终身会员
搜索
    上传资料 赚现金

    [化学]河南省周口市郸城县2024年中考第八次模拟试卷(解析版)

    立即下载
    加入资料篮
    [化学]河南省周口市郸城县2024年中考第八次模拟试卷(解析版)第1页
    [化学]河南省周口市郸城县2024年中考第八次模拟试卷(解析版)第2页
    [化学]河南省周口市郸城县2024年中考第八次模拟试卷(解析版)第3页
    还剩13页未读, 继续阅读
    下载需要10学贝 1学贝=0.1元
    使用下载券免费下载
    加入资料篮
    立即下载

    [化学]河南省周口市郸城县2024年中考第八次模拟试卷(解析版)

    展开

    这是一份[化学]河南省周口市郸城县2024年中考第八次模拟试卷(解析版),共16页。试卷主要包含了 化学是一门以实验为基础的科学, 过氧乙酸, 除去下列物质中混有的少量杂质, X、Y、Z三种固体物质等内容,欢迎下载使用。
    1.共4页,四个大题,25个小题,满分50分,作答时间50分钟。
    2.请按答题卡上注意事项的要求直接把答案填写在答题卡上。答在试卷上的答案无效。
    相对原子质量H1 C12 N14 O16 Na23 S32 Cl35.5 K39 Ca40 Cu64
    一、选择题(本题包括14个小题,每小题1分,共14分。每小题只有一个选项符合题意)
    1. 下列成语中涉及的变化主要是化学变化的是( )
    A. 星火燎原B. 刻舟求剑C. 沙里淘金 D. 滴水成冰
    【答案】A
    【解析】
    【详解】A、星火燎原,涉及物质的燃烧,产生了新物质,属于化学变化,符合题意;
    B、刻舟求剑,物质的形状发生改变,没有产生新物质,属于物理变化,不符合题意;
    C、沙里淘金,将金与泥沙分离,没有产生新物质,属于物理变化,不符合题意;
    D、滴水成冰,物质的状态发生改变,没有产生新物质,属于物理变化,不符合题意;
    故选A
    2. 某学校为同学们准备的午餐有米饭、红烧鱼块、麻婆豆腐、鸡蛋汤。为了营养均衡、合理膳食,还需要添加的食物是( )
    A. 牛奶B. 糖醋排骨C. 凉拌黄瓜D. 红烧肉
    【答案】C
    【解析】
    【详解】人体需要的六大营养物质:蛋白质、糖类、油脂、维生素、无机盐和水;结合题意,米饭中富含淀粉,淀粉属于糖类;红烧鱼块、麻婆豆腐、鸡蛋汤中含有油脂、蛋白质、水和无机盐,可知食物中维生素含量较少;故为使营养搭配更加合理,需要补充富含维生素的食物,水果、蔬菜中富含维生素。故选C。
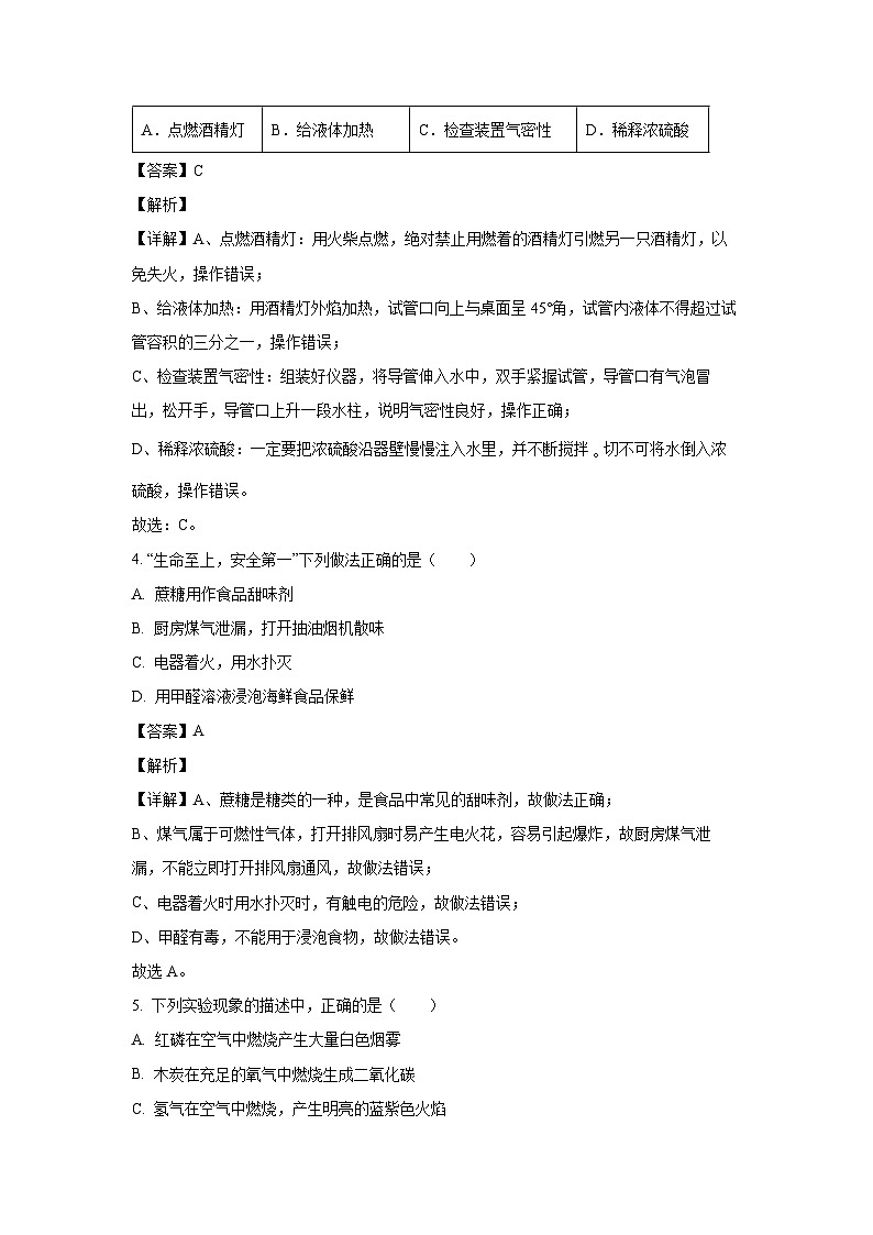
    3. 化学是一门以实验为基础的科学。下列实验操作正确的是( )
    【答案】C
    【解析】
    【详解】A、点燃酒精灯:用火柴点燃,绝对禁止用燃着的酒精灯引燃另一只酒精灯,以免失火,操作错误;
    B、给液体加热:用酒精灯外焰加热,试管口向上与桌面呈45°角,试管内液体不得超过试管容积的三分之一,操作错误;
    C、检查装置气密性:组装好仪器,将导管伸入水中,双手紧握试管,导管口有气泡冒出,松开手,导管口上升一段水柱,说明气密性良好,操作正确;
    D、稀释浓硫酸:一定要把浓硫酸沿器壁慢慢注入水里,并不断搅拌切不可将水倒入浓硫酸,操作错误。
    故选:C。
    4. “生命至上,安全第一”下列做法正确的是( )
    A. 蔗糖用作食品甜味剂
    B. 厨房煤气泄漏,打开抽油烟机散味
    C. 电器着火,用水扑灭
    D. 用甲醛溶液浸泡海鲜食品保鲜
    【答案】A
    【解析】
    【详解】A、蔗糖是糖类的一种,是食品中常见的甜味剂,故做法正确;
    B、煤气属于可燃性气体,打开排风扇时易产生电火花,容易引起爆炸,故厨房煤气泄漏,不能立即打开排风扇通风,故做法错误;
    C、电器着火时用水扑灭时,有触电的危险,故做法错误;
    D、甲醛有毒,不能用于浸泡食物,故做法错误。
    故选A。
    5. 下列实验现象的描述中,正确的是( )
    A. 红磷在空气中燃烧产生大量白色烟雾
    B. 木炭在充足的氧气中燃烧生成二氧化碳
    C. 氢气在空气中燃烧,产生明亮的蓝紫色火焰
    D. 细铁丝在氧气中剧烈燃烧,火星四射,生成黑色固体
    【答案】D
    【解析】
    【详解】A.固体小颗粒悬浮在空气中形成烟,小液滴悬浮于空气中形成雾,红磷在空气中燃烧生成五氧化二磷固体小颗粒,所以红磷在空气中燃烧产生大量白烟,A描述错误;
    B.描述现象时不能出现生成物的名称,B描述错误;
    C.空气中氧气的体积分数为21%,氢气在空气中燃烧,产生淡蓝色火焰,C描述错误;
    D.细铁丝在氧气中剧烈燃烧,火星四射,生成黑色固体,D描述正确;
    故选D。
    6. 如图是某反应的微观示意图,下列有关该反应的叙述正确的是( )
    A. 该反应属于置换反应B. 反应前后分子的数目不变
    C. 生成的丙和丁的质量比为5:3D. 反应后氮元素的化合价升高了
    【答案】D
    【解析】
    【分析】由微观示意图可知,甲为NH3,乙为O2,丙为NO,丁为H2O,则该反应的化学方程式为4NH3+5O24NO+6H2O。
    【详解】A、根据分析,反应后没有生成单质,该反应不属于置换反应,故说法错误;
    B、根据分析,反应前后分子的数目发生了改变,故说法错误;
    C、根据分析,生成的丙和丁的质量比为(4×30) ∶(6×18)=10∶9,故说法错误;
    D、反应前NH3中氮元素的化合价为-3,反应后NO中氮元素的化合价为+2,反应后氮元素的化合价升高了,故说法正确;故选D。
    7. 下列有关碳及碳的化合物说法正确的是( )
    A. 碳的单质都是黑色固体B. 二氧化碳与一氧化碳能相互转化
    C. 金刚石和石墨中碳原子排列方式相同 D. 含碳元素的化合物一定是有机化合物
    【答案】B
    【解析】
    【详解】A、碳的单质不都是黑色的,如纯净的金刚石是无色透明的,不符合题意;
    B、二氧化碳能与一氧化碳相互转化,如二氧化碳和碳在高温下反应生成一氧化碳,一氧化碳和氧气在点燃的条件下反应生成二氧化碳,符合题意;
    C、金刚石和石墨均是由碳原子构成,但是碳原子的排列方式不同,故物理性质差异很大,不符合题意;
    D、含碳元素的化合物不一定是有机化合物,如二氧化碳含碳元素,但是属于无机物,不符合题意。
    故选B。
    8. 过氧乙酸(C2H4O3)是一种常用的消毒剂,关于过氧乙酸的说法正确的是( )
    A. 过氧乙酸属于氧化物
    B. 过氧乙酸中碳、氧元素的质量比为2:3
    C. 过氧乙酸是由2个碳原子、4个氢原子和3个氧原子构成
    D. 过氧乙酸中氢元素质量分数最小
    【答案】D
    【解析】
    【详解】A、过氧乙酸含有碳、氢、氧三种元素,不属于氧化物。错误。
    B、过氧乙酸中碳、氧元素的质量比为(12×2):(16×3),不是2:3,错误。
    C、过氧乙酸由过氧乙酸分子构成,错误。
    D、过氧乙酸中碳、氢、氧的质量比为(12×2):(1×4):(16×3),氢元素占比最少,所以过氧乙酸中氢元素质量分数最小,正确。
    故选D。
    9. 除去下列物质中混有的少量杂质(括号内为杂质),所用方法正确的是( )
    A. CO2气体(CO气体)﹣﹣通入氧气
    B. CaO固体(CaCO3固体)﹣﹣加水充分溶解,过滤
    C. KCl固体(MnO2固体)﹣﹣加水充分溶解,过滤,蒸发结晶
    D. NaCl溶液(CaCl2溶液)﹣﹣滴加碳酸钾溶液至恰好完全反应,过滤
    【答案】C
    【解析】
    【详解】A、除去二氧化碳中的一氧化碳不能够通氧气点燃,二氧化碳不燃烧也不支持燃烧,所以无法点燃,故选项错误;
    B、氧化钙固体能与水反应生成氢氧化钙,碳酸钙难溶于水,反而会把原物质除去,不符合除杂原则,故选项错误;
    C、氯化钾固体易溶于水,二氧化锰固体难溶于水,可采取加水溶解、过滤、蒸发的方法进行分离除杂,故选项正确;
    D、氯化钙溶液能与碳酸钾溶液反应生成碳酸钙沉淀和氯化钾,,而氯化钾是新杂质,不符合除杂原则,故选项错误;
    答案为C
    10. X、Y、Z三种固体物质(均不含结晶水)的溶解度曲线如图所示。下列说法正确的是( )

    A. 三种物质的溶解度由大到小的顺序为:X>Y>Z
    B. t2℃时,将20gX物质放入50g水中,可得到70g溶液
    C. t3℃时,将100gX物质的饱和溶液降温至t2℃,可析出20g晶体
    D. t1℃时,分别将X、Y、Z三种物质的饱和溶液升温至t3℃(不考虑溶剂的蒸发),所得溶液中溶质的质量分数的大小关系为:Y>Z>X
    【答案】D
    【解析】
    【详解】A、通过分析溶解度曲线可知,t3℃时,三种物质的溶解度的大小关系是X>Y>Z,没有指明温度,故选项说法错误;
    B、t2℃时,X物质的溶解度是30g,所以将20gX物质加入到50g水中,可得到65g溶液,故选项说法错误;
    C、t3℃时,X的溶解度为50g,则100gX的饱和溶液中,溶质的质量为,溶剂的质量为100g-33.3g=66.7g,而t2℃时,X的溶解度为30g,则析出晶体,故选项说法错误;
    D、将t1℃时,X、Y、Z三种物质的饱和溶液升温至t3℃,X和Y的溶解度增大,故溶液组成不变,仍然是Y的溶质质量分数大于X,而Z的溶解度减小会析出晶体导致溶质质量分数减小,但大于X,故所得溶液中溶质的质量分数由大到小的顺序是Y>Z>X,故选项说法正确。
    故选D。
    11. 科学思维是化学核心素养的重要组成部分。下列推理合理的是( )
    A. 阳离子带正电,所以带正电的微粒都是阳离子
    B. 碱性溶液的,所以的溶液一定是碱性溶液
    C. 置换反应一定生成单质,所以有单质生成的反应一定是置换反应
    D. 中和反应生成盐和水,则生成盐和水的反应一定是中和反应
    【答案】B
    【解析】
    【详解】A、阳离子带正电,但带正电的微粒不一定是阳离子,如质子带有正电荷,但不是阳离子,故选项推理错误;
    B、碱性溶液pH>7,pH>7的溶液一定是碱性溶液,故选项推理正确;
    C、置换反应一定生成单质,但有单质生成的反应不一定是置换反应,如一氧化碳与氧化铜发生反应生成铜和水,该反应不是置换反应,故选项推理错误;
    D、中和反应生成盐和水,但生成盐和水的反应不一定是中和反应,如氧化铜与稀硫酸生成硫酸铜和水,故选项推理错误。
    故选B。
    12. 下列物质间的转化通过一步反应不能实现的是( )
    A. B.
    C. D.
    【答案】A
    【解析】
    【详解】A. 碳酸钙是难溶性的盐,难溶性的盐不能与碱反应,所以的转化通过一步反应不能实现,此选项复合题意;
    B. Fe+2HCl=FeCl2+H2↑,的转化通过一步反应能实现,此选项不符合题意;
    C. Na2CO3+Ca(OH)2=CaCO3↓+2NaOH,的转化通过一步反应能实现,此选项不符合题意;
    D. Fe+CuSO4=Cu+FeSO4,的转化通过一步反应能实现,此选项不符合题意。
    故选A。
    13. 下列与选项操作对应的图像中合理的是( )
    A. 电解一定质量的水
    B. 向一定质量二氧化锰固体上滴加过氧化氢溶液
    C. 向一定质量的饱和氢氧化钙溶液中加入氧化钙
    D. 向混有少量氢氧化钠氯化钡溶液中加入稀硫酸
    【答案】D
    【解析】
    【详解】A、在电解水实验中,生成氢气和氧气的体积比约为2:1,不是质量比,不符合题意;
    B、向一定质量二氧化锰固体上滴加过氧化氢溶液,在该反应中,二氧化锰是催化剂,化学反应前后,催化剂的质量不变,不符合题意;
    C、向一定质量的饱和氢氧化钙溶液中加入氧化钙,氧化钙和水反应生成氢氧化钙,溶剂被消耗,氢氧化钙析出,随着氧化钙的不断加入,溶液的质量逐渐减小至零,不符合题意;
    D、向混有少量氢氧化钠的氯化钡溶液中加入稀硫酸,氯化钡和硫酸反应生成的硫酸钡难溶于酸和碱,故一开始就有沉淀生成,且生成沉淀的质量逐渐增大,待完全反应后,不再变化,符合题意。
    故选D。
    14. 某固体中可能含有中的一种或多种,取该固体加入足量稀盐酸中,共产生气体,则该固体中一定含有的固体是( )
    A. B. C. D.
    【答案】B
    【解析】
    【详解】设该固体的化学式为RCO3,10g该固体和足量的盐酸反应生成4.4g二氧化碳,由化学方程式可知RCO3和二氧化碳的质量比为10:4.4,设RCO3的相对分子质量为x,则解得x=100,则该固体中混有的物质至少有两种,其中至少有一种物质的相对分子质量大于100,至少有一种物质的相对分子质量小于100,氯化钠不能和酸反应生成二氧化碳,可以看作是相对分子质量大于100的,碳酸钠的相对分子质量为106,碳酸氢钠的相对分子质量为84,碳酸钾的相对分子质量为138,故一定含有碳酸氢钠。故选B。
    二、填空题(本题包括6个小题,每空1分,共16分)
    15. 用化学用语填空:空气中体积分数最大的气体是___________;地壳中含量居前两位元素形成的化合物为___________;青少年患龋齿可能缺少的微量元素是___________。
    【答案】①. ②. ③. F
    【解析】
    【详解】空气中体积分数最大的气体是氮气,占比约78%,化学用语为N2。地壳中含量居前两位的元素为氧元素和硅元素,其形成的化合物为二氧化硅,化学用语为SiO2。
    青少年患龋齿可能缺少的微量元素是氟,化学用语为F。
    16. 现阶段我国的能源结构仍以化石燃料为主,化石燃料包括煤、___________和天然气;有时燃气灶的火焰会呈现黄色或者橙色,锅底出现黑色,此时应___________(选填“调大”或者“调小”)灶具的进风口;从燃烧的条件分析,“釜底抽薪”灭火的原理是___________。
    【答案】①. 石油 ②. 调大 ③. 清除可燃物
    【解析】
    【详解】化石燃料包括煤、石油和天然气等;目前我们家中燃气灶的燃料是天然气,使用中有时燃气灶的火焰会呈现黄色或橙色,锅底出现黑色,说明氧气不足,此时应调大灶具的进风口,使燃料充分燃烧;“釜底抽薪”是清除可燃物,达到灭火的目的。
    17. 我国西安交通大学研发出了世界上最轻金属结构材料——新型镁锂合金。下图是镁在元素周期表中的部分信息以及几种微粒的结构示意图:
    其中与镁元素化学性质相似的是___________(填序号);锂原子在反应中易失去1个电子形成锂离子,写出锂离子的符号:___________。
    【答案】①. ③ ②.
    【解析】
    【详解】元素的化学性质由原子最外层电子数决定,所以与镁元素化学性质相似的是③,最外层电子数都是2;锂原子在反应中容易失去1个电子形成带一个单位正电荷的离子,锂离子的符号Li+。
    18. 如图是某输液瓶标签上的部分内容。需将20g这种葡萄糖溶液稀释为1%的溶液,需要加水的质量为___________g,假定其他操作正确,量取水时俯视液面读数,会使结果___________(选填“>”“=”或“ ③.
    【解析】
    【详解】溶液稀释前后溶质的质量不变,则需要加水的质量为:;
    假定其他操作正确,若量取水时俯视液面读数,量取的水的体积偏小,则溶质质量分数会偏大,结果>1%。葡萄糖在酶的催化作用下生成二氧化碳和水,反应的化学方程式为:。
    19. 铜锈的主要成分是碱式碳酸铜,加热会分解生成三种氧化物,写出该反应的化学方程式:___________。充分加热含氧化铜的碱式碳酸铜,如果反应前后固体中铜元素的质量分数之比为,则该反应生成的水和二氧化碳的质量之和是___________g。
    【答案】①. ②. 5
    【解析】
    【详解】铜锈的主要成分是碱式碳酸铜[Cu2(OH)2CO3],加热会分解生成三种氧化物,根据质量守恒定律和氧化物的概念可知,这三种氧化物,可能分别是氧化铜、水和二氧化碳,反应的化学方程式为:;充分加热25g含氧化铜的碱式碳酸铜固体,则得到纯净的氧化铜,氧化铜中铜元素的质量分数为,根据反应前后固体中铜元素的质量分数之比为4:5,可知反应前铜元素的质量分数=,则反应前铜元素的质量=25g×64%=16g,则反应后固体的质量为,则该反应生成水和二氧化碳的质量之和为 25g-20g=5g。
    20. 是初中化学常见物质,它们之间的转化及反应关系如图所示(部分反应物、生成物及反应条件未标出,“→”表示物质转化关系,“—”表示物质相互能反应),其中A是人体胃酸的主要成分,B和C的组成元素相同,D是铁锈的主要成分,E中只含两种元素。
    (1)A和D反应的化学方程式为___________。
    (2)写出C物质的一种用途:___________。
    (3)B转化为E的化学方程式为___________。
    【答案】(1)
    (2)作燃料(或冶炼金属,或作还原剂)
    (3)(合理即可)
    【解析】A是人体胃酸的主要成分,A是盐酸;B 和 C 的组成元素相同,且它们之间可相互转化,A(盐酸)可发生反应生成B,碳酸钙与盐酸反应生成氯化钙、水和二氧化碳,二氧化碳与碳在高温条件下生成一氧化碳,一氧化碳在氧气中燃烧生成二氧化碳,则B是二氧化碳,C是一氧化碳;D 是铁锈的主要成分,D 是氧化铁;A(盐酸)可发生反应生成E,B(二氧化碳)也可发生反应生成E,则E是水。将推出的各种物质代入转化关系中进行验证,推断正确。
    (1)A和D发生的反应是氧化铁与盐酸反应生成氯化铁和水,反应的化学方程式为:Fe2O3+6HCl=2FeCl3+3H2O;
    (2)C为一氧化碳,一氧化碳具有可燃性和还原性,可作燃料(或冶炼金属,或作还原剂);
    (3)B转化为E是二氧化碳转化为水,发生的反应可以是二氧化碳与氢氧化钠反应生成碳酸钠和水,反应的化学方程式为:CO2+2NaOH=Na2CO3+H2O。
    三、简答题(本题包括4个小题,共10分)
    21. 化学与人类生活密不可分。
    (1)“遥知不是雪,为有暗香来。”从微观角度解释其原因。
    (2)氢气是最清洁的能源,氢气的优点是什么?
    【答案】(1)分子在不断地运动
    (2)产物是水,无污染(合理即可)
    【解析】(1)因为具有花香气味的分子不停地运动,运动到空气中,接触到了人的嗅觉细胞,故填分子在不断地运动;
    (2)氢气本身无毒,燃烧产物是水,无污染,因此是最清洁的能源。故填产物是水,无污染。
    22. 化学小组的同学进行氢氧化钠与盐酸反应的实验,并运用数字化仪器对反应时溶液的pH实时测定,结果如图A所示。
    (1)请写出该反应的化学方程式。
    (2)请在图B虚线框内将m点溶液中的微粒补画完整。
    【答案】(1)NaOH+HCl=NaCl+H2O
    (2)
    【解析】(1)氢氧化钠与盐酸反应生成氯化钠和水,反应的化学方程式为:NaOH+HCl=NaCl+H2O;
    (2)由图可知,m点溶液的pH小于7,则溶液中的溶质除反应生成的氯化钠,还有剩余的稀盐酸,氯化钠在水中解离出钠离子与氯离子,稀盐酸解离出氢离子与氯离子,所以虚线框内应补充的离子是H+、Cl-,如图:。
    23. 金属是重要的资源,在人类文明发展中有着重要作用,回答下列问题。
    (1)工业上炼铁原理是利用一氧化碳与氧化铁在高温下反应,请写出该反应的化学方程式。
    (2)铝耐腐蚀,其用途多种多样,铝耐腐蚀的原因是什么?
    (3)将一定质量的锌片和铜片加入硝酸银溶液中,充分反应后过滤,得到蓝色滤液,则滤液中一定含有的溶质是___________(填化学式)。
    【答案】(1)
    (2)常温下,铝与空气中的氧气反应,表面生成一层致密的氧化铝薄膜,阻止铝进一步氧化
    (3)
    【解析】(1)工业上炼铁原理是利用一氧化碳与氧化铁在高温下反应,生成铁和二氧化碳,故填
    (2)常温下,铝和氧气反应生成一层致密的氧化铝薄膜,阻止了铝进一步氧化,因此铝耐腐蚀。故填常温下,铝与空气中的氧气反应,表面生成一层致密的氧化铝薄膜,阻止铝进一步氧化
    (3)将一定质量的锌片和铜片加到硝酸银溶液中,锌片先与硝酸银溶液反应,生成银和硝酸锌溶液,反应完后Cu与AgNO3反应生成与Ag,充分反应后过滤,得到的滤液呈蓝色,则锌完全反应,铜部分或完全与硝酸银反应,硝酸银溶液完全反应或有剩余。所以滤液中一定含有的溶质是硝酸锌和硝酸铜。故填Zn(NO3)2、Cu(NO3)2。
    24. 根据下列装置图,回答有关问题:
    (1)实验室通常利用上图中装置A和E制取并收集氧气,该反应的化学方程式为___________。
    (2)装置B能控制反应的发生和停止,其控制反应停止的操作及原理是___________。
    (3)若用其中部分装置制取纯净、干燥二氧化碳气体,导管按气流方向连接的顺序是a→___________。
    【答案】(1)
    (2)关闭止水夹,产生气体使容器内压强增大,液体被压回长颈漏斗中,固液分离,反应停止(合理即可)
    (3)
    【解析】(1)装置A不用加热,装置E是排水法收集气体,可用过氧化氢在二氧化锰作用下生成水和氧气,反应的化学方程式为:;
    (2)使B装置中反应停止的原理:关闭弹簧夹时,试管中的气体增多,压强增大,把液体压入长颈漏斗,固体和液体分离,反应停止;
    (3)为了得到纯净、干燥的二氧化碳气体,可以先通过饱和碳酸氢钠溶液除去氯化氢气体,在通过浓硫酸除去水蒸气,从而得到干燥的二氧化碳气体,最后用向上排空气法收集,所以导管按气流方向连接顺序是。
    四、综合应用题(共10分)
    25. 酸、碱、盐在生产、生活中有广泛的应用,是初中化学学习的重要内容。
    (1)请从以下选项中选择适当物质字母标号填空。
    A.碳酸钠 B.氢氧化钙 C.稀硫酸
    ①可用于配制波尔多液的是___________。
    ②可用于玻璃、洗涤剂生产的是___________。
    (2)利用下图装置探究酸、碱、盐之间的反应,将Y形管倾斜,使N中的试剂流入M中至完全反应,然后向M中注入足量的溶液。
    ①整个实验过程中,气球的变化情况是___________。
    ②注入足量的溶液充分反应后,M中的现象是___________,产生此现象的原因是___________(用化学方程式表示)。
    (3)某氯化钠样品中可能含有硫酸钠、硝酸钡、氯化镁、硫酸铜、碳酸钙中的一种或几种。小组同学为确定其成分,取部分固体样品,按下列流程进行实验。
    ①白色沉淀B的化学式是___________。
    ②样品中除了氯化钠外,还一定存在___________。
    (4)为了测定某硫酸溶液的溶质质量分数,某化学小组同学取该硫酸溶液于烧杯中,加入锌,充分反应后锌有剩余,测得烧杯中剩余物质的质量为,计算该硫酸溶液的溶质质量分数。
    【答案】(1) ①. B ②. A
    (2)①. 先胀大后缩小 ②. 出现白色沉淀
    ③.
    (3)①. BaSO4 ②. 硫酸钠、碳酸钙、氯化镁
    (4)根据质量守恒定律可知,产生氢气的质量为100g+20g-119.6g=0.4g,设100g该硫酸溶液中溶质的质量为x,
    该硫酸溶液的溶质质量分数为,答:该硫酸溶液的溶质质量分数为19.6%。
    【解析】(1)①可用来配制农药波尔多液的是氢氧化钙,故选B;
    ②可用于玻璃、洗涤剂生产的是碳酸钠,故选A;
    (2)①碳酸钙和盐酸反应生成氯化钙、水和二氧化碳,二氧化碳和氢氧化钠反应生成碳酸钠和水,所以整个实验过程中,气球的变化情况是:先变大后变小;
    ②注入足量NaOH溶液充分反应后,M中的现象是:有白色沉淀生成,产生此现象的原因是:氢氧化钠和二氧化碳反应生成碳酸钠,碳酸钠与氯化钙反应生成碳酸钙沉淀和氯化钠,反应的化学方程式为:;
    (3)某氯化钠固体样品中可能含有硫酸钠、硝酸钡、氯化镁、硫酸铜和碳酸钙中的一种或几种;向固体样品中加入足量水溶解过滤,得到白色沉淀A和无色溶液1,向白色沉淀A中加入过量稀盐酸,沉淀全部溶解;硫酸铜溶液呈蓝色,氢氧化铜沉淀也是蓝色,碳酸钙难溶于水能溶于稀盐酸,硫酸钠和硝酸钡反应生成不溶于酸的硫酸钡沉淀,则白色沉淀A是碳酸钙,原固体中一定有碳酸钙,一定没有硫酸铜,硫酸钠和硝酸钡只含一种或两种都没有;向无色溶液1中滴加氯化钡溶液恰好完全反应,得到白色沉淀B和溶液2,向白色沉淀B中加入过量稀盐酸,沉淀不溶解;硫酸钠和氯化钡反应生成不溶于酸的硫酸钡沉淀,则白色沉淀B是硫酸钡,原固体中一定有硫酸钠,一定没有硝酸钡;向溶液2中加入过量氢氧化钠溶液、过滤,得到白色沉淀C和溶液3,氯化镁和氢氧化钠反应生成氢氧化镁沉淀和氯化钠,则白色沉淀C是氢氧化镁,原固体中一定有氯化镁,则:
    ①根据以上分析可知,白色沉淀B是硫酸钡,化学式为:BaSO4;
    ②结合以上分析可知,固体样品中除氯化钠外,还一定存在碳酸钙、硫酸钠、氯化镁;
    (4)见答案。
    A.点燃酒精灯
    B.给液体加热
    C.检查装置气密性
    D.稀释浓硫酸
    葡萄糖注射液
    【成分】葡萄糖、水
    【规格】
    质量分数为
    【性状】液体,味甜
    【贮藏】密闭保存

    相关试卷

    [化学]河南省周口市郸城县2024年中考七模模拟试卷(解析版):

    这是一份[化学]河南省周口市郸城县2024年中考七模模拟试卷(解析版),共16页。

    2024年河南省周口市郸城县二校中考二模化学试题(原卷版+解析版):

    这是一份2024年河南省周口市郸城县二校中考二模化学试题(原卷版+解析版),文件包含2024年河南省周口市郸城县二校中考二模化学试题原卷版docx、2024年河南省周口市郸城县二校中考二模化学试题解析版docx等2份试卷配套教学资源,其中试卷共24页, 欢迎下载使用。

    2024年河南省周口市郸城县中考六模化学试卷:

    这是一份2024年河南省周口市郸城县中考六模化学试卷,共6页。试卷主要包含了物质由微观粒子构成,下列实验操作规范的是,化学与生活息息相关,下列事实的相关解释正确的是,分类是学习化学的一种重要方法等内容,欢迎下载使用。

    欢迎来到教习网
    • 900万优选资源,让备课更轻松
    • 600万优选试题,支持自由组卷
    • 高质量可编辑,日均更新2000+
    • 百万教师选择,专业更值得信赖
    微信扫码注册
    qrcode
    二维码已过期
    刷新

    微信扫码,快速注册

    手机号注册
    手机号码

    手机号格式错误

    手机验证码 获取验证码

    手机验证码已经成功发送,5分钟内有效

    设置密码

    6-20个字符,数字、字母或符号

    注册即视为同意教习网「注册协议」「隐私条款」
    QQ注册
    手机号注册
    微信注册

    注册成功

    返回
    顶部
    Baidu
    map