[生物][期末]湖南省郴州市2023-2024学年高一下学期期末考试(解析版)
展开1.本试卷分试题卷和答题卡。试题卷共8页,有三道大题,共21道小题,满分100分。考试时间75分钟。
2.答卷前,考生务必将自己的姓名、准考证号填写在答题卡上,并将准考证条形码粘贴在答题卡的指定位置。
3.考生作答时,选择题和非选择题均须作答在答题卡上,在本试题卷上答题无效。考生在答题卡上按答题卡中注意事项的要求答题。
4.考试结束后,将本试题卷和答题卡一并交回。
一、选择题(本题共12小题,每小题2分,共24分。在每小题给出的四个选项中,只有一项符合题目要求的)
1. 下列关于组成细胞的物质和结构中错误的是( )
A. 大肠杆菌的核酸彻底水解产物有8种
B. 无机盐在细胞中都以离子形式存在,具有维持渗透压、酸碱平衡等功能
C. 真核细胞分裂间期,遗传物质主要以染色质的形式存在
D. 多细胞生物体的细胞形态和功能多样,但都具有相似的基本结构
【答案】B
【分析】无机盐的功能有:
(1)构成细胞某些复杂化合物的重要组成成分;
(2)维持细胞和生物体的生命活动;
(3)维持细胞和生物体的酸碱平衡;
(4)维持细胞内外的渗透压。
【详解】A、大肠杆菌的核酸包括DNA和RNA,彻底水解产物有8种,即5种碱基,2种五碳糖,1种磷酸,A正确;
B、无机盐在细胞绝大多数以离子形式存在,具有维持渗透压、酸碱平衡等功能,B错误;
C、染色质由DNA和蛋白质组成,真核细胞分裂间期,遗传物质主要以染色质的形式存在,C正确;
D、多细胞生物体的细胞形态和功能多样,但都具有相似的基本结构,如都有细胞膜、细胞质等结构,D正确。
故选B。
2. 人体成熟红细胞能够运输O2和CO2,其部分结构和功能如图,表示相关过程。下列叙述错误的是( )
A. 血液流经肌肉组织时,气体A和B分别是O2和CO2
B. ①和②是自由扩散,④和⑤是协助扩散
C. 成熟红细胞表面的糖蛋白处于不断流动和更新中
D. 成熟红细胞只能通过无氧呼吸分解葡萄糖产生ATP为③提供能量
【答案】C
【分析】据图分析可知,①和②为自由扩散,③为主动运输,④和⑤为协助扩散。
【详解】A、血液流经肌肉组织时,肌肉组织进行有氧呼吸需要氧气,氧气从红细胞出来进入肌肉细胞,肌肉细胞呼吸产生的二氧化碳进入红细胞被带走,故气体A是O2,气体B是CO2,A正确;
B、①和②没有转运蛋白,也不需要消耗能量,为自由扩散,⑤需要通道蛋白,为协助扩散,④需要载体蛋白,为协助扩散,B正确;
C、成熟红细胞没有细胞核和众多细胞器,不能合成蛋白质,表面的糖蛋白不能持续更新,C错误;
D、人体成熟红细胞没有线粒体细胞器,只能通过无氧呼吸分解葡萄糖产生ATP,为③主动运输提供能量,D正确。
故选C。
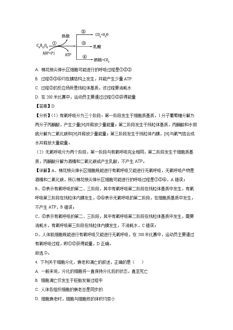
3. 如图表示细胞呼吸的过程,下列有关叙述正确的是( )
A. 棉花根尖伸长区细胞可能进行的呼吸过程是①②③
B. 过程②③④均在膜结构上发生,并能产生少量ATP
C. 过程②的反应场所是线粒体基质,该过程要消耗水
D. 在200米比赛中,运动员主要通过过程①②获得能量
【答案】D
【分析】(1)有氧呼吸分为三个阶段:第一阶段发生于细胞质基质,1分子葡萄糖分解为两分子丙酮酸,产生少量[H]并释放少量能量;第二阶段发生于线粒体基质,丙酮酸和水彻底分解为二氧化碳和[H]并释放少量能量;第三阶段发生于线粒体内膜,[H]与氧气结合成水并释放大量能量。
(2)无氧呼吸分为两个阶段,第一阶段与有氧呼吸完全相同,第二阶段发生于细胞质基质,丙酮酸分解为酒精和二氧化碳或产生乳酸,不产生ATP。
【详解】A、棉花根尖伸长区细胞既能进行有氧呼吸又能进行无氧呼吸,无氧呼吸产物是酒精和二氧化碳,所以棉花根尖伸长区细胞可能进行的呼吸过程是①②④,A错误;
B、②表示有氧呼吸的第二、三阶段,其中有氧呼吸第二阶段在线粒体基质中发生,有氧呼吸第三阶段在线粒体内膜发生,③④表示无氧呼吸的第二阶段,在细胞质基质中发生,不产生ATP,B错误;
C、②表示有氧呼吸的第二、三阶段,其中有氧呼吸第二阶段在线粒体基质中发生,需要消耗水,有氧呼吸第三阶段在线粒体内膜发生,不消耗水,C错误;
D、人体肌细胞既能进行有氧呼吸又能进行无氧呼吸,在200米比赛中,运动员主要通过有氧呼吸过程,即①②获得能量,D正确。
故选D。
4. 下列关于细胞分化、衰老和凋亡的叙述,正确的是( )
A. 一般来说,分化的细胞将一直保持分化后的状态,直至死亡
B. 细胞凋亡仅发生于胚胎发育过程中
C. 人体各组织细胞的衰老总是同步的
D. 细胞衰老时,细胞与细胞核的体积均变小
【答案】A
【分析】在个体发育中,由一个或一种细胞增殖产生的后代,在形态、结构和生理功能上发生稳定性差异的过程,叫细胞分化。细胞分化是一种持久性的变化,一般来说,分化了的细胞将一直保持分化后的状态,直到死亡。
【详解】A、细胞分化是一种持久性的变化,一般来说,分化了的细胞将一直保持分化后的状态,直到死亡,A正确;
B、在成熟的生物体中,细胞的自然更新、被病原体感染的细胞的清除, 也是通过细胞凋亡完成的,B错误;
C、多细胞生物细胞的衰老和死亡不等于个体的衰老和死亡,但个体衰老的过程也是组成个体的细胞普遍衰老的过程,C错误;
D、细胞衰老时,细胞体积变小,细胞新陈代谢的速率减慢,但细胞核体积变大,D错误。
故选A。
5. 关于孟德尔一对相对性状的杂交实验,下列说法正确的是( )
①F1表型为高茎,表明高茎是显性性状
②F2出现性状分离现象,且分离比约为3:1
③孟德尔假说的核心内容是:产生配子时,成对的遗传因子分离
④F1配子中D:d=1:1,雌配子:雄配子=1:1
⑤孟德尔进行的测交实验属于假说-演绎法中的演绎推理阶段
A. ③④⑤B. ①②⑤C. ①②③D. ①②③④
【答案】C
【分析】假说—演绎法:在观察和分析基础上提出问题以后,通过推理和想像提出解释问题的假说,根据假说进行演绎推理,再通过实验检验演绎推理的结论。如果实验结果与预期结论相符,就证明假说是正确的,反之,则说明假说是错误的。即提出问题→提出假说→演绎推理→实验验证→得出结论。
【详解】①具有相对性状的两纯合亲本杂交,子代表现出的性状就是显性性状,因此F1表现型为高茎,表明高茎是显性性状,①正确;
②杂种后代中同时出现显性性状和隐性性状的现象叫性状分离,F2出现性状分离现象,且分离比约为3:1,②正确;
③孟德尔假说的核心内容是:产生配子时,成对的遗传因子分离,分别进入到不同的配子中去,③正确;
④F1配子中D:d=1:1,但雌雄配子并不相等,一般雄配子多于雌配子,④错误;
⑤孟德尔进行的测交实验属于假说-演绎法中的实验验证阶段,⑤错误。
综上所述,①②③说法正确,ABD错误,C正确。
故选C。
6. 虞美人的花有单瓣和重瓣两种,由一对等位基因控制,且单瓣对重瓣为显性,在开花时含有显性基因的精子1/3不育而含隐性基因的精子均可育,卵细胞不论含显性还是隐性基因都可育。现取自然情况下多株杂合单瓣虞美人自交得F1,F1中单瓣与重瓣的比值正确的是( )
A. 单瓣与重瓣的比值为3:1B. 单瓣与重瓣的比值为5:3
C. 单瓣与重瓣的比值为7:3D. 单瓣与重瓣的比值无规律
【答案】C
【分析】(1)基因的分离定律的实质:在杂合子细胞中,位于一对同源染色体上的等位基因具有一定的独立性。当细胞进行减数分裂时,等位基因会随着同源染色体的分开而分离,分别进入两个配子中,独立地随配子遗传给后代;
(2)题意分析:假设控制单瓣和重瓣的等位基因为A/a,在开花时含有显性基因的精子1/3不育而含隐性基因的精子均可育,卵细胞不论含显性还是隐性基因都可育。因此杂合子Aa产生的精子为A:a=2:3,产生的卵细胞为A:a=1:1。
【详解】由题意可知含有显性基因的精子1/3不育而含隐性基因的精子均可育,卵细胞不论含显性还是隐性基因都可育。假设控制单瓣和重瓣这对相对性状的等位基因为A/a,则杂合子Aa产生的精子为A:a=2:3,产生的卵细胞为A:a=1:1。因此在自然情况下多株杂合单瓣虞美人自交得F1,F1中重瓣(aa)占3/5×1/2=3/10,则单瓣占1-3/10=7/10,单瓣与重瓣的比值为7:3,C正确,ABD错误。
故选C。
7. 如图甲、乙、丙、丁是某动物细胞分裂图像,有关说法不正确的是( )
A. 丙中同源染色体对数是丁中两倍
B. 乙中染色体组数是甲中1/2
C. 甲图像中细胞处于有丝分裂后期
D. 丁是次级卵母细胞或者极体
【答案】A
【分析】图中甲→丁依次表示有丝分裂后期、有丝分裂末期、减数第一次分裂后期(细胞质不均等分离,可表示雄配子的形成过程)、减数第二次分裂前期。
【详解】A、丙(减数第一次分裂后期)中含有同源染色体,丁(减数第二次分裂前期)中不含同源染色体,A错误;
B、乙中染色体组数(有丝分裂末期,2N)是甲(有丝分裂后期,4N)中1/2,B正确;
C、甲图像中,含有同源染色体,着丝粒分裂,细胞处于有丝分裂后期,C正确;
D、丁不含同源染色体,染色体散乱排布在细胞中,处于减数第二次分裂前期,根据丙细胞质不均等分裂可知,丁是次级卵母细胞或者极体,D正确。
故选A。
8. 格里菲思肺炎链球菌转化实验的部分过程如图所示。下列叙述不正确的是( )
A. R型细菌的菌体外面无多糖类的荚膜,而S型细菌的菌体外面有荚膜
B. 有荚膜的肺炎链球菌可抵抗吞噬细胞的吞噬,有利于细菌在宿主体内生活并繁殖
C. 从患病致死的小鼠血液中分离得到的肺炎链球菌全为S型细菌
D. 该实验不能证明R型细菌转化为S型细菌是由S型细菌的DNA引起的
【答案】C
【分析】肺炎链球菌转化实验中所用菌株有S型细菌和R型细菌,其中S型菌菌落光滑,有多糖类荚膜,有毒性,能使小鼠患败血症死亡。
【详解】A 、R 型细菌的菌体外面无多糖类的荚膜,而 S 型细菌的菌体外面有荚膜,这是两种细菌的结构特征差异,A正确;
B 、有荚膜的肺炎链球菌可抵抗吞噬细胞的吞噬,使其不容易被吞噬细胞消灭,有利于细菌在宿主体内生活并繁殖,B正确;
C 、从患病致死的小鼠血液中分离得到的肺炎链球菌既有 S 型细菌,也有 R 型细菌。因为加热杀死的 S 型细菌的 DNA 将部分 R 型细菌转化为 S 型细菌,但不是全部 R 型细菌都发生了转化,所以血液中仍存在 R 型细菌和转化形成的 S 型细菌,C错误;
D、格里菲思的实验只是说明了存在某种“转化因子”使得 R 型细菌转化为 S 型细菌,但没有证明这种“转化因子”就是 DNA,D正确。
故选C。
9. 已知某雌雄同株植物的果实颜色受两对等位基因B/b、R/r控制,这两对基因与果实颜色的关系如图所示。现有一红色果实植株与黑色果实植株杂交,F1果实全为黑色果实,让F1植株自交,F2果实表型及比例为黑色:红色:白色=12:3:1。下列说法不正确是( )
A. 控制果实颜色的两对等位基因遗传遵循基因的自由组合定律
B. 亲本植株的基因型是bbRR和BBrr
C. 让F2中黑色果实个体自交,所得F3果实的表型及比例为黑色:红色:白色=40:5:3
D. F2黑色果实中纯合子的比例为1/8
【答案】D
【分析】基因控制性状的两个途径:基因通过控制酶的合成来控制代谢过程,进而控制生物体的性状;基因还能通过控制蛋白质的结构直接控制生物体的性状。
根据题图可知,黑色对应的基因型:B_ _ _ ,红色对应的基因型:bbR_,白色对应的基因型:bbrr。
【详解】A、由题意可知,F1植株自交,F2果实表型及比例为黑色:红色:白色=12:3:1,是9:3:3:1的变式,说明控制果实颜色的两对等位基因遗传遵循基因的自由组合定律,A正确;
B、根据题图可知,黑色对应的基因型:B_ _ _ ,红色对应的基因型:bbR_,白色对应的基因型:bbrr,亲本为红色果实植株bbR_与黑色果实植株B_ _ _,又由于F1植株自交,F2果实表型及比例为黑色:红色:白色=12:3:1,说明F1为BbRr,可推出亲本为bbRR和BBrr,B正确;
C、让F2中黑色果实(1/12BBRR、2/12BBRr、2/12BbRR、4/12BbRr、1/12BBrr、2/12Bbrr)个体自交,黑色:红色:白色=(1/12+2/12+2/12×3/4+4/12×12/16+1/12+2/12×3/4):(2/12×1/4+4/12×1/4×3/4):(4/12×1/16+2/12×1/4)=40∶5∶3,C正确;
D、F2中表型为黑色果实的个体基因型为1BBRR+2BBRr+2BbRR+4BbRr+1BBrr+2Bbrr,故F2黑色果实中纯合子的比例为2/12=1/6,D错误。
故选D。
10. 下列关于人类遗传病的叙述,错误的是( )
①检测父母是否携带遗传病的致病基因可以预测后代患该病的概率
②一个家族几代人中都出现过的疾病是遗传病
③人类遗传病是指由基因结构改变而引发的疾病
④不携带遗传病基因的个体不会患遗传病
⑤先天性的疾病未必是遗传病
A. ①②⑤B. ③④⑤C. ②③④D. ①②③④
【答案】C
【分析】(1)遗传病是指由于生殖细胞或受精卵里的遗传物质发生突变(或畸变)所引起的疾病,是由遗传物质发生异常改变而引起的疾病,通常具有垂直传递的特征;
(2)人类遗传病主要可以分为单基因遗传病、多基因遗传病和染色体异常遗传病三类;
(3)遗传病≠先天性,遗传病≠家族性。
【详解】①通过检测父母是否携带遗传病的致病基因可以预测后代患该病的概率,①正确;
②一个家族几代中都出现的疾病不一定是由于遗传物质改变引起的,因此不一定是遗传病,如由环境引起的,②错误;
③遗传病是指是由遗传物质发生异常改变而引起的疾病,不一定是由基因结构改变而引发的疾病,如染色体病,③错误;
④遗传病也可能是由于染色体增添或缺失所引起,如21三体综合征,21号染色体上多了一条,虽不携带致病基因但属于遗传病,④错误;
⑤先天性的疾病未必是遗传病,如孕妇服用药物导致胎儿畸形不属于遗传病,⑤正确。
综上分析,C符合题意、ABD不符合题意。
故选C。
11. 小鼠常染色体上的Igf2基因存在促生长的A和无此功能的a两种类型。DNA甲基化修饰通常会抑制基因的表达。甲基化修饰对Igf2基因传递的影响如图所示。下列对该图的分析,不正确的是( )
A. 甲基化不会改变DNA片段中的碱基序列
B. 雌雄鼠基因型相同,表型也相同
C. 图中雌雄鼠杂交子代的表型比例为1:1
D. 图中雌鼠的A基因来自它的父本
【答案】B
【分析】表观遗传是指DNA序列不发生变化,但基因的表达却发生了可遗传的改变,即基因型未发生变化而表现型却发生了改变,如DNA的甲基化,甲基化的基因不能与RNA聚合酶结合,故无法进行转录产生mRNA,也就无法进行翻译,最终无法合成相应蛋白,从而抑制了基因的表达。
【详解】A、DNA甲基化修饰通常会抑制基因的表达,但不改变DNA片段的碱基序列,A正确;
B、雄鼠中A基因发生了甲基化,不能表达,但a基因可以表达,而雌鼠中a基因发生了甲基化,不能表达,但A基因能表达,A基因具有促生长作用,a基因无此功能,因此雌雄鼠基因型相同,但表型不同,B错误;
C、设甲基化的基因用1标记,则A1a雄鼠产生的雄配子的基因型及比例为A:a=1:1,Aa1雌鼠产生的雌配子的基因型及比例为A1:a1=1:1,因此雌雄鼠杂交子代的基因型及比例为AA1:A1a:Aa1:aa1=1:1:1:1,由于发生甲基化的A基因不能表达,因此子代表型比例为1:1,C正确;
D,由于雌鼠产生的雌配子中A基因发生了甲基化,而雄鼠产生的雄配子中A基因没有发生甲基化,因此雌鼠中没有发生甲基化的A基因来自它的父本,D正确。
故选B。
12. 某食草昆虫的性别决定是ZW型,其长翅和短翅分别由等位基因E、e控制,原种群中E基因频率为60%,随机分布到三座孤岛上后因风力较大,阻碍了孤岛间个体基因交流。下列说法正确的是( )
A. 若该对等位基因只位于Z染色体上,则原种群ZeZe、ZeW的基因型频率分别为16%、40%
B. 孤岛上的大风环境会诱导该食草昆虫产生适应性变异
C. 孤岛上该昆虫种群中E基因频率可能会下降
D. 孤岛间个体基因不能交流是因为在地理隔离基础上一定产生了生殖隔离
【答案】C
【分析】现代生物进化理论的基本观点:种群是生物进化的基本单位,生物进化的实质在于种群基因频率的改变。突变和基因重组、自然选择及隔离是物种形成过程的三个基本环节,通过它们的综合作用,种群产生分化,最终导致新物种的形成。其中突变和基因重组产生生物进化的原材料,自然选择使种群的基因频率发生定向的改变并决定生物进化的方向,隔离是新物种形成的必要条件。
【详解】A、根据题意,原种群中E基因频率为60%,则e基因频率为40% ,则根据遗传平衡定律,原种群ZeZe的基因频率为e2为16%,但由于该基因只位于Z染色体上,因此ZeZe在整个种群中的基因频率为8%,同理ZeW的基因型频率分别为20%,A错误;
B、基因突变是不定向的,大风不能使该昆虫产生无翅突变体,仅起选择作用,B错误;
C、 孤岛上风力大,长翅昆虫不易成活,而短翅食草昆虫的生存机会增大,从而导致孤岛上该昆虫种群中基因频率E会降低,C正确;
D、三座孤岛上的该食草昆虫之间不发生基因交流,产生了地理隔离,D错误。
故选C。
二、不定项选择题(本题共4小题,每小题4分,共16分。在每小题给出的四个选项中,有一项或多项是符合题目要求,漏选得2分,错选不得分。)
13. 下表所列举的是几个实验的部分实验试剂、药品以及观察内容。下列相关叙述错误的是( )
A. 甲组使用双缩脲试剂A液和B液水浴加热产生紫色反应
B. 乙组在室温较低的情况下,可以适当增加解离的时间,以便解离充分
C. 丙组提取和分离色素的原理是色素在层析液中溶解度不同
D. 丁组的实验材料不能是黑藻,因为黑藻叶肉细胞的液泡没有颜色
【答案】ACD
【分析】(1)各种色素都能溶解在层析液中,但在层析液中的溶解度不同:溶解度大的色素分子随层析液在滤纸上扩散得快,反之则慢,所以不同色素可以在滤纸上因扩散速度不同而分开,各种色素分子在滤纸上可形成不同的色素带。
(2)使用双缩脲检测蛋白质,无需水浴加热,使用斐林试剂检测还原糖时,需要水浴加热。
【详解】A、使用双缩脲检测蛋白质,无需水浴加热,A错误;
B、乙组在室温较低的情况下,可以适当增加解离的时间,以便解离充分,便于后期观察,B正确;
C、丙组提取色素的原理是色素易溶于乙醇等有机溶剂,分离色素的原理是色素在层析液中溶解度不同,C错误;
D、丁组的实验材料可以是黑藻,因为黑藻叶肉细胞具有大液泡,D错误。
故选ACD。
14. 图为甲乙两种单基因遗传病的遗传家系图,甲病由等位基因A/a控制,乙病由等位基因B/b控制,其中一种病为伴性遗传,Ⅱ1不携带甲病致病基因,Ⅱ5不携带致病基因。甲病在人群中的发病率为1/100。不考虑基因突变和染色体畸变。下列叙述正确的是( )
A. 人群中乙病患者男性多于女性
B. 不考虑变异,Ⅱ2的细胞在分裂过程中,染色体上最多含有甲病和乙病的致病基因共6个
C. Ⅲ4的基因型是AAXBXb
D. 若Ⅲ1与正常男性婚配,理论上生育一个只患甲病女孩的概率为1/176
【答案】BD
【分析】系谱图分析,甲病分析,Ⅰ1和Ⅰ2不患甲病,但生出了患甲病的女儿,则甲病为常染色体隐性遗传,其中一种病为伴性遗传病,根据Ⅱ4患乙病,但所生的儿子有正常,则乙病为伴X染色体显性遗传。
【详解】A、Ⅰ1和Ⅰ2不患甲病,但生出了患甲病的女儿,则甲病为常染色体隐性遗传病,其中一种病为伴性遗传病,根据Ⅱ4患乙病,但所生的儿子有正常,则乙病为伴X染色体显性遗传,人群中乙病患者女性多于男性,A错误;
B、Ⅱ2同时患有甲病和乙病,由于Ⅲ3正常,说明Ⅱ2基因型为aaXBXb,在有丝分裂后期,其染色体上含有4个a和2个B,共6个致病基因,B正确;
C、Ⅲ4患不患甲病乙病A_XBX_,甲病在人群中的发病率为1/100,且Ⅱ2患甲病,说明Ⅱ4、Ⅱ5均可能是甲病致病基因携带者,Ⅱ5不患乙病,则Ⅲ4基因型为AAXBXb或AaXBXb,C错误;
D、Ⅲ1的基因型是1/2AaXBXB或1/2AaXBXb,正常男性的基因型是A_XbY,只考虑乙病,生正常女孩的概率为1/4×1/2=1/8;只考虑甲病,甲病在人群中的发病率为1/100,即aa=1/100,则a=1/10,正常人群中Aa的概率为18/99,则生只患甲病女孩的概率为18/99×1/4×1/8=1/176,D正确。
故选BD。
15. 单体在遗传学上指同源染色体缺失一条的个体,通常可育,常用(2n-1)来表示,而一对同源染色体均缺失往往不能存活。研究发现,单体玉米产生的卵细胞及花粉的种类和比例均为(n-1):n=2:1,而参与受精的花粉的种类和比例为(n-1):n=1:20。下列相关叙述错误的是( )
A. 单体属于染色体数目变异
B. 单体的形成均由减数分裂Ⅰ后期同源染色体未分离导致
C. (n-1)型花粉的生活力小,参与受精的数较少
D. 单体玉米自交后代中单体的比例为41/61
【答案】B
【分析】分析题干:题目中(2n-1)、(n-1)、n均指的是染色体数目。单体玉米产生的卵细胞及花粉的种类和比例均为(n-1):n=2:1,但参与受精的花粉的种类和比例为(n-1):n=1:20,说明(n-1)型花粉的生活力小,参与受精的数量较少。
【详解】A、单体是染色体缺失一条的个体,属于染色体数目变异,A正确;
B、单体的形成可能由减数分裂Ⅰ后期同源染色体未分离或减数分裂Ⅱ后期姐妹染色单体分裂后未均分到两个子细胞导致,B错误;
C、由题意可知,单体玉米产生的卵细胞及花粉的种类和比例均为(n-1):n=2:1,但参与受精的花粉的种类和比例为(n-1):n=1:20,说明(n-1)型花粉的生活力小,参与受精的数量较少,说明(n-1)型花粉的生活力小,参与受精的数较少,C正确;
D、参与受精的花粉的种类和比例为(n-1):n=1:20,卵细胞比例为(n-1):n=2:1,一对同源染色体均缺失往往不能存活,则单体玉米自交后代中单体的比例为(1/21×1/3+20/21×2/3)÷(1-1/21×2/3)=41/61,D正确。
故选B。
16. 鸭的性别决定方式为ZW型,雏鸭羽毛的生长速度受Z染色体上的基因A/a控制。养殖场的鸭多为快羽型,育种人用引入的多只慢羽型雌鸭与多只纯合快羽型雄鸭进行多组杂交实验,每组杂交产生的F1中均有慢羽型和快羽型。下列叙述正确的是( )
A. 亲本雌鸭、雄鸭的基因型分别为ZAW、ZaZa
B. F1雌鸭均表现为慢羽型、雄鸭均表现为快羽型
C. 用慢羽型雌鸭与F1的慢羽型雄鸭杂交,子代慢羽型个体所占比例为3/4
D. 用快羽型雄鸭与慢羽型雌鸭杂交,可快速鉴定子代雏鸭的性别
【答案】ACD
【分析】基因分离定律:在杂合子细胞中,位于一对同源染色体上的等位基因,具有一定的独立性;在减数分裂形成配子的过程中,等位基因会随同源染色体分开而分离,分别进入两个配子中,独立地随配子遗传给后代。
【详解】A、多只慢羽型雌鸭与多只纯合快羽型雄鸭进行多组杂交实验,每组杂交产生的F1中均有慢羽型和快羽型,若快羽型为显性性状,则亲本为ZaW×ZAZA,子代只有快羽型,不符合题意,因此亲本雌鸭、雄鸭的基因型分别为ZAW(慢羽型)、ZaZa(快羽型),子代雌性均为快羽型,雄性均为慢羽型,A正确;
B、亲本雌鸭、雄鸭的基因型分别为ZAW(慢羽型)、ZaZa(快羽型),两者杂交,F1基因型为ZaW、ZAZa,即雌鸭均表现为快羽型、雄鸭均表现为慢羽型,B错误;
C、用慢羽型雌鸭(ZAW)与F1的慢羽型雄鸭(ZAZa)杂交,子代慢羽型个体(ZA_)所占比例为3/4,C正确;
D、用快羽型雄鸭(ZaZa)与慢羽型雌鸭(ZAW)杂交,子代雄性ZAZa全为慢羽,雌性ZaW全为快羽,可快速鉴定子代雏鸭的性别,D正确。
故选ACD。
三、非选择题(本题共5小题,共60分)
17. 农业生产常采用一些栽培措施(套作、轮作、间作)达到增加产量等目的。其中间作指两种或两种以上生长期相近的作物,在同一块田地上,隔株、隔行或隔畦同时栽培,以充分利用土地和光能,提高单位面积产量的方式,如玉米与花生间作等。回答下列问题:
(1)两种作物多层面的互补是复合群体增产的重要原因。如豆科植物与禾本科植物间作有利于补充土壤中的____元素等。玉米和红薯间作时,地上部分可以充分利用不同层次的____。
(2)玉米品种按照其植株叶片与茎秆夹角的大小,分为平展型和紧凑型,间作所选玉米品种为____,这种株型的优点在____。
(3)自卡尔文发现光合作用中碳元素的行踪后,又有科学家发现碳元素行踪的其他路径。图A是C3植物碳元素代谢途径的示意图,图B是C4植物(如高粱、甘蔗、玉米等)利用CO2途径的示意图。
①据图分析,这C4植物固定CO2的酶比C3植物多一种____酶,该酶比Rubisc对CO2的亲和力大且不与O2亲和。
②某农业大棚中同时种植玉米与大豆,由于工作人员工作失误,未及时通风导致大棚中CO2浓度降低,____(填“玉米”或“大豆”)的生长受影响更大,判断的理由是____。
【答案】(1)①氮 ②. 光能
(2)①. 紧凑型 ②. 能够减少遮阴,使玉米和花生得到更多的光能,还可以使玉米的种植密度增加
(3)①. PEP羧化酶 ②. 大豆 ③. PEP羧化酶对CO2的亲和力大,能利用较低浓度的二氧化碳
【分析】农耕中通常是将长势较高的喜阳作物与较矮的喜荫作物进行搭配,由于间作的两种农作物有较长的共同生长期,不同作物之间常存在着对阳光、水分、养分等的激烈竞争,因此选择合适的作物搭配,尽可能降低它们之间的竞争,是间作的关键,以形成良好的时空层次的复合种植群体,通风透光,才可以实现资源和空间上的有效和最大化利用,保证产量。
(1)因豆科植物可以固氮,故豆科与禾本科间作有利于补充土壤N元素。玉米和花生地上部分株高不同,间作种植时可以提高不同高度层次的光能利用率。
(2)紧凑型的玉米植株夹角较小,间作时可以适当增大玉米的种植密度,此外还可以减少遮阴,使玉米和花生得到更多的光能
(3)据图判断C4植物多了PEP羧化酶,PEP羧化酶对CO2的亲和力大,能利用较低浓度的二氧化碳,所以C4植物在较低浓度的二氧化碳环境的的影响小于C3植物。
18. 四季报春是我国土生土生的花卉,原产湖北、湖南、江西、贵州等地,植株纤细柔软,叶片鲜亮青翠,花朵娇小玲珑,花色多而亮丽,有白、乳白、红、黄、蓝、紫等颜色,比较适于庭院片植或点缀,能够营造出非常奇妙的观赏效果,是我国重要的观赏植物。科研人员用四季报春的白花和黄花两个纯种品系进行的正反交实验,发现后代均为乳白色花。请分析回答下列问题:
(1)四季报春属于两性花,进行杂交实验的基本操作步骤为____(用文字与箭头表示)。
(2)对于四季报春乳白花的出现原因,科研人员作出了两种假设。
假设1:花色性状受两对独立遗传的基因控制,其中A/a控制色素的合成,A基因控制黄色色素合成,a基因不能控制色素合成;B/b则是颜色淡化基因,B基因可使黄色大幅度淡化而呈现为乳白色,b基因对颜色无影响。
假设2:花色性状由一对等位基因A/a控制,乳白花性状的出现因为A基因与a基因之间存在不完全显性关系,从而使Aa的个体表型为介于黄色和白色之间的乳白色。
为检验上述假设,针对乳白花直接设计实验,同时尽可能简化实验程序,你认为最简便的实验方案是:让乳白花____,统计后代中____。
若子代中____,则说明假设一成立;
若子代中____,则推测假设二成立。
(3)若已知三种花色的遗传是由一对等位基因控制,则上述正反交实验中,由黄花亲本和白花亲本杂交产生F1乳白花的过程是否发生了基因重组?____(填“是”或者“否”),理由是____。
【答案】(1)(雄蕊成熟前)去雄→套袋→人工授粉→套袋
(2)①. 自交 ②. 花色类型及数量比例 ③. 花色为乳白色:黄色:白色=9:3:4 ④. 花色为白色:乳白色:黄色=1:2:1
(3)①. 否 ②. 三种花色表型属于同一性状且都只受一对基因控制,而基因重组是指生物在有性生殖过程中控制不同性状的非等位基因重新组合
【分析】(1)由题意可知,四季报春属于两性花,所以进行杂交实验的基本操作步骤为:在花蕾期对母本去雄,为了防止外来花粉干扰,应该套上牛皮纸袋,待成熟期,给其涂抹花粉,随后再进行套袋处理,即(雄蕊成熟前)去雄→套袋→人工授粉→套袋。
(2)由题意可知,为了检验上述假设,最简便的实验方案是让乳白花自交,统计后代中花色类型及数量比例。若假说一成立,根据题意可知,亲本纯种黄花基因型为AAbb,由于子一代表现为乳白色,所以亲本纯种白花基因型为aaBB,子一代乳白色基因型为AaBb,子一代自交,后代基因型及比例为A_B_:A_bb:aaB_:aabb=9:3:3:1,其中A_B_表现为乳白色,A_bb表现为黄色,aaB_和aabb表现为白色,即子代中花色为乳白色:黄色:白色=9:3:4,则说明假说一成立。若假说二成立,根据题意可知,亲本纯种黄花基因型为AA,纯种白花基因型为aa,子一代基因型为Aa,Aa自交,后代基因型及比例为AA:Aa:aa=1:2:1,由于A基因与a基因之间存在不完全显性关系,所以Aa为乳白色,即子代中花色为白色:乳白色:黄色=1:2:1,则说明假说二成立。
(3)若已知三种花色的遗传是由一对等位基因控制,则上述正反交实验中,由黄花亲本和白花亲本杂交产生F1乳白花的过程并未发生基因重组,因为三种花色表型属于同一性状且都只受一对基因控制,而基因重组是指生物在有性生殖过程中控制不同性状的非等位基因重新组合。
19. micrRNA(miRNA)是一类天然生成的小型非编码RNA分子,长约21-25个核苷酸。micrRNA与一种或多种信使RNA(mRNA)分子部分互补,其主要功能是以各种方式调节基因表达,包括翻译抑制,mRNA剪切等。某miRNA能抑制W蛋白质的合成,其形成与作用的机理如图所示。
(1)miRNA转录过程是在____催化下,以____为原料,以____为模板合成的,其方向为miRNA的____。
(2)据图分析,miRNA能抑制W基因表达的机理是____。
(3)若W基因中碱基总数为m个,碱基G为n个,则该W基因复制4次共需要碱基A____个。
【答案】(1)①. RNA聚合酶 ②. 核糖核苷酸 ③. 解开的miRNA基因的一条链 ④. 5'→3'
(2)miRNA经加工形成的miRNA蛋白质复合物,与W基因的mRNA结合,导致W基因无法翻译
(3)(15m-30n)/2
【分析】转录是主要在细胞核内,以DNA一条链为模板,按照碱基互补配对原则,合成RNA的过程。翻译是在细胞质中,以信使RNA为模板合成具有一定氨基酸顺序的蛋白质的过程。
(1)转录是以DNA的一条链为模板合成RNA的过程,该过程需要RNA聚合酶的催化,该酶可以催化核糖核苷酸之间磷酸二酯键的形成,转录的产物是RNA,因此该过程的原料是四种游离的核糖核苷酸,图中miRNA的合成过程是以解开的miRNA基因的一条链为模板进行的,转录的方向是miRNA的5'→3'方向;
(2)据图可知,miRNA经加工形成的miRNA蛋白质复合物与W基因的mRNA结合而抑制了W基因的翻译过程,使W基因的表达过程受到抑制。
(3)若W基因中碱基总数为m个,碱基G为n个,则G=C=n,则A=T=(m−2n )/2 ,该W基因复制4次共需要碱基A的数量为(24-1)×(m−2n )/2=(15m-30n)/2。
20. 大豆原产于中国,在中国各地均有栽培,同时广泛栽培于世界各地。大豆是中国重要粮食作物之一,在培育大豆优良品种的过程中,发现某类大豆叶片绿色由基因B控制。
回答下列问题:
(1)基因突变是指DNA分子中发生____,而引起的基因碱基序列的改变。突变型1叶片为黄色,由基因B突变为B1所致,基因B1纯合幼苗期致死。突变型1连续自交2代,F2成年植株中黄色叶植株占____。
(2)测序结果表明,突变基因B1转录产物编码序列第364位碱基改变,由5'-GACAG-3′变为5′-GAGAG-3′,据下表分析,由此将导致第____位氨基酸突变为____,从基因控制性状的角度解释突变体叶片变黄的机理____。
部分密码子及其对应的氨基酸
(3)突变型2叶片为黄色,由基因B的另一突变基因B2所致(B2基因纯合或杂合均不会致死)。用突变型2与突变型1杂交,子代中黄色叶植株与绿色叶植株各占50%。能否确定B2是显性突变还是隐性突变?____(填“能”或“否”),用文字说明理由____。
【答案】(1)①. 碱基对的增添、缺失、替换 ②. 2/5##40%
(2)①. 122 ②. 谷氨酸 ③. 基因突变影响与色素形成有关酶的合成,导致叶片变黄
(3)①. 能 ②. 若B2是隐性突变,则突变型2为纯合子(B2B2),则子代BB2表现为绿色,B1B2表现为黄色,子代中黄色叶植株与绿色叶植株各占50%。若突变型2为显性突变,突变型2(BB2)与突变型1(BB1)杂交,即BB2×BB1→1/4BB2、1/4B2B1、1/4BB、1/4BB1,子代表型及比例应为黄:绿=3:1,与题意不符
【分析】基因分离定律的实质是:在杂合子的细胞中,位于一对同源染色体上的等位基因,具有一定的独立性;在减数分裂形成配子的过程中,等位基因随着同源染色体的分离而分离,分别进入两个配子中,独立地随配子遗传给后代。
(1)基因突变是指DNA分子中发生碱基对的增添、缺失、替换,导致基因结构发生改变。突变型1叶片为黄色,由基因B突变为B1所致,基因B1纯合幼苗期致死,说明突变型1为BB1,且B1为显性,突变型1连续自交2代,F1基因型为1/3BB、2/3BB1,F1自交,F2为(1/3+2/3×1/4)BB绿色:2/3×1/2BB1黄色:2/3×1/4B1B1致死=3:2:1,所以F2中黄色植株为2/5。
(2)突变基因B1转录产物编码序列第364位碱基改变,由5'-GACAG-3'变为5'-GAGAG-3',突变位点前对应氨基酸数为364/3=121余1,说明对应的氨基酸为第122位,且改变的是该氨基酸对应的密码子的第一个碱基,即CAG变为GAG,则会导致第122位氨基酸由谷氨酰胺突变为谷氨酸。叶片变黄是叶绿体中色素含量变化的结果,而色素不是蛋白质,从基因控制性状的角度推测,基因突变影响与色素形成有关酶的合成,导致叶片变黄。
(3)用突变型2(B2_)与突变型1(BB1)杂交,子代中黄色叶植株与绿色叶植株各占50%。若B2是隐性突变,则突变型2为纯合子(B2B2),则子代BB2表现为绿色,B1B2表现为黄色,子代中黄色叶植株与绿色叶植株各占50%。若突变型2为显性突变,突变型2(BB2)与突变型1(BB1)杂交,即BB2×BB1→1/4BB2、1/4B2B1、1/4BB、1/4BB1,子代表型及比例应为黄:绿=3:1,与题意不符。故C2是隐性突变。
21. 从化石分析来看,距今1000年前,某山林曾生活着A、B、C三个品种的蜻蜓,三个品种的蜻蜓形状差异很大,分别集中分布于该山林的甲、乙、丙三个区域,如下图所示;距今500年前,在乙、丙两区之间曾出现过一条宽阔的大河,如今大河早已干涸,该山林甲、乙区域依然保留A、B蜻蜓,丙区域原C品种形状的蜻蜓已经绝迹,出现的是一种新的形状的蜻蜓(D蜻蜓),且甲、乙两区结合处的A、B蜻蜓依然能互相交配产生可育后代,乙、丙两区结合处的B、D蜻蜓能杂交,但所产受精卵不能发育成成虫。请回答下列问题:
(1)研究蜻蜓进化最直接、最重要的证据是____,____是生物进化的基本单位。
(2)从距今1000年前至今,这片山林蜻蜓的物种数量____(填“增加”“减少”或“不变”),其判断依据是____,这片山林蜻蜓是否发生了进化?____(填“是”或“否”)。
(3)B、D蜻蜓能杂交,但所产受精卵不能发育为成虫,推测B、D蜻蜓可能有共同的起源,但如今两种群的基因库却有较大的差异。这片山林中除了蜻蜓还有很多种生物,生物多样性主要包括____三个层次,生物多样性是____的结果。
【答案】(1)①. 化石 ②. 种群
(2)①. 增加 ②. 原来是一个物种的三个品种,现在是两个物种 ③. 是
(3)①. 遗传多样性(基因多样性)、物种多样性、生态系统多样性 ②. 协同进化
【分析】现代生物进化理论:种群是生物进化的基本单位,生物进化的实质是种群基因频率的改变;突变和基因重组产生生物进化的原材料,自然选择使种群的基因频率定向改变并决定生物进化的方向;隔离是新物种形成的必要条件。
(1)化石是指保存在岩层中的古生物遗物和生活遗迹,是进化最直接、最重要的证据;种群是生物进化的基本单位。
(2)从距今1000年前至今,这片山林蜻蜓原来是“A、B、C三个品种的蜻蜓”,“A、B蜻蜓依然能互相交配产生可有后代”,说明A、B不存在生殖隔离,是一个物种的不同品种,现在“甲、乙区域依然保留A、B蜻蜓,丙区域原C品种形状的蜻蜓已经绝迹,出现的是一种新的形状的蜻蜓(D蜻蜓)”,“B、D蜻蜓能杂交,但所产受精卵不能发育成成虫”,说明B、D存在生殖隔离,是两个物种,所以物种数量增加;物种的形成过程中必然涉及基因频率的改变,而生物进化的实质是种群基因频率的改变,故这片山林蜻蜓发生了进化。
(3)生物多样性主要包括遗传多样性(基因多样性)、物种多样性和生态系统多样性三个方面;生物多样性是生物与生物、生物与无间环境之间协同进化的结果。
组别
实验名称
试剂和药品
观察内容
甲
检测奶粉中的蛋白质
双缩脲试剂A液和B液
颜色反应
乙
观察植物细胞的有丝分裂
质量分数为15%盐酸溶液、0.01g/mL甲紫溶液等
观察各个时期细胞染色体的存在状态
丙
绿叶中色素的提取和分离
二氧化硅、碳酸钙、无水乙醇、层析液等
光合色素的种类和颜色
丁
探究植物细胞的失水和吸水
0.3g/mL蔗糖溶液、蒸馏水等
细胞的质壁分离和复原
密码子
GAG
AGA
GAC
ACA
CAG
氨基酸
谷氨酸
精氨酸
天冬氨酸
苏氨酸
谷氨酰胺
[生物][期末]湖南省郴州市2023-2024学年高二下学期期末考试试题(解析版): 这是一份[生物][期末]湖南省郴州市2023-2024学年高二下学期期末考试试题(解析版),共21页。试卷主要包含了选择题,不定项选择题,非选择题等内容,欢迎下载使用。
湖南省郴州市2023-2024学年高一下学期期末考试生物试卷(Word版附答案): 这是一份湖南省郴州市2023-2024学年高一下学期期末考试生物试卷(Word版附答案),共8页。试卷主要包含了本试卷分试题卷和答题卡等内容,欢迎下载使用。
湖南省郴州市北湖区等5地2023-2024学年高一下学期期末考试生物试题: 这是一份湖南省郴州市北湖区等5地2023-2024学年高一下学期期末考试生物试题,共8页。

