人教A版高二化学上册选择性必修一试卷讲义第09讲 盐类的水解 -【暑假衔接】新高二化学暑假精品课(人教版)(教师版)
展开1.变化观念与平衡思想:认识盐类水解有一定限度,理解盐类水解的概念,能正确书写盐类水解的离子方程式和化学方程式。了解影响盐类水解平衡的因素,能多角度、动态地分析外界条件对盐类水解平衡的影响。
2.证据推理与模型认知:通过实验分析、推理等方法认识盐类水解的实质、掌握盐溶液呈酸、碱性的原因和规律,能根据盐的组成判断溶液的酸、碱性。
3.科学探究与创新意识:了解盐类水解在生产生活、化学实验、科学研究中的应用。能发现和提出有关盐类水解的问题,并设计探究方案,进行实验探究。
一、盐溶液的酸碱性及原因
1.盐类水解
(1)概念:在水溶液中,盐电离出来的离子与水电离出来的H+或OH-结合生成弱电解质的反应,叫做盐类的水解。
(2)实质:生成弱酸或弱碱,使水的电离平衡被破坏而建立起新的平衡。
2.盐类水解的规律:
(1)规律:有弱才水解,越弱越水解;谁强显谁性,同强显中性。
(2)类型:
二、盐类水解方程式的书写
1.盐类水解程度一般很小,水解时通常不生成沉淀和气体,书写水解的离子方程式时,一般用“”连接,产物不标“↑”或“↓”。如:
(1)NaClO:ClO-+H2OHClO+OH-;
(2)(NH4)2SO4:NHeq \\al(+,4)+H2ONH3·H2O+H+。
2.多元弱酸根离子的水解分步进行,水解以第一步为主。如:
Na2CO3:COeq \\al(2-,3)+H2OHCOeq \\al(-,3)+OH-、
HCOeq \\al(-,3)+H2OH2CO3+OH-。
多元弱碱阳离子水解反应过程复杂,只要求一步写到底。
如:AlCl3:Al3++3H2OAl(OH)3+3H+。
4.弱酸弱碱盐中阴、阳离子水解相互促进。
(1)NHeq \\al(+,4)与S2-、HCOeq \\al(-,3)、COeq \\al(2-,3)、CH3COO-等组成的盐虽然水解相互促进,但水解程度较小,书写时仍用“”表示。如:NHeq \\al(+,4)+CH3COO-+H2OCH3COOH+NH3·H2O。
(2)Al3+与COeq \\al(2-,3)、HCOeq \\al(-,3)、S2-、HS-、AlOeq \\al(-,2),Fe3+与COeq \\al(2-,3)、HCOeq \\al(-,3)等组成的盐水解相互促进非常彻底,生成气体和沉淀,书写时用“===”表示。如Al3++3HCOeq \\al(-,3)===Al(OH)3↓+3CO2↑。(一般要有弱碱沉淀生成)
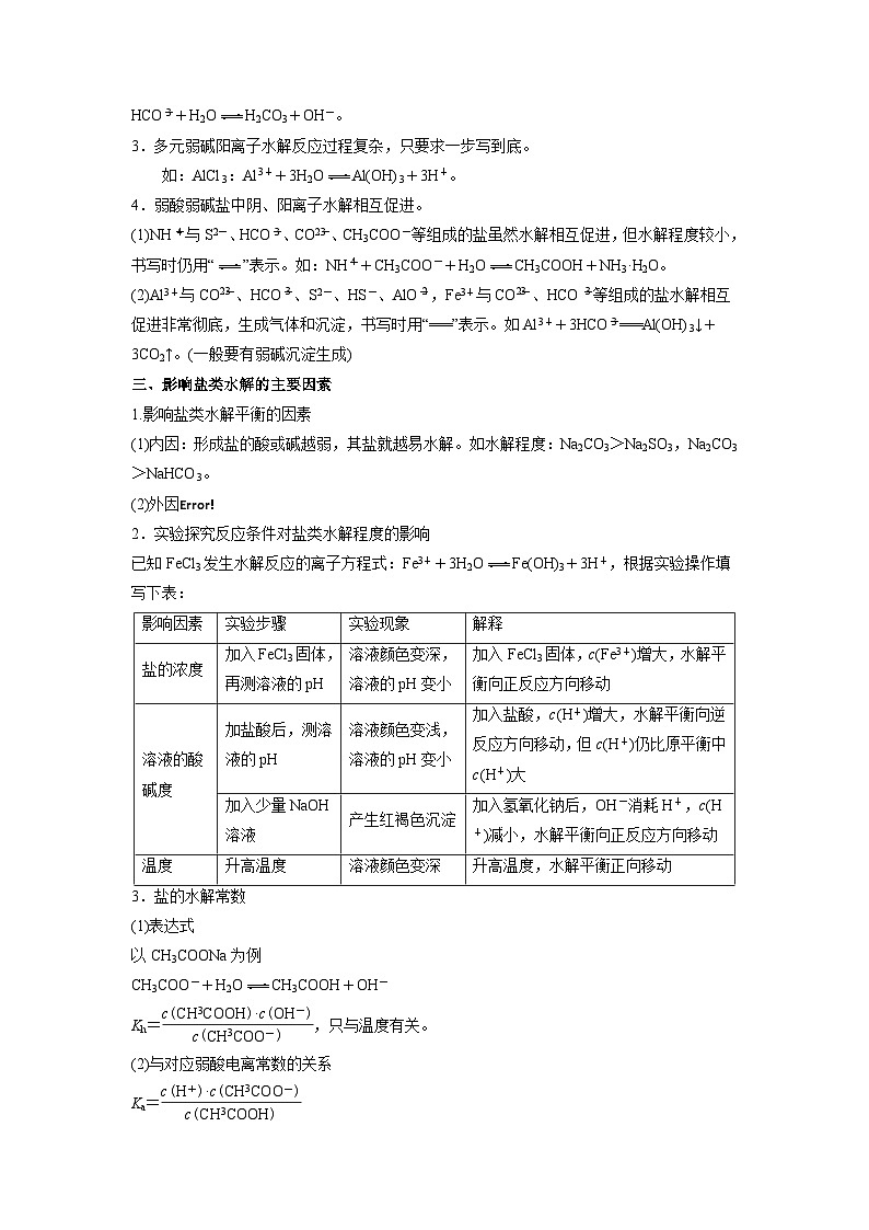
三、影响盐类水解的主要因素
1.影响盐类水解平衡的因素
(1)内因:形成盐的酸或碱越弱,其盐就越易水解。如水解程度:Na2CO3>Na2SO3,Na2CO3>NaHCO3。
(2)外因eq \b\lc\{\rc\ (\a\vs4\al\c1(溶液的浓度:浓度越小水解程度越大,温度:温度越高水解程度越大,外加酸碱\b\lc\{\rc\ (\a\vs4\al\c1(酸:弱酸根离子的水解程度增大,弱碱阳离子的水解程度减小,碱:弱酸根离子的水解程度减小,弱碱阳离子的水解程度增大))))
2.实验探究反应条件对盐类水解程度的影响
已知FeCl3发生水解反应的离子方程式:Fe3++3H2OFe(OH)3+3H+,根据实验操作填写下表:
3.盐的水解常数
(1)表达式
以CH3COONa为例
CH3COO-+H2OCH3COOH+OH-
Kh=eq \f(c(CH3COOH)·c(OH-),c(CH3COO-)),只与温度有关。
(2)与对应弱酸电离常数的关系
Ka=eq \f(c(H+)·c(CH3COO-),c(CH3COOH))
所以,Kh·Ka=Kw或Kh=eq \f(Kw,Ka)。
由此可看出,弱酸或弱碱的电离常数越小(越弱),其生成的盐水解的程度就越大。
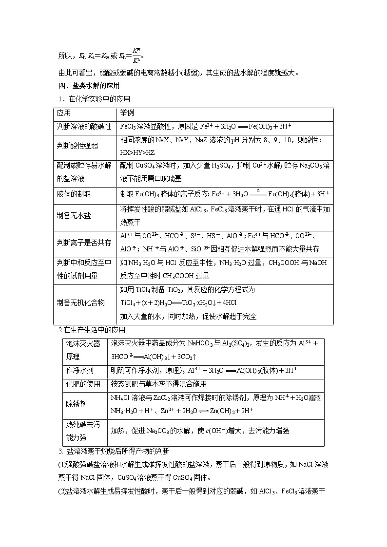
四、盐类水解的应用
1.在化学实验中的应用
2.在生产生活中的应用
3. 盐溶液蒸干灼烧后所得产物的判断
(1)强酸强碱盐溶液和水解生成难挥发性酸的盐溶液,蒸干后一般得到原物质,如NaCl溶液蒸干得NaCl固体,CuSO4溶液蒸干得CuSO4固体。
(2)盐溶液水解生成易挥发性酸时,蒸干后一般得到对应的弱碱,如AlCl3、FeCl3溶液蒸干后一般得到Al(OH)3、Fe(OH)3,若灼烧则会生成Al2O3、Fe2O3。
(3)酸根阴离子易水解的强碱盐,蒸干后可得到原物质,如Na2CO3溶液蒸干得Na2CO3固体。
(4)考虑盐受热时是否分解。因为Ca(HCO3)2、NaHCO3、NH4Cl固体受热易分解,因此蒸干灼烧后分别为Ca(HCO3)2→CaCO3;NaHCO3→Na2CO3;NH4Cl→NH3↑+HCl↑。
(5)还原性盐在蒸干时会被O2氧化,如Na2SO3溶液蒸干得到Na2SO4;FeSO4溶液蒸干得到Fe2(SO4)3。
五、溶液中的守恒关系
1.电荷守恒规律
电解质溶液中,无论存在多少种离子,溶液都呈电中性,即阴离子所带负电荷总数一定等于阳离子所带正电荷总数。如NaHCO3溶液中存在着Na+、H+、HCOeq \\al(-,3)、COeq \\al(2-,3)、OH-,存在如下关系:c(Na+)+c(H+)=c(HCOeq \\al(-,3))+c(OH-)+2c(COeq \\al(2-,3))。
2.物料守恒规律
电解质溶液中,由于某些离子能够水解,离子种类增多,但元素的原子总是守恒的,或两种原子的数目比是固定的。如NaHCO3溶液中存在着Na+、H+、HCOeq \\al(-,3)、COeq \\al(2-,3)、OH-,存在如下关系:c(Na+)+c(H+)=c(HCOeq \\al(-,3))+c(OH-)+2c(COeq \\al(2-,3))。
3.质子守恒规律
如Na2S水溶液中的质子转移情况图示如下:
即给出H+后剩余微粒浓度之和等于得到H+后生成微粒浓度之和,故由图可得Na2S水溶液中质子守恒式:c(H3O+)+2c(H2S)+c(HS-)=c(OH-)或c(H+)+2c(H2S)+c(HS-)=c(OH-)。质子守恒的关系式也可以由电荷守恒式与物料守恒式推导得到。
六、溶液中离子浓度比较的四种类型
1.不同溶液中同一离子浓度比较
要考虑溶液中其他离子对该离子的影响,如:在相同浓度的下列溶液中①NH4Cl,②CH3COONH4,③NH4HSO4,④(NH4)2SO4,⑤(NH4)2CO3,c(NHeq \\al(+,4))由大到小的顺序:④>⑤>③>①>②。
2.弱酸溶液中离子浓度大小比较
(1)HClO溶液中存在的电离平衡有:HClOH++ClO-,H2OH++OH-,溶液中微粒有H2O、HClO、H+、OH-、ClO-,由于HClO电离程度小,且H2O的电离程度更小,所以溶液中微粒浓度由大到小的顺序(H2O除外)是c(HClO)>c(H+)>c(ClO-)>c(OH-)。
(2)碳酸的电离方程式是H2CO3HCOeq \\al(-,3)+H+,HCOeq \\al(-,3)H++COeq \\al(2-,3)。碳酸溶液中存在的微粒有H2O、H2CO3、H+、HCOeq \\al(-,3)、COeq \\al(2-,3)、OH-。
碳酸是弱酸,第一步电离很微弱,第二步电离更微弱。推测其溶液中粒子浓度由大到小的顺序(水分子除外)是c(H2CO3)>c(H+)>c(HCOeq \\al(-,3))>c(COeq \\al(2-,3))>c(OH-)。
3.单一溶液中离子浓度大小的比较
(1)氯化铵溶液
①先分析NH4Cl溶液中的电离、水解过程。
电离:NH4Cl===NHeq \\al(+,4)+Cl-、H2OH++OH-。
水解:NHeq \\al(+,4)+H2ONH3·H2O+H+。
判断溶液中存在的离子有NHeq \\al(+,4)、Cl-、H+、OH-。
②再根据其电离和水解程度的相对大小,比较确定氯化铵溶液中离子浓度由大到小的顺序是c(Cl-)>c(NHeq \\al(+,4))>c(H+)>c(OH-)。
(2)碳酸钠溶液
①先分析Na2CO3溶液中的电离、水解过程:
电离:Na2CO3===2Na++COeq \\al(2-,3)、H2OH++OH-。
水解:COeq \\al(2-,3)+H2OHCOeq \\al(-,3)+OH-、HCOeq \\al(-,3)+H2OH2CO3+OH-。
溶液中存在的离子有Na+、COeq \\al(2-,3)、HCOeq \\al(-,3)、OH-、H+。
②溶液中离子浓度由大到小的顺序是c(Na+)>c(COeq \\al(2-,3))>c(OH-)>c(HCOeq \\al(-,3))>c(H+)。
(3)碳酸氢钠溶液
①分析NaHCO3溶液中的电离、水解过程:
电离:NaHCO3===Na++HCOeq \\al(-,3)、HCOeq \\al(-,3)H++COeq \\al(2-,3)、H2OH++OH-。
水解:HCOeq \\al(-,3)+H2OH2CO3+OH-。
溶液中存在的离子有Na+、HCOeq \\al(-,3)、COeq \\al(2-,3)、H+、OH-。
②由于HCOeq \\al(-,3)的电离程度小于HCOeq \\al(-,3)的水解程度,所以溶液中离子浓度由大到小的顺序是c(Na+)>c(HCOeq \\al(-,3))>c(OH-)>c(H+)>c(COeq \\al(2-,3))。
(4)亚硫酸氢钠溶液
①先分析NaHSO3溶液中的电离、水解过程。
电离:NaHSO3===Na++HSOeq \\al(-,3)、HSOeq \\al(-,3)H++SOeq \\al(2-,3)、H2OH++OH-。
水解:HSOeq \\al(-,3)+H2OH2SO3+OH-。
溶液中存在离子有:Na+、HSOeq \\al(-,3)、H+、SOeq \\al(2-,3)、OH-。
②由于HSOeq \\al(-,3)的电离程度大于HSOeq \\al(-,3)的水解程度,所以溶液中离子浓度由大到小顺序为:c(Na+)>c(HSOeq \\al(-,3))>c(H+)>c(SOeq \\al(2-,3))>c(OH-)。
4.混合溶液中各离子浓度比较,根据电离程度、水解程度的相对大小综合分析
(1)分子的电离程度大于对应离子的水解程度
在0.1 ml·L-1NH4Cl和0.1 ml·L-1的氨水混合溶液中:由于NH3·H2O的电离程度大于NHeq \\al(+,4)的水解程度,导致溶液呈碱性。溶液中各离子浓度的大小顺序为c(NHeq \\al(+,4))>c(Cl-)>c(OH-)>c(H+)。
(2)分子的电离程度小于对应离子的水解程度
在0.1 ml·L-1的HCN和0.1 ml·L-1的NaCN混合溶液中:由于HCN的电离程度小于CN-的水解程度,导致溶液呈碱性。溶液中各离子浓度的大小顺序为c(Na+)>c(CN-)>c(OH-)>c(H+),且c(HCN)>c(Na+)=0.1 ml·L-1。
考点一 盐类水解实质及规律
例1.下列溶液因盐的水解而呈酸性的是
A.溶液B.溶液C.溶液D.溶液
【答案】D
【解析】为强酸强碱盐,不水解,溶液呈中性,A错误;为强碱弱酸盐,碳酸氢根水解使溶液显碱性,B错误;为弱酸,醋酸电离,溶液显酸性,C错误;为强酸弱碱盐,铵根离子水解,溶液显酸性,D正确;故选D。
考点二 盐类水解方程式
例2.下列离子方程式中,属于水解反应的是
A.
B.
C.
D.
【答案】C
【解析】醋酸是一元弱酸,水分子作用下醋酸在溶液中电离出醋酸离子和水合氢离子,电离方程式为,故A错误;二氧化硫与酸反应生成二元中强酸亚硫酸,亚硫酸在溶液中部分电离出亚硫酸氢根离子和氢离子,有关方程式为,故B错误;碳酸根离子在溶液中分步水解使溶液呈碱性,以一级水解为主,水解方程式为,故C正确;氢硫酸根离子在溶液中存在电离趋势,也存在水解趋势,水分子作用下氢硫酸根离子电离出硫离子和水合氢离子,电离方程式为,故D错误;故选C。
考点三 溶液中微粒数目的比较
例3.NH4Cl溶液中离子浓度的大小关系正确的是
A.
B.
C.
D.
【答案】A
【解析】由氯化铵的化学式为NH4Cl,电离的Cl-与的物质的量之比为1∶1,根据氯化铵溶液中铵根离子水解可知,c(Cl-)>c(),铵根离子水解溶液显酸性,则c(H+)>c(OH-),离子水解的程度很弱,则c()>c(H+),所以,A正确,BCD错误,故选A。
考点四 影响盐类水解平衡的因素
例4.下列关于盐类水解的说法正确的是
A.在Na2S溶液中加入少量Na2S固体,Na2S的水解程度增大
B.将CuSO4溶液由20℃加热到60℃,溶液的pH增大
C.向CH3COONa溶液中加水,溶液中的比值增大
D.常温下,0.1ml/L的NaB溶液的pH=8,溶液中c(Na+)=c(B-)+c(HB)=0.1ml/L
【答案】D
【解析】在Na2S溶液中加入少量Na2S固体,Na2S溶液的浓度增大,水解程度减小,故A错误;盐类水解是吸热反应,升高温度,CuSO4在溶液中的水解程度增大,溶液中的氢离子浓度增大,溶液的pH减小,故B错误;加水稀释CH3COONa溶液时,溶液中醋酸根离子和氢氧根离子浓度都减小,水的离子积不变,则溶液中氢离子浓度增大,的比值减小,故C错误;常温下,0.1ml/L的NaB溶液的pH=8,溶液显碱性,说明NaB为强碱弱酸盐,即HB为弱酸,溶液中存在物料守恒关系:c(Na+)=c(B-)+c(HB)=0.1ml/L,故D正确;答案选D。
考点五 盐类水解的综合应用
例5.下列与盐类水解有关的叙述正确的是
A.用NaOH标准溶液滴定未知浓度醋酸时,可选用甲基橙作指示剂
B.将镁条投入到NH4Cl溶液中观察到有气体放出
C.配制FeCl3溶液,可加入少量稀硫酸,以防止溶液浑浊
D.在空气中加热MgCl2·6H2O晶体制备无水MgCl2固体
【答案】B
【解析】用NaOH标准溶液滴定未知浓度醋酸时,滴定终点时,生成的醋酸钠水解使溶液显碱性,因此要用变色范围在 pH 8.2~10.0 之间的酚酞作指示剂,甲基橙的变色范围是pH3.1~4.4,不适合,A错误;氯化铵溶液中存在NH4++H2ONH3•H2O+H+,所以溶液显酸性,加入镁条,发生反应Mg+2H+=Mg2++H2↑,则将镁条投入到NH4Cl溶液中能观察到有气体放出,B正确;氯化铁水解生成氢氧化铁和盐酸,配制FeCl3溶液,加入少量的盐酸,抑制氯化铁的水解,可以防止溶液浑浊,若加入少量稀硫酸则引入硫酸根杂质离子,C错误;由于MgCl2·6H2O在加热脱水过程中易发生水解而生成Mg(OH)Cl,所以应阻止水解反应的发生,即在氯化氢气流中进行加热可制备无水MgCl2固体,D错误;答案选B。
考点六 离子浓度大小比较
例6.常温下,将0.1 ml∙L−1NaOH溶液滴加到20mL0.1 ml∙L−1二元弱酸H2A溶液中,混合溶液的pH随NaOH溶液滴入量的关系如图所示。下列叙述不正确的是
A.Ka1(H2A)≈10−3
B.b处溶质为NaHA,所以促进水的电离
C.b点时溶液中存在c(Na+)>c(HA﹣)>c(H+)>c(A2﹣)>c(H2A)
D.c点时溶液中存在c(Na+)﹣c(HA﹣)−2c(A2﹣)=10−4.5−10﹣9.5
【答案】B
【分析】滴定至a点时,溶液成分为NaHA和H2A,滴定至b点时,溶液全为NaHA,滴定至c点时溶液成分为NaHA和 Na2A。
【解析】a点时pH≈3,加入10mLNaOH溶液,此时c(H2A)=c(NaHA),可知, ,A项正确;根据分析,c点pH=9.5可知Ka2(H2A)=10-9.5,b点时溶液为NaHA,则HA-的电离程度大于水解程度,水的电离受到抑制,B项错误;
,由c点pH=9.5可知Ka2(H2A)=10-9.5,b点时溶液为NaHA,则HA-的电离程度大于水解程度,溶液中c(Na+)>c(HA﹣)>c(H+)>c(A2﹣)>c(H2A),C项正确;
c点为等物质的量的NaHA与Na2A混合溶液,电荷守恒,c(Na+)+c(H+)=c(OH﹣)+c(HA﹣)+2c(A2﹣),c(Na+)﹣c(HA﹣)−2c(A2﹣)= c(Na+)+c(H+)=c(OH﹣)- c(H+),c点的pH=9.5,c(H+)=10-9.5ml/L, c(OH﹣)=,c(Na+)﹣c(HA﹣)−2c(A2﹣)=10−4.5−10-9.5,D项正确;故选B。
1.25℃,下列物质的水溶液因水解呈酸性的是
A.B.KOHC.D.
【答案】A
【解析】属于强酸弱碱盐,水解使用溶液呈酸性,选项A正确;KOH属于强碱,在溶液中电离出氢氧根离子溶液呈碱性,选项B错误;NaHCO3属于强碱弱酸酸式盐,碳酸氢根离子水解大于电离其溶液呈碱性,选项C错误;NaHSO4是强酸强碱酸式盐,在溶液中不水解,其溶液呈酸性,选项D错误;答案选A。
2.下列微粒能促进水的电离的是
A.B.C.D.
【答案】B
【分析】水电离方程式为:。
【解析】氯离子不影响水的电离,A错误;铵根离子水解,促进水的电离,B正确;钠离子不影响水的电离,C错误;氢氧根抑制水的电离,D错误;故选B。
3.下列过程或现象与盐类水解无关的是
A.纯碱溶液去油污B.铁在潮湿的环境下生锈
C.用氯化铵溶液除铁锈D.浓硫化钠溶液有臭味
【答案】B
【解析】纯碱水解使得溶液显碱性,有利于油脂的水解,与盐类水解有关,选项A不选;铁在潮湿的环境下铁和氧气、水反应而导致铁被腐蚀,与盐类水解无关,选项B选;氯化铵溶液水解溶液显酸性,能和金属氧化物反应用于除锈,与盐类水解有关,选项C不选;溶液有臭味是因为硫化钠水解后产生了少量的硫化氢,与盐类水解有关,选项D不选。
故选B。
4.下列化学实验操作错误的是
A.配制溶液:将晶体溶于浓盐酸中,再加蒸馏水稀释至所需浓度
B.制备胶体:向沸水中滴加饱和溶液后加热至体系呈红褐色,停止加热
C.洗涤试管内的油污:向试管中加入饱和溶液,加热并振荡
D.制备无水固体:蒸发溶液至溶剂蒸干后再灼烧
【答案】D
【解析】铁离子在中性溶液中易水解,故配制溶液,将晶体溶于浓盐酸中,抑制铁离子的水解,再加蒸馏水稀释至所需浓度,A正确;铁离子在沸水中水解生成氢氧化铁胶体,红褐色,制备方法正确,B正确;油污的主要成分为酯类,热的碳酸钠溶液碱性较强,油污在碱性条件下水解,故可用溶液去油污,C正确;镁离子水解会生成氢氧化镁,制备无水氯化镁固体时应该在氯化氢氛围中加热,D错误;故选D。
5.下列关于盐类水解的应用,说法不正确的是
A.水溶液蒸发结晶能得到
B.常温下,溶液不能保存在玻璃试剂瓶中
C.配制氯化铁溶液时,先将氯化铁固体溶于盐酸中
D.使用泡沫灭火器时,混合溶液与溶液
【答案】A
【解析】氢氧化镁比碳酸镁更难溶,水溶液蒸发结晶能得到Mg(OH)2,故A错误;常温下,溶液水解生成氢氟酸,二氧化硅和氢氟酸反应生成SiF4和水,所以溶液不能保存在玻璃试剂瓶中,故B正确;配制氯化铁溶液时,为防止氯化铁水解,先将氯化铁固体溶于盐酸中,故C正确;使用泡沫灭火器时,混合溶液与溶液发生双水解反应生成氢氧化铝沉淀和二氧化碳气体,故D正确;故选A。
6.下列措施能使NaClO溶液的水解平衡正向移动,水解程度反而减小的是
A.增大NaClO溶液浓度B.加水稀释
C.升高温度D.加入适量NaOH固体
【答案】A
【分析】NaClO的水解方程式为:ClO-+H2OHClO+OH-。
【解析】增大NaClO溶液浓度,水解平衡正向移动,但由于溶液浓度增大,所以水解程度减小,故A选;加水稀释,水解平衡正向移动,水解程度增大,故B不选;水解是吸热过程,升高温度,水解平衡正向移动,水解程度增大,故C不选;加入适量NOH固体,c(OH-)增大,水解平衡逆向移动,故D不选;所以选A。
7.能够使CH3COONa溶液pH增大且水解程度也增大的条件是
A.加水 B.升温 C.加压 D.加CH3COONa固体
【答案】B
【解析】A.醋酸钠溶液显碱性,加水促进CH3COONa水解,但是氢氧根离子浓度减小,pH减小,故A错误;
B.水解过程为吸热过程,升温促进CH3COONa水解,碱性增强,pH增大,故B正确;
C.反应没有气体参与,因此加压水解平衡不移动,故C错误;
D.加CH3COONa固体,增大了醋酸钠的浓度,水解平衡右移,但CH3COONa水解程度减小,故D错误。故选B。
8.在其他条件不变的情况下,升高温度,下列数值不一定增大的是
①水解平衡常数 ②化学平衡常数 ③水的离子积 ④物质的溶解度
A.②③B.②④C.③④D.①④
【答案】B
【解析】①水解反应为吸热反应,则升高温度,水解平衡正向移动,水解平衡常数增大,①不合题意;②若可逆反应正反应可能为放热反应,则升高温度K减小,若正反应为吸热反应时升高温度K增大,所以升高温度,化学平衡常数不一定增大,②符合题意;③电解质的电离吸热,则升高温度,促进弱电解质的电离,升高温度,水的离子积增大,③不合题意;
④少数固体物质的溶解度随着温度升高而减小,如熟石灰,气体物质的溶解度随着温度升高而减小,但绝大部分固体物质的溶解度随着温度升高而增大,所以升高温度时,物质的溶解度不一定增大,④符合题意;综上,升高温度,数值不一定增大的是②④。故答案为B。
9.要使0.01ml/LK2CO3溶液中的c()更接近0.01ml/L,可以采取的措施是
A.通入CO2B.加入Na2CO3固体
C.加热D.加入适量KOH固体
【答案】D
【解析】向0.01ml/LK2CO3溶液中通入CO2,因发生+CO2+H2O=2,导致浓度小于0.01ml/L,A不合题意;向0.01ml/LK2CO3溶液中加入Na2CO3固体,导致浓度大于0.01ml/L,B不合题意;加热能够促进水解,导致0.01ml/LK2CO3溶液中浓度小于0.01ml/L,C不合题意;向0.01ml/LK2CO3溶液中加入适量KOH固体,由于OH-浓度增大,抑制水解,导致0.01ml/LK2CO3溶液中浓度接近0.01ml/L,D符合题意;故答案为D。
10.设NA为阿伏加德罗常数的数值,下列有关说法正确的是
A.1ml/LNa2S溶液中S2-的数目小于NA
B.常温下,1LpH=3的醋酸溶液中的H+数目为10-3NA
C.若1L0.2ml•L-1的FeCl3溶液完全水解形成胶体,则胶体微粒数为0.2NA
D.1mlN2和3mlH2充入密闭容器,一定条件下充分反应得到2NA个NH3分子
【答案】B
【解析】S2-属于弱酸根离子,在水中发生水解:S2-+H2OHS-+OH-,但题目中没有指明溶液体积,因此无法判断S2-数目是否小于NA,故A错误;pH=-lgc(H+),c(H+)指的是溶液中H+的物质的量浓度,常温下,1LpH=3的醋酸溶液中H+数目为1L×10-3ml/L×NA =10-3NA,故B正确;氢氧化铁胶体是由多个Fe(OH)3组成,因此1L0.2ml/LFeCl3溶液完全水解形成胶体,氢氧化铁胶体数目小于0.2NA,故C错误;合成氨反应N2+3H22NH3,不能完全进行到底,因此本题无法判断氨气分子数,故D错误;答案为B。
11.0.1ml/L溶液中,由于的水解,使得。如果要使更接近于0.1ml/L,可采取的措施是
A.加入少量氢氧化钠B.加入少量水
C.加入少量盐酸D.加热
【答案】C
【分析】如果要使更接近于0.1ml/L,需要抑制铵根离子水解,并且加入的物质和铵根离子之间不反应即可,根据水解平衡的移动影响因素来回答。
【解析】加入氢氧化钠,会消耗铵根离子,使得铵根离子浓度更小于,故A错误;
加水稀释会导致溶液中铵根离子浓度减小,故B错误;加入盐酸会抑制铵根离子水解,能使更接近于0.1ml/L,故C正确;加热会促进铵根离子水解,导致溶液中铵根离子浓度减小,故D错误;答案选C。
12.常温下,稀释0.1 ml·L-1 CH3COONa溶液,图中的横坐标表示加水的量,则纵坐标可以表示的是
A.CH3COO-水解的平衡常数B.溶液的pH
C.溶液中CH3COOH数目D.溶液中c(CH3COO-)
【答案】C
【解析】温度一定时,CH3COO-水解的平衡常数不变,A不符合图像;CH3COONa溶液中存在水解平衡:CH3COO-+H2OCH3COOH+OH-,溶液呈碱性,加水稀释,根据勒夏特列原理,虽然水解程度增大,但pH减小,B不符合图像;随着水的加入,水解程度增大,溶液中CH3COOH数目增多,C符合图像;随着水的加入,水解程度增大,c(CH3COO-)减小,D不符合图像;答案选C。
13.下列离子方程式正确的是
A.的水解方程:
B.铜与稀硝酸反应:
C.向含的溶液中加入含的溶液:
D.溶液中吸收少量[已知::
【答案】D
【解析】硫氢化钠中硫氢根离子水解可逆,A错误;铜和稀硝酸反应生成一氧化氮,B错误;
含的溶液中加入含的溶液反应生成1ml氢氧化铝和1.5ml硫酸钡和0.5ml硫酸铵,C错误;根据电离平衡常数分析,碳酸钠溶液中吸收少量氯气,反应生成碳酸氢钠和氯化钠和次氯酸钠,D正确;故选D。
14.草酸()是二元弱酸,常温下,下列有关草酸及草酸盐溶液的叙述错误的是
A.在溶液中
B.在溶液中
C.在溶液中
D.在和混合溶液中
【答案】B
【解析】在溶液中,草酸()是二元弱酸,弱酸电离度很小主要以分子形成存在于溶液中,草酸一次电离程度远大于二次电离,两次电离都会产生氢离子,水也会电离出氢离子,所以溶液中各微粒浓度大小为,故A正确;
在溶液中,根据电荷守恒得到:,根据物料守恒得到:,整理得到:,故B错误;在溶液中,根据物料守恒得到:,故C正确;在和混合溶液中,根据电荷守恒得到:,故D正确;故选B。
15.室温下,通过下列实验探究NaHCO3溶液的性质。
下列有关说法正确的是
A.NaHCO3溶液中的电离程度大于水解程度
B.实验2滴加过程中:c() + 2c() + c(OH-)逐渐增大
C.实验3滴加过程中:c(Na+)=c() + c() + c(H2CO3)
D.实验4中生成的气体是CO2
【答案】D
【解析】从实验1得知,NaHCO3溶液显碱性,故其水解程度大于电离程度,A错误;实验2滴加过程中存在电荷守恒:,随着同浓度的的滴入不变而pH值增大,即 减小,减小,故减小,B错误;原溶液存在,随着盐酸滴入,pH下降,产生的碳酸分解,,C错误;向浓NaHCO3溶液中加入浓Al2(SO4)3溶液,其中碳酸氢根离子和铝离子会发生双水解,生成氢氧化铝和二氧化碳,D正确;故选D。
16.三元弱酸亚砷酸()在溶液中存在多种微粒形态,各种微粒的物质的量分数与溶液pH的关系如图所示。向1 溶液中滴加NaOH溶液,关于该过程的说法错误的是
A.的一级电离平衡常数
B.的电离平衡常数小于水解平衡常数
C.pH=b时
D.pH=12,存在的含砷微粒有、、、
【答案】D
【解析】根据图中信息pH=a时,的物质的量浓度等于的物质的量浓度,则的一级电离平衡常数,故A正确;根据图中信息c的pH值在12和13之间,则的电离平衡常数在之间,根据图中信息a在9到10之间,则的水解平衡常数即之间,因此的电离平衡常数小于水解常数,故B正确;根据图中信息pH=b时, 溶质是,要发生电离和水解,再根据图中信息得到,因此,故C正确;pH=12,根据图中信息存在的含砷微粒有、、,故D错误。综上所述,答案为D。
17.下列实验操作能达到实验目的的是
【答案】D
【解析】制备Fe(OH)3胶体,是将饱和氯化铁溶液滴加几滴到沸水中,继续加热至出现红褐色,停止加热,故A不符合题意;由于镁离子会发生水解,因此应在HCl气流中加热MgCl2溶液制备无水MgCl2,故B不符合题意;测定溶液pH时,pH试纸上不能湿润,故C不符合题意;将Cl2通入碳酸氢钠溶液中,氯气和水反应生成盐酸和次氯酸,次氯酸与碳酸氢钠不反应,盐酸和碳酸氢钠反应,致使氯水与水反应平衡正向移动,因此会制取次氯酸浓度较高的溶液,故D符合题意;综上所述,答案为D。
18.室温下,下列各溶液中微粒的物质的量浓度关系正确的是
A.溶液中:
B.氨水与氯化铵的混合溶液中可能存在:
C.溶液和溶液等浓度等体积混合后的溶液中(忽略体积变化,混合后):
D.溶液与溶液中都存在关系式:
【答案】D
【解析】A.溶液中的水解程度较小,,同时,A项错误;
B.氨水与氯化铵的混合溶液中不可能存在:,因不符合电荷守恒,B项错误;
C.和溶液等浓度等体积混合后,说明的电离程度大于的水解程度,则,C项错误;
D.愘液与溶液中存在的离子种类相同,则根据电荷守恒可知,都存在关系式:,D项正确。故选D。
19.某同学在实验室探究NaHCO3的性质:常温下,配制0.10ml/LNaHCO3溶液,测其pH为8.4;取少量该溶液滴加CaCl2溶液至pH=7,滴加过程中产生白色沉淀,但无气体放出。下列说法不正确的是
A.NaHCO3溶液呈碱性的原因是HCO的水解程度大于电离程度
B.加入CaCl2促进了HCO的水解
C.反应的离子方程式是2HCO+Ca2+=CaCO3↓+H2CO3
D.反应后的溶液中存在:c(Na+)+2c(Ca2+)=c(HCO)+2c(CO)+c(Cl-)
【答案】B
【解析】若HCO3-电离程度大则呈酸性,HCO的水解程度大呈碱性,NaHCO3溶液呈碱性的原因是HCO3-的水解程度大于电离程度,故A正确;加入CaCl2钙离子与碳酸根结合生成碳酸钙,促进了HCO3-的电离,故B错误;滴加过程中产生白色沉淀,但无气体放出,生成碳酸,反应的离子方程式是2HCO3-+Ca2+=CaCO3↓+H2CO3,故C正确;根据电荷守恒,溶液呈中性,左侧删除c(H+),右侧删除c(OH-),反应后的溶液中存在:c(Na+)+2c(Ca2+)=c(HCO3-)+2c(CO32-)+c(Cl-),故D正确;故选B。
20.运用盐类水解知识回答下列问题:
(1)在实验室配制好的NaF溶液应保存在___________中。
A.带磨口玻璃塞的玻璃瓶 B.带橡胶塞的玻璃瓶 C.塑料瓶
(2)泡沫灭火器灭火时硫酸铝与碳酸氢钠溶液发生的离子反应方程式是___________。
(3)已知受热时发生水解:,为了得到纯的无水的合理方法是___________。
(4)为了除去酸性溶液中的,可在加热搅拌的条件加入一种试剂,这种试剂是___________。
A.CuOB.C.D.NaOH
(5)海洋约占地球表面积的71%。海水中主要含(、,、、、、、、、等离子。海水呈弱碱性(约为8.1),海水的弱碱性有利于海洋生物利用碳酸钙形成介壳。
①请从化学角度分析海水呈弱碱性的原因:___________。
②夏天时,海水的pH会___________(填“升高”“降低”或“不变”),其原因是___________。
【答案】(1)C (2)
(3)在氯化氢气流中蒸干 (4)A
(5) 海水中存在,,水解过程使溶液中 升高 水解是吸热过程,温度升高促进水解,使、的水解平衡均正向移动,造成增大,碱性增强,pH升高
【解析】(1)NaF溶液中存在水解,水解产生的HF能腐蚀玻璃,所以NaF溶液不能保存在玻璃瓶中,应保存在塑料瓶中,故选C;
(2)泡沫灭火器灭火时硫酸铝与碳酸氢钠溶液混合发生完全双水解生成氢氧化铝和二氧化碳气体,其反应的离子方程式为;
(3)根据在溶液中存在水解,所以欲得到无水,需边加热边通入氯化氢气体,使水解平衡向左移动,得到无水,故填在氯化氢气流中蒸干;
(4)根据在溶液存在水解,在不引入新杂质的情况下加入试剂使水解平衡向右移动,其中符合条件的为CuO,、和NaOH均会引入杂质离子,故填A;
(5)①由海水中存在的主要离子可知,其中和均为弱酸根离子,在溶液中存在水解,,水解过程使溶液中,故填海水中存在,,水解过程使溶液中;
②夏天温度较高,水解是吸热过程,温度升高促进水解,使、的水解平衡均正向移动,造成增大,碱性增强,pH升高,故填升高;水解是吸热过程,温度升高促进水解,使、的水解平衡均正向移动,造成增大,碱性增强,pH升高。盐的类型
实例
是否
水解
水解的离子
溶液的
酸碱性
溶液的pH
强酸强碱盐
NaCl、KNO3
否
中性
pH=7
强酸弱碱盐
NH4Cl、Cu(NO3)2
是
NHeq \\al(+,4)、Cu2+
酸性
pH<7
弱酸强碱盐
CH3COONa、Na2CO3
是
CH3COO-、COeq \\al(2-,3)
碱性
pH>7
影响因素
实验步骤
实验现象
解释
盐的浓度
加入FeCl3固体,再测溶液的pH
溶液颜色变深,溶液的pH变小
加入FeCl3固体,c(Fe3+)增大,水解平衡向正反应方向移动
溶液的酸
碱度
加盐酸后,测溶液的pH
溶液颜色变浅,溶液的pH变小
加入盐酸,c(H+)增大,水解平衡向逆反应方向移动,但c(H+)仍比原平衡中c(H+)大
加入少量NaOH溶液
产生红褐色沉淀
加入氢氧化钠后,OH-消耗H+,c(H+)减小,水解平衡向正反应方向移动
温度
升高温度
溶液颜色变深
升高温度,水解平衡正向移动
应用
举例
判断溶液的酸碱性
FeCl3溶液显酸性,原因是Fe3++3H2OFe(OH)3+3H+
判断酸性强弱
相同浓度的NaX、NaY、NaZ溶液的pH分别为8、9、10,则酸性:HX>HY>HZ
配制或贮存易水解的盐溶液
配制CuSO4溶液时,加入少量H2SO4,抑制Cu2+水解;贮存Na2CO3溶液不能用磨口玻璃塞
胶体的制取
制取Fe(OH)3胶体的离子反应:Fe3++3H2Oeq \(=====,\s\up7(△))Fe(OH)3(胶体)+3H+
制备无水盐
将挥发性酸的弱碱盐如AlCl3、FeCl3溶液蒸干时,在通HCl的气流中加热蒸干
判断离子是否共存
Al3+与COeq \\al(2-,3)、HCOeq \\al(-,3)、S2-、HS-、AlOeq \\al(-,2);Fe3+与HCOeq \\al(-,3)、COeq \\al(2-,3)、AlOeq \\al(-,2);NHeq \\al(+,4)与AlOeq \\al(-,2)、SiOeq \\al(2-,3)因相互促进水解强烈而不能大量共存
判断中和反应至中性的试剂用量
如NH3·H2O与HCl反应至中性,NH3·H2O过量,CH3COOH与NaOH反应至中性时CH3COOH过量
制备无机化合物
如用TiCl4制备TiO2,其反应的化学方程式为
TiCl4+(x+2)H2O===TiO2·xH2O↓+4HCl
加入大量的水,同时加热,促使水解趋于完全
泡沫灭火器原理
泡沫灭火器中药品成分为NaHCO3与Al2(SO4)3,发生的反应为Al3++3HCOeq \\al(-,3)===Al(OH)3↓+3CO2↑
作净水剂
明矾可作净水剂,原理为Al3++3H2OAl(OH)3(胶体)+3H+
化肥的使用
铵态氮肥与草木灰不得混合施用
除锈剂
NH4Cl溶液与ZnCl2溶液可作焊接时的除锈剂,原理为NHeq \\al(+,4)+H2O
NH3·H2O+H+、Zn2++2H2OZn(OH)2+2H+
热纯碱去污能力强
加热,促进Na2CO3的水解,使c(OH-)增大,去污能力增强
实验
实验操作和现象
1
用pH计测定0.05 ml∙L−1NaHCO3溶液的pH,测得pH约为8.3
2
向10mL0.05 ml∙L−1NaHCO3溶液中滴加10mL0.05 ml∙L−1NaOH溶液,反应结束,测得pH约为11.3
3
向10mL0.05 ml∙L−1NaHCO3溶液中滴加10mL0.05 ml∙L−1盐酸,反应结束,测得pH约为4.3
4
向浓NaHCO3溶液中加入浓Al2(SO4)3溶液,有气体和沉淀生成
实验目的
实验操作
A
制备Fe(OH)3胶体
将NaOH浓溶液滴加到饱和FeCl3溶液中
B
由MgCl2溶液制备无水MgCl2
将MgCl2溶液加热蒸干
C
测定醋酸钠溶液pH
用玻璃棒蘸取溶液,点在湿润的pH试纸上
D
制取次氯酸浓度较高的溶液
将Cl2通入碳酸氢钠溶液中
第18讲 盐类的水解 (含答案)【暑假弯道超车】2024年新高二化学暑假讲义+习题(人教版2019选择性必修1): 这是一份第18讲 盐类的水解 (含答案)【暑假弯道超车】2024年新高二化学暑假讲义+习题(人教版2019选择性必修1),文件包含第18讲盐类的水解原卷版暑假弯道超车2024年新高二化学暑假讲义+习题人教版2019选择性必修1docx、第18讲盐类的水解解析版暑假弯道超车2024年新高二化学暑假讲义+习题人教版2019选择性必修1docx等2份试卷配套教学资源,其中试卷共22页, 欢迎下载使用。
第09讲 盐类的水解 -2024年新高二化学暑假讲义+习题(人教版2019选择性必修1): 这是一份第09讲 盐类的水解 -2024年新高二化学暑假讲义+习题(人教版2019选择性必修1),共18页。试卷主要包含了变化观念与平衡思想,证据推理与模型认知,科学探究与创新意识,1 ml·L-1NH4Cl和0,2~10,5−10﹣9,5可知Ka2=10-9等内容,欢迎下载使用。
(人教版)新高一化学暑假衔接第09讲 物质的量 摩尔质量(学生版+教师版)讲义: 这是一份(人教版)新高一化学暑假衔接第09讲 物质的量 摩尔质量(学生版+教师版)讲义,文件包含人教版新高一化学暑假衔接第09讲物质的量摩尔质量教师版docx、人教版新高一化学暑假衔接第09讲物质的量摩尔质量学生版docx等2份试卷配套教学资源,其中试卷共32页, 欢迎下载使用。

