





模型18 动力学板块模型-2024高考物理二轮复习80模型最新模拟题专项训练
展开一、以核心和主干知识为重点。构建知识结构体系,确定每一个专题的内容,在教学中突出知识的内在联系与综合。
二、注重情景与过程的理解与分析。善于构建物理模型,明确题目考查的目的,恰当运用所学知识解决问题:情景是考查物理知识的载体。
三、加强能力的提升与解题技巧的归纳总结。学生能力的提升要通过对知识的不同角度、不同层面的训练来实现。
四、精选训练题目,使训练具有实效性、针对性。
五、把握高考热点、重点和难点。
2024高考物理二轮复习80热点模型
最新高考题模拟题专项训练
模型18 动力学板块模型
最新高考题
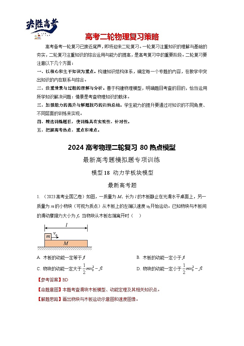
1. (2023高考全国乙卷)如图,一质量为M、长为l的木板静止在光滑水平桌面上,另一质量为m的小物块(可视为质点)从木板上的左端以速度v0开始运动。已知物块与木板间的滑动摩擦力大小为f,当物块从木板右端离开时( )
A. 木板的动能一定等于flB. 木板的动能一定小于fl
C. 物块的动能一定大于D. 物块的动能一定小于
2. (2023高考海南卷) 如图所示,有一固定的光滑圆弧轨道,半径,一质量为的小滑块B从轨道顶端滑下,在其冲上长木板C左端时,给木板一个与小滑块相同的初速度,已知,B、C间动摩擦因数,C与地面间的动摩擦因数,C右端有一个挡板,C长为。
求:
(1)滑到的底端时对的压力是多大?
(2)若未与右端挡板碰撞,当与地面保持相对静止时,间因摩擦产生的热量是多少?
(3)在时,B与C右端挡板发生碰撞,且碰后粘在一起,求从滑上到最终停止所用时间。
最新模拟题
1. (2024山西部分学校10月联考)如图所示,质量为M的木板上放置质量为m的木块,一水平向右的牵引力作用在木块上,二者一起沿水平地面向右做匀加速直线运动.下列说法正确的是
A.木块对木板的力大于木板对木块的力
B.木板受到木块水平向右的摩擦力
C.如果二者一起向右运动的加速度增大,则木块受到木板的摩擦力增大
D.如果二者一起向右运动的加速度减小,则木板受到地面的摩擦力减小
2. (2024辽宁沈阳重点高中质检)如图所示,一斜面体固定在水平地面上,倾角为θ=30°、高度为h=1.6m。一薄木板B置于斜面顶端,恰好能保持静止,木板下端连接有一根自然长度为l0=0.2m的轻弹簧,木板总质量为m=1kg,总长度为L=2.0m。一质量为M=3kg的小物块A从斜面体左侧某位置水平抛出,物块A经过一段时间后从斜面顶端以4m/s的速率沿平行于斜面方向落到木板B上并开始向下滑行,已知A、B之间的动摩擦因数为。木板下滑到斜面底端碰到挡板时立刻停下,物块A最后恰好能脱离弹簧,且弹簧被压缩时一直处于弹性限度内,最大静摩擦力等于滑动摩擦力,取重力加速度g=10m/s2,不计空气阻力。
求:
(1)物体A水平抛出时离地面的高度H;
(2)薄木板B从开始运动到与挡板碰撞所需的时间;
(3)弹簧被压缩到最短时的弹性势能。
3. (2024山东泰安9月测试)如图所示,物块A、木板B的质量均为m=1kg,不计A的大小,木板B长L=2m。开始时A、B均静止。现使A以水平初速度v0从B的最左端开始运动。已知A与B、B与水平面之间的动摩擦因数分别为μ1=0.3和μ2=0.1,g取10m/s2。
(1)发生相对滑动时,A、B的加速度各是多大?
(2)若A刚好没有从B上滑下来,则A的初速度v0为多大?
(3)若A刚好没有从B上滑下来,求B在地面上滑行的总位移。
4.(16分)(2024广东七校第一次联考)在航空托运中,时有损坏行李的事情发生,小华同学设计了如下图所示的缓冲转运装置,卸货时飞机不动,缓冲装置A紧靠飞机,转运车B靠紧A。包裹C沿缓冲装置A的光滑曲面由静止滑下,经粗糙的水平部分,滑上转运车B并最终停在转运车B上被运走,B的右端有一固定挡板。已知C与A、B水平面间的动摩擦因数均为,缓冲装置A与水平地面间的动摩擦因数为,转运车B与地面间的摩擦可忽略。A、B的质量均为,A、B水平部分的长度均为。包裹C可视为质点且无其它包裹影响,重力加速度。C与B的右挡板发生碰撞时间极短,碰撞时间和损失的机械能都可忽略。
(1)要求包裹C在缓冲装置A上运动时A不动,则包裹C的质量m最大不超过多少;
(2)若某包裹的质量为,从处静止滑下,求包裹在距转运车右端多远的位置停下来;
(3)若包裹的质量还是,为使该包裹能滑上转运车B上,则该包裹释放时h的范围。(结果保留两位有效数字)
5.(2023重庆南开中学期末) 如图所示,形状相同、质量均为m的两个长金属板A、B静止地叠放在水平地面上,A、B右端的初始距离为,时刻,用一带有橡胶指套的手指以竖直向下的恒力F压着A的上表面并以恒定的速度向右移动手指,经一段时间后,从A表面撤去手指作用时,A、B右端的距离与指套在A上面留下的划痕长度相等;又经过相同时间,A、B右端恰好对齐且速度相等。
已知:指套与A之间的滑动摩擦因数为,A、B之间的滑动摩擦因数为,B与地面之间的滑动摩擦因数为,重力加速度g取,,,最大静摩擦力等于滑动摩擦力。求:
(1)时刻,B的加速度大小;
(2)A、B右端恰好对齐且速度相等时速度大小;
(3)A、B右端初始距离的大小。
6. (2023年重庆部分重点高中期末联考)如图所示,在光滑水平面上静止有一长木板A,在木板的左端静止有一物块B,物块的质量为m,长木板的质量为2m,现给长木板A和物块B分别同时施加向左和向右的恒力F1和F2,当F2=mg,F1=0.5mg时,物块和长木板刚好不发生相对滑动,,且物块和长木板一起向右做匀加速运动,已知最大静摩擦力等于滑动摩擦力,物块的大小忽略不计,重力加速度为g,求:
(1)物块和长木板的加速度;
(2)物块和长木板间的动摩擦因数μ。
7. (2023年重庆部分重点高中期末联考) 一足够长的斜面,最高点为O点,有一长为l=1.00m的木条AB,A端在斜面上,B端伸出斜面外。斜面与木条间的摩擦力足够大,以致木条不会在斜面上滑动。在木条A端固定一个质量为M=2.00kg的重物(可视为质点),B端悬挂一个质量为m=0.50kg的重物。若要使木条不脱离斜面,在下列两种情况下,OA的长度各需满足什么条件?
(1)木条的质量可以忽略不计;
(2)木条质量为m′=0.50kg,分布均匀。
8. (2023年7月浙江宁波期末)如图所示,倾角的足够长光滑斜面固定在水平面上,斜面上放一长、质量的薄木板,木板的最右端叠放一质量的小物块,物块与木板间的动摩擦因数。对木板施加沿斜面向上的恒力F,使木板沿斜面由静止开始做匀加速直线运动,设物块与木板间的最大静摩擦力等于滑动摩擦力,重力加速度。则( )
A. 要使木板沿斜面由静止开始做匀加速直线运动,需恒力
B. 当恒力时,物块会与木板发生相对滑动
C. 当恒力时,物块会与木板发生相对滑动
D. 当恒力时,物块滑离木板所用的时间为
模型49 安培力模型-2024高考物理二轮复习80模型最新模拟题专项训练: 这是一份模型49 安培力模型-2024高考物理二轮复习80模型最新模拟题专项训练,文件包含模型49安培力模型原卷版版-2024高考物理二轮复习80模型最新模拟题专项训练docx、模型49安培力模型解析版-2024高考物理二轮复习80模型最新模拟题专项训练docx等2份试卷配套教学资源,其中试卷共27页, 欢迎下载使用。
模型48 磁场叠加模型-2024高考物理二轮复习80模型最新模拟题专项训练: 这是一份模型48 磁场叠加模型-2024高考物理二轮复习80模型最新模拟题专项训练,文件包含模型48磁场叠加模型原卷版-2024高考物理二轮复习80模型最新模拟题专项训练docx、模型48磁场叠加模型解析版-2024高考物理二轮复习80模型最新模拟题专项训练docx等2份试卷配套教学资源,其中试卷共25页, 欢迎下载使用。
模型35 简谐运动模型-2024高考物理二轮复习80模型最新模拟题专项训练: 这是一份模型35 简谐运动模型-2024高考物理二轮复习80模型最新模拟题专项训练,文件包含模型35简谐运动模型原卷版-2024高考物理二轮复习80模型最新模拟题专项训练docx、模型35简谐运动模型解析版-2024高考物理二轮复习80模型最新模拟题专项训练docx等2份试卷配套教学资源,其中试卷共24页, 欢迎下载使用。