





所属成套资源:备战2025年高考物理一轮复习讲义(新高考通用)
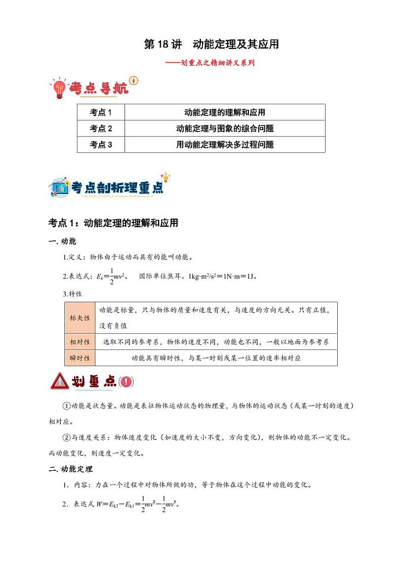
第18讲 动能定理及其应用(含答案) 备战2025年高考物理一轮复习讲义(新高考通用)
展开
这是一份第18讲 动能定理及其应用(含答案) 备战2025年高考物理一轮复习讲义(新高考通用),文件包含第18讲动能定理及其应用教师版备战2025年高考物理一轮复习讲义新高考通用pdf、第18讲动能定理及其应用学生版备战2025年高考物理一轮复习讲义新高考通用pdf等2份学案配套教学资源,其中学案共64页, 欢迎下载使用。
相关学案
这是一份第10讲 牛顿运动定律的综合应用(含答案) 备战2025年高考物理一轮复习讲义(新高考通用),文件包含第10讲牛顿运动定律的综合应用教师版备战2025年高考物理一轮复习讲义新高考通用pdf、第10讲牛顿运动定律的综合应用学生版备战2025年高考物理一轮复习讲义新高考通用pdf等2份学案配套教学资源,其中学案共55页, 欢迎下载使用。
这是一份第1讲 运动的描述(讲义)(含答案) 备战2025年高考物理一轮复习讲义(新高考通用),文件包含第1讲运动的描述讲义教师版备战2025年高考物理一轮复习讲义新高考通用pdf、第1讲运动的描述讲义学生版备战2025年高考物理一轮复习讲义新高考通用pdf等2份学案配套教学资源,其中学案共45页, 欢迎下载使用。
这是一份第25讲 碰撞及动量守恒定律的应用(含答案) 备战2025年高考物理一轮复习讲义(新高考通用),文件包含第25讲碰撞及动量守恒定律的应用教师版备战2025年高考物理一轮复习讲义新高考通用pdf、第25讲碰撞及动量守恒定律的应用学生版备战2025年高考物理一轮复习讲义新高考通用pdf等2份学案配套教学资源,其中学案共92页, 欢迎下载使用。