


高中生物考试常用计算公式
展开
这是一份高中生物考试常用计算公式,共14页。
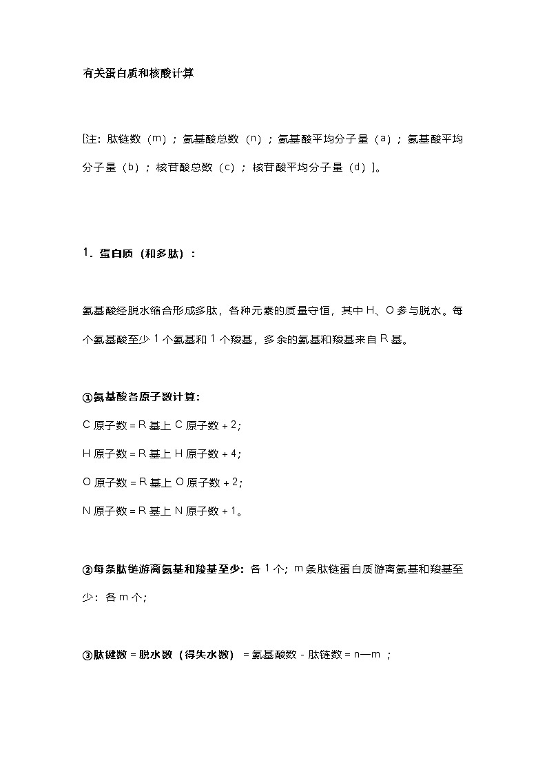
[注:肽链数(m);氨基酸总数(n);氨基酸平均分子量(a);氨基酸平均分子量(b);核苷酸总数(c);核苷酸平均分子量(d)]。
1.蛋白质(和多肽):
氨基酸经脱水缩合形成多肽,各种元素的质量守恒,其中H、O参与脱水。每个氨基酸至少1个氨基和1个羧基,多余的氨基和羧基来自R基。
①氨基酸各原子数计算:
C原子数=R基上C原子数+2;
H原子数=R基上H原子数+4;
O原子数=R基上O原子数+2;
N原子数=R基上N原子数+1。
②每条肽链游离氨基和羧基至少:各1个;m条肽链蛋白质游离氨基和羧基至少:各m个;
③肽键数=脱水数(得失水数)=氨基酸数-肽链数=n—m ;
④蛋白质由m条多肽链组成:
N原子总数=肽键总数+m个氨基数(端)+R基上氨基数;
=肽键总数+氨基总数 ≥ 肽键总数+m个氨基数(端);
O原子总数=肽键总数+2(m个羧基数(端)+R基上羧基数);
=肽键总数+2×羧基总数 ≥ 肽键总数+2m个羧基数(端);
⑤蛋白质分子量=氨基酸总分子量—脱水总分子量(—脱氢总原子量)=na—18(n—m);
2.蛋白质中氨基酸数目与双链DNA(基因)、mRNA碱基数的计算:
①DNA基因的碱基数(至少)
mRNA的碱基数(至少):蛋白质中氨基酸的数目=6:3:1;
②肽键数(得失水数)+肽链数=氨基酸数=mRNA碱基数/3=(DNA)基因碱基数/6;
③DNA脱水数=核苷酸总数—DNA双链数=c—2;
mRNA脱水数=核苷酸总数—mRNA单链数=c—1;
④DNA分子量=核苷酸总分子量—DNA脱水总分子量=(6n)d—18(c—2)。
mRNA分子量=核苷酸总分子量—mRNA脱水总分子量=(3n)d—18(c—1)。
⑤真核细胞基因
外显子碱基对占整个基因中比例=编码的氨基酸数×3÷该基因总碱基数×100%;编码的氨基酸数×6≤真核细胞基因中外显子碱基数≤(编码的氨基酸数+1)×6。
3.有关双链DNA(1、2链)与mRNA(3链)的碱基计算:
①DNA单、双链配对碱基关系:A1=T2,T1=A2;A=T=A1+A2=T1+T2,C=G=C1+C2=G1+G2。A+C=G+T=A+G=C+T=1/2(A+G+C+T);(A+G)%=(C+T)%=(A+C)%=(G+T)%=50%;(双链DNA两个特征:嘌呤碱基总数=嘧啶碱基总数)
DNA单、双链碱基含量计算:(A+T)%+(C+G)%=1;(C+G)%=1―(A+T)%=2C%=2G%=1―2A%=1―2T%;(A1+T1)%=1―(C1+G1)%;(A2+T2)%=1―(C2+G2)%。
②DNA单链之间碱基数目关系:A1+T1+C1+G1=T2+A2+G2+C2=1/2(A+G+C+T);
A1+T1=A2+T2=A3+U3=1/2(A+T);C1+G1=C2+G2=C3+G3=1/2(G+C);
③a.DNA单、双链配对碱基之和比((A+T)/(C+G)表示DNA分子的特异性):
若(A1+T1)/(C1+G1)=M,则(A2+T2)/(C2+G2)=M,(A+T)/(C+G)=M
b.DNA单、双链非配对碱基之和比:
若(A1+G1)/(C1+T1)=N,则(A2+G2)/(C2+T2)=1/N;(A+G)/(C+T)=1;若(A1+C1)/(G1+T1)=N,则(A2+C2)/(G2+T2)=1/N;(A+C)/(G+T)=1。
④两条单链、双链间碱基含量的关系:2A%=2T%=(A+T)%=(A1+T1)%=(A2+T2)%=(A3+U3)%
=T1%+T2%=A1%+A2%;
2C%=2G%=(G+C)%=(C1+G1)%=(C2+G2)%=(C3+G3)%
=C1%+C2%=G1%+G2%。
4.有关细胞分裂、个体发育与DNA、染色单体、染色体、同源染色体、四分体等计算:
① DNA贮存遗传信息种类
4n种(n为DNA的n对碱基对)。
② 细胞分裂
染色体数目=着丝点数目;
1/2有丝分裂后期染色体数(N)=体细胞染色体数(2N)=减Ⅰ分裂后期染色体数(2N)=减Ⅱ分裂后期染色体数(2N)。
精子或卵细胞或极核染色体数(N)=1/2体细胞染色体数
(2N)=1/2受精卵(2N)=1/2减数分裂产生生殖细胞数目:一个卵原细胞形成一个卵细胞和三个极体;
一个精原细胞形成四个精子。
配子(精子或卵细胞)DNA数为M,则体细胞中DNA数=2M;
性原细胞DNA数=2M(DNA复制前)或4M(DNA复制后);
初级性母细胞DNA数=4M;次级性母细胞DNA数2M。
1个染色体=1个DNA分子=0个染色单体(无染色单体);
1个染色体=2个DNA分子=2个染色单体(有染色单体)。
四分体数=同源染色体对数(联会和减Ⅰ中期),四分体数=0(减Ⅰ后期及以后)。
③ 被子植物个体发育:
胚细胞染色体数(2N)=1/3受精极核(3N)=1/3胚乳细胞染色体数(3N)(同种杂交);
胚细胞染色体数=受精卵染色体数=精子染色体数+卵细胞染色体数(远缘杂交);
胚乳细胞染色体数=受精极核染色体数=精子染色体数+卵细胞染色体数+极核染色体数;
1个胚珠(双受精)=1个卵细胞+2个极核+2个精子=1粒种子;
1个子房=1个果实。
④DNA复制:2n个DNA分子;标记的DNA分子每一代都只有2个;标记的DNA分子占:2/2n=1/2n-1;
标记的DNA链:占1/2n。DNA复制n次需要原料:X(2n-1);
第n次DNA复制需要原料:(2n-2n-1)X=2n-1X。[注:X代表碱基在DNA中个数,n代表复制次数]。
有关生物膜层数的计算
双层膜=2层细胞膜;1层单层膜=1层细胞膜=1层磷脂双分子层=2层磷脂分子层。
有关光合作用
与呼吸作用的计算
1.实际(真正)光合速率=净(表观)光合速率+呼吸速率(黑暗测定):
① 实际光合作用CO2吸收量=实侧CO2吸收量+呼吸作用CO2释放量;
② 光合作用实际O2释放量=实侧(表观光合作用)O2释放量+呼吸作用O2吸收量;
③ 光合作用葡萄糖净生产量=光合作用实际葡萄生产量—呼吸作用葡萄糖消耗量。
④ 净有机物(积累)量=实际有机物生产量(光合作用)—有机物消耗量(呼吸作用)。
2.有氧呼吸和无氧呼吸的混合计算:
在氧气充足条件下,完全进行有氧呼吸,吸收O2和释放CO2量是相等。在绝对无氧条件下,只能进行无氧呼吸。但若在低氧条件下,既进行有氧呼吸又进行无氧呼吸;
吸收O2和释放CO2就不一定相等。解题时,首先要正确书写和配平反应式,其次要分清CO2来源再行计算(有氧呼吸和无氧呼吸各产生多少CO2)。
遗传定律概率计算
遗传题分为因果题和系谱题两大类。
因果题分为以因求果和由果推因两种类型。以因求果题解题思路:亲代基因型→双亲配子型及其概率→子代基因型及其概率→子代表现型及其概率。
由果推因题解题思路:子代表现型比例→双亲交配方式→双亲基因型。系谱题要明确:系谱符号的含义,根据系谱判断显隐性遗传病主要依据和推知亲代基因型与预测未来后代表现型及其概率方法。
1.基因待定法:由子代表现型推导亲代基因型。
解题四步曲:a。判定显隐性或显隐遗传病和基因位置;b。写出表型根:aa、A_、XbXb、XBX_、XbY、XBY;IA_、IB_、ii、IAIB。c。视不同情形选择待定法:①性状突破法;②性别突破法;③显隐比例法;④配子比例法。d。综合写出:完整的基因型。
2.单独相乘法(集合交并法):
①亲代产生配子种类及概率;
②子代基因型和表现型种类;
③某种基因型或表现型在后代出现概率。
解法:先判定:必须符合基因的自由组合规律。
再分解:逐对单独用分离定律(伴性遗传)研究。
再相乘:按需采集进行组合相乘。
注意:多组亲本杂交(无论何种遗传病),务必抢先找出能产生aa和XbXb+XbY的亲本杂交组来计算aa和XbXb+XbY概率,再求出全部A_,XBX_+XBY概率。注意辨别(两组概念):求患病男孩概率与求患病男孩概率的子代孩子(男孩、女孩和全部)范围界定;求基因型概率与求表现型概率的子代显隐(正常、患病和和全部)范围界定。
3.有关遗传定律计算:
Aa连续逐代自交育种纯化:杂合子(1/2)n;纯合子各1―(1/2)n。
每对均为杂合的F1配子种类和结合方式:2 n ;4 n ;F2基因型和表现型:3n;2 n;F2纯合子和杂合子:(1/2)n1—(1/2)n。
4.基因频率计算:
①定义法(基因型)计算:(常染色体遗传)基因频率(A或a)%=某种(A或a)基因总数/种群等位基因(A和a)总数=(纯合子个体数×2+杂合子个体数)÷总人数×2。
(伴性遗传)X染色体上显性基因频率=雌性个体显性纯合子的基因型频率+雄性个体显性个体的基因型频率+1/2×雌性个体杂合子的基因型频率=(雌性个体显性纯合子个体数×2+雄性个体显性个体个体数+雌性个体杂合子个体数)÷雌性个体个体数×2+雄性个体个体数)。
注:伴性遗传不算Y,Y上没有等位基因。
②基因型频率(基因型频率=特定基因型的个体数/总个体数)
公式:A%=AA%+1/2Aa%;a%=aa%+1/2Aa%;
③哈代-温伯格定律
A%=p,a%=q;p+q=1;(p+q)2=p2+2pq+q2=1;AA%= p2,Aa% =2pq,aa%=q2。
(复等位基因)可调整公式为:(p+q+r)2=p2+q2+r2+2pq+2pr+2qr=1,p+q+r=1。p、q、r各复等位基因的基因频率。
例如:在一个大种群中,基因型aa的比例为1/10000,则a基因的频率为1/100,Aa的频率约为1/50。
5.有关染色体变异计算:
① m倍体生物(2n=mX):体细胞染色体数(2n)=染色体组基数(X)×染色体组数(m);
(正常细胞染色体数=染色体组数×每个染色体组染色体数)。
②单倍体体细胞染色体数=本物种配子染色体数=本物种体细胞染色体数(2n=mX)÷2。
6.基因突变有关计算:
一个种群基因突变数=该种群中一个个体的基因数×每个基因的突变率×该种群内的个体数。
种群数量、物质循环和
能量流动的计算
1.种群数量的计算
①标志重捕法:种群数量[N]=第一次捕获数×第二次捕获数÷第二捕获数中的标志数
②J型曲线种群增长率计算:设种群起始数量为N0,年增长率为λ(保持不变),t年后该种群数量为Nt,则种群数量Nt=N0λt。S型曲线的最大增长率计算:种群最大容量为K,则种群最大增长率为K/2。
2.能量传递效率的计算:
①能量传递效率=下一个营养级的同化量÷上一个营养级的同化量×100%
②同化量=摄入量-粪尿量;净生产量=同化量-呼吸量;
③生产者固定全部太阳能X千焦,则第n营养级生物体内能量≤(20%)n-1X千焦,能被第n营养级生物利用的能量≤(20%)n-1(1161/2870)X千焦。
④ 欲使第n营养级生物增加Ykg,需第m营养级(m<n)生物≥Y(20%)n-mKg。
⑤若某生态系统被某中在生物体内有积累作用的有毒物质污染,设第m营养级生物体内该物质浓度为Zppm,则第n营养级(m<n)生物体内该物质浓度≥Z/(20%)n-mppm。
⑥食物网中一定要搞清营养分配关系和顺序,按顺序推进列式:由前往后;由后往前。
相关试卷
这是一份2023年6月-北京高中生物合格考试卷,文件包含2023年北京高中第二次普通高中学业水平合格性生物考试-试卷docx、2023年北京高中第二次普通高中学业水平合格性生物考试-试卷pdf、2023年北京高中第二次普通高中学业水平合格性生物考试-答案doc、2023年北京高中第二次普通高中学业水平合格性生物考试-答案pdf等4份试卷配套教学资源,其中试卷共20页, 欢迎下载使用。
这是一份2022年9月-北京高中生物合格考试卷,文件包含2022年9月北京高中生物第二次合格考试卷doc、2022年9月北京高中生物第二次合格考试卷答案doc等2份试卷配套教学资源,其中试卷共6页, 欢迎下载使用。
这是一份2022年1月-北京高中生物合格考试卷,文件包含2022年北京高中生物第一次合格考试卷docx、2022年北京高中生物第一次合格考试卷答案doc等2份试卷配套教学资源,其中试卷共6页, 欢迎下载使用。
