

还剩3页未读,
继续阅读
所属成套资源:2023-2004八年级生物上册同步讲义(人教版)
成套系列资料,整套一键下载
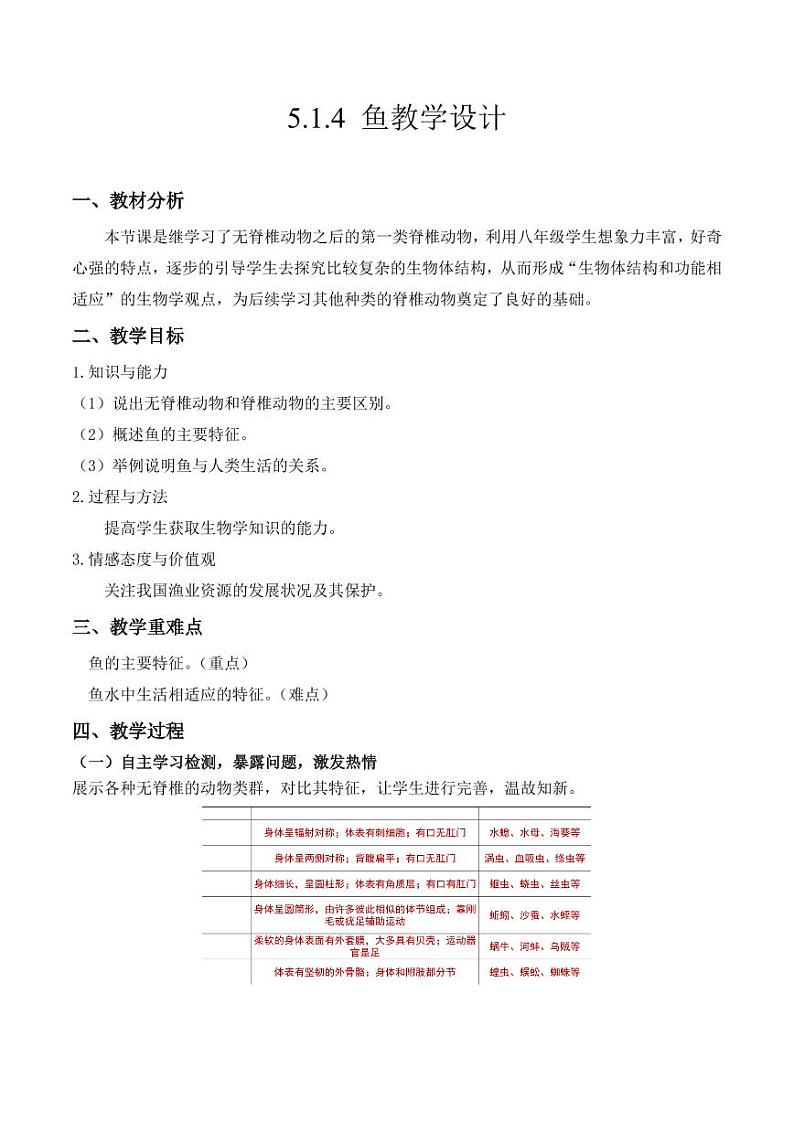
初中生物人教版 (新课标)八年级上册第四节 鱼教案
展开
这是一份初中生物人教版 (新课标)八年级上册第四节 鱼教案,共5页。
相关教案
生物八年级上册第五章 病毒教案:
这是一份生物八年级上册第五章 病毒教案,共6页。
人教版 (新课标)八年级上册第一节 细菌和真菌的分布教学设计:
这是一份人教版 (新课标)八年级上册第一节 细菌和真菌的分布教学设计,共6页。
