[生物]湖南名校联考联合体2025届新高三上学期入学摸底考试(解析版)
展开
这是一份[生物]湖南名校联考联合体2025届新高三上学期入学摸底考试(解析版),共22页。试卷主要包含了单项选择题,不定项选择题,非选择题等内容,欢迎下载使用。
第Ⅰ卷选择题(共40分)
一、单项选择题(本题共12小题,每小题2分,共24分。在每小题给出的四个选项中,只有一项是符合题目要求的。)
1. 细胞膜是系统的边界,细胞核是遗传和代谢的控制中心。下列相关叙述错误的是( )
A. 细胞膜和其他生物膜一样,基本支架都是磷脂双分子层
B. 细胞膜中所有分子都是运动的,所以细胞膜具有流动性
C. 真核细胞的遗传物质主要分布在细胞核中的染色体上
D. 细胞核中核仁的体积和核孔的数量会发生变化
【答案】B
【分析】细胞核主要结构有:核膜、核仁、染色质.核膜由双层膜构成,膜上有核孔,是细胞核和细胞质之间物质交换和信息交流的孔道,核仁在不同种类的生物中,形态和数量不同,它在细胞分裂过程中周期性的消失和重建,核仁与某种RNA的合成以及核糖体的形成有关;细胞核是遗传信息库,是细胞代谢和遗传的控制中心。
【详解】A、无论哪种生物膜,基本支架都是磷脂双分子层,A正确;
B、细胞膜中的磷脂分子都是运动的,蛋白质大多数是运动的,B错误;
C、真核细胞的遗传物质是DNA,主要分布在细胞核中的染色体上,C正确;
D、细胞核中核仁的体积和核孔的数量会随着代谢强度变化而变化,D正确。
故选B。
2. 果酒、果醋及泡菜的制作都依赖于微生物的代谢。下列相关叙述正确的是( )
A. 酵母菌在果酒发酵过程中先进行有氧呼吸再进行无氧呼吸
B. 果醋制作依赖于醋酸菌,制作过程中要关闭充气口打开排气口
C. 泡菜制作依赖于乳酸菌,乳酸菌虽然没有线粒体但也可以进行有氧呼吸
D. 果酒、果醋及泡菜制作所需的微生物都没有以核膜为界限的细胞核
【答案】A
【分析】果酒制作原理:利用酵母菌无氧呼吸分解葡萄糖产生酒精和二氧化碳;
果醋制作原理:利用醋酸菌有氧呼吸将葡萄糖或者乙醇转化为醋酸;
泡菜的制作原理:在无氧条 件下,乳酸菌将葡萄糖分解成乳酸。发酵过程中,亚硝酸盐先增加,后下降至相对稳定。
【详解】A、果酒制作依赖于酵母菌,制作过程中酵母菌先进行有氧呼吸以增加酵母菌的数量,再通过无氧呼吸产生酒精,A正确;
B、醋酸菌属于好氧微生物,只能进行有氧呼吸,所以在果醋制作过程中充气口和排气口始终都要打开,B错误;
C、乳酸菌属于厌氧生物,只能进行无氧呼吸,C错误;
D、醋酸菌和乳酸菌属于原核生物,细胞中没有以核膜为界限的细胞核,但酵母菌属于真核生物,细胞中有以核膜为界限的细胞核,D错误。
故选A。
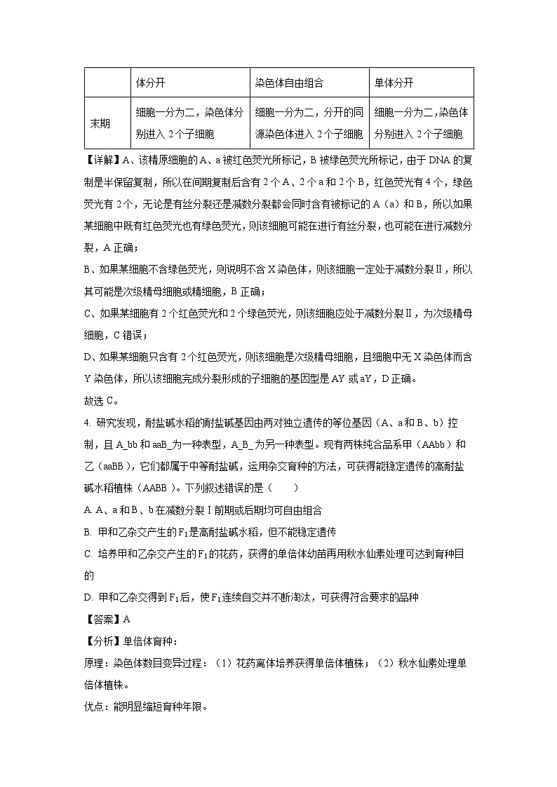
3. 某种高等雄性动物的基因型是AaXBY,该动物的1个精原细胞的A、a用红色荧光标记,B用绿色荧光标记,然后在不含荧光的培养基中培养。假设该精原细胞只进行1次有丝分裂或1次减数分裂,不考虑染色体数量变异,下列相关叙述错误的是( )
A. 如果某细胞中既有红色荧光也有绿色荧光,则该细胞可能在进行有丝分裂
B. 如果某细胞中没有绿色荧光,则该细胞可能是次级精母细胞
C. 如果某细胞含有2个红色荧光和2个绿色荧光,则该细胞是初级精母细胞
D. 如果某细胞只含有2个红色荧光,则该细胞完成分裂形成的子细胞的基因型是AY或aY
【答案】C
【分析】有丝分裂和减数分裂的过程比较
【详解】A、该精原细胞的A、a被红色荧光所标记,B被绿色荧光所标记,由于DNA的复制是半保留复制,所以在间期复制后含有2个A、2个a和2个B,红色荧光有4个,绿色荧光有2个,无论是有丝分裂还是减数分裂都会同时含有被标记的A(a)和B,所以如果某细胞中既有红色荧光也有绿色荧光,则该细胞可能在进行有丝分裂,也可能在进行减数分裂,A正确;
B、如果某细胞不含绿色荧光,则说明不含X染色体,则该细胞一定处于减数分裂Ⅱ,所以其可能是次级精母细胞或精细胞,B正确;
C、如果某细胞有2个红色荧光和2个绿色荧光,则该细胞应处于减数分裂Ⅱ,为次级精母细胞,C错误;
D、如果某细胞只含有2个红色荧光,则该细胞是次级精母细胞,且细胞中无X染色体而含Y染色体,所以该细胞完成分裂形成的子细胞的基因型是AY或aY,D正确。
故选C。
4. 研究发现,耐盐碱水稻的耐盐碱基因由两对独立遗传的等位基因(A、a和B、b)控制,且A_bb和aaB_为一种表型,A_B_为另一种表型。现有两株纯合品系甲(AAbb)和乙(aaBB),它们都属于中等耐盐碱,运用杂交育种的方法,可获得能稳定遗传的高耐盐碱水稻植株(AABB)。下列叙述错误的是( )
A. A、a和B、b在减数分裂Ⅰ前期或后期均可自由组合
B. 甲和乙杂交产生的F1是高耐盐碱水稻,但不能稳定遗传
C. 培养甲和乙杂交产生的F1的花药,获得的单倍体幼苗再用秋水仙素处理可达到育种目的
D. 甲和乙杂交得到F1后,使F1连续自交并不断淘汰,可获得符合要求的品种
【答案】A
【分析】单倍体育种:
原理:染色体数目变异过程:(1)花药离体培养获得单倍体植株;(2)秋水仙素处理单倍体植株。
优点:能明显缩短育种年限。
【详解】A、由于A、a和B、b位于两对同源染色体上,所以A、a和B、b在减数第一次分裂后期发生基因自由组合,A错误;
B、甲和乙杂交产生的F1是高耐盐碱水稻,但由于是杂合体,所以不能稳定遗传,B正确;
C、甲和乙杂交产生的F1的基因型是AaBb,培养F1的花药可以得到四种单倍体,再用秋水仙素处理单倍体幼苗,即可从中选择出基因型为AABB的高耐盐碱纯合品种,C正确;
D、如果采用杂交育种的方法,可用甲和乙杂交得到F1后,使F1连续自交并不断淘汰不符合要求的个体,可获得基因型为AABB的符合要求的品种,D正确。
故选A。
5. 如图为中心法则模式图,数字表示过程。下列叙述正确的是( )
A. 过程①可能发生基因突变或基因重组
B. 过程②和④的碱基互补配对方式相同
C. T细胞感染HIV后进行过程③所需模板和酶均来自HIV
D. 密码子和反密码子分别位于过程②的模板和产物
【答案】C
【分析】观察图中信息可知过程①~④分别是DNA的复制、转录、逆转录和翻译。
【详解】A、过程①是DNA的复制,DNA复制时可能会发生基因突变但不会发生基因重组,A错误;
B、过程②转录的碱基互补配对方式是A-U、T-A、G-C、C-G,过程④翻译的碱基互补配对方式是A-U、U-A、G-C、C-G,B错误;
C、HIV感染T细胞后可以进行逆转录过程,该过程的模板是HIV的RNA,逆转录酶也来自HIV,C正确;
D、过程②的模板和产物分别是DNA和RNA,DNA中不含密码子,密码子位于mRNA上,D错误。
故选C。
6. 耐药性鲍曼不动杆菌在全球范围内对多种抗生素具有广谱耐药性,将可能进化成“超级细菌”,对其引起的疾病的针对性治疗带来困难。下列相关叙述正确的是( )
A. 抗生素是诱发耐药性基因产生的主要因素
B. 交叉使用多种抗生素可以降低某种耐药基因频率增加的速度
C. 鲍曼不动杆菌的耐药基因位于其链状DNA上
D. 耐药性鲍曼不动杆菌和抗生素都会作为抗原刺激人体的免疫系统
【答案】B
【分析】由题意可知,耐药性鲍曼不动杆菌对多种抗生素具有广谱耐药性,将可能进化成“超级细菌”,所以交叉使用多种抗生素会改变某种耐药基因频率增加的方向,从而降低耐药基因频率增加的速度。
【详解】A、抗生素发挥的是选择作用,提高耐药基因频率,而不是诱发产生耐药基因的因素,A错误;
B、只使用一种抗生素,会朝着一个方向提高耐药基因频率,交叉使用多种抗生素会改变某种耐药基因频率增加的方向,从而降低耐药基因频率增加的速度,B正确;
C、鲍曼不动杆菌属于原核生物,原核细胞中的DNA是环状DNA,染色体上的DNA才属于链状DNA,C错误;
D、作为激发人体免疫系统的抗原来自病毒和病菌,抗生素属于杀菌物质,不能作为抗原物质,D错误。
故选B。
7. 图1表示兴奋通过神经—骨骼肌接头引起骨骼肌收缩的部分过程。突触小泡释放乙酰胆碱(Ach)作用于A,产生动作电位,从而引起肌肉收缩。图2是将蛙的离体神经纤维置于生理盐水中,给予适宜刺激后,记录其膜内钠离子含量变化、膜电位变化。下列相关叙述错误的是( )
A. 能作为突触后膜的细胞除了神经元外,还有肌肉细胞和腺体细胞等
B. 图1中A具有传递信息和运输物质的功能
C. 生理盐水中Na+的浓度降低会使图2中曲线Ⅱ的峰值降低
D. 图2中曲线I的AB段钠离子运输方式是主动运输
【答案】D
【分析】①兴奋在细胞间的传递是通过突触来完成的。当神经冲动传到神经末梢时,突触前膜内的突触小泡释放的神经递质,经扩散通过突触间隙与突触后膜上的受体结合,引发突触后膜电位变化,信号就通过突触传递从一个神经元传递到另一个神经元。②神经细胞内的Na+浓度比细胞膜外的低。神经细胞受刺激时,细胞膜对Na+的通透性增加,导致Na+内流,这是形成动作电位的基础。
【详解】A、突触存在于神经元与神经元之间、神经元与肌肉细胞之间或神经元与腺体细胞之间,因此能作为突触后膜的细胞除了神经元外,还有肌肉细胞和腺体细胞等,A正确;
B、图1中的A受体可以特异性识别神经递质,所以能体现出细胞膜传递信息的功能,同时该受体还可以运输钠离子,因此还能体现出细胞膜具有物质运输的功能,B正确;
C、图2中曲线Ⅱ的峰值代表动作电位的大小,动作电位是由钠离子内流形成的,所以生理盐水中的钠离子浓度降低,则图2中曲线Ⅱ的峰值也会降低,C正确;
D、由于钠离子在膜外浓度高于膜内,所以图2中曲线I的AB段钠离子内流的方式是协助扩散,D错误。
故选D。
8. 如图为某同学建立的一个与动物生命活动调节有关的“模型”。下列相关叙述错误的是( )
A. 若该图表示的是性激素分泌的调节过程,则②是促性腺激素释放激素
B. 若该图表示的是反射弧,则丙由传出神经末梢及其所支配的肌肉或腺体构成
C. 若该图表示的是饥饿状态血糖调节过程且①、②表示物质,则丙可以表示肝细胞
D. 若该图是吃了过咸食物后的水盐平衡调节过程,①、②表示同一种物质,则乙为垂体
【答案】A
【分析】分级调节:下丘脑能够控制垂体,垂体控制相关腺体,这种分层控制的方式称为分级调节。
【详解】A、如果该图表示性激素的分泌调节过程,则甲是下丘脑,乙是垂体,乙分泌的激素②是促性腺激素,激素①才是促性腺激素释放激素,A错误;
B、如果该图表示的是反射弧,则甲是感受器,①是传入神经,乙是神经中枢,②是传出神经,丙是效应器,效应器由传出神经末梢及其所支配的肌肉或腺体组成,B正确;
C、如果该图表示的是饥饿状态血糖调节过程且①、②表示物质,则甲是下丘脑,乙是胰岛A细胞,①是神经递质,②是胰高血糖素,胰高血糖素可促进肝细胞中的肝糖原分解成葡萄糖以补充血糖,所以丙可能表示肝细胞,C正确;
D、如果该图表示的是人体内水盐平衡调节过程,则①、②表示抗利尿激素,抗利尿激素是由下丘脑(甲)分泌并由垂体(乙)释放的,D正确。
故选A。
9. 捕食关系是生态系统营养结构中最重要的关系,关键捕食者被移走后,对群落的结构会产生巨大影响。下图表示某浅海养殖区域处于生态平衡的群落中,主要生物类群及其营养关系,贻贝和石鳖均是贝类软体动物,海星主要捕食贻贝,球海胆和贻贝还可以从有机碎屑中获得能量。下列叙述正确的是( )
A. 图中的所有生物可以构成一个群落
B. 虽然该群落处于生态平衡状态,但各种生物的数量并非固定不变
C. 海星有多个食物来源,贻贝大量减少不会影响海星的数量
D. 海星获得的化学能全部来自三种藻类植物的光合作用
【答案】B
【分析】生态系统的结构和功能处于相对稳定的一种状态,就是生态平衡,处于生态平衡状态的生态系统具有一下特征:结构平衡/功能平衡和收支平衡。
【详解】A、由于图中的生物并非是该生态系统中全部的生物,所以不能构成一个生物群落,A错误;
B、生态平衡是一种相对平衡,所以各种生物的数量也处于相对稳定状态,而不是绝对不变的状态,B正确;
C、由于海星主要捕食贻贝,所以虽然海星有多个食物来源,但当贻贝数量大量减少也会导致海星数量减少,C错误;
D、由于“球海胆和贻贝还可以从有机碎屑中获得能量”,所以海星获得的化学能并非全部来自三种藻类植物的光合作用,部分化学能来自有机碎屑,D错误。
故选B。
10. 生态浮床应用无土栽培的原理,把具有净水、观赏及经济价值的高等水生植物或经改良驯化后的陆生植物移栽到富营养化水体的水面种植,抑制藻类繁殖,可起到提高水体透明度、净化水体的作用,从而恢复水体生态功能。如图是某人工生态系统内的生态浮床示意图。下列相关叙述错误的是( )
A. 生态浮床可以抑制藻类生长只因为其减少了藻类对光能的利用
B. 生态浮床上的植物吸收了水体中的N和P元素后可以用于构建生物膜
C. 水体释放的H2S可能来自微生物对水体中一些有机污染物的分解
D. 生态浮床上的植物无土栽培吸收无机盐的方式与栽培在土壤中的相同
【答案】A
【分析】生态工程建设要遵循自然界物质循环的规律,充分发挥资源的生产潜力,防止环境污染,达到经济效益和生态效益的同步发展。生态经济主要是通过实行“循环经济”原则,使一个系统产生出的污染物,能够成为本系统或者另一个系统的生产原料,从而实现废弃物的资源化,实现物质和能量的多级利用,所以要减少化肥和农药的使用,不能围湖造田,违背生态规律。
【详解】A、生态浮床可以抑制藻类生长的原因有两个方面:一是浮床上的植物可以与藻类植物争夺无机盐,二是遮盖光照减少藻类植物对光能的利用,A错误;
B、生物膜的基本支架是磷脂双分子层,磷脂含C、H、O、N、P元素,所以植物吸收了水体中的N和P元素后可以用于构建生物膜,B正确;
C、H2S一般来自有机物的分解,所以图中H2S可能来自微生物对水体中一些有机污染物的分解,C正确;
D、无论是从水体中还是从土壤中,根吸收无机盐的方式相同,都是主动运输,D正确。
故选A。
11. 草莓进行无性繁殖时,它感染的病毒很容易传给后代。病毒在草莓体内逐年积累,会导致产量降低,品质变差。下图是育种工作者选育高品质草莓的流程图。下列相关叙述正确的是( )
注:SMYELV-CP是草莓轻型黄边病毒的外壳蛋白基因。
A. 方法一中所选用的材料可以是各种组织细胞
B. 方法一中的A表示植物组织培养,其原理是细胞增殖与分化
C. 方法二中的B可采用显微注射法将SMYELV-CP导入草莓细胞
D. 方法一和方法二培养高品质草莓的过程中都需要生长素和细胞分裂素
【答案】D
【分析】分析题图,方法一是将茎尖进行组织培养获得脱毒苗,利用的是植物组织培养技术。方法二是将目的基因导入草莓细胞,然后获得抗病毒草莓,利用的是基因工程和组织培养技术。
【详解】A、由题图可知,方法一培育的是脱毒苗,所用的材料一般是茎尖,因为茎尖处不含病毒或病毒极少,A错误;
B、方法一中的A是植物组织培养,其原理是植物细胞的全能性,B错误;
C、将目的基因导入动物细胞可采用显微注射法,但导入植物细胞采用的是农杆菌转化法或花粉管通道法,C错误;
D、由于方法一和方法二中都有植物组织培养,植物组织培养过程中都需要在培养基中加入生长素和细胞分裂素,D正确。
故选D。
12. 如图为经过体外受精和胚胎分割、移植培育优质奶牛的过程。下列叙述正确的是( )
A. 精子需要获能处理后才能参与体外受精,而卵母细胞可直接参与受精
B. ②是内细胞团,需要用分割针将其均等分割成2、4或8等份
C. 胚胎移植的实质是早期胚胎在相同环境条件下空间位置的转移
D. 胚胎移植前需要对受体进行免疫抑制处理以避免发生免疫排斥反应
【答案】C
【分析】分析题图:图示为经过体外受精和胚胎分割移植培育优质奶牛的过程,其中A是卵母细胞,可与获能的精子受精形成受精卵;①是囊胚中的内细胞团,②是囊胚腔。
【详解】A、体外受精时获取的精子一般需要经过获能处理才能参与受精,获取的卵母细胞也需要在体外进行成熟培养,A错误;
B、胚胎分割时需要用分割针将其均等分割成2、4或8等份,图中的①才是内细胞团,B错误;
C、根据胚胎移植的操作流程可知,胚胎移植的实质是早期胚胎在相同环境条件下空间位置的转移,C正确;
D、胚胎移植的理论基础之一是受体不会对移植过来的早期胚胎发生免疫排斥反应,所以无需对受体进行免疫抑制处理,D错误。
故选C。
二、不定项选择题(每小题4分,共16分。每小题备选答案中,有一个或一个以上符合题意的正确答案。每小题全部选对得4分,少选得2分,多选、错选、不选得0分。)
13. 三种蛋白质(P16、CDK、Cyclin)调控造血干细胞细胞周期的方式如图1。科研人员探究黄芪多糖对衰老小鼠造血干细胞(HSC)细胞周期相关蛋白的影响,已知其细胞周期的G1期、S期、G2期、M期分别为8h、6h、5h、1h。现将生理状况相似的60只小鼠随机分成三组:模型组采用D-半乳糖皮下注射建立衰老小鼠模型;干预组在模型组的基础上给予黄芪多糖水溶液灌胃;对照组和模型组给予等剂量水灌胃。细胞周期相关蛋白表达情况如图2。下列分析正确的是( )
A. 造血干细胞在连续进行有丝分裂时,处于G1期的细胞数量最多
B. 皮下注射D-半乳糖及黄芪多糖水溶液灌胃会影响造血干细胞的基因表达
C. 该实验的自变量为是否注射D-半乳糖,因变量是吸光度比值
D. 经D-半乳糖处理小鼠HSC后,其G1期细胞比例会下降
【答案】AB
【分析】(1)分析图1:图1表示细胞周期,G1期+S期+G2期为分裂间期,M期为分裂期;
(2)分析图2:该实验自变量为灌胃所用的液体和是否注射D-半乳糖,因变量是吸光度比值。
【详解】A、根据题干信息可知,在造血干细胞的细胞周期中,G1期的时间最长,所以造血干细胞在连续进行有丝分裂时,处于G1期的细胞数量最多,A正确;
B、该实验的自变量为灌胃所用的液体,以及是否注射D-半乳糖,因变量是吸光度比值,图2中的三种蛋白质含量不同,说明了皮下注射D-半乳糖及用不同溶液灌胃处理会影响造血干细胞的基因表达,B正确;
C、该实验自变量有两个,为灌胃所用的液体和是否注射D-半乳糖,C错误;
D、由图1可知,CDK促进细胞周期进行,Cyclin激活CDK作用,P16抑制CDK的作用。由图2分析可知,经D-半乳糖处理后,模型组的P16含量增多,而CDK和Cyclin减少,推测D-半乳糖可能通过增强衰老小鼠HSC中P16蛋白的表达,减弱CDK和Cyclin的表达,导致细胞停滞于G1期,即G1期细胞比例会上升,D错误。
故选AB。
14. 研究发现,植物体内可以产生某些植物激素,这些植物激素被害虫吃进体内以后,在害虫体内发挥作用,或扰乱其正常的生长发育,或引起毒害。许多动物激素对植物也具有生理作用,雌性激素三烯雌酚能抑制植物雄性器官的发育,使植物多开雌花;昆虫蜕皮激素对矮生豌豆的生长具有促进作用。下列相关叙述错误的是( )
A. 大部分动植物激素的化学本质都是蛋白质
B. 动植物激素都是由特定的器官合成分泌
C. 动物激素通过血液运输,植物激素运输方式是极性运输
D. 动植物激素都是微量高效的化合物
【答案】ABC
【分析】动物激素由内分泌腺或内分泌细胞分泌的高效生物活性物质,经血液或组织液传输而发挥调节作用。
【详解】A、少数动物激素是蛋白质,植物激素一般不是蛋白质,A错误;
B、动物激素一般是由特定的器官所分泌,但植物激素不一定由特定的器官合成分泌,一些植物激素可以由多个部位合成分泌,B错误;
C、动物激素一般通过血液循环运输,植物激素中生长素可以进行极性运输,但并非所有的植物激素都可以进行极性运输,C错误;
D、无论是动物激素还是植物激素,都是一些微量高效的化合物,D正确。
故选ABC。
15. 如图为生态系统的碳循环示意图。下列分析正确的是( )
A. 兔子属于次级消费者,其排泄的粪便中的能量是生产者所固定的
B. 生态系统的碳循环指的是CO2在外界环境和生物群落之间的循环流动
C. 图中的A是化石燃料,禁止A的利用是治理温室效应的根本措施
D. 如果生态系统缺乏了分解者,将严重影响生态系统的碳循环
【答案】D
【分析】碳循环是组成生物体的碳元素在无机环境和生物群落之间不断循环的过程。
【详解】A、兔子是草食动物,所以在食物链中属于初级消费者,其粪便中的能量是由生产者所固定的,A错误;
B、碳循环指的是碳元素在无机环境和生物群落之间的循环,而不是CO2在无机环境和生物群落之间的循环,B错误;
C、A是由动植物的残体和尸体形成的,所以A是化石燃料,治理温室效应的根本措施是减少化石燃料的燃烧,而并非禁止化石燃料的燃烧,C错误;
D、分解者可以分解生产者和消费者的尸体、残体或粪便,加快碳循环进程,所以如果生态系统缺乏了分解者,将严重影响生态系统的碳循环,D正确。
故选D。
16. 下图为iPS细胞的培养和利用过程。下列叙述正确的是( )
A. iPS细胞是由体细胞经体外诱导产生的多能干细胞
B. 患者的成纤维细胞培养成的iPS细胞分化成的组织细胞移植后不会发生免疫排斥
C. 由于iPS细胞的全能性低于胚胎干细胞,所以iPS细胞的应用前景低于胚胎干细胞
D. 由于iPS细胞可以分化成多种组织细胞,所以可以将iPS细胞体外培养成个体
【答案】AB
【分析】胚胎干细胞(简称ES细胞)存在于早期胚胎中,具有分化为成年动物体内的任何一种类型的细胞,并进一步形成机体的所有组织和器官甚至个体的潜能。成体干细胞是成体组织或器官内的干细胞,包括骨髓中的造血干细胞、神经系统中的神经干细胞和睾丸中的精原干细胞等。一般认为,成体干细胞具有组织特异性,只能分化成特定的细胞或组织,不具有发育成完整个体的能力。造血干细胞是发现最早、研究最多、应用也最为成熟的一类成体干细胞,主要存在于成体的骨髓、外周血和脐带血中。
【详解】A、成纤维细胞属于体细胞,成纤维细胞经人工诱导后形成类似于胚胎干细胞的多能干细胞,A正确;
B、由于产生iPS细胞的成纤维细胞来自病人自身,所以iPS细胞分化成的组织细胞移植后不会发生免疫排斥,B正确;
C、虽然iPS细胞的全能性低于胚胎干细胞,但因为诱导过程无需破坏胚胎,而且iPS细胞可以来源于病人自身的体细胞,将它移植回病人体内后,理论上可以避免免疫排斥反应,所以iPS细胞的应用前景优于胚胎干细胞,C错误;
D、iPS细胞可以分化成多种组织细胞,但不能培养成一个个体,D错误。
故选AB。
第Ⅱ卷非选择题(共60分)
三、非选择题(本题共5小题,共60分。)
17. 图1和图2分别是有氧呼吸和光合作用中的电子传递链。请据图回答下列问题。
(1)图1所发生的过程是有氧呼吸的第______阶段,膜两侧H+能形成一定的浓度差,原因有______(答2点)。蛋白质Ⅳ的功能是______(答2点)。
(2)图1和图2所示的过程均有电子产生,用反应式写出图1产生电子的过程:______。图1所示的过程产生的电子用于______,图2所示的过程产生的电子用于______。图2中合成ATP直接利用的能量来自______。
【答案】(1)①. 三 ②. 蛋白质Ⅰ、Ⅱ、Ⅲ逆浓度梯度将H+运输;氧气与H+结合成水,消耗了部分H+ ③. 运输和催化(ATP合成)
(2)①. ②. 生成H2O(和协助逆浓度运输H+) ③. 合成NADPH(和协助逆浓度运输H+)④. 两侧H+浓度差形成的化学势能
【分析】光合作用包括光反应和暗反应两个阶段。光反应发生场所在叶绿体的类囊体薄膜上,色素吸收、传递和转换光能,并将一部分光能用于水的光解生成NADPH和氧气,另一部分光能用于合成ATP,暗反应发生场所是叶绿体基质中,首先发生二氧化碳的固定,即二氧化碳和五碳化合物结合形成两分子的三碳化合物,三碳化合物利用光反应产生的NADPH和ATP被还原。
【小问1详解】图1中有氧气与H+结合的过程,所以属于有氧呼吸的第三阶段。该膜属于线粒体内膜,膜两侧的H+能形成一定的浓度差有两个方面的原因:一是蛋白质Ⅰ、Ⅱ、Ⅲ逆浓度梯度将H+运输,二是氧气与H+结合成水,消耗了部分H+。蛋白质Ⅳ能够运输H+,同时还具有催化ATP合成的作用。
【小问2详解】从图1中可以看出,有氧呼吸第三阶段产生电子的过程是NADH+H+→NAD+2H++2e−。图1所示过程产生的电子用于生成H2O(和协助逆浓度运输H+),而图2所示过程产生的电子用于合成NADPH(和协助逆浓度运输H+)。图2中合成ATP直接利用的能量来自膜两侧H+浓度差形成的化学势能。
18. 某雌雄同株植物花瓣的颜色通常与多对基因有关,如图表示植物甲和植物乙体内与花瓣颜色有关的三对基因的相互关系。若只合成蓝色素开蓝花,只合成红色素开红花,同时合成两种色素开紫花,均不合成开白花。已知D和d不位于A、a和B、b基因所在的染色体上。不考虑突变和互换,回答下列问题。
(1)四种花色的植株中,基因型种类最多的是______植株,共有______种基因型。
(2)欲研究A、a和B、b基因是否位于一对同源染色体上,应选择基因型为______的紫花植株自交,统计子代的表型及其比例,并预期实验结果和结论:______________。
(3)紫花品种在市场上受到青睐,现有一纯合蓝花品种和一纯合红花品种,请简述尽快培育出纯合紫花品种的方法:___________________。
【答案】(1)①. 白花 ②. 19
(2)①. AaBbdd ②. 如果子代紫花∶蓝花∶红花∶白花=9∶3∶3∶1,则A、a和B、b基因位于两对同源染色体上;如果子代紫花∶白花=3∶1或蓝花∶紫花∶红花=1∶2∶1,则A、a和B、b基因位于一对同源染色体上
(3)用纯合蓝花品种和纯合红花品种杂交得到F1,离体培养F1的花药得到单倍体,再用秋水仙素处理单倍体幼苗,开花后直接选择紫花植株即可
【分析】植物甲和植物乙体内与花瓣颜色有关的三对基因有关,由题意可知,只有A基因时开蓝花,即蓝花的基因型为A_bbdd;只有B基因时开红花,即红花的基因型为aaB_dd;基因A基因B同时存在开紫花,即紫花的基因型为A_B_dd;基因D抑制基因A、B的表达,即白花的基因型为_ _ _ _D_、aabbdd。
【小问1详解】根据图示代谢过程可知,白花植株的基因型有:aabb_ _(3种)、A_B_D_(8种)、aaB_D_(4种)、A_bbD_(4种),共19种;蓝花植株的基因型是A_bbdd,共2种;红花植株的基因型是aaB_dd,共2种;紫花植株的基因型是A_B_dd,共4种,所以白花植株的基因型最多。
【小问2详解】由于该植株是雌雄同株植物,所以探究A、a和B、b基因是否位于一对同源染色体上,最简便的方法是采用基因型为AaBbdd的紫花植株自交,统计子代的表型及其比例。如果子代紫花∶蓝花∶红花∶白花=9∶3∶3∶1,则A、a和B、b基因位于两对同源染色体上;如果子代紫花∶白花=3∶1或蓝花∶紫花∶红花=1∶2∶1,则A、a和B、b基因位于一对同源染色体上。
【小问3详解】纯合蓝花品种和纯合红花品种的基因型分别是AAbbdd和aaBBdd,因为题干要求尽快培育出纯合紫花品种,所以可采取单倍体育种的方法,用纯合蓝花品种和纯合红花品种杂交得到F1,离体培养F1的花药得到单倍体,再用秋水仙素处理单倍体幼苗,开花后直接选择紫花植株即可。
19. 支气管哮喘(简称哮喘)是一种慢性气道炎症性疾病,其发病机理如图1左侧所示,甲可以摄取、加工和处理抗原。抗IgE人源化单克隆抗体——奥马珠单抗对支气管哮喘具有良好的治疗效果,主要机理如图1右侧所示。回答下列问题。
(1)IgE是气道黏膜与过敏原相互作用的关键生物大分子。图1左侧①过程IgE可以通过______方式进入细胞内,该过程由基底膜附近上皮细胞表达的受体所介导。IgE经木瓜蛋白酶水解后会产生一个Fc片段和两个Fab片段,其中Fab片段包含抗原结合位点,而Fc片段则参与免疫细胞的识别和活化,上述片段中决定与抗原特异性结合的是______片段。
(2)图1中B细胞的活化除了图中细胞因子的作用外,还需要的两个激活信号是______和辅助性T细胞表面特定分子发生变化并与B细胞结合,图中能激活嗜酸性粒细胞的分子有______(答出两点)。
(3)肥大细胞释放的______等物质通过体液运输到达相关组织,致支气管平滑肌痉挛,黏膜水肿,引起哮喘,奥马珠单抗能治疗支气管哮喘,由图1右侧可知,奥马珠单抗除了可以降低游离IgE水平外,还可以______(答出一点)。
(4)为了进一步研究奥马珠单抗对哮喘的疗效,研究人员探究了注射奥马珠单抗前后患者OCS(口服糖皮质激素)的使用情况,结果如图2、图3(治疗前,所有患者均有OCS治疗经历,治疗后均为正常状态)。
根据图2和图3可得出的结论是______(答出一点)。
【答案】(1)①. 胞吞##吞噬 ②. Fab
(2)①. 抗原与B细胞直接接触 ②. IgE、细胞因子、前列腺素D2
(3)①. 组胺##组织胺 ②. 抑制IgE与FcεRⅠ受体结合,降低表达量,从而减少FcεRⅠ受体数量
(4)注射奥马珠单抗可降低OSC的使用量;随注射奥马珠单抗时间延长,停用OSC的患者逐渐增加
【分析】(1)过敏反应是指已产生免疫的机体在再次接受相同抗原刺激时,有时会发生引发组织损伤或功能紊乱的免疫反应。
(2)过敏反应的原理:机体第一次接触过敏原时,机体会产生抗体,吸附在某些细胞的表面;当机体再次接触过敏原时,就会与吸附在细胞表面的相应抗体结合,被抗体吸附的细胞会释放组织胺等物质,导致毛细血管扩张、血管通透增强、平滑肌收缩、腺体分泌增加等,进而引起过敏反应。
【小问1详解】IgE是大分子,通过胞吞的方式进入细胞,该过程需要消耗能量。由题意可知,Fab片段包含抗原结合位点,而Fc片段则参与免疫细胞的识别和活化,故能与抗原特异性结合的片段是Fab。
【小问2详解】由图可知,图1中激活B细胞的两个信号除了细胞因子,还有①抗原与B细胞直接接触、②辅助性T细胞表面特定分子发生变化并与B细胞结合。由图可知,图中IgE能直接激活嗜酸性粒细胞,细胞因子、前列腺素D2也能激活该细胞。
【小问3详解】肥大细胞释放的组胺等物质通过体液运输到达相关组织,致支气管平滑肌痉挛,黏膜水肿,引起哮喘,属于过敏反应。由图可知,奥马珠单抗除了可以降低游离IgE水平外,还可以抑制IgE与FcεRⅠ受体结合,降低表达量,从而减少FcεRⅠ受体数量。
【小问4详解】根据图2和图3可得出注射奥马珠单抗可降低OSC的使用量,随注射奥马珠单抗时间延长,停用OSC的患者逐渐增加。
20. 2023年10月7日,黄陂湖湿地公园正式开园。作为安徽省合肥市第二大湖泊,黄陂湖水域面积约4万亩,有着大片的浅滩湿地,为水鸟提供了丰富的食物来源。大批的候鸟前来觅食、歇息,其中不乏东方白鹳、青头潜鸭、天鹅、白鹤等国宝级珍稀鸟类,黄陂湖也因此成为远近闻名的观鸟胜地。图1和图2分别表示湿地公园中甲、乙两种生物种群数量(N1)和一年后的种群数量((N1+1)之间的关系,直线P表示N1+1=N1。回答下列问题。
(1)为了调查黄陂湖湿地公园中天鹅的种群密度,捕获了30只天鹅,将这些个体标记后放掉,一段时间后重新捕获了50只天鹅,其中有3只带有标记,该天鹅种群的数量约为______只。如果标记物在第二次捕获之前脱落,则调查结果比实际数值偏______。
(2)图1曲线中,表示种群数量下降和相对稳定的点分别是______,在不考虑迁入和迁出的情况下,当甲生物种群数量低于a时,该种群数量的变化趋势是______,判断依据是______。
(3)市民游览发现,湿地公园不同地段分布着不同的种群,同一地段上种群密度也有差别,这属于群落的______结构。到了冬季,陆续有大批候鸟飞抵该湿地越冬,使该湿地生物群落的物种丰富度发生变化,这体现了群落的______。
【答案】(1)①. 500 ②. 大
(2)①. C点、A点 ②. 逐年下降,甚至灭绝 ③. 当甲生物种群数量低于a时,N1+1<N1,种群增长为负值
(3)①. 水平 ②. 季节性
【分析】一、调查种群密度常用样方法和标记重捕法,其中样方法适用于调查植物和活动能力弱、活动范围小的动物,而标记重捕法适用于调查活动能力强、活动范围大的动物;
二、群落的空间结构:(1)垂直结构:植物群落的垂直结构表现垂直方向上的分层性,其中植物的垂直结构决定了动物的垂直分层;(2)水平结构:水平方向上由于光照强度地形明暗湿度等因素的影响,不同地段上分布着不同的生物种群。
【小问1详解】采用标记重捕法调查一定范围内某动物的种群密度,其估算值=第一次捕获并标记的个体数×第二次捕获的个体数/第二次捕获的有标记的个体数=30×50÷3=500只。根据公式计算,如果标记物在第二次捕获之前脱落,标志物易脱落意味着在第二次捕捉时,原本应该被计算在内的标记个体数量减少,则调查结果比实际数值大。
【小问2详解】据图分析可知,直线P表示N1+1=N1,图1曲线上A、B、C三点中,C点在直线P以下,表示种群数量下降,A点与直线P相交,说明种群数量相对稳定。在不考虑迁入和迁出的情况下,当甲生物种群数量低于a时,N1+1<N1,种群增长为负值,该种群数量逐年下降,甚至灭绝。
【小问3详解】不同地段分布着不同的种群属于水平结构,到了冬季,陆续有大批候鸟飞抵该湿地越冬,使该湿地生物群落的物种丰富度发生变化,不同季节有规律的变化属于群落的季节性。
21. 启动子是合成生物学、代谢工程中控制和调控基因表达的重要工具其作用强度会影响基因表达产物的产量和细胞代谢水平。为寻找合适的启动子,研究人员获得了POL1~POL5、CBF1共6种启动子,将其分别与荧光蛋白基因EGFP构建成重组型启动子并导入毕赤酵母细胞,以研究启动子的作用强度。含CBF1-EGFP重组型启动子质粒的结构如图所示,用于扩增CBF1和EGFP的引物的碱基序列如表1所示。回答下列问题:
注:引物序列之外、CBF1-EGFP无表中相关限制酶识别切割位点
表1
(1)在PCR扩增启动子CBF1时,CBF1引物1与模板链结合后,在______酶的作用下将脱氧核苷酸连接到引物的______(填“3'”或“5'”?)端,以延伸子链。
(2)限制酶及识别序列如表2所示。构建CBF1-EGFP重组型启动子质粒时,要选择限制酶分别______对图中a、b两处进行切割,EGFP的下游需要添加______序列,使转录终止。
表2
(3)检测含CBFI-EGFP重组型启动子质粒是否构建成功时,将重组质粒导入大肠杆菌。培养后将大肠杆菌涂布到含有______的培养基上,挑选单菌落并提取DNA,经酶切后利用表1中所示的______两种引物进行PCR扩增和鉴定。
(4)EGFP基因能表达荧光蛋白,蛋白质含量与荧光强度呈正相关。为比较POL1~POL5、CBFI这6种启动子的作用强度,应分别检测______。
【答案】(1)①. 耐高温的DNA聚合(或Taq DNA聚合) ②. 3'
(2)①. EcRⅠ、SalⅠ ②. 终止子
(3)①. 氨苄青霉素 ②. CBF1引物1和EGFP引物2
(4)导入不同重组型启动子质粒的毕赤酵母细胞的荧光强度
【分析】基因工程的工具:(1)限制酶:能够识别双链DNA分子的某种特定核苷酸序列,并且使每一条链中特定部位的两个核苷酸之间的磷酸二酯键断裂。(2)DNA连接酶:连接的是两个核苷酸之间的磷酸二酯键。(3)运载体:常用的运载体:质粒、噬菌体的衍生物、动植物病毒。
【小问1详解】在PCR扩增启动子CBF1时,CBF1引物1与模板链结合后,DNA聚合酶只能将游离的脱氧核苷酸连接到引物的3′端,所以在耐高温的DNA聚合酶的作用下将脱氧核苷酸连接到引物的3′端,以延伸子链。
【小问2详解】分析表2中4种限制酶的识别序列可知,CBF1引物1中有限制酶EcRⅠ的识别和切割序列;EGFP的起始端使用引物1,则b点对应的引物是EGFP引物2,EGFP引物2的碱基序列中有限制酶SalⅠ的识别和切割序列。因此选择限制酶EcRⅠ、SalⅠ分别切割a、b处。EGFP的下游需要添加终止子序列,使转录终止。
【小问3详解】重组质粒的标记基因为氨苄青霉素抗性基因,筛选培养基中需要加入氨苄青霉素。若CBF1-EGFP重组型启动子质粒构建成功,则CBF1-EGFP是一个整体,可用CBF1引物1和EGFP引物2进行PCR扩增,会有相应的产物。
【小问4详解】EGFP基因能表达荧光蛋白,蛋白质含量与荧光强度呈正相关。为比较POL1~POL5、CBFI这6种启动子的作用强度,应分别检测导入不同重组型启动子质粒的毕赤酵母细胞的荧光强度。
有丝分裂
减数分裂Ⅰ
减数分裂Ⅱ
染色体复制
一次,有丝分裂前的间期
一次,减数分裂前的间期
前期
同源染色体不联会,染色体散乱分布在细胞中央
同源染色体联会,形成四分体
无同源染色体,染色体散乱分布在细胞中央
中期
染色体的着丝粒整齐地排列在赤道板上
联会的同源染色体排列在赤道板两侧
染色体的着丝粒整齐地排列在赤道板上
后期
着丝粒分裂,姐妹染色单体分开
同源染色体联会,非同源染色体自由组合
着丝粒分裂,姐妹染色单体分开
末期
细胞一分为二,染色体分别进入2个子细胞
细胞一分为二,分开的同源染色体进入2个子细胞
细胞一分为二,染色体分别进入2个子细胞
引物名称
序列(5'→3')
CBF1引物1
CCGGAATTCCGTTAGGACTTCTT
CBF1引物2
TCCTCGCCCTTGCTCACCATT
EGFP引物1
ATGGTGAGCAAGGGCGAGGA
EGFP引物2
ACGCGTCGACTTACTTGTACAG
相关试卷
这是一份湖南名校联考联合体2025届新高三入学摸底考试生物试卷(Word版附解析),文件包含湖南名校联考联合体2025届新高三入学摸底考试生物试题原卷版docx、湖南名校联考联合体2025届新高三入学摸底考试生物试题解析版docx等2份试卷配套教学资源,其中试卷共31页, 欢迎下载使用。
这是一份湖南名校联考联合体2025届新高三入学摸底考试生物试题,文件包含湖南名校联考联合体2025届新高三入学摸底考试生物试题pdf、C新高三生物入学答案新pdf等2份试卷配套教学资源,其中试卷共14页, 欢迎下载使用。
这是一份2024届湖南省湘豫名校联考高三上学期8月入学摸底考试生物,共11页。

