山东省德州市武城县2023-2024学年七年级下学期期末考试生物试卷(含答案)
展开一、单选题
1.中医古籍《黄帝内经》中记载:“五谷为养、五畜为益、五菜为充、五果为助”的膳食搭配理论,能保证食物供给人体必需的能量和各种营养物质。下列说法错误的是( )
A.“五谷”是人体生命活动能源物质的主要来源
B.“五果”中含有的维生素C可有效预防坏血病
C.“五畜”富含的蛋白质更有利于补充人体所需的必需氨基酸
D.“五菜”中含有的膳食纤维能为人体生命活动提供能量
2.5月30日,神舟十六号载人飞船在酒泉卫星发射中心成功发射。较以往,神舟十六号的航天食品增加至150多种,包括主食、副食、即食、饮品、调味品、功能食品六大类。食物中所含营养物质不需要经过消化就能直接被消化道吸收的是( )
A.水、无机盐、脂肪酸B.水、维生素、蛋白质
C.水、脂肪、淀粉D.水、葡萄糖、脂肪
3.既有消化功能又具有吸收功能的器官有( )
A.口腔、胃、小肠B.口腔、小肠、大肠
C.口腔、胃D.胃、小肠
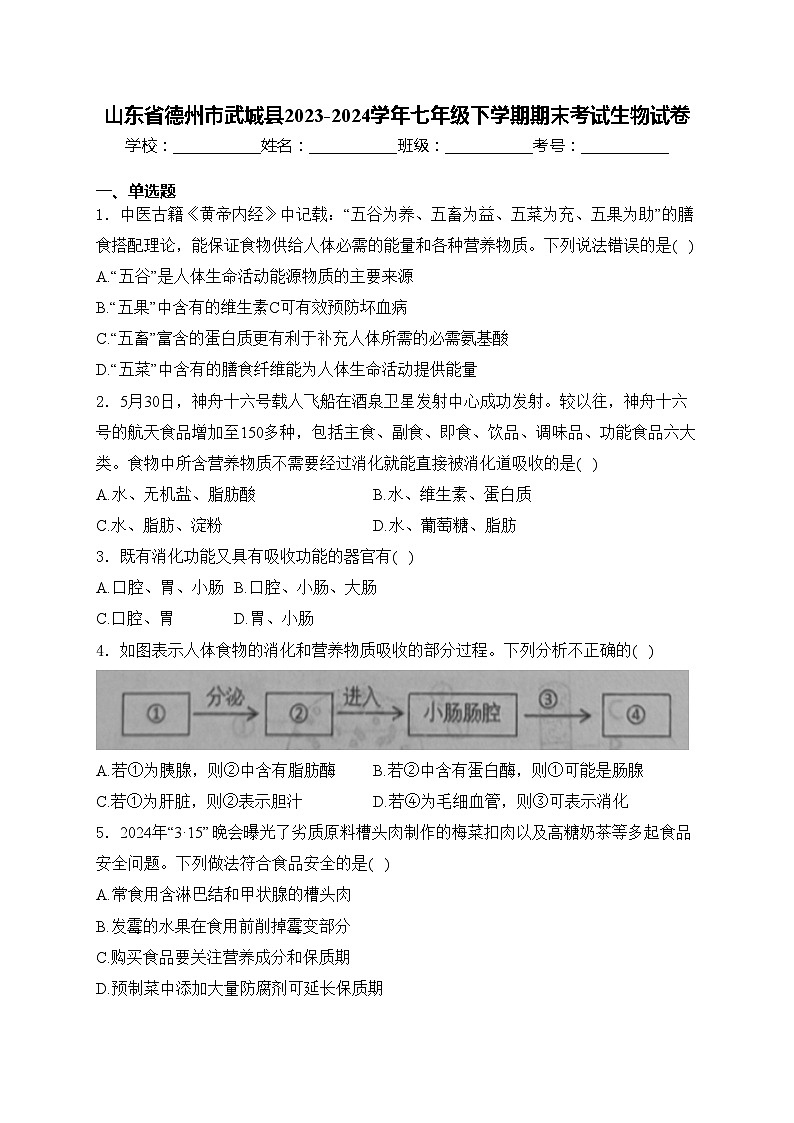
4.如图表示人体食物的消化和营养物质吸收的部分过程。下列分析不正确的( )
A.若①为胰腺,则②中含有脂肪酶B.若②中含有蛋白酶,则①可能是肠腺
C.若①为肝脏,则②表示胆汁D.若④为毛细血管,则③可表示消化
5.2024年“3·15”晚会曝光了劣质原料槽头肉制作的梅菜扣肉以及高糖奶茶等多起食品安全问题。下列做法符合食品安全的是( )
A.常食用含淋巴结和甲状腺的槽头肉
B.发霉的水果在食用前削掉霉变部分
C.购买食品要关注营养成分和保质期
D.预制菜中添加大量防腐剂可延长保质期
6.如下表为人体吸入气体与呼出气体的成分对比。下列相关说法正确的是( )
A.在吸入的气体中,含量最多的是氧气
B.在呼出的气体中,含量最多的是二氧化碳
C.在呼出的气体中,二氧化碳含量高于氧气
D.与吸入的气体相比,呼出的气体中二氧化碳增多
7.图1、2分别是呼吸运动模拟图和气体含量变化曲线图,其中描述错误的是( )
A.图1中②模拟肺,③模拟胸廓
B.②不是进行气体交换的唯一场所
C.图1甲中,③处于缩小状态,引起呼气
D.若图2气体为二氧化碳,A为组织细胞处的毛细血管
8.呼吸是生物的基本特征,人体通过呼吸系统完成呼吸,图中①~④表示人体与外界进行气体交换的过程,下列相关叙述不正确的是( )
A.①过程是肺的通气,可以通过气体扩散作用实现
B.②过程是肺泡与血液之间的气体交换
C.长期贫血会影响③过程中气体的运输
D.经过④过程组织细胞可以获得氧气用于有机物的氧化分解
9.如下图所示,甲是显微镜下人血涂片的视野,乙是血液的分层图,下列相关分析正确的是( )
A.甲中的①因富含血红蛋白而呈红色,主要功能是运输二氧化碳
B.若某人体内有炎症,甲中的②数量会明显高于正常值
C.乙中A为淡黄色液体,主要成分是蛋白质
D.A型血少量输给O型血患者,乙中C不会凝集成团
10.如图是血管的示意图,“→”表示血流方向,下列表达正确的是( )
A.乙是动脉血管,将血液输送到全身各处,管内血液流动速度慢
B.因感冒需要输液,针头刺入的血管往往是丙血管
C.甲、乙、丙血管中都有防止血液倒流的瓣膜
D.血液流动的方向是甲→丙→丁→乙
11.胃炎患者经输液治疗后,病情可得到好转。药液从手臂上的“青筋”处出发,流到胃部经历的循环路径依次为( )
A.肺循环→体循环→体循环B.肺循环→体循环→肺循环
C.体循环→肺循环→肺循环D.体循环→肺循环→体循环
12.如图为心脏工作示意图,不正确的是( )
A.图甲表示心房收缩,房室瓣打开B.图丙表示心房心室同时舒张,动脉瓣关闭
C.图乙表示心室收缩,房室瓣关闭D.心脏正常工作时,心房心室可以同时收缩
13.图为心脏结构示意图,有关叙述不正确的是( )
A.心脏左右不通上下相通
B.⑨收缩能力最强,将血液输送到全身各处
C.图中③是肺循环的起点,④是体循环的终点
D.如果将图中④捆扎,从①向心脏注水,则水从⑥流出
14.5月17日是世界高血压日,今年的主题是:精准测量,有效控制,健康长寿。下列有关血压、心血管疾病的叙述,错误的是( )
A.血压是流动的血液对血管壁产生的侧压力
B.通常测血压在上臂的肱动脉处测得
C.高血压对身体健康有重大危害,低血压不会影响身体健康
D.心血管健康的四大基石:合理膳食,适量运动,戒烟限酒,心理平衡
15.流程图是生物学学习的常用方法,下列流程图的表述错误的是( )
A.二手烟随空气进入肺的途径是:鼻腔→咽→喉→气管→支气管→肺
B.尿液中的废物排出体外的途径是:肾脏→输尿管→膀胱→尿道
C.血液流经腿部骨骼肌的途径是:腿部动脉→腿部骨骼肌周围的毛细血管→腿部静脉
D.西瓜子经过消化道的顺序是:口腔→咽→喉→食道→胃→小肠→大肠→肛门
16.如图是某同学构建的人体生理活动的概念模型,a和c表示血管,b表示相应的结构,箭头表示血流方向。下列叙述正确的是( )
A.若b为骨骼肌,则c中的氧气含量增加
B.若b为肺,则c中的二氧化碳含量增加
C.若b为肾小球,则c中的蛋白质浓度升高
D.若b为小肠,则餐后半小时c中的葡萄糖含量减少
17.如图是肾脏内部结构的一部分,下列叙述正确的是( )
A.该结构只有一处毛细血管网
B.①和②都是动脉,其中①内流动脉血②内流静脉血
C.④内含有大分子蛋白质
D.⑤具有重吸收功能
18.某正常成年人的血浆、原尿、尿液成分比较如表(单位:g/100mL),根据样液的成分判断A,B,C三样液分别是( )
A.原尿、血浆、尿液B.原尿、尿液、血浆
C.血浆、尿液、原尿D.血浆、原尿、尿液
19.下列关于皮肤结构和功能的说法,错误的是( )
A.划伤皮肤的表皮后会出血并感到疼痛
B.表皮的生发层细胞有分裂能力
C.皮肤中的血管和汗腺参与调节体温
D.皮肤具有保护、排泄等功能
20.下列关于人体结构及其功能的叙述,错误的是( )
A.心脏是血液循环的动力器官
B.动脉内有动脉度,可以防止血液倒流
C.毛细血管是进行物质交换的场所
D.膀胱具有暂时储存尿液的作用
21.每年的5月20日是中国学生营养日。有关数据表明,我国学生存在营养不良和营养过剩的状况。下列病症与其病因的对应关系,正确的是( )
A.夜盲症——缺乏维生素B1B.糖尿病——胰岛素分泌过多
C.佝偻病——缺乏含铁的无机盐D.侏儒症——幼年时生长激素分泌不足
22.如图表示有关概念之间的关系,下表中哪项与图形相符合( )
A.AB.BC.CD.D
23.下列有关膝跳反射的说法正确的是( )
A.被测试的同学先感觉到膝盖的韧带被叩击了,然后小腿再向上跳起
B.膝跳反射的神经中枢位于脊髓的灰质内,灰质主要由神经元的细胞体组成
C.膝跳反射与望梅止渴属于同一类型的反射
D.医生常用膝跳反射诊断被检测者的大脑皮层是否受损
24.春暖花开的季节,我们走进大自然,映入眼帘的是五彩缤纷的美景,萦绕耳畔的是婉转动听的鸟语。有关眼、耳的说法正确的是( )
A.大脑皮层内有听觉感受器
B.眼睛的颜色实际上是巩膜的颜色
C.遇到巨大声响时要张口或闭口捂耳,以免震破鼓膜
D.近视眼的人看远处物体时,物像落到视网膜前方,应配戴凸透镜加以矫正
25.了解安全用药常识和正确急救方法,对保障身体健康、挽救生命具有重要意义。下列相关说法中正确的是( )
A.为减少药物对人体的危害,症状略有缓解应立即停药
B.处方药简称“OTC”,必须凭执业医师或执业助理医师的处方才可购买
C.某人不慎受伤,暗红色的血液不断从伤口流出,应立即用绷带或止血带在伤口的近心端压迫止血
D.面对突发性心血管疾病患者,可以给病人服用硝酸甘油片并及时拨打“120”急救电话
二、实验题
26.炭疽是由炭疽杆菌引起的人畜共患的一种传染性疾病。巴斯德在研究家畜的炭疽病时,利用绵羊进行了一项著名的实验,实验方法和过程如下表所示,如图是某科研工作者绘制的人类疾病的防疫图。请据图回答下列问题。
(1)从传染病学上来看,引起炭疽的炭疽杆菌属于传染病中的_________________,患炭疽的家畜和人位于图中的〔〕_________________。
(2)为了防止炭疽在人群中流行,有些国家在人群中注射脱毒病菌,从预防传染病的角度分析,属于_________________。
(3)根据表中的巴斯德的实验推论,第二次注射强毒病菌后,人类不再患炭疽的原因是第一次注射的脱毒病菌刺激了人体第_________________道防线中的免疫细胞,产生抵抗炭疽杆菌的_________________;当第二次注射强毒病菌时,人体体内会产生大量的上述物质,它与强毒病菌结合,使其失去致病性。这种免疫类型属于图中的〔〕_________________。
27.某中学生物兴趣小组的同学在探究“馒头在口腔中的变化”实验时,设计了如表所示的实验方案,请完成下列问题:
(1)1号试管和2号试管为一组__________实验,该组实验的变量是_____。
(2)1号、2号试管经过充分振荡后,出现的现象分别是1号试管_____(填“变蓝色”或“不变色”),2号试管_____(填“变蓝色”或“不变色”)。1号试管产生该现象的原因是_____。
(3)以“牙齿的咀嚼、舌的搅拌”为变量时,应选取_____试管作对照。
(4)通过该探究实验,你认为吃饭时应该做到_____。
三、读图填空题
28.水饺是我国传统美食,营养丰富,味道鲜美。小刚的妈妈为他做了一盘羊肉胡萝卜水饺。请据图回答下列问题:
(1)水饺皮中含有的主要营养物质是__________,其中消化的主要场所是[ ]___________。
(2)羊肉中瘦肉的消化曲线是图二中的__________(选填“X”“Y”或“Z”),其初始消化部位是图一中的__________(填名称)。
(3)参与消化羊肉肥肉的消化液中,不含消化酶的是___________,由图一中的[ ]__________分泌。
(4)吃完水饺后,各种物质在小刚体内发生了如图四的变化,图中b表示__________过程,与其功能相适应的结构是图三中的[1]皱襞和[2]___________。
29.如下图所示,甲为呼吸系统的组成示意图,乙为肺泡内气体交换示意图(A、B代表气体,I、Ⅱ代表肺的通气过程)。请据图作答:
(1)图甲中,结构①②③④⑤共同构成了___________,由___________作支架,与这种结构相适应的功能是___________。
(2)图乙中I、Ⅱ过程是通过____________实现的,主要依靠___________和膈肌的收缩与舒张。
(3)乙图中肺泡是进行气体交换的主要部位,B从肺泡进入⑧中需要穿过___________层细胞膜。
(4)在乙图中,血液在由⑦流向⑨的过程中会发生成分的变化。⑨处的血液与⑦处的血液相比,以下说法错误的是____________。
A.氧气浓度增高了B.二氧化碳浓度增高了
C.血液变成了静脉血D.血液变成了动脉血
30.人体每天都要由泌尿系统形成和排出尿液,如图是尿液的形成过程示意图。请据图回答下列相关问题:
(1)肾单位是肾的结构和功能的基本单位,图中肾单位由3肾小球、____________(填写图中数字序号和结构名称)等部分组成。
(2)图中,当血液流经[3]时,经____________和_____________滤过作用进入到[2]中形成的液体为_____________。
(3)正常情况下,流经[1]的液体与[2]中的液体相比,最大的区别是[2]中的液体没有____________。
(4)健康人每天形成的原尿约150L,而每天排出的尿液只有1.5L左右,这是由于_____________作用。
(5)图中,血液流经肾脏后血管[6]比血管[5]内明显减少的成分是____________(答2个即可)。
(6)我们每天应该喝适量的水,这样不但有利于代谢废物及时随尿液排出体外,而且对调节人体内水和无机盐的平衡,维持____________正常的生理功能也有重要作用。
31.如图是人体消化、呼吸、循环和排泄等一系列生理活动示意图,其中A、B表示系统,a,b,c表示部分器官,数字①~⑦表示部分生理活动。请结合图示回答问题:
(1)同学们骑自行车上学,骑车过程中消耗了大量能量,这些能量来自于人体上万亿个组织细胞进行的_____________作用,此过程释放出的能量,还被用来维持____________。
(2)暑期临近,谨防溺水。溺水会对____________(填器官名称)与外界的气体交换造成障碍,危及生命。进行过程④时,膈肌处于____________状态。图中二氧化碳浓度最高处是____________。
(3)某同学感冒引发中耳炎需要输液,在手背处注射药物,药物到达中耳的过程中流经心脏四个腔的先后顺序是____________(用名称和箭头表示)。
(4)人体进行生命活动产生的尿素,排出体外的途径有____________(用数字表示)。
(5)人体的各个器官、系统之间既有分工又有合作,共同完成各项生理功能,这体现的生物学观点是____________。
32.中学生体质测试对了解同学们自身健康水平具有重要参考意义,如下图是人体神经系统与其所调节的部分结构的重组示意图,请据图回答以下问题。
(1)仰卧起坐测试中,同学们在听到口令后开始进行动作,这种应答性反应过程属于____________反射。
(2)引体向上测试时,监考员观察完学生的动作状况后,接着在记录册上做好相关记录。这一过程中眼球内5曲度的变化是____________,最终在[ ]____________形成视觉。
(3)进行长跑测试时,发令员的枪声首先引起[ ]_____________的振动,进而再传导到内耳的感受器。跑步过程中,同学们的心跳加速,呼吸加快,调节该过程的神经中枢位于____________。
(4)测试过程中某同学不小心手指被衣服拉链划伤,请写出痛觉产生的传导途径_____________(用字母,数字和箭头表示)。
参考答案
1.答案:D
解析:A.“五谷”是指水稻、小麦、大豆、玉米和马铃薯,作为主食,是因为其富含的淀粉是重要的供能物质,A正确。
B.“五果”现泛指水果,水果富含维生素、纤维素、糖类和有机酸等物质,含有的维生素C可有效预防坏血病,B正确。
C.“五畜”基本上都是指家畜,含有的蛋白质是构成组织细胞的基本物质,更有利于补充人体所需的必需氨基酸,C正确。
D.“五菜”常说的五菜分别是指葵、韭、藿、野蒜、葱,其中的膳食纤维不能为人体生命活动提供能量,但能促进胃肠的蠕动,D错误。
故选D。
2.答案:A
解析:人体需要的主要营养物质有糖类、蛋白质、脂肪、维生素、水、无机盐等。其中维生素、水、无机盐不经消化抗原直接被吸收,糖类、蛋白质、脂肪要经过消化才能被人体吸收。淀粉的消化开始于口腔,在口腔中淀粉被唾液淀粉酶分解成麦芽糖,进入小肠后被肠液和胰液彻底分解成葡萄糖。蛋白质的消化开始于胃,在胃中胃液对蛋白质进行初步消化,进入小肠后被肠液和胰液彻底分解成氨基酸。脂肪的消化开始于小肠,脂肪先被胆汁乳化成脂肪微粒,最后被肠液和胰液彻底分解成甘油和脂肪酸。所以食物中所含营养物质能直接被消化道吸收的是维生素、水、无机盐、葡萄糖、氨基酸、甘油、脂肪酸。A正确。
3.答案:D
解析:A.口腔对食物进行初步消化,但没有吸收功能;在胃内,可对蛋白质进行初步消化,又可吸收少量的水、无机盐和酒精;小肠是消化食物和吸收营养物质的主要场所,故A不符合题意。B.口腔无吸收功能,在胃内,可对蛋白质进行初步消化,又可吸收少量的水、无机盐和酒精;小肠是消化食物和吸收营养物质的主要场所;大肠只能吸收少量的水、无机盐和部分维生素,却没有消化功能,故B不符合题意。C.口腔对食物进行初步消化,但没有吸收功能;在胃内,可对蛋白质进行初步消化,又可吸收少量的水、无机盐和酒精,故C不符合题意。D.在胃内,可对蛋白质进行初步消化,又可吸收少量的水、无机盐和酒精;小肠是消化食物和吸收营养物质的主要场所,故D符合题意。故选D。
4.答案:D
解析:若④是毛细血管,则③为吸收过程,D错误。
5.答案:C
解析:A.含淋巴结和甲状腺的槽头肉携带细菌和病毒,常吃危害健康,故A错误,B.发霉的水果在食用前削掉霉变部分也不能食用,因为发霉的水果产生的有毒物质已经蔓延到其他的部位,故B错误。C.购买食品要关注营养成分和保质期,故C正确。D.防腐剂是用以保持食品原有品质和营养价值为目的食品添加剂,它能抑制微生物活动、防止食品腐败变质从而延长保质期。由于目前使用的防腐剂大多是人工合成的,超标准使用会对人体造成一定损害。我国对防腐剂的使用有着严格的规定,故D错误。故选C
6.答案:D
解析:据表中数据可见:人体呼出气体中氧气减少,二氧化碳和水蒸气增多。
7.答案:D
解析:D、若图2气体为二氧化碳,血液流经A处后,二氧化碳含量减少,说明A为肺泡处的毛细血管,血液中的二氧化碳扩散进入肺,血液中二氧化碳减少。D错误。
8.答案:A
解析:A、①是肺的通气,呼吸运动的过程是:平静吸气时,膈肌与肋间肌收缩,引起胸腔前后、左右及上下径均增大,肺随之扩大,形成主动的吸气运动;当膈肌和肋间外肌舒张时,肋骨与胸骨因本身重力及弹性而回位,结果胸廓缩小,肺也随之回缩,形成被动的呼气运动。可见①肺的通气过程是通过呼吸运动实现的,A错误。
9.答案:B
解析:B.白细胞有吞噬和防御功能,若人体内有炎症,体内的②白细胞会增多,B正确。
10.答案:B
解析:B.多数静脉分布的比较浅、管壁比较薄、弹性较小,刺后的伤口出血很少,稍经压迫即可止血,这些特点都有利于针的刺入;而动脉血流速度快,刺伤后不易止血;因此,感冒输液,针头刺入的血管往往是丙血管, B正确。
11.答案:D
解析:从分析的图中看出,药液从手臂上的“青筋”处出发,流到胃部经历的循环路径为:经上腔静脉→右心房→右心室→肺动脉→肺部毛细血管→肺静脉→左心房→左心室→主动脉→各级动脉→胃部的毛细血管→胃,所以药液从手臂上的“青筋”处出发,流到胃部经历的循环路径依次为:体循环→肺循环→体循环,D符合题意。
故选D。
12.答案:D
解析:心脏的活动规律是:心房收缩,同时心室舒张;心房舒张,同时心室收缩;心房舒张、心室舒张, D错误。
13.答案:C
解析:A.心脏有4个空腔,分别叫作左心房、左心室、右心房、右心室。心房在上,心室在下,而且左心房只和左心室相通,右心房只和右心室相通,左右心房和左右心室之间都是不相通的,故A正确。B.⑨左心室的壁最厚,收缩能力最强,能将血液输送到除肺以外的全身各处,故B正确C.图中⑨左心室是体循环起点,③右心室是肺循环的起点,②右心房是体循环的终点,故C错误。D.如果将图中④下腔静脉捆扎,从①上腔静脉向心脏注水,则水从⑥肺动脉流出,故D正确。故选C。
14.答案:C
解析:AB.血压是流动的血液对血管壁产生的侧压力,通常所说的血压是指体循环的动脉血压,AB正确。C.高血压是多种心脑血管疾病的重要病因和危险因素,低血压是指血管内的压力过低,可以导致血液循环减慢,远端的毛细血管缺血,会影响身体重要器官的氧气和营养的供应,让体内的代谢产物二氧化碳排泄降低,高血压和低血压都会影响身体健康,C错误。D.心血管健康的四大基石:合理膳食,适量运动,戒烟限酒,心理平衡,合理膳食要求饮食结构合理,营养平衡;适量运动还有助调节心理平衡,有效释放和缓解压力,缓解抑郁和焦虑症状,改善睡眠,D正确。故选C。
15.答案:D
解析:消化道包括口腔、咽、食道、胃、小肠、大肠、肛门,食物进入消化道的顺序依次是:口腔→咽→食道→胃→小肠→大肠→肛门。故D错误。
16.答案:C
解析:根据模型可知,若b为骨骼肌,骨骼肌细胞要消耗氧气并产生二氧化碳,所以流经骨骼肌的血液氧气含量会减少,A错误;若b为肺,血液经过肺进行气体交换,肺泡中的氧气扩散进入血液,血液中的二氧化碳扩散进入肺泡,则c中的二氧化碳含量减少,B错误;若b为肾小球,经过肾小球的过滤作用,则c中的蛋白质浓度升高,C正确;若b为小肠,小肠是人体消化和吸收的主要器官,餐后半小时,食物中的营养物质被吸收,则c中的葡萄糖含量增加, D错误。
17.答案:D
解析:D、原尿经过肾小管后,原尿中的全部葡萄糖、大部分水和部分无机盐等被重吸收后形成尿液,因此⑤肾小管具有重吸收功能,D正确。故选: D。
18.答案:B
解析:从表格中看出,A样液中含有葡萄糖,而不含有蛋白质,因此A样液是原尿;B样液中不含有葡萄糖和蛋白质,而是含有大量的尿素,因此B样液是尿液;C样液中含有大量的蛋白质,也含有葡萄糖,因此C样液是血浆。所以,根据样液的成分判断A、B、C样液分别是原尿、尿液、血浆,故ACD错误,B正确。
故选B。
19.答案:A
解析:
20.答案:B
解析:
21.答案:D
解析:
22.答案:B
解析:A、消化系统由消化道和消化腺两大部分组成。消化道包括口腔、咽、食道、胃、小肠、大肠和肛门,气管是呼吸道的器官。A不符合题意。B、血液由血浆和血细胞构成,血细胞包括红细胞、白细胞和血小板。B符合题意。C、内分泌腺包括垂体、甲状腺、胸腺、肾上腺、胰岛、性腺等,唾液腺属于外分泌腺。C不符合题意。D、尿液的成分主要是水、无机盐和尿素等,尿液中不含葡萄糖。D不合题意。故选:B。
23.答案:B
解析:A、膝跳反射属于非条件反射,其神经中枢位于大脑皮层以下的脊髓的灰质里。叩击膝盖的韧带时,由于脊髓传向大脑的路径较长,在大脑感觉到叩击时,小腿已先向上跳起,A错误。B.膝跳反射的神经中枢位于脊髓的灰质内,灰质主要由神经元的胞体构成,白质主要由神经元中被髓鞘包围的突起构成。灰质是神经中枢,起支配作用;而白质则主要起传导作用,B正确。C.膝跳反射属于非条件反射,望梅止渴属于条件反射,是在非条件反射的基础上,经过一定的过程,在大脑皮层的参与下完成的,是一种高级神经活动,是高级神经活动的基本方式,C错误。D.膝跳反射是人生来就有的先天性反射,是一种比较低级的神经活动,由大脑皮层以下的神经中枢(脊髓)参与即可完成,所以不能用膝跳反射来诊断被检测者的大脑皮层是否受损,D错误。故选B。
24.答案:C
解析:当我们遇到巨大声响时要迅速张开口,咽鼓管的管口开放,空气由此进入鼓室,可以保持鼓膜内外的气压平衡。若某一侧的压力过大,鼓膜可能会被震破,人的听力就会受损。闭嘴、堵耳也能使鼓膜内外气压平衡, C正确。故选C。
25.答案:D
解析:
26.答案:(1)病原体;①传染源
(2)保护易感人群
(3)三;抗体;③特异性免疫
解析:
27.答案:(1)对照;唾液
(2)不变蓝;变蓝;唾液将淀粉全部分解为麦芽糖,麦芽糖遇碘液不变蓝
(3)1号、3号
(4)细嚼慢咽
解析:(1)对照实验是在研究一种条件对研究对象的影响时,所进行的除了这种条件不同外,其他条件都相同的实验,这个不同的条件,就是唯一变量。本实验中,1号试管(加入唾液)和2号试管(加入清水)为一组对照实验,该实验的变量是唾液。
(2)实验中,1号试管加入了唾液,唾液中的唾液淀粉酶将淀粉全部分解为麦芽糖,麦芽糖遇碘液不变蓝,因此该试管滴加碘液后不变蓝。2号试管加入了清水,清水不能将淀粉分解,因此该试管中有淀粉存在,滴加碘液后变蓝。所以,1号、2号试管经过充分振荡后,出现的现象分别是1号试管不变蓝,2号试管变蓝色。1号试管现象产生的原因是:唾液将淀粉全部分解为麦芽糖,麦芽糖遇碘液不变蓝。
(3)馒头碎屑模拟的是牙齿的咀嚼作用,搅拌模拟的是舌的搅拌作用。为了证明“牙齿的咀嚼,舌的搅拌”对馒头有消化作用,唯一不同的变量是牙齿的咀嚼和舌头的搅拌。3号试管与1号试管是以“牙齿的咀嚼、舌的搅拌”为变量的对照试验。
(4)通过以上分析可得出,以后我们吃饭要细嚼慢咽,让唾液充分与食物混合,有助于消化。
28.答案:(1)淀粉;[⑧]小肠
(2)Z;胃
(3)胆汁④肝脏
(4)吸收小肠绒毛
解析:
29.答案:(1)呼吸道;骨或软骨;保证气体通畅
(2)呼吸运动;肋间肌
(3)4或四
(4)BC
解析:
30.答案:(1)2肾小囊、4肾小管
(2)肾小球肾小囊内壁;原尿
(3)血细胞和大分子蛋白质
(4)肾小管的重吸收
(5)尿素、氧气、营养物质(答出两个即可)
(6)组织细胞
解析:
31.答案:(1)呼吸;维持体温
(2)肺;舒张;组织细胞
(3)右心房→右心室→左心房→左心室
(4)②③
(5)人体是一个统一的整体
解析:
32.答案:(1)条件
(2)由小变大;f大脑皮层,也可以写“大脑皮层的视觉中枢或视觉中枢”
(3)①鼓膜;脑干
(4)a→b→c→⑥→f
解析:(1)监考员的口令声经过外耳道传到①鼓膜,引起鼓膜的振动;振动通过②听小骨传到内耳,刺激⑤耳蜗内的听觉感受器,产生神经冲动;神经冲动通过与听觉有关的神经传递到大脑皮层的听觉中枢,就形成了听觉。条件反射是人出生以后在生活过程中逐渐形成的后天性反射,是在简单反射的基础上,经过一定的过程,在大脑皮层参与下完成的,是一种高级的神经活动,是高级神经活动的基本方式。仰卧起坐测试的反射活动由大脑皮层的听觉中枢、运动中枢等参与,属于条件反射。条件反射的建立能使动物适应更加复杂的环境。
(2)视远物时,睫状体舒张,晶状体的曲度变小;视近物时,睫状体收缩,晶状体的曲度变大。故监考员观察完学生的运作状况后,接着做好相关记录,其眼球的变化是睫状肌由舒张变为收缩,5晶状体曲度由小变大。视觉的形成过程是:外界物体反射来的光线,经过角膜、房水,由瞳孔进入眼球内部,再经过晶状体和玻璃体的折射作用,在视网膜上能形成清晰的物像,物像刺激了视网膜上的感光细胞,这些感光细胞产生的神经冲动,沿着视神经传到f大脑皮层的视觉中枢,就形成视觉。
(3)当运动员一听到发令枪响,立即起跑。这时声波引起的振动在中耳和内耳的传导过程是:①鼓膜→②听小骨→⑤耳蜗。在脑干上有调节人体生活的神经中枢,如心血管运动中枢、呼吸中枢,分别调节人体的心跳、血压、呼吸等基本的生命活动,所以跑步过程中,同学们的心跳加速,呼吸加快,调节该过程的神经中枢位于脑干。
(4)神经调节的基本方式是反射,反射活动的结构基础称为反射弧,包括感受器、传入神经、神经中枢、传出神经、效应器。产生痛觉的神经冲动传导途径是:感受器接受刺激产生神经冲动,神经冲动沿着传入神经传到脊髓灰质中的神经中枢,然后再沿上行传导束,传到大脑皮层的相关区域,形成痛觉。痛觉产生的传导途径:a感受器→b传入神经→c神经中枢→⑥上行传导纤维→f大脑皮层。
气体成分
吸入气体(%)
呼出气体(%)
氮气
78
78
氧气
21
16
二氧化碳
0.03
4
水
0.07
1.1
其他气体
0.9
0.9
成分
水
蛋白质
葡萄糖
无机盐
尿素
A样液
99
0.00
0.10
0.72
0.03
B样液
95
0.00
0.00
1.50
2.00
C样液
90
7.00
0.10
0.72
0.03
选项
甲
乙
丙
丁
A
消化道
口腔
小肠
气管
B
血细胞
红细胞
白细胞
血小板
C
内分泌腺
甲状腺
唾液腺
性腺
D
尿液
水
无机盐
葡萄糖
分组
第一次处理
第二次处理
方法
结果
方法
结果
甲组
绵羊
注射脱毒
病菌
没有患
炭疽
注射强毒
病菌
没有患
炭疽
乙组
绵羊
不注射脱
毒病菌
没有患
炭疽
注射强毒
病菌
患炭疽
试管
加入物质
控制条件
检验方法
1号
馒头碎屑+2毫升唾液
37℃水浴10分钟,充分搅拌
加两滴碘液
2号
馒头碎屑+2毫升清水
37℃水浴10分钟,充分搅拌
加两滴碘液
3号
馒头块+2毫升唾液
37℃水浴10分钟,不搅拌
加两滴碘液
山东省德州市武城县2023-2024学年七年级下学期期末考试生物试题: 这是一份山东省德州市武城县2023-2024学年七年级下学期期末考试生物试题,共10页。
山东省德州市武城县2023-2024学年七年级下学期期末考试生物试题: 这是一份山东省德州市武城县2023-2024学年七年级下学期期末考试生物试题,共10页。
山东省德州市武城县2023-2024学年七年级上学期期末考试生物试题: 这是一份山东省德州市武城县2023-2024学年七年级上学期期末考试生物试题,共4页。

