所属成套资源:部编版道德与法治八年级上册 学案
人教部编版八年级上册合理利用网络学案
展开
这是一份人教部编版八年级上册合理利用网络学案,共4页。学案主要包含了材料二分别说明了什么?等内容,欢迎下载使用。
1.理性参与网络生活
(1)我们要提高 ,积极利用互联网 ,促进沟通、完善自我。
(2)互联网上有_________信息,而我们的时间和精力是 ,学会“信息节食”。
(3)我们要学会_________网络信息,让谣言止于智者,自觉抵制 、 、恐怖等不良信息。
(4)网络无限,自由有界。恪守道德、 是网络生活的基本准则。
2.传播网络正能量
(1)我们要充分利用网络平台为____________建言献策。
(2)我们要在网上传播________________。我们要践行______________________,不断提高网络________________,共同培育积极健康、向上向善的_______________,让网络公共空间充满正能量,高扬主旋律。
想一想 辨一辨
互联网上有海量信息,我们不顾一切大量阅读,充实自己。( )
改正:
在网咯生活中只需要遵守法律即可。( )
改正:
网络是虚拟空间,我们可以想说什么就说什么。( )
改正:
说一说 写一写
做一做 评一评
单项选择题
1.网络聊天已成为现代人交友的一种新时尚,很多人通过网络聊天开阔了视野、增进了友谊,但也有不少人上当受骗。因此,我们青少年在网络交往中,应做到( )
A. 传播各种信息,做“传声简” B. 提供个人虚假信息,以免个人隐私被泄露
C. 对人坦诚,毫无保留 D. 既要真诚守信,又要谨慎,注意明辨是非
A.①②③ B.②③④ C.①③④ D.①②④
2.网络的发展在给信息交流带来快捷方便的同时,也使谣言“插上了翅膀”。要想使自己不成为网络谣言的传播者和受害者,我们要( )
①学会辨析网络信息 ② 远离网络生活
③自觉抵制暴力、色情、恐怖等不良信息 ④遵守网络规则
A.①②④ B.②③④ C.①②③ D.①③④
3.“大众传播媒介是一种既可以为善服务,又可以为恶服务的强大工具。而总体说来,如果不适当地加以控制,它为恶服务的可能性则更大。”这句话对我们参与网络的启示是( )
①对网络信息全覆盖浏览 ②学会辨析网络信息 ③提高自身素养 ④自觉抵制不良信息
A. ①②④ B. ②③④ C. ①③④ D. ①②③
4.网络时代人们的交往方式更加多样。在网络交往中,下列行为可取的是
A. 微信:学霸的学习心得哦,大家分享 B. 淘宝:这家网店的图片太差,黑了它
C. 微博:这条消息一定要转,否则遭殃 D. QQ:一回生、二回熟,咱俩见个面吧
5.中国网民已达7.31亿,网上可上传信息,查询资料,学习求教;可淘宝购物,工作娱乐,结交新友;也可以了解政府的施政纲要,利民措施。如今已进入“人人都是通讯社,个个都有麦克风”的时代。这一情况反映了( )
①网络生活很丰富,网络交往很诱人,它是一把锋利的双刃剑
②网络交往扩大了我们交往的领域、对象,改变了以前的交往方式
③网络世界有自身独特优势,我们可享受网络的诸多益处
④在网络世界,人们可以享受绝对的文化权利和自由
A. ①②③ B. ②③ C. ①③④ D. ①②④
材料题
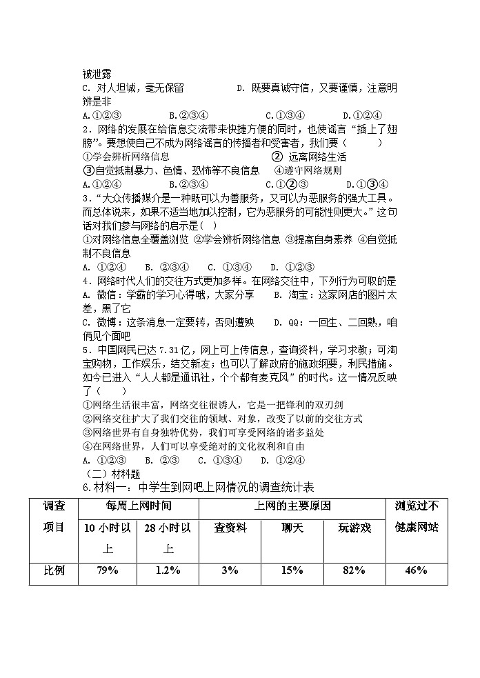
6.材料一:中学生到网吧上网情况的调查统计表
材料二:中学生王某等人由于受网络不健康信息的吸引,经常到网吧上网“寻开心”,后来发展到没有钱上网,就一起到路边拦截学生勒索财物,并先后将几名学生打伤。
(1)材料一、材料二分别说明了什么?(4分)
(2)材料二给我们青少年有何警示?(6分)
参考答案:
读一读、填一填答案省略
想一想、辨一辨答案省略
说一说 写一写
1.网络无限,自由有界。恪守道德、遵守法律是网络生活的基本准则。
2.我们要在网上传播正能量。
做一做、评一评
(一)单项选择题
1-5:DDBAB
(二)材料题:
答:(1)材料一说明不少中学生不能正确利用网络,而是沉迷于网络游群戏,缺乏判断能力,不善于利用新媒体资源。材料二说明青少年沉迷于网络会不思进取,容易导致学业荒废,误入歧途,甚至走上违法犯罪的道路。
①我们要提高媒介素养,积极利用互联网获取新知、促进沟通、完善自我。
②要学会“信息节食”,要注意浏览、寻找与学习和工作有关的信息,不在无关信息前停留,,不在无聊信息上浪费精力,不沉迷网络。
③要学会辨析网络信息,提高抗诱惑能力,自觉抵制暴力、色情、恐怖等不良信息。
④要恪守道德、遵守法律,传播网络正能量,对自己的网络言论负责,不造谣、不传谣、不信谣,不泄露他人隐私,不恶意攻击他人,不宣泄负面情绪,做一名负责的网络参与者。
总之,要理性参与网络生活,传播网络正能量。材料
对应书本知识
1.帮家里手工制作的产品假冒某名牌在网上出售。
2.通过网络平台为身患重病的邻居大叔筹医疗费。
调查
项目
每周上网时间
上网的主要原因
浏览过不健康网站
10小时以上
28小时以上
查资料
聊天
玩游戏
比例
79%
1.2%
3%
15%
82%
46%
相关学案
这是一份初中政治 (道德与法治)人教部编版八年级上册合理利用网络导学案,文件包含22合理利用网络导学案-八年级道德与法治上册部编版答案docx、22合理利用网络导学案-八年级道德与法治上册部编版docx等2份学案配套教学资源,其中学案共11页, 欢迎下载使用。
这是一份初中政治 (道德与法治)人教部编版 (五四制)八年级上册合理利用网络导学案,共2页。
这是一份初中人教部编版第一单元 走进社会生活第二课 网络生活新空间合理利用网络学案,共4页。学案主要包含了学习目标,学习重难点,学习过程等内容,欢迎下载使用。

