




江苏省淮安市淮安区2023-2024学年八年级下学期期末考试道德与法治试题
展开
这是一份江苏省淮安市淮安区2023-2024学年八年级下学期期末考试道德与法治试题,文件包含八年级道德与法治docx、八年级道德与法治答题纸docx、八年级道德与法治答案docx等3份试卷配套教学资源,其中试卷共12页, 欢迎下载使用。
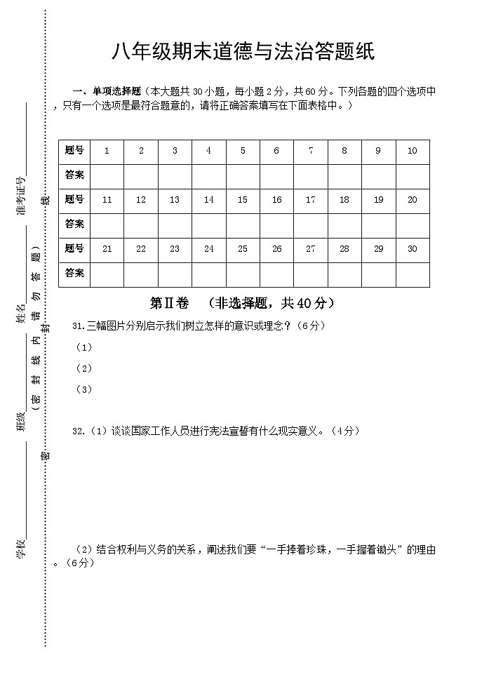
第Ⅱ卷 (非选择题,共40分)
31.三幅图片分别启示我们树立怎样的意识或理念?(6分)
(1)
(2)
(3)
32.(1)谈谈国家工作人员进行宪法宣誓有什么现实意义。(4分)
(2)结合权利与义务的关系,阐述我们要“一手捧着珍珠,一手握着锄头”的理由。(6分)
题号
1
2
3
4
5
6
7
8
9
10
答案
题号
11
12
13
14
15
16
17
18
19
20
答案
题号
21
22
23
24
25
26
27
28
29
30
答案
33.(1)十四届全国人大常委会表决通过新修订的《保守国家秘密法》体现了《道德与法治》教材哪些观点?(8分)
(2)哈尔滨旅游的火热,展示了政府部门的哪些责任和担当?(8分)
(3)①
②
③
相关试卷
这是一份江苏省淮安市清江浦区2023-2024学年八年级下学期期末道德与法治试题,共4页。
这是一份2024年江苏省淮安市淮安区中考一模道德与法治试题,共14页。试卷主要包含了单项选择题,非选择题等内容,欢迎下载使用。
这是一份江苏省淮安市淮安区2023-2024学年八年级下学期期中道德与法治试题(原卷版+解析版),文件包含江苏省淮安市淮安区2023-2024学年八年级下学期期中道德与法治试题原卷版docx、江苏省淮安市淮安区2023-2024学年八年级下学期期中道德与法治试题解析版docx等2份试卷配套教学资源,其中试卷共26页, 欢迎下载使用。
