2025年高考物理一轮复习讲义(新人教版) 第1章 实验1 探究小车速度随时间变化的规律
展开实验技能储备
一、打点计时器
1.作用:计时仪器,当所用交变电源的频率f=50 Hz时,每隔________ s打一次点.
2.结构
(1)电磁打点计时器(如图)
(2)电火花计时器(如图)
3.工作条件:eq \b\lc\{\rc\ (\a\vs4\al\c1(电磁打点计时器: 交变电源,电火花计时器: 交变电源))
二、实验:探究小车速度随时间变化的规律
1.实验器材
电火花计时器(或电磁打点计时器)、一端附有滑轮的长木板、小车、纸带、细绳、槽码、______、导线、________电源.
2.实验过程
(1)按照实验装置,把打点计时器固定在长木板________的一端,接好电源;
(2)把一细绳系在小车上,细绳绕过滑轮,下端挂合适的槽码,纸带穿过打点计时器,固定在小车后面;
(3)把小车停在靠近打点计时器处,先______,后________;
(4)小车运动一段时间后,断开电源,取下纸带;
(5)更换纸带重复实验三次,选择一条比较理想的纸带进行测量、分析.
3.数据处理
(1)求小车的速度与加速度
①利用平均速度求瞬时速度:vn=eq \f(xn+xn+1,2T)=eq \f(dn+1-dn-1,2T).
②利用逐差法求解平均加速度
a1=eq \f(x4-x1,3T2),a2=eq \f(x5-x2,3T2),a3=eq \f(x6-x3,3T2),
则a=eq \f(a1+a2+a3,3)=eq \f(x4+x5+x6-x1+x2+x3,9T2)
③利用速度-时间图像求加速度
a.作出速度-时间图像,通过图像的斜率求解小车的加速度;
b.剪下相邻计数点的纸带紧排在一起求解加速度.
(2)依据纸带判断小车是否做匀变速直线运动
①x1、x2、x3、…、xn是相邻两计数点间的距离.
②Δx是两个连续相等的时间内的位移差:Δx1=x2-x1,Δx2=x3-x2,….
③若Δx等于恒量(aT2),则说明小车做匀变速直线运动.
④Δx=aT2,只要小车做匀变速直线运动,它在任意两个连续相等的时间间隔内的位移之差就一定相等.
4.注意事项
(1)平行:纸带、细绳要与长木板平行.
(2)两先两后:实验中应先接通电源,后让小车运动;实验完毕应先断开电源,后取下纸带.
(3)防止碰撞:在到达长木板末端前应让小车停止运动,防止槽码落地及小车与滑轮相撞.
(4)减小误差:小车的加速度应适当大些,可以减小长度测量的相对误差,加速度大小以能在约50 cm的纸带上清楚地取出6~7个计数点为宜.
(5)小车从靠近打点计时器位置释放.
5.误差分析
(1)纸带运动时摩擦力不均匀,打点不稳定引起误差.
(2)计数点间距离的测量有偶然误差.
(3)作图有误差.
考点一 教材原型实验
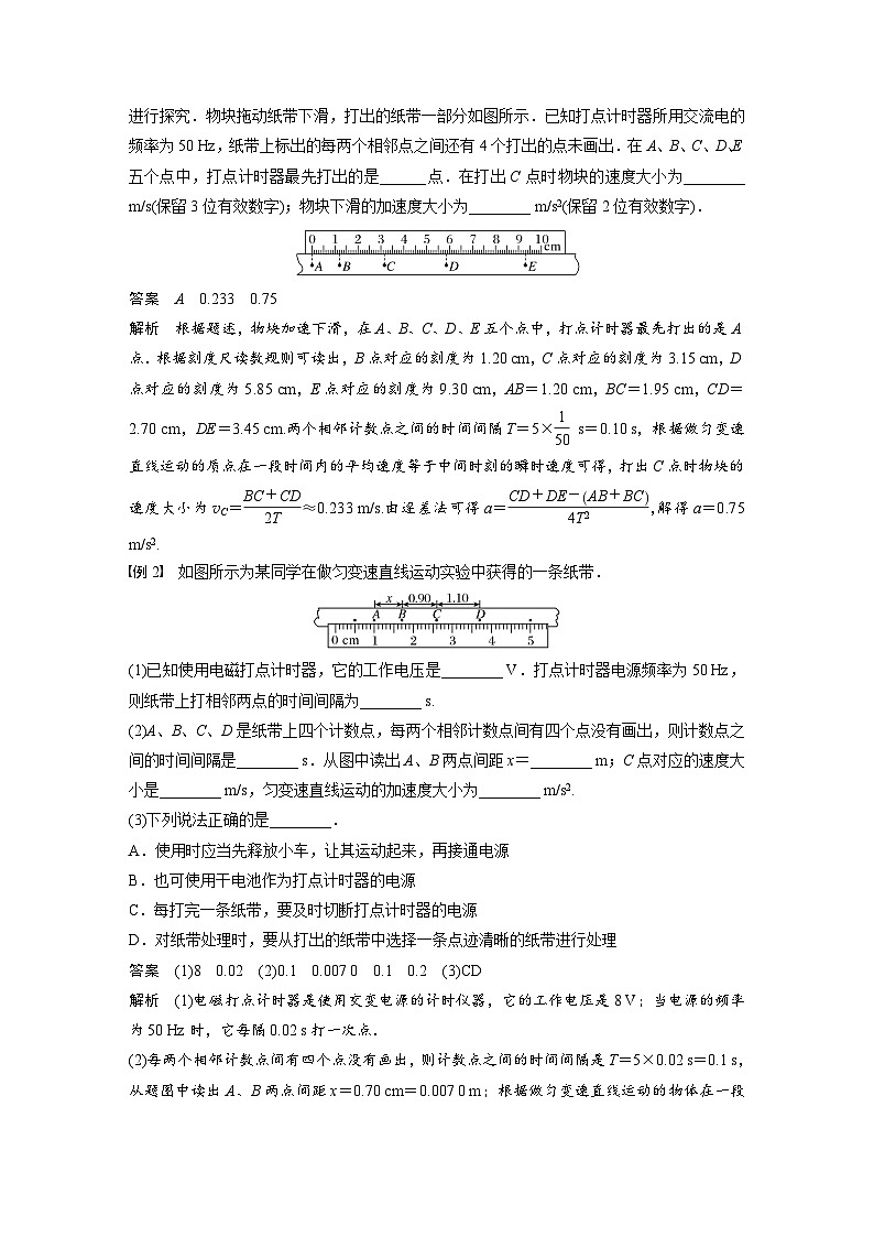
例1 (2019·全国卷Ⅰ·22)某小组利用打点计时器对物块沿倾斜的长木板加速下滑时的运动进行探究.物块拖动纸带下滑,打出的纸带一部分如图所示.已知打点计时器所用交流电的频率为50 Hz,纸带上标出的每两个相邻点之间还有4个打出的点未画出.在A、B、C、D、E五个点中,打点计时器最先打出的是______点.在打出C点时物块的速度大小为________ m/s(保留3位有效数字);物块下滑的加速度大小为________ m/s2(保留2位有效数字).
例2 如图所示为某同学在做匀变速直线运动实验中获得的一条纸带.
(1)已知使用电磁打点计时器,它的工作电压是________ V.打点计时器电源频率为50 Hz,则纸带上打相邻两点的时间间隔为________ s.
(2)A、B、C、D是纸带上四个计数点,每两个相邻计数点间有四个点没有画出,则计数点之间的时间间隔是________ s.从图中读出A、B两点间距x=______ m;C点对应的速度大小是______ m/s,匀变速直线运动的加速度大小为________ m/s2.
(3)下列说法正确的是________.
A.使用时应当先释放小车,让其运动起来,再接通电源
B.也可使用干电池作为打点计时器的电源
C.每打完一条纸带,要及时切断打点计时器的电源
D.对纸带处理时,要从打出的纸带中选择一条点迹清晰的纸带进行处理
考点二 探索创新实验
1.实验器材的改进及速度的测量方法(如图)
2.获得加速度方法的改进
靠重物的拉力获得加速度―→长木板倾斜靠重力获得加速度,如图甲、乙所示.
3.用频闪照相的方法、滴水法或光电计时器手机录像代替打点计时器.
通过以上装置的改进能最大限度地减少因长木板和打点计时器的限位孔的阻力而导致的小车加速度不恒定,使小车尽可能做匀加速直线运动,以提高实验的精确度.
例3 小明同学用手机拍摄视频的方法测量木块做匀变速直线运动的加速度,测量方法和步骤如下:
(1)如图,在长木板侧面平行木板固定一刻度尺(单位为:cm),并按图组装好其他器材,调节滑轮使细线与木板________.
(2)将具有高清摄像功能的手机正对长木板侧面用支架固定并调试好,先固定木块,在左边挂上钩码;启动手机录像后,释放木块,让钩码带动木块加速运动,钩码落地后结束录像.
(3)在视频编辑软件上回放录像,拖动时间进度条,按时间先后顺序找出t1、t2、t3时刻木块前端对应刻度尺上的刻度值分别为s1、s2、s3,其中图中木块前端对应的刻度值为________ cm,已知t2-t1=t3-t2=T,则木块的加速度大小a=________(用题中物理量符号表示).
例4 (2022·全国乙卷·22)用雷达探测一高速飞行器的位置.从某时刻(t=0)开始的一段时间内,该飞行器可视为沿直线运动,每隔1 s测量一次其位置,坐标为x,结果如下表所示:
回答下列问题:
(1)根据表中数据可判断该飞行器在这段时间内近似做匀加速运动,判断的理由是:__________________________________________;
(2)当x=507 m时,该飞行器速度的大小v=________ m/s;
(3)这段时间内该飞行器加速度的大小a=________ m/s2(保留2位有效数字).
例5 利用如图所示的装置研究匀变速直线运动.
(1)实验时,测出遮光条的宽度d,在砝码盘中放上砝码,让滑块从光电门1的右侧由静止释放,用数字毫秒计测出遮光条经过光电门1和2的时间分别为t1和t2,测出从光电门1到光电门2所用的时间为Δt,计算出滑块的加速度大小a=__________(用d、t1、t2和Δt表示)
(2)一个同学利用(1)中的装置实验时,保持滑块的质量、砝码盘和砝码的总质量不变,撤去光电门1,在某位置静止释放滑块,记录滑块的释放位置到光电门2的距离,记录遮光条的遮光时间,多次改变滑块的释放位置,重复实验.记录下的距离为x1、x2、x3、…,时间为t1、t2、t3、…,以x为纵轴,eq \f(1,t2)为横轴,描点作图得到一条过原点的倾斜直线,已知该直线的斜率为k,则滑块匀变速运动过程中的加速度大小a=________(用d和k表示).
例6 “筋膜枪”是利用内部电机带动“枪头”高频冲击肌肉,缓解肌肉酸痛的装备.某同学为了测量“枪头”的冲击频率,如图(a)将带限位孔的塑料底板固定在墙面上,“枪头”放在限位孔上方,靠近并正对纸带.启动筋膜枪,松开纸带,让纸带在重锤带动下穿过限位孔,“枪头”在纸带上打下系列点迹.更换纸带,重复操作,得到多条纸带,选取点迹清晰的纸带并舍去密集点迹,完成下列实验内容:
(1)该同学发现点迹有拖尾现象,他在测量各点间距时,以拖尾点迹左边为测量点,如图(b).①纸带的________(选填“左”或“右”)端连接重锤;②取重力加速度为9.8 m/s2,可算得“枪头”的冲击频率为________ Hz,A点对应的速度为________ m/s;(计算结果均保留两位有效数字)
(2)该次实验产生误差的原因有
A.纸带与限位孔间有摩擦力
B.测量各点间的距离不精确
C.“枪头”打点瞬间阻碍纸带的运动
其中最主要的原因是______(选填“A”“B”或“C”).t/s
0
1
2
3
4
5
6
x/m
0
507
1 094
1 759
2 505
3 329
4 233
2025年高考物理一轮复习讲义(新人教版) 第4章 实验5 探究平抛运动的特点: 这是一份2025年高考物理一轮复习讲义(新人教版) 第4章 实验5 探究平抛运动的特点,文件包含第4章实验5探究平抛运动的特点docx、2025年高考物理一轮复习讲义新人教版第4章实验5探究平抛运动的特点docx等2份学案配套教学资源,其中学案共22页, 欢迎下载使用。
2025年高考物理一轮复习讲义(新人教版) 第1章 第1讲 运动的描述: 这是一份2025年高考物理一轮复习讲义(新人教版) 第1章 第1讲 运动的描述,文件包含第1章第1讲运动的描述docx、2025年高考物理一轮复习讲义新人教版第1章第1讲运动的描述docx等2份学案配套教学资源,其中学案共20页, 欢迎下载使用。
2025版高考物理一轮总复习知识梳理第1章运动的描述匀变速直线运动的研究实验1探究小车速度随时间变化的规律: 这是一份2025版高考物理一轮总复习知识梳理第1章运动的描述匀变速直线运动的研究实验1探究小车速度随时间变化的规律,共2页。学案主要包含了实验目的,实验原理,实验器材,实验步骤,注意事项,实验拓展等内容,欢迎下载使用。

