














所属成套资源:2025年高考物理大一轮复习讲义【配套PPT+教师版+学生版+练习】
2025年高考物理大一轮复习第五章 第三课时 专题强化:卫星变轨问题 双星模型(课件+讲义+练习)
展开
这是一份2025年高考物理大一轮复习第五章 第三课时 专题强化:卫星变轨问题 双星模型(课件+讲义+练习),文件包含第五章第3课时专题强化卫星变轨问题双星模型pptx、第五章第3课时专题强化卫星变轨问题双星模型教师版docx、第五章第3课时专题强化卫星变轨问题双星模型学生版docx、第五章第3练专题强化卫星变轨问题双星模型练习docx等4份课件配套教学资源,其中PPT共60页, 欢迎下载使用。
1、揣摩例题。课本上和老师讲解的例题,一般都具有一定的典型性和代表性。要认真研究,深刻理解,要透过“样板”,学会通过逻辑思维,灵活运用所学知识去分析问题和解决问题,特别是要学习分析问题的思路、解决问题的方法,并能总结出解题的规律。 2、精练习题。复习时不要搞“题海战术”,应在老师的指导下,选一些源于课本的变式题,或体现基本概念、基本方法的基本题,通过解题来提高思维能力和解题技巧,加深对所学知识的深入理解。在解题时,要独立思考,一题多思,一题多解,反复玩味,悟出道理。 3、加强审题的规范性。每每大考过后,总有同学抱怨没考好,纠其原因是考试时没有注意审题。审题决定了成功与否,不解决这个问题势必影响到高考的成败。那么怎么审题呢? 应找出题目中的已知条件 ;善于挖掘题目中的隐含条件 ;认真分析条件与目标的联系,确定解题思路 。 4、重视错题。“错误是最好的老师”,但更重要的是寻找错因,及时进行总结,三五个字,一两句话都行,言简意赅,切中要害,以利于吸取教训,力求相同的错误不犯第二次。
专题强化:卫星变轨问题 双星模型
考点一 卫星的变轨和对接问题
考点二 双星或多星模型
考点三 星球“瓦解”问题 黑洞问题
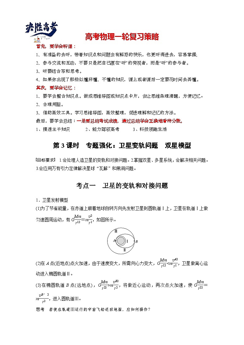
1.卫星发射模型(1)为了节省能量,在赤道上顺着地球自转方向先发射卫星到圆轨道Ⅰ上,卫星在轨道Ⅰ上做匀速圆周运动,有 ,如图所示。(2)在A点(近地点)点火加速,由于速度变大,所需向心力变大, ,卫星做离心运动进入椭圆轨道Ⅱ。
思考 若使在轨道Ⅲ运行的宇宙飞船返回地面,应如何操作?
答案 使飞船先减速进入椭圆轨道Ⅱ,到达近地点时,使飞船再减速进入近地圆轨道Ⅰ,之后再减速做近心运动着陆。
2.变轨过程分析(1)速度:设卫星在圆轨道Ⅰ和Ⅲ上运行时的速率分别为v1、v3,在椭圆轨道Ⅱ上过A点和B点时速率分别为vA、vB,四个速度关系为vA>v1>v3>vB。(2)向心加速度在A点,轨道Ⅰ上和轨道Ⅱ上的向心加速度关系aⅠA aⅡA,在B点,轨道Ⅱ上和轨道Ⅲ上的向心加速度关系aⅡB aⅢB,A、B两点向心加速度关系aA aB。(均选填“>”“=”或“mB,D错误。
10.2021年3月24日,科学家对人类首次“看见”的那个黑洞,成功绘制出偏振图像,已知引力常量为G。试解决如下问题:(1)若天文学家观测到一天体绕该黑洞做半径为r、周期为T的匀速圆周运动,求黑洞的质量M;
(2)黑洞是一种密度极大、引力极大的天体,以至于光都无法逃逸(光速为c=3×108 m/s),若某黑洞的半径R约30 km,质量M和半径R的关系满足 ,求该黑洞的表面重力加速度大小。
答案 1.5×1012 m/s2
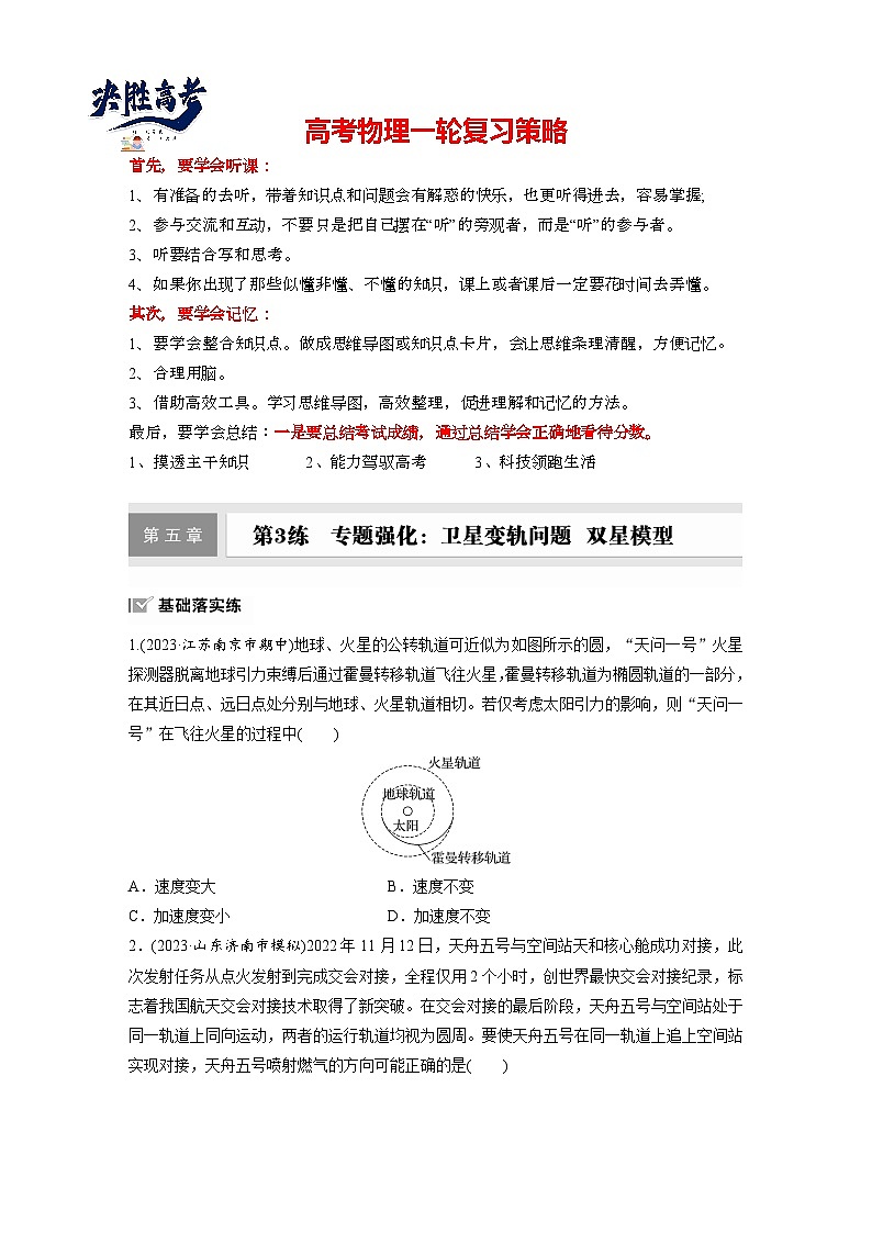
11.如图为发射卫星的示意图,先将卫星发射到半径为r1=r的圆轨道上做匀速圆周运动,到A点时使卫星加速进入椭圆轨道,到椭圆轨道的远地点B点时,再次改变卫星的速度,使卫星进入半径为r2=2r的圆轨道做匀速圆周运动。已知卫星在椭圆轨道上时到地心的距离与速度的乘积为定值,卫星在椭圆轨道上A点时的速度大小为v,卫星的质量为m,地球的质量为m地,引力常量为G,则发动机在A点对卫星做的功与在B点对卫星做的功之差为(不计卫星的质量变化)
相关课件
这是一份第五章 第三课时 专题强化:卫星变轨问题 双星模型2025版高考物理一轮复习课件+测试(教师版)+测试(学生版),文件包含第五章第3课时专题强化卫星变轨问题双星模型pptx、第五章第3课时专题强化卫星变轨问题双星模型docx、第五章第3课时专题强化卫星变轨问题双星模型学生用docx等3份课件配套教学资源,其中PPT共60页, 欢迎下载使用。
这是一份新高考物理一轮复习精品课件第5章专题强化8卫星变轨问题双星模型(含解析),共60页。PPT课件主要包含了内容索引,课时精练,题型一,卫星的变轨和对接问题,题型二,题型三,双星或多星模型,则返回舱等内容,欢迎下载使用。
这是一份2024年高考物理一轮复习(新人教版) 第5章 专题强化7 卫星变轨问题 双星模型,文件包含2024年高考物理一轮复习新人教版第5章专题强化7卫星变轨问题双星模型pptx、2024年高考物理一轮复习新人教版第5章专题强化7卫星变轨问题双星模型docx、第5章专题强化练7卫星变轨问题双星模型docx等3份课件配套教学资源,其中PPT共60页, 欢迎下载使用。
