所属成套资源:2025年高考物理大一轮复习讲义【配套PPT+教师版+学生版+练习】
2025年高考物理大一轮复习第一章 第五课时 实验一:探究小车速度随时间变化的规律(课件+讲义+练习)
展开
这是一份2025年高考物理大一轮复习第一章 第五课时 实验一:探究小车速度随时间变化的规律(课件+讲义+练习),文件包含第一章第5课时实验一探究小车速度随时间变化的规律pptx、第一章第5课时实验一探究小车速度随时间变化的规律教师版7docx、第一章第5课时实验一探究小车速度随时间变化的规律教师版docx、第一章第5练实验一探究小车速度随时间变化的规律练习docx等4份课件配套教学资源,其中PPT共60页, 欢迎下载使用。
1、揣摩例题。课本上和老师讲解的例题,一般都具有一定的典型性和代表性。要认真研究,深刻理解,要透过“样板”,学会通过逻辑思维,灵活运用所学知识去分析问题和解决问题,特别是要学习分析问题的思路、解决问题的方法,并能总结出解题的规律。 2、精练习题。复习时不要搞“题海战术”,应在老师的指导下,选一些源于课本的变式题,或体现基本概念、基本方法的基本题,通过解题来提高思维能力和解题技巧,加深对所学知识的深入理解。在解题时,要独立思考,一题多思,一题多解,反复玩味,悟出道理。 3、加强审题的规范性。每每大考过后,总有同学抱怨没考好,纠其原因是考试时没有注意审题。审题决定了成功与否,不解决这个问题势必影响到高考的成败。那么怎么审题呢? 应找出题目中的已知条件 ;善于挖掘题目中的隐含条件 ;认真分析条件与目标的联系,确定解题思路 。 4、重视错题。“错误是最好的老师”,但更重要的是寻找错因,及时进行总结,三五个字,一两句话都行,言简意赅,切中要害,以利于吸取教训,力求相同的错误不犯第二次。
运动的描述 匀变速直线运动的研究
实验一:探究小车速度随时间变化的规律
一、打点计时器1.作用:计时仪器,当所用交变电源的频率f=50 Hz时,每隔 s打一次点。
2.结构(1)电磁打点计时器(如图)
(2)电火花计时器(如图)
电磁打点计时器: 交变电源电火花计时器: 交变电源
二、实验:探究小车速度随时间变化的规律1.实验器材电火花计时器(或电磁打点计时器)、一端附有滑轮的长木板、小车、纸带、细绳、槽码、 、导线、 电源。2.实验过程(1)按照实验装置,把打点计时器固定在长木板 的一端,接好电源;
(2)把一细绳系在小车上,细绳绕过滑轮,下端挂合适的槽码,纸带穿过打点计时器,固定在小车后面;(3)把小车停在靠近打点计时器处,先 ,后 ;(4)小车运动一段时间后,断开电源,取下纸带;(5)更换纸带重复实验三次,选择一条比较理想的纸带进行测量、分析。
3.数据处理(1)求小车的速度与加速度
②利用逐差法求解平均加速度
③利用速度-时间图像求加速度a.作出速度-时间图像,通过图像的斜率求解小车的加速度;b.剪下相邻计数点的纸带紧排在一起求解加速度。(2)依据纸带判断小车是否做匀变速直线运动①x1、x2、x3、…、xn是相邻两计数点间的距离。②Δx是两个连续相等的时间内的位移差:Δx1=x2-x1,Δx2=x3-x2,…。③若Δx等于恒量(aT2),则说明小车做匀变速直线运动。④Δx=aT2,只要小车做匀变速直线运动,它在任意两个连续相等的时间间隔内的位移之差就一定相等。
4.注意事项(1)平行:纸带、细绳要与长木板平行。(2)两先两后:实验中应先接通电源,后让小车运动;实验完毕应先断开电源,后取下纸带。(3)防止碰撞:在到达长木板末端前应让小车停止运动,防止槽码落地及小车与滑轮相撞。(4)减小误差:小车的加速度应适当大些,可以减小长度测量的相对误差,加速度大小以能在约50 cm的纸带上清楚地取出6、7个计数点为宜。(5)小车从靠近打点计时器位置释放。
5.误差分析(1)纸带运动时摩擦力不均匀,打点不稳定引起误差。(2)计数点间距离的测量有偶然误差。(3)作图有误差。
例1 某班同学利用如图甲所示装置“探究小车速度随时间变化的规律”,电火花计时器使用的是频率为50 Hz的交变电源。
(1)电火花计时器的工作电压为________(选填“8 V”或“220 V”)。安装纸带时,需要将纸带置于__________(选填“复写纸”或“墨粉纸盘”)的______(选填“上方”或“下方”)。
(2)下列说法中正确的是______。A.实验时,先释放纸带,再接通电源B.实验时,先接通电源,待打点稳定后, 再释放纸带
C.实验时,先接通电源或先释放纸带都可以D.纸带上打点越密集说明纸带运动速度越大
(3)第1个实验小组所得纸带上打出的部分计数点如图乙所示(每相邻两个计数点间还有4个点,图中未画出)。x1=3.59 cm,x2=4.41 cm,x3=5.19 cm,x4=5.97 cm,x5=6.78 cm,x6=7.64 cm。则小车的加速度a=_______ m/s2(要求充分利用测量的数据),打点计时器在打B点时小车的速度vB=_______ m/s。(结果均保留两位有效数字)
(4)第2个实验小组计算出所得c纸带上各计数点对应的速度后,在坐标系中描出的点如图丙所示,请根据这些点在图丙中作出v-t图像,并根据图像计算出小车运动的加速度a=___________________ m/s2。(结果保留三位有效数字)
1.53(1.52、1.54均可)
1.实验装置的创新用频闪照相的方法、滴水法或光电计时器、手机录像代替打点计时器。通过以上装置的改进能最大限度地减少因长木板和打点计时器的限位孔的阻力而导致的小车加速度不恒定,使小车尽可能做匀加速直线运动,以提高实验的精确度。
例2 为了测定斜面上小车下滑的加速度,某实验小组利用DIS(数字化信息系统)技术进行实验,如图所示。当装有宽度为d=2 cm的遮光条的小车经过光电门时,系统就会自动记录挡光时间,并由相应软件计算遮光条经过光电门的平均速度来表示瞬时速度。某次实验中,小车从距离光电门中心为L处由静止释放,遮光条经过光电门的挡光时间为T=0.04 s。
(1)计算经过光电门时小车的速度为______ m/s。
(2)试写出计算小车下滑的加速度a的表达式:_________(用d、T和L表示)。
(3)若L=0.5 m,则小车下滑的加速度为_______ m/s2。
由(2)中的表达式,代入数据可以得到a=0.25 m/s2;
(4)测量计算出来的加速度比真实的加速度______(选填“偏大”“偏小”或“相等”)。
例3 (2020·江苏卷·11改编)小明同学在家自主开展实验探究。用手机拍摄物体自由下落的视频,得到分帧图片,利用图片中小球的位置来测量当地的重力加速度,实验装置如图甲所示。(1)家中有乒乓球、小塑料球和小钢球,其中最适合用作实验中下落物体的是________。
小钢球受到的空气阻力相比其重力很小,可近似认为做自由落体运动,故选小钢球。
(2)下列主要操作步骤的正确顺序是__________。(填写各步骤前的序号)①把刻度尺竖直固定在墙上②捏住小球,从刻度尺旁静止释放③手机固定在三脚架上,调整好手机镜头的位置④打开手机摄像功能,开始摄像
安装好器材后,先固定手机调好镜头位置,再打开手机摄像功能进行摄像,再由静止释放小球,故顺序是①③④②。
(3)停止摄像,从视频中截取三帧图片,图片中的小球和刻度如图乙所示。已知所截取的图片相邻两帧之间的时间间隔为 ,刻度尺的分度值是1 mm,由此测得重力加速度为_________________ m/s2。
9.6(9.5、9.7均可)
(4)在某次实验中,小明释放小球时手稍有晃动,视频显示小球下落时偏离了竖直方向。从该视频中截取图片,________(填“仍能”或“不能”)用(3)问中的方法测出重力加速度。
释放时手晃动,导致小球的运动偏离了竖直方向,但在小球下落过程中,小球竖直分运动仍然是加速度为重力加速度g的运动,故仍能用(3)问的方法测出重力加速度。
例4 (2023·全国甲卷·23)某同学利用如图(a)所示的实验装置探究物体做直线运动时平均速度与时间的关系。让小车左端和纸带相连。右端用细绳跨过定滑轮和钩码相连。钩码下落,带动小车运动,打点计时器打出纸带。某次实验得到的纸带和相关数据如图(b)所示。
(1)已知打出图(b)中相邻两个计数点的时间间隔均为0.1 s。以打出A点时小车位置为初始位置,将打出B、C、D、E、F各点时小车的位移Δx填到表中,小车发生相应位移所用时间和平均速度分别为Δt和 ,表中ΔxAD=_____ cm, =_____ cm/s。
(2)根据表中数据得到小车平均速度 随时间Δt的变化关系,如图(c)所示。在图中补全实验点。
根据第(1)小题结果补充表格和补全实验点图像得
(3)从实验结果可知,小车运动的 -Δt图线可视为一条直线,此直线用方程 =kΔt+b表示,其中k=______ cm/s2,b=______ cm/s。(结果均保留3位有效数字)
(4)根据(3)中的直线方程可以判定小车做匀加速直线运动,得到打出A点时小车速度大小vA=_____,小车的加速度大小a=______。(结果用字母k、b表示)
故根据图像斜率和纵截距可得vA=b,a=2k。
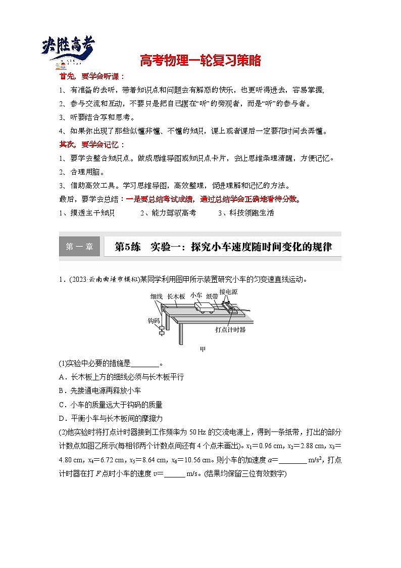
1.(2023·云南曲靖市模拟)某同学利用图甲所示装置研究小车的匀变速直线运动。(1)实验中必要的措施是________。A.长木板上方的细线必须与长木板平行B.先接通电源再释放小车C.小车的质量远大于钩码的质量D.平衡小车与长木板间的摩擦力
(2)他实验时将打点计时器接到工作频率为50 Hz的交流电源上,得到一条纸带,打出的部分计数点如图乙所示(每相邻两个计数点间还有4个点未画出)。x1=0.96 cm,x2=2.88 cm,x3=4.80 cm,x4=6.72 cm,x5=8.64 cm,x6=10.56 cm。则小车的加速度a=______ m/s2,打点计时器在打F点时小车的速度v=______ m/s。(结果均保留三位有效数字)
2.小明同学用手机拍摄视频的方法测量木块做匀变速直线运动的加速度,测量方法和步骤如下:(1)如图,在长木板侧面平行木板固定一刻度尺(单位为:cm),并按图组装好其他器材,调节滑轮使细线与木板______。
(2)将具有高清摄像功能的手机正对长木板侧面用支架固定并调试好,先固定木块,在左边挂上钩码;启动手机录像后,释放木块,让钩码带动木块加速运动,钩码落地后结束录像。
(3)在视频编辑软件上回放录像,拖动时间进度条,按时间先后顺序找出t1、t2、t3时刻木块前端对应刻度尺上的刻度值分别为s1、s2、s3,其中图中木块前端对应的刻度值为_______________________ cm,已知t2-t1=t3-t2=T,则木块的加速度大小a=__________(用题中物理量符号表示)。
17.25(17.24、17.26也可)
3.(2022·辽宁卷·12)某同学利用如图所示的装置测量重力加速度,其中光栅板上交替排列着等宽度的遮光带和透光带(宽度用d表示)。实验时将光栅板置于光电传感器上方某高度,令其自由下落穿过光电传感器。光电传感器所连接的计算机可连续记录遮光带、透光带通过光电传感器的时间间隔Δt。(1)除图中所用的实验器材外,该实验还需要________(填“天平”或“刻度尺”);
(2)该同学测得遮光带(透光带)的宽度为4.50 cm,记录时间间隔的数据如表所示;
根据上述实验数据,可得编号为3的遮光带通过光电传感器的平均速度大小为v3=______ m/s(结果保留两位有效数字);
(3)某相邻遮光带和透光带先后通过光电传感器的时间间隔为Δt1、Δt2,则重力加速度g=_______________(用d、Δt1、Δt2表示);
(4)该同学发现所得实验结果小于当地的重力加速度,请写出一条可能的原因:__________________________。
光栅板受到空气阻力的作用
4.“筋膜枪”是利用内部电机带动“枪头”高频冲击肌肉,缓解肌肉酸痛的装备。某同学为了测量“枪头”的冲击频率,如图(a)将带限位孔的塑料底板固定在墙面上,“枪头”放在限位孔上方,靠近并正对纸带。启动筋膜枪,松开纸带,让纸带在重锤带动下穿过限位孔,“枪头”在纸带上打下系列点迹。更换纸带,重复操作,得到多条纸带,选取点迹清晰的纸带并舍去密集点迹,完成下列实验内容:
(1)该同学发现点迹有拖尾现象,他在测量各点间距时,以拖尾点迹左边为测量点,如图(b)。①纸带的_____(选填“左”或“右”)端连接重锤;②取重力加速度为9.8 m/s2,可算得“枪头”的冲击频率为____ Hz,A点对应的速度为____ m/s;(计算结果均保留两位有效数字)
(2)该次实验产生误差的原因有A.纸带与限位孔间有摩擦力B.测量各点间的距离不精确C.“枪头”打点瞬间阻碍纸带的运动其中最主要的原因是_____(选填“A”“B”或“C”)。
5.在暗室中用如图甲所示装置做“测定重力加速度”的实验。实验器材有:支架、漏斗、橡皮管、尖嘴玻璃管、螺丝夹子、接水铝盒、一根荧光刻度的米尺、频闪仪。具体实验步骤如下:①在漏斗内盛满清水,旋松螺丝夹子,水滴会以一定的频率一滴滴地落下。②用频闪仪发出的白闪光将水滴流照亮,由大到小逐渐调节频闪仪的频率直到第一次看到一串仿佛固定不动的水滴。③用竖直放置的米尺测得各个水滴所对应的刻度。④采集数据进行处理。
(1)实验中看到空间有一串仿佛固定不动的水滴时,频闪仪的闪光频率与水滴滴落的频率满足的条件是___________________________________。
频闪仪的闪光频率等于水滴滴落的频率
(2)实验中观察到水滴“固定不动”时的闪光频率为30 Hz,某同学读出其中比较远的水滴到第一个水滴的距离如图乙所示,根据数据测得当地重力加速度g=________ m/s2;第8个水滴此时的速度v8=________ m/s。(结果都保留3位有效数字)
平均速度等于中间时刻的瞬时速度
(3)该实验存在的系统误差可能有(答出一条即可):______________________________________。
6.(2023·广东潮州市三模)小明发现,在夜景照片中,车灯常常会划出一道道美丽的弧线,受此启发,他决定利用发光小球自由下落时在照片上留下的光弧,来测量当地重力加速度。设计实验步骤如下:①在黑暗的房间里,如图甲所示将相机正对竖直的刻度尺放置,调节相机快门为100(即曝光时间Δt为 ;②将发光小球从刻度尺零刻度处由静止释放,待小球下落至与相机近似等高位置时按下相机快门,得如图乙所示的照片,读出亮线上边沿到释放点的距离H,亮线的长度d(曝光时间Δt内小球的位移);
③用Δt内的平均速度近似等于小球下落高度H+ 时的瞬时速度,进而计算出重力加速度g;④重复步骤②③,读出数据如表所示,计算g的平均值,测得当地重力加速度。
(1)根据表中数据,小球在第三张图中曝光时间Δt内的平均速度大小v=______ m/s(结果保留两位有效数字)。
(2)根据步骤③计算当地重力加速度的表达式为g=____________(用Δt、H、d表示)。
(3)本实验测得的重力加速度______(选填“大于”“等于”或“小于”)真实值。
若考虑空气阻力,则由牛顿第二定律mg-Ff=ma,所测得的加速度a小于重力加速度的真实值。
相关课件
这是一份2025年高考物理大一轮复习第一章 第一课时 运动的描述(课件+讲义+练习),文件包含第一章第1课时运动的描述pptx、第一章第1课时运动的描述教师版docx、第一章第1课时运动的描述学生版docx、第一章第1练运动的描述练习docx等4份课件配套教学资源,其中PPT共60页, 欢迎下载使用。
这是一份2025年高考物理大一轮复习第一章 微点突破1 追及相遇问题(课件+讲义+练习),文件包含第一章微点突破1追及相遇问题pptx、第一章微点突破1追及相遇问题教师版docx、第一章微点突破1追及相遇问题学生版docx等3份课件配套教学资源,其中PPT共53页, 欢迎下载使用。
这是一份第一章 第五课时 实验一:探究小车速度随时间变化的规律2025版高考物理一轮复习课件+测试(教师版)+测试(学生版),文件包含第一章第5课时实验一探究小车速度随时间变化的规律pptx、第一章第5课时实验一探究小车速度随时间变化的规律docx、第一章第5课时实验一探究小车速度随时间变化的规律学生用docx等3份课件配套教学资源,其中PPT共60页, 欢迎下载使用。

