





重庆市2023-2024学年上学期小升初分班考试数学试题+答案
展开这是一份重庆市2023-2024学年上学期小升初分班考试数学试题+答案,文件包含重庆市2023-2024学年上学期小升初分班考试数学试题原卷版pdf、重庆市2023-2024学年上学期小升初分班考试数学试题解析版pdf等2份试卷配套教学资源,其中试卷共29页, 欢迎下载使用。
相关试卷
这是一份重庆市2023-2024学年上学期小升初初一上学期7月分班考试数学试题+答案,文件包含重庆市2023-2024学年上学期小升初分班考试数学试题原卷版pdf、重庆市2023-2024学年上学期小升初分班考试数学试题解析版pdf等2份试卷配套教学资源,其中试卷共29页, 欢迎下载使用。
这是一份(小升初分班考试)2024年小升初数学(新初一)名校分班分层考试检测卷(一),文件包含A4解析版2024年小升初数学新初一名校分班分层考试检测卷一docx、A4解析版2024年小升初数学新初一名校分班分层考试检测卷一pdf、A4考试版2024年小升初数学新初一名校分班分层考试检测卷一docx、A4考试版2024年小升初数学新初一名校分班分层考试检测卷一pdf等4份试卷配套教学资源,其中试卷共68页, 欢迎下载使用。
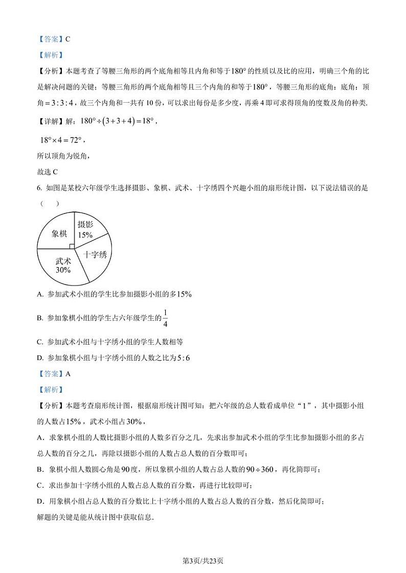
这是一份2023-2024学年重庆市万州区七年级(上)学期期末数学试题(含解析),共20页。试卷主要包含了选择题..等内容,欢迎下载使用。