福建省福州高级中学2023-2024学年高二下学期7月期末考试化学试题(含答案)
展开
这是一份福建省福州高级中学2023-2024学年高二下学期7月期末考试化学试题(含答案),文件包含福州高级中学2023-2024学年高二下学期7月期末考试docx、福高化学答案docx等2份试卷配套教学资源,其中试卷共15页, 欢迎下载使用。
2.D
3.C
4.B
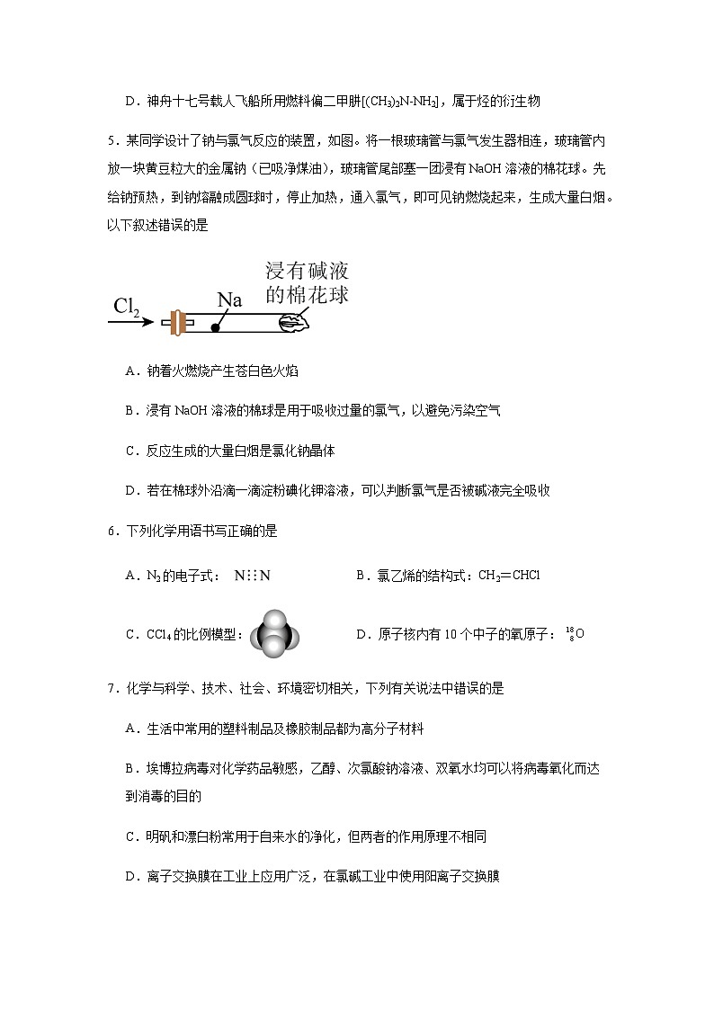
5.A
6.D
7.B
8.C
9.A
10.C
11.C
12.B
13.B
14.D
15.B
16.D
17.C
18.BD
19.(1) +5 适当升高温度 搅拌
(2)2VO2++MnO2=2VO+Mn2+
(3) 放热 Fe(OH)3、Al(OH)3
(4) V2O5·xH2O+2OH-=2VO+(1+x)H2O Al(OH)3
(5) 使NH4VO3充分析出 焰色试验
20.(1) 3
(2)H2O2+H2SO4+Cu=CuSO4+2H2O
(3) c(O2) >
(4) 小于 pH升高,HO的浓度增加,H2O2分解速率加快 H2O2浓度升高,电离程度低,分解率越小
(5)2CrO5+7H2O2+6H+=2Cr3++7O2↑+10H2O
21. 3d74s2 O>C>H 平面三角形 3:1 C3+ sp3 极性 Mg 相反 离子 LiF、LiCl均为离子晶体,F-半径小于Cl-,且所带电荷数相等,则LiF的晶格能大于LiCl
22.(1)D
(2) 水浴加热 趁热过滤 将未转化的葡萄糖酸钙完全转化为葡萄糖酸
(3)
(4) 降低溶剂的极性 减少产品的溶解损失
(5)从紫红色变为蓝色
(6)
23. 邻溴甲苯或2—溴甲苯 醛基和溴原子(或碳溴键) 16
相关试卷
这是一份福建省福州格致中学2023-2024学年高二下学期7月期末考试化学试题(含答案),文件包含福州格致中学2023-2024学年高二下学期7月期末考试docx、格致化学答案docx等2份试卷配套教学资源,其中试卷共13页, 欢迎下载使用。
这是一份福建省福州高级中学2023-2024学年高一下学期7月期末考试化学试题(含答案),文件包含福州高级中学2023-2024学年第二学期期末考试docx、福高化学答案docx等2份试卷配套教学资源,其中试卷共11页, 欢迎下载使用。
这是一份福建省福州市2023-2024学年高二下学期期末考试化学试题(含答案),共9页。试卷主要包含了选择题等内容,欢迎下载使用。

