所属成套资源:2025版高考历史全程一轮复习课题训练(54份)
2025版高考历史全程一轮复习课题训练52世界村落城镇与居住环境和交通医疗与公共卫生
展开
这是一份2025版高考历史全程一轮复习课题训练52世界村落城镇与居住环境和交通医疗与公共卫生,共4页。试卷主要包含了选择题,非选择题等内容,欢迎下载使用。
1.《剑桥艺术史》中指出:“虽然罗马支配了希腊的政治和军事,但他们在艺术和文化上则服从希腊人的优势……运用于拱门和拱顶中的工程学经验以及使用混凝土的实际经验,使罗马人有可能创造在形状和规模上都是希腊人从未梦想过的建筑。”此材料说明( )
A.古罗马建筑风格与希腊完全不同
B.古罗马的建筑形状和规模都宏大
C.古罗马建筑是对希腊建筑风格的继承与创新
D.古罗马建筑最主要的特征是混凝土和拱券相结合
2.[2024·张家口市高三模拟]1848年,英国通过了《公共卫生法》。1855年,伦敦开始了下水道现代化工程。到19世纪60年代,欧洲各城市初步形成了自来水和地下排污系统。欧洲国家的这些举措( )
A.解决了城市化进程中的问题
B.摒弃了自由放任的经济政策
C.适应了工业社会发展的需要
D.推动了社会阶级结构的变化
3.[2024·武昌区高三质量检测]1833年英国兴起城市公园运动,强烈建议为人口密集、居住条件恶劣的地区提供公共散步场所,以此改善下层人民的身心健康,但并未引起英国政府重视。到19世纪后半期,英国政府通过《开阔空地法案》,城市公园成为市政建设的重要内容。该现象反映了当时英国( )
A.城市治理能力不断提升
B.工人阶级力量日益壮大
C.城市无序扩张有所放缓
D.保护环境成为社会共识
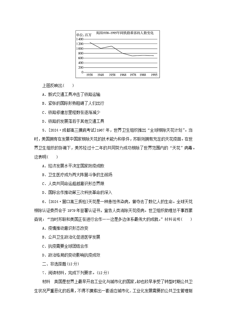
4.[2024·沈阳市高三模拟]
上图反映出( )
A.新式交通工具冲击了铁路运输
B.紧张的国际形势阻碍了人们出行
C.铁路修建总里程数在逐渐减少
D.铁路的发展落后于其他交通工具
5.[2024·成都高三摸底考试]1967年,世界卫生组织推出“全球根除天花计划”。当时,美国拥有在发展中国家根除天花的技术能力和条件,苏联则拥有充足的天花疫苗。在世界卫生组织的协调下,美苏经过十二年的共同努力成功根除了世界范围内的“天花”病毒。这表明( )
A.经济发展水平决定国家防疫成败
B.卫生医疗成为两大阵营斗争的主战场
C.人类共同命运超越意识形态界限
D.国际合作推动第三次科技革命的深入
6.[2024·营口高三质检]天花是一种急性传染病,曾夺去了数亿人的生命。全球天花根除认证委员会于1979年签署认证书,宣告人类消除天花疫病。世卫组织助理总干事西蒙森说:“当时苏联和美国正在进行合作……这是多边体系最伟大的成就。”材料说明( )
A.疫情推动意识形态改变
B.公共卫生政治化促进医学发展
C.抗疫需要全球团结合作
D.政治格局的变动影响抗疫成效
二、非选择题(12分)
7.阅读材料,完成下列要求。(12分)
材料 英国是世界上最早开启工业化与城市化的国家,却也较早承受了转型时期公共卫生状况严重恶化的后果,不得不摸索出一套适应城市化、工业化发展需要的公共卫生管理制度。最终,英国构建出一套以地方政府为核心,辅以中央政府监督引导的公共卫生管理制度。
——摘编自王广坤《19世纪中后期英国公共卫生管理制度的发展及其影响》
依据材料并结合所学知识,指出近代城市化早期存在的问题,并分析近代英国发展公共事业的意义。
课题训练52 世界村落、城镇与居住环境
和交通医疗与公共卫生
1.解析:“他们在艺术和文化上则服从希腊人的优势……运用于拱门和拱顶中的工程学经验以及使用混凝土的实际经验,使罗马人有可能创造在形状和规模上都是希腊人从未梦想过的建筑”说明罗马既继承了希腊的艺术和文化,同时又将这一文化推向创新,故选C项。
答案:C
2.解析:由材料“1848年,英国通过了《公共卫生法》。1855年,伦敦开始了下水道现代化工程”“初步形成了自来水和地下排污系统”可知随着工业革命的进行,环境问题逐步引起政府的重视,基于此欧洲国家采取措施加强城市公共工程修建,适应了工业社会发展的需要,故选C项;“解决了”表述过于绝对,排除A项;1929~1933年经济危机爆发后欧洲国家放弃了自由放任的经济政策,排除B项;这一时期资产阶级和无产阶级的阶级结构并未变化,排除D项。
答案:C
3.解析:“到19世纪后半期,英国政府通过《开阔空地法案》,城市公园成为市政建设的重要内容”,这项内容体现英国对城市建设由不重视到开始治理的过程,是城市治理能力提高的表现,故选A项;材料并没有说明这项法案的通过是谁的功劳,也没有工人阶级斗争的信息,排除B项;对城市的治理并不意味着城市放开扩张,排除C项;“强烈建议为人口密集、居住条件恶劣的地区提供公共散步场所,以此改善下层人民的身心健康”可知,这个诉求属于城市治理,而不是自然环境的恢复,排除D项。
答案:A
4.解析:结合所学可知,除了铁路运输外,现代交通运输还有汽车及公路运输、飞机及航空运输、轮船及水运等多种方式,与铁路运输竞争时优势大,故选A项;“紧张的国际形势”并非二战后英国铁路乘客减少的主要原因,排除B项;“逐渐减少”不合史实,应为“不断增加”,排除C项;“落后于其他交通工具”不合逻辑,铁路运输在今天仍有着优势,排除D项。
答案:A
5.解析:由材料“美苏经过十二年的共同努力成功根除了世界范围内的天花病毒”可知美苏冷战对峙时期,面对威胁人类生存发展的疾病,冲破意识形态,通过共同努力战胜病毒,体现出人类命运共同体的认识,故选C项;国家防疫取决于多方面的因素,不仅仅由经济发展水平决定,排除A项;由材料“美苏经过十二年的共同努力”可知强调的是美苏之间的合作而非对抗,排除B项;第三次科技革命以原子能、电子计算机、空间技术和生物工程的发明和应用为主要标志,材料均未涉及,排除D项。
答案:C
6.解析:根据题干内容可知,正是由于“苏联和美国正在进行合作”,使得“多边体系最伟大的成就”,即全球消灭天花这种急性传染病,得以实现,据此可知,抗疫需要全世界各国之间紧密团结合作,故选C项;根据所学知识可知,天花这种疫情完结之后,美国和苏联并没有改变其政治制度,其意识形态并没有发生改变,排除A项;题干内容强调的是美国和苏联“进行合作”,使得天花这种急性传染病在全球范围内被消灭,二者并没有将公共卫生进行“政治化”,排除B项;题干内容述及的时间是“1979年”,即世界处于“冷战”时期,其政治格局并没有发生变动,排除D项。
答案:C
7.解析:第一小问问题,据所学可知,城市化发展带来了环境污染严重,贫富分化严重,交通拥堵等。第二小问意义,据材料“不得不摸索出一套适应城市化、工业化发展需要的公共卫生管理制度”可知,公共卫生制度的发展保障了民众身心健康,有利于社会发展和国家实力提升。
答案:问题:环境污染严重,贫富分化严重,交通拥堵等。(6分)
意义:保障了民众身心健康,有利于社会发展和国家实力提升。(6分)
相关试卷
这是一份2025版高考历史一轮总复习课时作业选择性必修2第23单元村落城镇与居住环境第54讲村落城镇与居住环境,共3页。
这是一份2025版高考历史一轮总复习选择性必修2第23单元村落城镇与居住环境第54讲村落城镇与居住环境提能训练,共8页。试卷主要包含了选择题,非选择题等内容,欢迎下载使用。
这是一份17_第十七单元村落、城镇与居住环境交通与社会变迁医疗与公共卫生,文件包含1_习题部分word-17-第十七单元村落城镇与居住环境交通与社会变迁医疗与公共卫生docx、1_专题检测-17-第十七单元村落城镇与居住环境交通与社会变迁医疗与公共卫生docx、1_十年真题-17-第十七单元村落城镇与居住环境交通与社会变迁医疗与公共卫生docx等3份试卷配套教学资源,其中试卷共43页, 欢迎下载使用。

