所属成套资源:2024年高考真题和模拟题生物分类汇编
专题09 遗传的分子基础-2024年高考真题和模拟题生物分类汇编
展开
这是一份专题09 遗传的分子基础-2024年高考真题和模拟题生物分类汇编,文件包含专题09遗传的分子基础-2024年高考真题和模拟题生物分类汇编教师卷docx、专题09遗传的分子基础-2024年高考真题和模拟题生物分类汇编学生卷docx等2份试卷配套教学资源,其中试卷共34页, 欢迎下载使用。
(2024年1月浙江省)9. 某种蜜蜂的蜂王和工蜂具有相同的基因组。雌性工蜂幼虫主要食物是花蜜和花粉,若喂食蜂王浆,也能发育成为蜂王。利用分子生物学技术降低 DNA 甲基化酶的表达后, 即使一直喂食花蜜花粉,雌性工蜂幼虫也会发育成蜂王。下列推测正确的是( )
A. 花蜜花粉可降低幼虫发育过程中DNA的甲基化
B. 蜂王DNA的甲基化程度高于工蜂
C. 蜂王浆可以提高蜜蜂DNA的甲基化程度
D. DNA的低甲基化是蜂王发育的重要条件
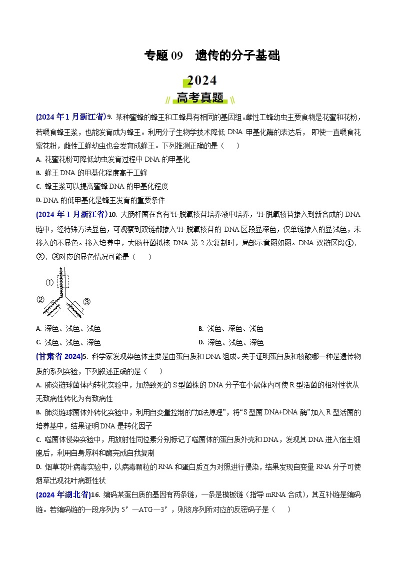
(2024年1月浙江省)10. 大肠杆菌在含有³H-脱氧核苷培养液中培养,³H-脱氧核苷掺入到新合成的 DNA链中,经特殊方法显色,可观察到双链都掺入³H-脱氧核苷的 DNA区段显深色,仅单链掺入的显浅色,未掺入的不显色。掺入培养中,大肠杆菌拟核 DNA 第2 次复制时,局部示意图如图。DNA 双链区段①、②、③对应的显色情况可能是( )
A. 深色、浅色、浅色B. 浅色、深色、浅色
C. 浅色、浅色、深色D. 深色、浅色、深色
(甘肃省2024)5. 科学家发现染色体主要是由蛋白质和DNA组成。关于证明蛋白质和核酸哪一种是遗传物质的系列实验,下列叙述正确的是( )
A. 肺炎链球菌体内转化实验中,加热致死的S型菌株的DNA分子在小鼠体内可使R型活菌的相对性状从无致病性转化为有致病性
B. 肺炎链球菌体外转化实验中,利用自变量控制的“加法原理”,将“S型菌DNA+DNA酶”加入R型活菌的培养基中,结果证明DNA是转化因子
C. 噬菌体侵染实验中,用放射性同位素分别标记了噬菌体的蛋白质外壳和DNA,发现其DNA进入宿主细胞后,利用自身原料和酶完成自我复制
D. 烟草花叶病毒实验中,以病毒颗粒的RNA和蛋白质互为对照进行侵染,结果发现自变量RNA分子可使烟草出现花叶病斑性状
(2024年湖北省)16. 编码某蛋白质的基因有两条链,一条是模板链(指导mRNA合成),其互补链是编码链。若编码链的一段序列为5'—ATG—3',则该序列所对应的反密码子是( )
A. 5'—CAU—3'B. 5'—UAC—3'C. 5'—TAC—3'D. 5'—AUG—3'
(2024年山东省)5. 制备荧光标记的DNA探针时,需要模板、引物、DNA聚合酶等。在只含大肠杆菌DNA聚合酶、扩增缓冲液、H2O和4种脱氧核苷酸(dCTP、dTTP、dGTP和碱基被荧光标记的dATP)的反应管①~④中,分别加入如表所示的适量单链DNA。已知形成的双链DNA区遵循碱基互补配对原则,且在本实验的温度条件下不能产生小于9个连续碱基对的双链DNA区。能得到带有荧光标记的DNA探针的反应管有( )
A. ①②B. ②③C. ①④D. ③④
(2024年安徽省)11. 真核生物细胞中主要有3类RNA聚合酶,它们在细胞内定位和转录产物见下表。此外,在线粒体和叶绿体中也发现了分子量小的RNA聚合酶。下列叙述错误的是( )
注:各类RNA均为核糖体的组成成分
A. 线粒体和叶绿体中都有DNA,两者的基因转录时使用各自的RNA聚合酶
B. 基因的 DNA 发生甲基化修饰,抑制RNA聚合酶的结合,可影响基因表达
C. RNA聚合酶I和Ⅲ转录产物都有rRNA,两种酶识别的启动子序列相同
D. 编码 RNA 聚合酶I的基因在核内转录、细胞质中翻译,产物最终定位在核仁
(2024年吉林省)9. 下图表示DNA半保留复制和甲基化修饰过程。研究发现,50岁同卵双胞胎间基因组DNA甲基化的差异普遍比3岁同卵双胞胎间的差异大。下列叙述正确的是( )
A. 酶E的作用是催化DNA复制
B. 甲基是DNA半保留复制的原料之一
C. 环境可能是引起DNA甲基化差异的重要因素
D. DNA甲基化不改变碱基序列和生物个体表型
(云南省昆明市云南师范大学附属中学2023-2024学年高三下学期适应性月考(九))1. 许多种生物的细胞中都含有环状DNA分子。θ型复制是环状DNA分子复制的方式之一。图为θ型复制的模式图,下列相关叙述错误的是( )
A. θ型复制具有边解旋边复制和半保留复制的特点
B. θ型复制所产生的两条子链的碱基序列是互补的
C. θ型复制所产生的子代DNA分子的两条单链走向相反
D. θ型复制后产生的每个子代DNA分子都有两个游离的磷酸基团
(陕西省西安市第一中学2023-2024学年高三下学期期中考试)2. 除了边解旋边转录外,细胞还存在如图所示的高效转录机制。下列叙述错误的是( )
A. DNA链的左端是3′端,①链的下端是5′端
B. RNA聚合酶可催化形成核苷酸之间的化学键
C. (A+C)/(G+U)的比值在①链和②链中互为倒数
D 转录完成后,RNA不一定会翻译成蛋白质
(山西省晋中市平遥县平遥中学2023-2024学年高三二模考试+(六))3. 为探讨干扰NBS1基因表达对肝癌细胞(HepG2)增殖的影响,研究人员将NBS1特异性小干扰RNA(siNBS1)转染至HepG2中,实验结果如图所示。下列叙述正确的是( )
A. 由图1可知,siNBS1能抑制NBS1基因的表达且siNBS1浓度越高,抑制作用越强
B. 由图2可知,48h为siNBS1的较适宜的转染时间
C. 由图2可知,干扰NBS1基因的表达可以促进HcpG2细胞的凋亡
D. 一定范围内,随着NBS1基因表达量的增加,对HepG2细胞增殖的抑制作用增强
(2024山西省太原市高三下学期三模考试理科综合试卷)4. 生命活动的正常进行常需要一定的条件。下列叙述错误的是( )
①PCR反应缓冲液中一般添加Ca2+激活DNA聚合酶
②靶细胞、辅助性T细胞参与细胞毒性T细胞的活化
③B细胞的活化需要病原体和细胞因子两个信号的刺激
④生长素与细胞分裂素是启动外植体脱分化的关键激素
⑤可用电刺激、聚乙二醇、蛋白酶合成抑制剂激活重构胚
⑥诱导物与诱导型启动子结合可激活或抑制目的基因表达
A. ①③⑤B. ①③⑥C. ②④⑤D. ③⑤⑥
(2024年陕西省高三第二次模拟考试生物试卷)5. 某长度为1000个碱基对的双链环状DNA分子含腺嘌呤300个,该DNA分子复制时,1链首先被断开形成3′、5′端口,接着5′端与2链发生分离,随后DNA分子以2链为模板,通过滚动从1链的3'端开始延伸子链,同时还以分离出来的5'端单链为模板合成另一条子链,其过程如图所示。下列相关叙述正确的是( )
A. 该过程是从两个起点同时进行的,1链中的碱基数目多于2链
B. 若该DNA连续复制3次,则第三次复制时共需鸟嘌呤4900个
C. 该DNA复制过程中需要解旋酶破坏DNA双链之间的氢键,使双链解开
D. 该环状DNA通常存在于细菌、酵母菌等原核细胞中
(2024届陕西省渭南市高三下学期教学质量检测考试理综试卷(Ⅱ))6. 关于肺炎双球菌转化实验和噬菌体侵染细菌实验,下列叙述正确的是( )
A. S型细菌与R型细菌致病性差异的根本原因是发生了细胞分化
B. 艾弗里的肺炎双球菌体外转化实验证明了DNA是主要的遗传物质
C. 若标记组的沉淀中出现放射性,可能是搅拌不充分造成的
D. 用标记的噬菌体侵染未标记的细菌后,子代噬菌体多数具有放射性
(2024届陕西省铜川市高三下学期第三次模拟考试)7. 放射性心脏损伤是由电离辐射诱导的大量心肌细胞凋亡产生的心脏疾病。一项新的研究表明,circRNA可以通过miRNA调控P基因表达进而影响细胞凋亡,调控机制见图。miRNA是细胞内一种单链小分子RNA,可与mRNA靶向结合并使其降解。circRNA是细胞内一种闭合环状RNA,可靶向结合miRNA使其不能与mRNA结合,从而提高mRNA的翻译水平。下列正确的是( )
A. 放射性心脏损伤是因为P蛋白表达过多造成的
B. 可通过增大细胞内circRNA的含量治疗该心脏病
C. 提高miRNA表达量,有利于该心脏病的治疗
D. 由DNA到circRNA的过程中需要用到解旋酶
(2024届陕西省商洛市高三下学期第三次尖子生学情诊断考试)8. 中心法则的建立为生命科学提供了重要的理论框架,促进了人们对生物体本质认知的进一步发展,如图为中心法则的示意图,下列相关叙述错误的是( )
A. 克里克于1957年提出的中心法则包含图中①③⑤过程
B. 在遗传信息的流动过程中,DNA、RNA可以作为信息的载体
C. 图中的②④过程是RNA病毒所特有的,发生于RNA病毒体内
D. ②④⑤过程所需原料分别是脱氧核苷酸、核糖核苷酸、氨基酸
(2024届陕西省安康市高新中学、安康中学高新分校高三下学期4月联考)9. 线粒体DNA(mtDNA)是一种双链环状DNA分子,其复制过程如图所示。下列有关叙述错误的是( )
A. 子代DNA1和子代DNA2各自的两条链中新合成的链分别是A链和B链
B. mtDNA复制时,在能量的驱动下DNA聚合酶将DNA的两条链解开
C. mtDNA位于线粒体基质中,该场所中能进行基因的转录过程
D. mtDNA复制时出现D-环的原因之一是两条链的复制起点不在同一位置
(2024届山西省吕梁市高三下学期4月模拟考试)10. 研究表明,吸烟会降低特定位点的DNA甲基化水平,从而导致细胞因子水平的改变。与非吸烟者相比,吸烟者血液中CEACAM6蛋白的表达水平会显著上升。CEACAM6蛋白参与免疫调节,是多种癌症疾病的临床标志物。由此看来,吸烟可能会诱发癌症。下列叙述正确的是( )
A. 吸烟会诱发癌症可能与吸烟者的免疫自稳功能减弱有关
B. 细胞因子能加强体液免疫,但对细胞免疫无影响
C. 吸烟者CEACAM6蛋白的表达水平上升可能与控制该蛋白的基因序列改变无关
D. 吸烟者可能通过降低特定位点的DNA甲基化水平,促进了CEACAM6蛋白的表达
(2024届山西省晋中市和诚高中高三下学期理综冲刺卷(二))11. Nn是一类RNA结合蛋白,在小鼠胚胎干细胞中,Nn可作为染色质调控因子参与细胞全能性的调控,如图所示。下列有关叙述错误的是( )
A. Nn是在细胞质中合成、可影响细胞核基因表达的生物大分子
B. Nn通过核孔进入细胞核中,与某种RNA结合而发挥作用
C. 若Nn正常,则其可能会抑制某些基因的转录,使细胞处于不分化状态
D. 小鼠胚胎干细胞可分化为多种细胞,这是细胞中基因选择性表达的结果
(2024年陕西省高三第二次模拟考试生物试卷)12. 在一个经长期随机交配形成的自然鼠群中,存在的毛色表型与基因型的关系如表(注:基因型为AA的胚胎致死)。请分析回答相关问题:
(1)若亲本基因型组合为Aa1×Aa2,则其子代可能的表型有________。
(2)两只鼠杂交,后代出现三种表型,则该对亲本的基因型是________,它们再生一只黑色雄鼠的概率是________。
(3)假设很多Aa2×a1a2组合的亲本,平均每窝生8只小鼠。在同样条件下许多Aa2×Aa2组合的亲本,预期每窝平均生________只小鼠。
(4)现有一只黄色雄鼠和多只其他各色雌鼠,想通过杂交方法检测出该雄鼠的基因型,通常是选用该黄色雄鼠与多只_____色雌鼠杂交,观察后代的毛色。
结果预测:
果后代出现________,则该黄色雄鼠的基因型为Aa1。
②如果后代出现________,则该黄色雄鼠的基因型为Aa2。
(2024山西省太原市高三下学期三模考试理科综合试卷)13. 科研人员在秦岭地区发现罕见的棕白色大熊猫丹丹和七仔,并对相关的大熊猫家庭进行分析。请回答下列问题:
(1)
据图1推测大熊猫的棕色最可能是由______(“常”或“X”)染色体上的______(“显”或“隐”)性基因控制。
(2)研究发现,棕色毛发的形成与1号染色体上的B基因突变表达出异常B蛋白有关;图2为发生B基因突变后相应的mRNA序列。
据图2分析B蛋白发生异常的原因可能是______。
(3)科研人员通过显微镜观察发现,与黑白大熊猫相比,棕白大熊猫的黑色素细胞中黑色素小体数量与体积均显著减少。进一步研究发现,大熊猫的黑色素主要沉积在淀粉样蛋白上形成黑色素小体,B蛋白的作用可能与前黑素小体蛋白水解生成淀粉样蛋白有关。
①科研人员向黑色素细胞中导入一小段RNA,干扰B基因的______过程,导致细胞内B蛋白含量仅为正常细胞的25%。
②通过蛋白质电泳与抗原—抗体杂交技术检测相关蛋白结果如图3所示,试分析B基因与棕白色大熊猫形成之间的关系:____________。
(2024届云南省昆明市高三5月市统考三诊考试理综试卷)14. P基因表达的P蛋白具有抑制细胞凋亡的功能。miRNA能与P基因转录产生的mRNA靶向结合并使其降解。一项新研究表明,circRNA可靶向结合miRNA使其不能与mRNA结合,从而调控细胞凋亡。这项研究为治疗癌症提供了新思路。下列叙述错误的是( )
A. miRNA通过氢键与P基因的mRNA结合,该过程遵循碱基互补配对原则
B. RNA聚合酶催化合成的miRNA增多,会导致P蛋白合成量减少
C. circRNA和mRNA通过与miRNA竞争性结合,调控P基因表达
D. 癌细胞可能通过抑制细胞内circRNA的合成,避免细胞凋亡
(2024届云南省昆明市云南师大附中高考适应性月考卷(九)生物学试题) 15. 用遗传学和生物化学的方法可确定大肠杆菌DNA复制起点在基因图谱上的位置。在一个增长的物种中几乎所有的DNA都在复制中,因此离复制起点越近的基因出现频率越高,越远的基因出现频率越低。图甲为大肠杆菌基因图谱,图乙为部分基因出现的频率。下列有关叙述错误的是( )
A. 大肠杆菌的DNA复制时所遵循的碱基互补配对方式是A—T、T—A、G—C、C—G
B. 图甲中所有基因的碱基数量之和小于DNA中碱基总数
C. 据图乙可知,该DNA复制起点位于ilv和malA之间
D. 大肠杆菌的DNA和真核细胞中细胞核DNA复制所需的酶及原料相同
(河南省信阳市信阳高级中学2023-2024学年高三二模)16. 基因印记是指在配子或合子的发生期间,来自亲本的等位基因在发育过程中产生专一性的加工修饰(如甲基化,会导致相应基因无法表达),导致后代体细胞中两个亲本来源的等位基因有不同的表达活性的现象。印记是在配子发生过程中获得或在个体发育过程中获得的,在下一代配子形成时基因印记会重建。鼠的视觉正常(A)对视觉缺陷(a是一对相对性状,下图是基因型为Aa的一对小鼠进行杂交,基因的传递示意图。已知被甲基化的基因不能表达,回答下列问题:
(1)亲代雌雄鼠的基因型相同,其表现型__________(填“相同”或“不相同”)。
(2)由图中配子形成过程中印记发生机制可判断亲代雌鼠的基因A来自其____________(填“父方”或“母方”),理由是__________。
(3)将图中雌鼠和雄鼠杂交,子代的表现型及其比例为__________。
(4)请设计一次杂交实验,确定子代中某一视觉缺陷雄鼠的基因型,写出实验设计思路并预期实验结果:__________。
(2024届内蒙古自治区赤峰市高三下学期4月模拟考试(二模)) 17. 研究发现,神经细胞中α-Synuclein蛋白的聚集与帕金森综合征的发生密切相关,人体4号染色体上的TMEM175基因突变会造成α-Synuclein蛋白数目增加并聚集。TMEM175基因通过编码一种溶酶体膜上的通道蛋白,参与维持溶酶体内pH的稳定,如图所示,下列推测不正确的是( )
A. TMEM175基因转录和翻译场所可能相同、碱基互补配对的方式不完全相同
B. TMEM175基因所在的DNA分子碱基对的增添、缺失和替换会引起基因突变
C. TMEM175基因突变引发溶酶体功能障碍导致α-Synuclein蛋白不能被降解
D. 能够降解α-Synuclein蛋白的药物可用于缓解帕金森综合征患者的发病症状
(2024届宁夏回族自治区石嘴山市平罗中学高三下学期模拟预测理综试题) 18. 奥密克戎是新型冠状病毒(单链RNA病毒)变种。奥密克戎入侵人体细胞后,其RNA直接指导合成两条超长复制酶多肽,再剪切成多个多肽链,然后该病毒RNA才能经这些剪切后形成的复制酶的催化开始复制。下列叙述正确的是( )
A. 超长复制酶多肽的合成必须经过转录和翻译两个过程
B. 新冠病毒变异快,变种多,根本原因是宿主生存的环境复杂
C. 该病毒RNA复制所需要的酶来源于宿主细胞相关基因表达产物
D. 人类在与新冠病毒的斗争中,二者相互选择、共同进化
(2024届宁夏银川市唐徕中学高三下学期三模理科综合试题)19. 冠状病毒严重依赖一种名为“移码”的特殊机制来调节病毒蛋白的水平。“移码”是指冠状病毒在宿主细胞中合成蛋白质时,核糖体向前或者向后滑动一个或两个核苷酸,导致病毒可以利用一条RNA为模板翻译产生多种蛋白质。据研究,这种情况几乎不在健康细胞中发生。下列说法错误的是( )
A. 核糖体“移码”可扩展病毒所携带遗传信息的利用率
B. “移码”通过调控翻译过程,进而影响蛋白质的合成
C. 冠状病毒的“移码”过程出现异常,可能会导致肽链变短
D. 冠状病毒的“移码”过程出现异常,可能会导致病毒发生基因突变
(河南省部分高中2023-2024学年高三下学期阶段性测试(八))20. 下列关于DNA分子的结构和复制的叙述,错误的是( )
A. 在一个细胞周期中,双链DNA分子中的氢键可以多次断裂与生成
B. 体内DNA分子复制时利用细胞提供的能量,在解旋酶的作用下解开双链
C. 若某双链DNA含400个碱基T,则第3次复制时需消耗1600个碱基T
D. DNA复制的过程中,因出现碱基的替换而产生的新性状都可以适应外界环境
反应管
加入的单链DNA
①
5'-GCCGATCTTTATA-3'
3'-GACCGGCTAGAAA-5'
②
5'-AGAGCCAATTGGC-3'
③
5'-ATTTCCCGATCCG-3'
3'-AGGGCTAGGCATA-5'
④
5'-TTCACTGGCCAGT-3'
种类
细胞内定位
转录产物
RNA聚合酶I
核仁
5. 8SrENA、18SrFN4 、28SrRNA
RNA聚合酶II
核质
mRNA
RNA聚合酶Ⅲ
核质
tRNA、5SrRNA
表型
黄色
灰色
黑色
基因型
Aa1
Aa2
a1a1
a1a2
a2a2
相关试卷
这是一份2023年高考真题和模拟题生物分项汇编(全国通用)专题06+遗传的分子基础,文件包含专题06遗传的分子基础解析版docx、专题06遗传的分子基础原卷版docx等2份试卷配套教学资源,其中试卷共48页, 欢迎下载使用。
这是一份2023年高考真题和模拟题生物分项汇编(全国通用)专题06 遗传的分子基础(解析版),共35页。试卷主要包含了单选题,选择题组,综合题等内容,欢迎下载使用。
这是一份高考地理2019年高考真题与模拟题分类汇编专题09 城市(含解析),共14页。

