


还剩6页未读,
继续阅读
所属成套资源:2025版高考政治全程一轮复习课时精练
成套系列资料,整套一键下载
2025版高考政治全程一轮复习课时精练13我国的根本政治制度
展开相关试卷
2025版高考政治全程一轮复习课时精练30国体与政体:
这是一份2025版高考政治全程一轮复习课时精练30国体与政体,共8页。试卷主要包含了选择题,非选择题等内容,欢迎下载使用。
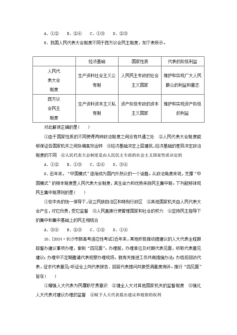
2025版高考政治全程一轮复习课时精练33和平与发展:
这是一份2025版高考政治全程一轮复习课时精练33和平与发展,共9页。试卷主要包含了选择题,非选择题等内容,欢迎下载使用。
2025版高考政治全程一轮复习课时精练49思维与科学思维:
这是一份2025版高考政治全程一轮复习课时精练49思维与科学思维,共9页。试卷主要包含了选择题,非选择题等内容,欢迎下载使用。