[生物][期末]海南省海口市美兰区海口市教育局2023-2024学年高一下学期期末考试(解析版)
展开1.答卷前,考生务必将自己的姓名、准考证号填写在答题卡上。
2.回答选择题时,选出每小题答案后,用铅笔把答题卡上对应题目的答案标号涂黑。如需改动,用橡皮擦干净后,再选涂其他答案标号。回答非选择题时,将答案写在答题卡上。写在本试卷上无效。
3.考试结束后,将本试卷和答题卡一并交回。
一、选择题:本题共15小题,每小题3分,共45分。在每小题给出的四个选项中,只有一项是符合题目要求的。
1. 近期,全国多地医院出现较多的肺炎支原体感染患者,多以儿童为主。该病原体在侵入肺部的同时,可能侵入肾脏,出现急性炎症,且该病原体对青霉素类药物(能抑制细菌细胞壁的合成)不敏感。下列相关叙述错误的是( )
A. 肺炎支原体的遗传物质是DNA,位于拟核区域
B. 根据题干信息推测,肺炎支原体有细胞壁、核糖体等结构
C. 肺炎支原体是单细胞生物,既属于细胞层次又属于个体层次
D. 被肺炎支原体感染后出现炎症的肺和肾脏可看做器官层次
【答案】B
【分析】支原体是原核生物,没有以核膜为界限的细胞核,有唯一的细胞器(核糖体)。
【详解】A、肺炎支原体的遗传物质是 DNA,呈环状,位于细胞内的拟核区域。 拟核是一个没有核膜包被的区域,其中的遗传物质相对集中,A正确;
B、肺炎支原体没有细胞壁,因为题干中提到该病原体对能抑制细菌细胞壁合成青霉素类药物不敏感,所以推测其没有细胞壁,B错误;
C、从细胞层次来看,肺炎支原体具有细胞的基本结构,如细胞膜、细胞质、遗传物质等。而从个体层次来讲,这个单细胞就是一个独立的生命个体,能够对外界环境的变化做出反应,适应环境并生存下去,既属于细胞层次又属于个体层次,C正确;
D、器官是由不同的组织按照一定的次序结合在一起构成的具有一定功能的结构。肺主要由上皮组织、结缔组织、肌肉组织和神经组织等构成,具有进行气体交换的功能。肾脏由肾单位、集合管以及结缔组织、血管等组成,承担着过滤血液、形成尿液、排泄废物等重要功能,被肺炎支原体感染后出现炎症的肺和肾脏可看做器官层次,D正确。
故选B。
2. 制茶是中国的传统文化,制红茶时,在适宜的温度下将茶叶细胞揉破,通过多酚氧化酶(化学本质为蛋白质)的作用,将茶叶中的儿茶酚和单宁氧化成红褐色;制绿茶时,则把采下的茶叶立即高温焙火杀青,以保持茶叶的绿色。下列叙述正确的是( )
A. 多酚氧化酶在催化反应时具有专一性
B. 制作绿茶时,经焙火后多酚氧化酶的活性不受影响
C. 沸水泡茶时,茶叶变得舒展是茶叶细胞渗透作用吸水的结果
D. 多酚氧化酶在细胞中的高尔基体上合成
【答案】A
【分析】温度过高,会使酶的空间结构遭到破坏,使酶永久失活;而在低温下,酶的活性明显降低,但酶的空间结构稳定,在适宜的温度下酶的活性可以升高。
【详解】A、酶具有专一性,在制茶过程中涉及到多酚氧化酶,该酶在分解底物时具有专一性体,A正确;
B、温度过高,会使酶的空间结构遭到破坏,使酶永久失活,制作绿茶时,经焙火后多酚氧化酶的活性下降甚至失活,B错误;
C、茶叶经过制作过程中其细胞已经死亡,不能通过渗透作用吸水,泡茶时茶叶变得舒展是吸胀吸水的结果,C错误;
D、多酚氧化酶本质是蛋白质,在细胞中的核糖体中合成,D错误。
故选A。
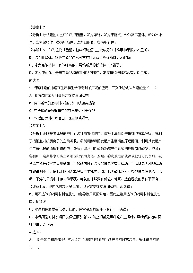
3. 如图为某细胞亚显微结构示意图,下列有关说法中错误的是( )
A. ①主要由纤维素和果胶构成
B. 吸收光能的色素分布在⑤中
C. ④是有氧呼吸的主要场所
D. 若此图表示高等植物细胞的亚显微结构,则应去掉⑨
【答案】C
【分析】分析题图:图中①为细胞壁,②为液泡,③为细胞核,④为高尔基体,⑤为叶绿体,⑥为线粒体,⑦为核糖体,⑧为细胞膜,⑨为中心体。
【详解】A、①为植物细胞壁,植物细胞壁的主要成分为纤维素和果胶,A正确;
B、⑤为叶绿体,吸收光能的色素分布在叶绿体类囊体薄膜,B正确;
C、④为高尔基体,有氧呼吸的主要场所是⑥线粒体,C错误;
D、⑨为中心体,分布在动物和低等植物细胞中,高等植物细胞不含有,D正确。
故选C。
4. 细胞呼吸的原理在生产和生活中得到了广泛的应用。下列所述做法合理的是( )
A. 做面包时加入酵母菌并维持密闭状态
B. 用不透气的消毒材料包扎伤口以避免感染
C. 在严格的无氧环境中保存水果更利于保鲜
D. 水稻田适时排水晒田以保证根系通气
【答案】D
【分析】细胞呼吸原理的应用:①种植农作物时,疏松土壤能促进根细胞有氧呼吸,有利于根细胞对矿质离子的主动吸收;②利用酵母菌发酵产生酒精的原理酿酒,利用其发酵产生二氧化碳的原理制作面包、馒头;③利用乳酸菌发酵产生乳酸的原理制作酸奶、泡菜;④稻田中定期排水可防止水稻因缺氧而变黑、腐烂;⑤皮肤破损较深或被锈钉扎伤后,破伤风芽孢杆菌容易大量繁殖,引起破伤风;⑥提倡慢跑等有氧运动,可以避免因剧烈运动导致氧的不足,使肌细胞因无氧呼吸产生乳酸,引起肌肉酸胀乏力;⑦粮食要在低温、低氧、干燥的环境中保存;⑧果蔬、鲜花的保鲜要在低温、低氧、适宜湿度的条件下保存。
【详解】A、做面包时加入酵母菌,但不需要维持密闭状态,A错误;
B、用不透气的消毒材料包扎伤口会导致厌氧菌繁殖,因此应该用透气的消毒材料包扎伤口,B错误;
C、水果的保鲜要在低温、低氧、适宜湿度的条件下保存,C错误;
D、水稻田适时排水晒田以保证根系通气,防止根部无氧呼吸产生酒精,酒精积累造成酒精中毒,D正确。
故选D。
5. 下图是某生物兴趣小组对菠菜光合速率相对值与叶龄关系的研究结果,叙述错误的是( )
A. A点光合速率较低是由于幼叶光合色素含量少
B. 随着叶片不断地展开,AB段光合速率上升
C. 由于叶片的衰老,CD段光合速率下降
D. 若光照突然增强,其它的条件不变,则短时间内叶绿体中C3的含量增加
【答案】D
【分析】分析图示,B点叶片充分展开,能最大程度的吸收、利用光能,相对光合速率最大,CD段叶片衰老,色素由于分解而减少、酶活性降低导致了相对光合速率明显下降,花或果实是有机物积累的部位,若摘除则光合产物的输出受阻,使叶片光合速率随之降低。
【详解】A、A点叶龄小,光合色素含量少,吸收光能也少,导致光合速率较低,A正确;
B、AB段随着叶龄增加,光合色素含量增多,叶片面积增大,酶数量增多,光合速率增大,B正确;
C、CD段随叶龄增大,叶片细胞出现衰老,叶片中的光合色素减少,酶数量减少,光合速率下降,C正确;
D、光照突然增强,光反应产生的ATP和[H]增加,C3的还原加快,短时间内叶绿体中C3的含量减少,D错误。
故选D。
6. 三角梅是海口市的市花,每年的盛花期从当年11月至次年5月。它有抗逆性强、花色繁多、色彩艺画、花期长等特点。在三角梅细胞中,核酸、核苷酸、碱基的种类分别是( )
A. 2、4、4B. 2、8、5C. 2、4、5D. 2、8、8
【答案】B
【分析】核酸包括脱氧核糖核酸(DNA)和核糖核酸(RNA),其中脱氧核糖核酸由四种脱氧核苷酸组成,RNA由四种核糖核苷酸组成.细胞类生物的细胞中同时含有DNA和RNA,病毒只含有一种核酸,即DNA或RNA。
【详解】棉花叶肉细胞中,含有的核酸有2种,DNA和RNA;组成DNA的碱基有A、C、G、T,而组成RNA的碱基有A、C、G、U,所以棉花叶肉细胞中有5种碱基;DNA由四种脱氧核苷酸组成,而RNA由四种核糖核苷酸组成,所以棉花叶肉细胞中有8种核苷酸。
故选B。
7. 下图所示为人体细胞的生命历程,以下叙述正确的是( )
A. 由①经a、b形成③和④属干细胞增殖
B. 细胞⑤与⑥的蛋白质种类完全相同
C. 细胞的衰老与死亡只发生在老年个体中
D. c发生的根本原因是细胞内遗传物质发生了改变
【答案】A
【分析】分析题图:a和b是细胞分裂增殖,c表示细胞分化,⑤⑥细胞的形态、结构和生理功能不同,其根本原因是基因选择性表达的结果。
【详解】A、由①经a、b形成③和④属于细胞增殖,使得细胞数量增加,A正确;
B、细胞分化形成⑤与⑥,两者细胞核DNA相同,但由于基因的选择性表达,两者的蛋白质和RNA种类不完全相同,B错误;
C、细胞分化、衰老与死亡都贯穿于整个生命历程,C错误;
D、c发生的根本原因是基因的选择性表达,细胞内遗传物质不变,D错误。
故选A。
8. 据《本草纲目》记载,豌豆“其苗柔弱宛宛,故得豌名”。豌豆在遗传学研究中是一种重要的实验材料,下列有关叙述错误的是( )
A. 豌豆的自花传粉属于自交
B. 豌豆的遗传物质是核糖核酸
C. 豌豆的花大,易于做人工杂交实验
D. 豌豆具有多对易于区分的相对性状
【答案】B
【分析】豌豆作为遗传学实验材料容易取得成功的原因是:
(1)豌豆是严格的自花、闭花授粉植物,在自然状态下一般为纯种。
(2)豌豆具有多对易于区分的相对性状,易于观察。
(3 )婉豆的花大,易于操作。
(4)豌豆生长期短,易于栽培。
【详解】A、豌豆是严格的自花传粉,属于自交,在自然状态下一般为纯种,A正确;
B、豌豆的遗传物质是DNA(脱氧核糖核酸),B错误;
C、豌豆的花大,易于做人工杂交实验,C正确;
D、豌豆具有多对易于区分的相对性状,易于观察,D正确。
故选B。
9. 科学是不断探索发现的过程,许多科学家为遗传学的发展做出了杰出贡献。下列说法正确的是( )
A. 格里菲思的肺炎链球菌体内转化实验证明了DNA是遗传物质
B. DNA衍射图谱为沃森和克里克构建DNA结构的物理模型提供了依据
C. 孟德尔通过豌豆杂交实验发现的分离定律和自由组合定律适用于所有生物
D. 萨顿利用果蝇进行杂交实验证明了基因位于染色体上
【答案】B
【分析】(1)摩尔根用果蝇为实验材料,运用假说-演绎法证明基因在染色体上。(2)肺炎链球菌转化实验包括格里菲思体内转化实验和艾弗里体外转化实验,其中格里菲思体内转化实验证明S型细菌中存在某种“转化因子”,能将R型细菌转化为S型细菌;艾弗里体外转化实验证明DNA是遗传物质,蛋白质等其他物质不是遗传物质。
【详解】A、格里菲思的肺炎链球菌体内转化实验证明了 S 型细菌中存在某种“转化因子”,但没有证明 DNA 是遗传物质,A错误;
B、DNA 衍射图谱显示 DNA 分子具有螺旋结构迹象,以及某些周期性的重复模式。这些信息为沃森和克里克提供了关键的线索,帮助他们推测出 DNA 分子可能的结构形式,为沃森和克里克构建 DNA 双螺旋结构的物理模型提供了依据,B正确;
C、孟德尔通过豌豆杂交实验发现的分离定律和自由组合定律适用于进行有性生殖的真核生物的核基因遗传,不适用于原核生物、病毒等,C错误;
D、摩尔根利用果蝇进行杂交实验证明了基因位于染色体上,萨顿通过类比推理法提出基因在染色体上的假说,D错误。
故选B。
10. 如图为某链状DNA分子部分结构示意图,下列叙述正确的是( )
A. 图中虚线框内代表的结构也存在于RNA中
B. 连接A-T碱基对与连接G-C碱基对的氢键数目相同
C. 乙、丁端是该DNA片段的3'端
D. DNA中每个磷酸基团都与两个脱氧核糖相连
【答案】C
【分析】(1)DNA分子是由两条链组成的,这两条链按反向平行方式盘旋成双螺旋结构。(2)DNA分子中的脱氧核糖和磷酸交替连接,排列在外侧,构成基本骨架;碱基排列在内侧。(3)两条链上的碱基通过氢键连接成碱基对。
【详解】A、DNA中的五碳糖为脱氧核糖,而RNA中的五碳糖为核糖,因此图中虚线框内代表的结构不会存在于RNA中,A错误;
B、连接A-T碱基对有2个氢键,连接G-C碱基对有3个氢键,B错误;
C、游离磷酸端为DNA的5'端,羟基端为3'端,因此甲、丙是该DNA片段的5'端,乙、丁端是该DNA片段的3'端,C正确;
D、DNA分子中,大多数的磷酸基团与两个脱氧核糖相连,位于两条链的两端的2个磷酸各与一个脱氧核糖相连,D错误。
故选C。
11. 研究发现,男性吸烟者的精子活力下降,精子中DNA的甲基化水平明显提高,这种现象属于表观遗传。下列关于表观遗传的叙述中正确的是( )
A. 表观遗传中碱基序列不发生变化,但也可能将P性状遗传给后代
B. 表观遗传只能通过DNA的甲基化修饰来影响生物的性状
C. 柳穿鱼的Lcyc基因可以通过甲基化来促进基因的表达
D. 水毛茛裸露在空气中的叶片和水中的叶片形状不同属于表观遗传
【答案】A
【分析】表观遗传是指DNA序列不发生变化,但基因的表达却发生了可遗传的改变,即基因型未发生变化而表现型却发生了改变,如DNA的甲基化。甲基化的基因不能与RNA聚合酶结合,故无法进行转录产生mRNA,也就无法进行翻译,最终无法合成相应蛋白,从而抑制了基因的表达。
【详解】A、表观遗传虽然碱基序列不变,但表观遗传导致的性状改变可以遗传给下一代,也可能将P性状遗传给后代,A正确;
B、DNA甲基化与组蛋白发生乙酰化修饰都是表观遗传,都可影响生物的性状,B错误;
C、柳穿鱼的Lcyc基因可以通过甲基化来抑制基因的表达,C错误;
D、水毛茛裸露在空气中的叶片和水中的叶片形状不同的根本原因是基因选择性表达,D错误。
故选A。
12. 糖原积累病是酶缺陷所致的一组先天性糖代谢紊乱性疾病,多数属于常染色体隐性遗传,少数属于伴X染色体隐性遗传。该病多发生于婴儿时期,在少年时期即可缓解或消失。患者不能正常代谢糖原,使肝糖原和肌糖原分解发生障碍,因此糖原大量沉积于组织中而致病。根据上述材料,判断下列说法正确的是( )
A. 糖原积累病说明基因可通过控制蛋白质结构而直接导致疾病
B. 糖原积累病的隐性纯合子均表现患病症状
C. 该疾病的发生说明一个基因控制一个性状
D. 该病的症状表现为肝脏或肌肉受损
【答案】D
【分析】基因控制生物性状的两种方式:一是通过控制酶的合成来控制代谢过程,进而控制生物体的性状;二是通过控制蛋白质的结构直接控制生物体的性状。
【详解】A、题意显示,糖原积累病是酶缺陷所致的遗传病,即基因通过控制酶的合成来控制代谢,A错误;
B、根据题意可知,在少年时期该病的症状就可以缓解或消失,因此隐性纯合子的成年人不会表现该病症状,B错误;
C、该病多数属于常染色体隐性遗传,少数属于伴X染色体隐性遗传,该疾病的发生说明多个基因可控制同一个性状,C错误;
D、糖原主要储存在肝脏和骨骼肌中,糖原分解障碍最先影响肝脏和肌肉功能,D正确。
故选D。
13. 用含15N标记的噬菌体去侵染不含放射性元素的细菌,则释放出的子代噬菌体中( )
A. 全部含15N
B. 少数蛋白质中含15N
C. 少数DNA中含15N
D. 全部不含15N
【答案】C
【分析】噬菌体的结构:蛋白质外壳(C、H、O、N、S)+DNA(C、H、O、N、P)过程:吸附→注入(注入噬菌体的DNA)→合成(控制者:噬菌体的DNA;原料:细菌的化学成分)→组装→释放。
【详解】噬菌体是以细菌原料来合成自身的DNA的,而侵入细菌时只有头部的DNA进入,DNA含有N,含15N标记的噬菌体去侵染不含放射性元素的细菌,释放出的子代噬菌体蛋白质中不含15N,DNA中含有15N,但是少数的,ABD错误,C正确。
故选C。
14. 如图是与遗传有关的结构示意图,下列相关叙述正确的是( )
A. 一个基因含有许多个脱氧核苷酸,基因特异性由脱氧核糖的排列顺序决定
B. 染色体是DNA的主要载体,一条染色体上只含有1个DNA分子
C. 不同真核生物的核DNA分子中(A+G)/(T+C)的值不同
D. 图中基因是具有遗传效应的DNA片段,一个DNA分子上可含有许多个基因
【答案】D
【分析】DNA分子能够储存足够量的遗传信息;遗传信息蕴藏在4种碱基的排列顺序之中,碱基排列顺序的千变万化,构成了DNA分子的多样性,而碱基的特定的排列顺序,又构成了每一个DNA分子的特异性。 DNA分子的多样性和特异性是生物体多样性和特异性的物质基础。DNA分子上分布着多个基因,基因通常是有遗传效应的DNA片段。
【详解】A、一个基因含有许多个脱氧核苷酸,基因的特异性是由脱氧核苷酸的排列顺序决定的,A错误;
B、染色体是DNA的主要载体,一条染色体上含有1个DNA分子,DNA复制后,着丝粒分裂前,每条染色体上含有2个DNA分子,B错误;
C、根据碱基互补配对原则可知,不同真核生物的核DNA分子中(A+G)/(T+C)的值都等于1,C错误;
D、图中为真核细胞,其基因是具有遗传效应的DNA片段,是决定生物性状的基本单位,一个DNA分子上可含有成百上千个基因,D正确。
故选D。
15. 某自花传粉植物的杂合子(Aa)自交时,下列叙述错误的是( )
A. 若含有隐性基因的花粉有50%死亡,则自交后代基因型比例是2:3:1
B. 若含有隐性基因的配子有50%死亡,则自交后代的基因型比例是4:4:1
C. 若隐性个体有50%的死亡,则自交后代的基因型比例是2:2:1
D. 若花粉有50%死亡,则自交后代的基因型比例是1:2:1
【答案】C
【分析】基因分离定律的实质:在杂合子的细胞中,位于一对同源染色体上的等位基因,具有一定的独立性;生物体在进行减数分裂形成配子时,等位基因会随着同源染色体的分开而分离,分别进入到两个配子中,独立地随配子遗传给后代。
【详解】A、若含有隐性基因a的花粉50%死亡,则Aa产生的花粉的比例为A:a=2:1,即A花粉=2/3,a花粉=1/3;Aa产生的卵细胞为A卵细胞=1/2,a卵细胞=1/2,这些配子相互结合得到的后代基因型及比例为AA=2/3×1/2=1/3,Aa=2/3×1/2+1/3×1/2=1/2,aa=1/3×1/2=1/6,即AA:Aa:aa=2:3:1,A正确;
B、若含有隐性基因a的配子有50%死亡,则Aa产生的花粉和卵细胞的比例均为A:a=2:1,即A花粉=2/3,a花粉=1/3,A卵细胞=2/3,a卵细胞=1/3,这些配子相互结合得到的后代基因型及比例为AA=2/3×2/3=4/9,Aa=2/3×1/3×2=4/9,aa=1/3×1/3=1/9,即AA:Aa:aa=4:4:1,B正确;
C、若隐性个体aa有50%死亡,则Aa自交后代中AA=1/4,Aa=1/2,aa=1/4×1/2=1/8,即AA:Aa:aa=2:4:1,C错误;
D、若有50%的花粉,则不会影响Aa产生的花粉的比例,即A花粉仍占1/2,a花粉仍占1/2,同时Aa产生的卵细胞为A卵细胞=1/2,a卵细胞=1/2,这些配子相互结合得到的后代基因型及比例为AA=1/2×1/2=1/4,Aa=1/2×1/2×2=1/2,aa=1/2×1/2=1/4,即AA:Aa:aa=1:2:1,D正确。
故选C。
二、非选择题:本部分包括5题,共计55分。
16. 图1表示某一动物(2n=4)个体在细胞增殖过程中细胞内染色体数量变化曲线:图2表示该动物细胞分裂的不同时期中每条染色体DNA含量变化的关系;图3表示该生物体内一组细胞分裂图像。请分析并回答下列问题:
(1)图1中,发生受精作用的是阶段_____(填“A”或“B”或“C”)。
(2)图3中,进行有丝分裂的是细胞______,根据细胞_____可判断该动物为_____(填“雌”或“雄”)性动物。
(3)图3中的细胞丙含有_____对同源染色体,______条染色单体。细胞乙所处时期对应图1中的时期是_____(填数字)。
(4)图2中CD段形成的原因是______。
(5)1961年首次报道了性染色体为3条的XYY,男性,患者的临床表现为举止异常,性格多变,容易冲动等。请根据减数分裂有关知识分析,双亲正常情况下,患儿染色体组成为XYY是由________(填“父方”或“母方”)导致的,出现异常的原因为_________。(要求答出发生异常的分裂时期和染色体异常行为)
【答案】(1)B (2)①. 甲 ②. 乙 ③. 雌
(3)①. 0 ②. 4 ③. ①
(4)着丝粒分裂,姐妹染色单体分离,染色体数目加倍
(5)①. 父方 ②. 减数第二次分裂姐妹染色单体未分开,形成YY的精子
【分析】分析图 1可知,①为减数第一次分裂②为减数第二次分裂前中期③为减数第二次分裂后期④为受精作用⑤为有丝分裂前中期⑥为有丝分裂后期⑦为有丝分裂末期;分析图 2可知AB为DNA复制,CD为着丝粒分裂,姐妹染色单体分离;分析图3可知图甲为有丝分裂后期图乙为减数第一次分裂后期图丙为减数第二次分裂中期。
(1)图 1 中,发生受精作用的是阶段 B 。受精作用使染色体数目恢复到体细胞水平。
(2)图 3 中,进行有丝分裂的是细胞甲,根据细胞乙(初级卵母细胞不均等分裂)可判断该动物为雌性动物。
(3)图 3 中的细胞丙处于减数第二次分裂中期,不含同源染色体,含有 4条染色单体。细胞乙处于减数第一次分裂后期,所处时期对应图 1 中的时期是① 。
(4)图 2 中 CD 段形成的原因是着丝粒分裂,姐妹染色单体分离。
(5)根据题意可知:性染色体为XYY的男性患者是由基因型为X的卵细胞和基因型为YY的精子结合形成的受精卵发育而来的,由此可见,这种病是父方在减数第二次分裂后期,姐妹染色单体分开后未分离所致。
17. 某雌雄异株植物花色有红花和白花两种,茎色有紫茎和绿茎两种。花色由基因R、r控制,茎色由基因Y、y控制(上述两对基因均位于常染色体上且独立遗传)。某研究小组进行了两组杂交实验,结果如下表所示。分析回答:
(1)根据上述实验结果判断,两对相对性状中,显性性状分别是__________和__________。
(2)实验一中,亲本为紫茎,后代出现了紫茎和绿茎两种性状,这种现象在遗传学上称为__________。杂交组合二中,亲本白花紫茎的基因型为_________。
(3)实验一子代红花紫茎中,纯合子所占的比例为___________。
(4)现有一株白花植株,请设计一个实验方案探究其基因型。(简要写出实验设计思路和预期实验结果及结论)
实验思路:_________________________________。
实验结果及结论:___________________________。
【答案】(1)①. 白花 ②. 紫茎
(2)①. 性状分离 ②. RrYy (3)1/3
(4)①. 白花植株自交(或与红花植株杂交),观察并统计后代表现型及比例 ②. 若后代植株全表现为白色,则白花植株基因型为RR;若后代植株出现红花,且白花:红花=3:1,则白花植株基因型为Rr(若后代植株全表现为白色,则白花植株基因型为RR;若后代植株出现红花,且白花:红花=1:1,则白花植株基因型为Rr)
【分析】由实验一可知,白花紫茎×红花紫茎杂交,子代红花紫茎∶红花绿茎∶白花紫茎∶白花绿茎=3∶1∶3∶1=(1红花∶1白花)(3紫茎∶1绿茎),所以紫茎对绿茎是显性性状。实验二:白花紫茎×白花绿茎杂交,子代红花紫茎∶红花绿茎∶白花紫茎∶白花绿茎=1∶1∶3∶3=(1红花∶3白花)(1绿茎∶1紫茎),说明白花对红花是显性性状,据此答题即可。
(1)分析实验一,亲代都为紫茎,子代同时出现紫茎和绿茎,说明紫茎为显性性状,同理白花为显性性状。
(2)实验一中,亲本为紫茎,后代出现了紫茎和绿茎两种性状,这种现象在遗传学上称为性状分离。杂交组合二中,亲本都表现为白花,后代出现了红花,且红花占1/4,所以亲本与花色有关的基因型为杂合子,即亲本都为Rr;亲本紫茎与绿茎杂交,后代紫茎:绿茎=1:1,所以亲本紫茎为Yy,绿茎为yy,所以杂交组合二中,亲本白花紫茎的基因型为RrYy。
(3)实验一中,白花紫茎×红花紫茎杂交,子代红花紫茎∶红花绿茎∶白花紫茎∶白花绿茎=3∶1∶3∶1=(1红花∶1白花)(3紫茎∶1绿茎),所以与花色有关的基因为测交,与茎色有关的基因为杂合子自交,所以亲本白花紫茎基因型为RrYy,红花紫茎基因型为rrYy,因此实验一子代红花紫茎纯合子(rrYY)比例为1/2×1/4= 1/8,因此子代红花紫茎中,纯合子所占的比例为1/3。
(4)该植株为雌雄异株,白花植株的基因型有两种,RR或Rr,所以为了探究白花植株的基因型,实验思路为:将白花植株自交(或与红花植株杂交),观察并统计后代表现型及比例。实验结果及结论:若后代植株全表现为白色,则白花植株基因型为RR;若后代植株出现红花,且白花:红花=3:1,则白花植株基因型为Rr(若后代植株全表现为白色,则白花植株基因型为RR;若后代植株出现红花,且白花:红花=1:1,则白花植株基因型为Rr)。
18. 下图为甲、乙两种人类遗传病的遗传系谱图,其中甲病由基因A/a控制,乙病由基因B/b控制,I₄不携带乙病致病基因。请据图回答下列问题:
(1)人类遗传病通常是指由__________改变而引起的人类疾病,主要可以分为单基因遗传病、__________遗传病和__________遗传病。
(2)图中甲病的遗传方式为_______,乙病的遗传方式为___________。
(3)据图分析可知,I1和I2的基因型分别为__________。
(4)若只考虑乙病,Ⅱ7和II8再生一个孩子,其为患病男孩的概率为__________。
(5)Ⅲ11的基因型为_______。若Ⅲ11与一表型正常的男子结婚,想知道其后代患以上两种遗传病的风险,可以通过_______和____________等手段进行检测和预防。
【答案】(1)①. 遗传物质 ②. 多基因遗传病 ③. 染色体异常遗传病
(2)①. 常染色体隐性遗传病 ②. X染色体隐性遗传病
(3)AaXBXb、AaXBY (4)1/8
(5)①. AaXBXb ②. 遗传咨询 ③. 产前诊断
【分析】从遗传系谱图中看出,甲病是常染色体隐性遗传病,乙病是X染色体隐性遗传病。
(1)人类遗传病通常是指由于遗传物质改变而引起的人类疾病,主要可以分为单基因遗传病、多基因遗传病和染色体异常遗传病三大类。
(2)1号和2号个体不患病,生下了换甲病的5号女儿,所以甲病是常染色体隐性遗传病,3号和4号个体不患乙病,生下了患乙病的9号个体,4号不携带致病基因,所以乙病是X染色体隐性遗传病。
(3)I1和I2生下了患甲病和乙病的7号个体,本人不患病,因此I1和I2的基因型是AaXBXb和AaXBY。
(4)9号个体患乙病,所以3号和4号基因型是XBXb和XBY,8号关于乙病的基因型是1/2XBXB和1/2XBXb,8号和7号XbY再生一个患病男孩的概率为1/2×1/2×1/2=1/8。
(5)11号的父亲基因型是aaXbY,本人正常,所以基因型是AaXBXb,当其与一表型正常的男子结婚,想知道其后代患以上两种遗传病的风险,可以过遗传咨询和产前诊断进行检测和预防。
19. 研究发现,当细胞中缺乏氨基酸时,负载tRNA(携带氨基酸的tRNA)会转化为空载tRNA(没有携带氨基酸的tRNA)参与基因表达的调控。下图是缺乏氨基酸时,tRNA调控基因表达的相关过程。图中的①②③④表示过程,a、b、c、d表示合成的多肽链。利用该图的作用机理,分析“饥饿疗法”治疗癌症的方法和原理(“饥饿疗法”是指通过微导管向肿瘤供血动脉内注入栓塞剂,阻断肿瘤的血液供应,使肿瘤细胞缺血、缺氧死亡),回答相关问题:
(1)图中的过程①需要的酶是__________,其作用的化学键是氢键和__________键。
(2)癌细胞被称为“不死细胞”,在适宜条件下能无限增殖,在增殖过程中需要不断合成蛋白质,DNA控制合成蛋白质的过程包括___________(填序号);上述过程中,碱基互补配对的方式___________。
A.完全相同 B.不完全相同 C.完全不同 D.无法确定
(3)每种tRNA能够识别并转运___________(填“一种”或“多种”)氨基酸;参与②过程的RNA,除tRNA外还有___________。
(4)根据图中多肽合成的过程,判断核糖体的移动方向为___________(填“从左向右”或“从右向左”),最后得到的多条肽链上氨基酸序列___________。
A.完全相同 B.不完全相同 C.完全不同 D.无法确定
(5)据图分析,“饥饿疗法”治疗癌症的原理是:缺少氨基酸会使负载tRNA会转化为空载tRNA,空载tRNA通过__________,减少蛋白质的含量,影响癌细胞的分裂。
【答案】(1)①. RNA聚合酶 ②. 磷酸二酯键
(2)①. ①② ②. B
(3)①. 一种 ②. mRNA、rRNA
(4)①. 从右向左 ②. A
(5)抑制DNA的转录和激活蛋白激酶抑制蛋白质合成(或抑制翻译过程)
【分析】分析题图:图中①为转录过程,②为翻译过程,③④表示缺乏氨基酸时,tRNA调控基因表达的相关过程。
(1)过程①为转录,转录需要的酶是RNA聚合酶,RNA聚合酶既可以解旋还可以催化RNA的合成,其作用的化学键是氢键和磷酸二酯键。
(2)DNA控制蛋白质的合成包括图中的①转录、②翻译两个过程。转录碱基互补配对的方式有A-T、T-U、C-G、G-C,翻译碱基互补配对的方式为A-U、U-A、C-G、G-C,转录和翻译过程中碱基互补配对的方式不完全相同,B正确,ACD错误。
故选B。
(3)每种tRNA能够识别并转运一种氨基酸;参与②过程(翻译)的RNA,除tRNA外还有mRNA(作为模板)、rRNA(组成核糖体)。
(4)依据图可知,最早合成的多肽是a,其次是b、c、d,所以核糖体沿mRNA移动的方向是从右到左;多肽链a、b、c、d的模板相同,故其上的氨基酸序列相同,A正确,BCD错误。
故选A。
(5)由图可知,缺少氨基酸会使负载tRNA(携带氨基酸的tRNA)转化为空载tRNA,空载tRNA通过抑制DNA的转录减少蛋白质的合成,空载tRNA还可以激活蛋白激酶抑制蛋白质的合成,减少蛋白质的含量,从而影响癌细胞的分裂。
20. 遗传学理论可用于指导农业生产实践。香蕉是海南农业的重要支柱,是海南省农业经济的重要来源之一。目前人们所食用的香蕉均来自三倍体香蕉植株,下图是三倍体香蕉的培育过程。回答下列问题:
(1)培育无子香蕉主要运用的遗传学原理是_________。
(2)据图分析,由受精卵发育而来,体细胞中_________的个体称作三倍体。三倍体香蕉植株不能产生种子的原因是__________。
(3)三倍体香蕉可以通过_________(填“有性”或“无性”)生殖的方式产生后代。
(4)诱导染色体加倍时常用的化学药剂是________,其作用机理是在细胞分裂时___________,导致染色体不能移向细胞两极,从而使细胞内染色体数目加倍。
(5)若图中野生芭蕉(2n)的基因型均为Aa,则有子香蕉(4n)的基因型为__________,理论上培育得到的无子香蕉植株的基因型有__________种,其中隐性纯合子出现的概率为______。
【答案】(1)染色体变异
(2)①. 含有三个染色体组 ②. 三倍体香蕉在减数分裂过程中发生联会紊乱,不能产生正常的配子
(3)无性 (4)①. 秋水仙素 ②. 阻止纺锤丝的形成
(5)①. AAaa ②. 4 ③. 1/12
【分析】分析题图:用秋水仙素处理野生芭蕉,可抑制细胞有丝分裂过程中纺锤体的形成,导致染色体数目加倍,形成四倍体有子香蕉。二倍体有子香蕉经减数分裂形成的配子中含一个染色体组,四倍体有子香蕉经减数分裂形成的配子中含二个染色体组,所以杂交后形成的个体含三个染色体组,其减数分裂过程中同源染色体联会紊乱,所以不能产生种子,为无子香蕉。
(1)该“无子香蕉”培育的方法为多倍体育种,其原理是染色体变异。
(2)由受精卵发育而来,体细胞中含有三个染色体组的个体称为三倍体,三倍体香蕉在减数分裂过程中发生联会紊乱,不能产生正常的配子,所以不能产生种子。
(3)三倍体香蕉不能产生种子,可以通过无性生殖产生后代。
(4)诱导染色体加倍时常用的化学药剂是秋水仙素,秋水仙素在细胞分裂时阻止纺锤丝的形成,导致染色体不能移向细胞两极,从而使细胞内染色体数目加倍。
(5)图中野生芭蕉(2n)的基因型均为Aa,则经过加倍有产生的四倍体香蕉基因型是AAaa,产生的配子AA:Aa:aa=1:4:1,当其和野生型芭蕉(产生的配子A:a=1:1)杂交,AAA、AAa、Aaa和aaa共4种,其中隐性纯合子aaa=1/6×1/2=1/12。
实验
亲本杂交组合
子代表现型及所占比例
红花紫茎
红花绿茎
白花紫茎
白花绿茎
一
白花紫茎×红花紫茎
3/8
1/8
3/8
1/8
二
白花紫茎×白花绿茎
1/8
1/8
3/8
3/8
海南省海口市美兰区海口市教育局2023-2024学年高一下学期期末考试生物试题: 这是一份海南省海口市美兰区海口市教育局2023-2024学年高一下学期期末考试生物试题,共6页。
海南省海口市琼山区海南中学2023-2024学年高一下学期4月期中生物试题(原卷版+解析版): 这是一份海南省海口市琼山区海南中学2023-2024学年高一下学期4月期中生物试题(原卷版+解析版),文件包含海南省海口市琼山区海南中学2023-2024学年高一下学期4月期中生物试题原卷版docx、海南省海口市琼山区海南中学2023-2024学年高一下学期4月期中生物试题解析版docx等2份试卷配套教学资源,其中试卷共25页, 欢迎下载使用。
海南省海口市美兰区2023-2024学年高一下学期期中生物试卷: 这是一份海南省海口市美兰区2023-2024学年高一下学期期中生物试卷,共9页。试卷主要包含了单选题,非选择题等内容,欢迎下载使用。

