2024玉溪高一下学期7月期末考试生物含解析
展开生物学试卷
本试卷分第Ⅰ卷(选择题)和第Ⅱ卷(非选择题)两部分。第Ⅰ卷第1页至第6页,第Ⅱ卷第6页至第8页。考试结束后,请将本试卷和答题卡一并交回。满分100分,考试用时90分钟。
第Ⅰ卷 (选择题, 共50分)
注意事项:
1.答题前,考生务必用黑色碳素笔将自己的学校、班级、姓名、准考证号、考场号、座位号在答题卡上填写清楚。
2.每小题选出答案后,用2B铅笔把答题卡上对应题目的答案标号涂黑。如需改动,用橡皮擦干净后,再选涂其他答案标号。在试题卷上作答无效。
一、选择题(共50分,1~20题每题1.5分,21~30题每题2分。在每小题给出的四个选项中,只有一项是符合题目要求的)
1. 多糖、蛋白质、核酸都是生物大分子。构成这些有机物大分子基本骨架的元素是( )
A. CB. N
C. OD. H
2. 细胞学说揭示了( )
A. 植物细胞与动物细胞的统一性B. 细胞结构的多样性
C. 每个细胞都能单独完成各项生命活动D. 真核细胞与原核细胞的差异性
3. 糖类是主要的能源物质,下列可用于检测还原糖的试剂及反应呈现的颜色是( )
A. 苏丹Ⅲ染液;橘黄色B. 碘液;蓝色
C. 斐林试剂;砖红色D. 双缩脲试剂;紫色
4. 梨的果实细胞中含量最多的有机物是( )
A. 水B. 葡萄糖C. 糖原D. 蛋白质
5. 下列化合物与其功能不符的是( )
A. 结合水——细胞中的良好溶剂
B. 核酸——细胞中携带遗传信息的物质
C. 糖原——动物细胞生命活动所需的储能物质
D. 维生素D——促进人和动物肠道对钙、磷的吸收
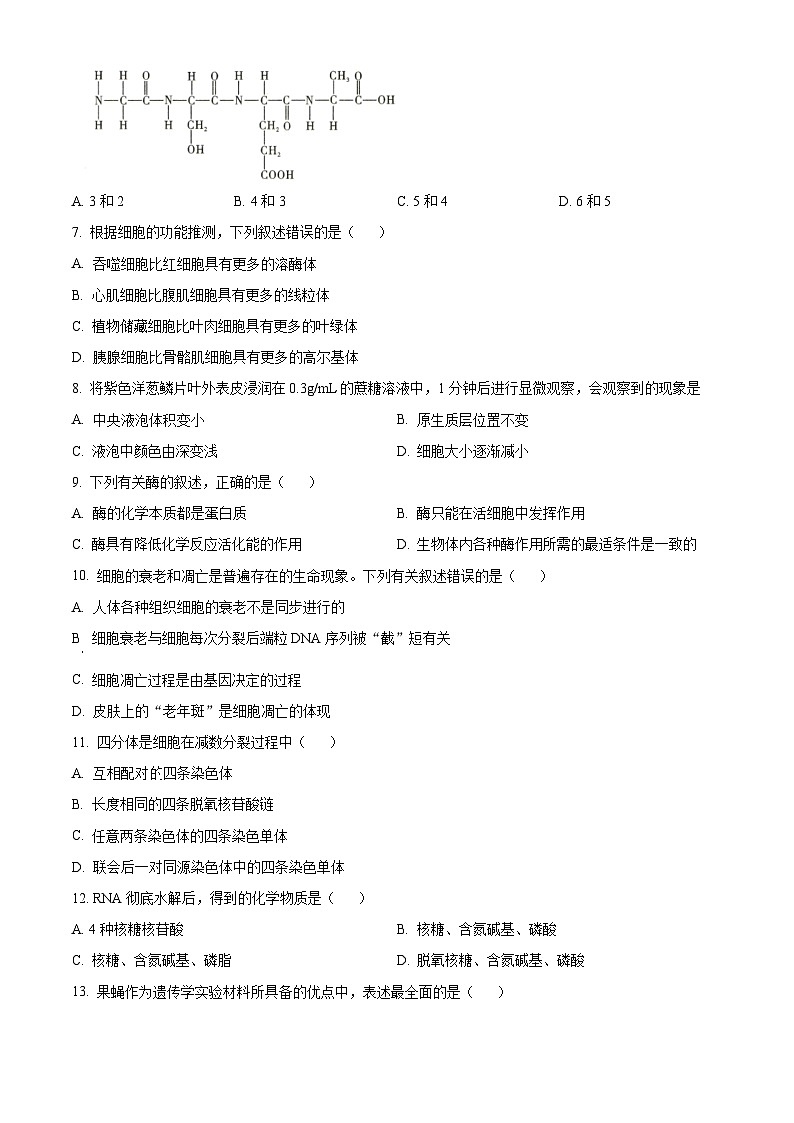
6. 下图是某多肽的结构简式,形成这条肽链的氨基酸分子数以及缩合过程中生成的水分子数分别是( )
A. 3和2B. 4和3C. 5和4D. 6和5
7. 根据细胞的功能推测,下列叙述错误的是( )
A. 吞噬细胞比红细胞具有更多的溶酶体
B. 心肌细胞比腹肌细胞具有更多的线粒体
C. 植物储藏细胞比叶肉细胞具有更多的叶绿体
D. 胰腺细胞比骨骼肌细胞具有更多的高尔基体
8. 将紫色洋葱鳞片叶外表皮浸润在0.3g/mL的蔗糖溶液中,1分钟后进行显微观察,会观察到的现象是
A. 中央液泡体积变小B. 原生质层位置不变
C. 液泡中颜色由深变浅D. 细胞大小逐渐减小
9. 下列有关酶的叙述,正确的是( )
A. 酶的化学本质都是蛋白质B. 酶只能在活细胞中发挥作用
C. 酶具有降低化学反应活化能的作用D. 生物体内各种酶作用所需的最适条件是一致的
10. 细胞的衰老和凋亡是普遍存在的生命现象。下列有关叙述错误的是( )
A. 人体各种组织细胞的衰老不是同步进行的
B 细胞衰老与细胞每次分裂后端粒DNA序列被“截”短有关
C. 细胞凋亡过程是由基因决定的过程
D. 皮肤上的“老年斑”是细胞凋亡的体现
11. 四分体是细胞在减数分裂过程中( )
A. 互相配对四条染色体
B. 长度相同的四条脱氧核苷酸链
C. 任意两条染色体的四条染色单体
D. 联会后一对同源染色体中的四条染色单体
12. RNA彻底水解后,得到的化学物质是( )
A. 4种核糖核苷酸B. 核糖、含氮碱基、磷酸
C. 核糖、含氮碱基、磷脂D. 脱氧核糖、含氮碱基、磷酸
13. 果蝇作为遗传学实验材料所具备的优点中,表述最全面的是( )
①染色体数目少且易于观察 ②易饲养,繁殖快
③具有易于区分的相对性状 ④子代数目多,有利于统计分析
A. ①③④B. ①②③C. ②③④D. ①②③④
14. 肺炎链球菌转化实验中,证明“DNA才是使R型细菌产生稳定遗传变化的物质”的科学家是( )
A. 赫尔希B. 蔡斯C. 艾弗里D. 格里菲思
15. 下图是DNA分子结构模式图的部分片段,下列相关叙述错误的是( )
A. 图中DNA分子两条链反向平行
B. 图中⑦表示胞嘧啶脱氧核糖核苷酸
C. 不同的双链DNA分子中,(A+G)=(C+T)
D. 碱基的成对排列构成了DNA分子的基本骨架
16. DNA携带遗传信息,随机选取的两个个体有相同遗传信息的可能性极低,因此DNA可以像指纹一样用来识别身份,这种方法称为DNA指纹技术。此技术依据的原理是( )
A. DNA分子具有稳定性B. DNA分子具有多样性
C. DNA分子具有特异性D. 碱基互补配对原则
17. 下列关于基因突变的叙述,错误的是( )
A. 基因突变是产生新基因的途径B. 基因突变会引起基因碱基序列的改变
C. 无诱发因素时,基因突变不会自发产生D. 基因突变若发生在体细胞中,一般不能遗传
18. 将朝天眼和水泡眼的金鱼杂交得到朝天泡眼金鱼。该品种的获得主要是利用了( )
A. 基因突变B. 基因重组C. 染色体结构变异D. 染色体数目变异
19. 位于澄江市抚仙湖北岸的帽天山附近,地下岩石中完整记录了寒武纪早期的海洋生物群落,几乎所有动物门类的祖先都能在这里找到,这为进一步研究生物的进化主要提供了( )
A. 化石证据B. 细胞水平证据C. 胚胎学证据D. 比较解剖学证据
20. 某种群中基因型为AA的个体占80%,Aa的个体占10%,aa的个体占10%。A基因和a基因的基因频率分别是( )
A 80%、20%B. 85%、20%C. 90%、10%D. 85%、15%
21. 温度过高、过酸、过碱都会使蛋白质发生变性,这一过程改变了蛋白质的( )
A. 氨基酸种类B. 氨基酸数目C. 氨基酸排列顺序D. 空间结构
22. 在某细胞培养液中加入32P标记的磷酸分子,短时间内分离出细胞的ATP,发现其含量变化不大,但部分ATP的末端磷酸基团已带上放射性标记。该现象能说明( )
①ATP是细胞中的直接能源物质 ②部分32P标记的ATP是重新合成的
③该过程中ATP既有合成又有分解 ④ATP是细胞内的高能磷酸化合物
A. ①②B. ②③C. ①②③D. ②③④
23. 细胞呼吸原理广泛应用于生产实践中。下表中有关措施与对应的目的不恰当的是( )
A. AB. BC. CD. D
24. 下图为MSC(骨髓间充质干细胞)分裂、分化成部分组织细胞的示意图,下列叙述错误的是( )
A. MSC属于机体内未分化的细胞
B. 图示过程未体现出细胞的全能性
C. MSC分化成脂肪细胞时遗传物质未发生改变
D. 分化后的细胞在形态、结构与功能上存在差异
25. 动物细胞有丝分裂区别于低等植物细胞有丝分裂的是( )
A. 核膜、核仁在前期消失B. 末期不形成细胞板
C. 中心粒在间期倍增D. 着丝粒在后期分裂
26. 下列4组杂交实验中,每对相对性状由一对等位基因控制且不存在致死现象。不能判断显隐性关系的是( )
A. AB. BC. CD. D
27. 某生物的基因型为AaBbCc,这三对等位基因的遗传符合自由组合定律。该生物测交后代中,基因型为aabbcc的个体所占的比例是( )
A. 1/2B. 1/4C. 1/8D. 1/16
28. 下图表示某家系红绿色盲遗传病的遗传系谱图,图中深色表示患病个体(不考虑染色体变异和基因突变),若Ⅲ10是携带者,其致病基因来自Ⅰ2的概率为( )
A. 0B. 1/2C. 1/4D. 1
29. 下列关于基因与性状关系叙述,正确的是( )
①基因与性状不都是一一对应的关系
②基因通过其表达产物——蛋白质来控制生物的性状
③基因中部分碱基发生甲基化修饰,可能会对表型产生影响
④镰状细胞贫血说明基因能通过控制酶的合成控制生物的性状
⑤表观遗传能够使生物体在基因碱基序列不变的情况下发生可遗传的性状改变
A. ①③④⑤B. ②③④⑤C. ①②③⑤D. ①②③④⑤
30. 猫叫综合征是人的5号染色体部分缺失引起的遗传病,因为患儿哭声轻,音调高,很像猫叫而得名。下列关于猫叫综合征叙述错误的是( )
A. 该遗传病属于染色体异常遗传病
B. 5号染色体部分缺失属于染色体数目变异
C. 染色体部分缺失会引起染色体上基因数目的改变
D. 该遗传病可以通过产前诊断的手段进行筛查
第Ⅱ卷(非选择题,共50分)
注意事项:
第Ⅱ卷用黑色碳素笔在答题卡上各题的答题区域内作答,在试题卷上作答无效。
二、简答题(本大题共5 小题,共50分)
31. 在适宜条件下,测得的某植物根细胞对a、b两种物质的吸收速率与外界溶液中这两种物质浓度的关系如图所示(a、b两条曲线分别代表植物根细胞对不同浓度a、b两种物质的吸收速率)。回答下列问题:
(1)根据实验结果可知,a物质进入根细胞的跨膜运输方式是____________,该过程中,物质直接通过细胞膜的____________进入细胞。
(2)b曲线不再上升时,若影响其吸收速率的因素是转运蛋白的数量,则b曲线代表的物质跨膜运输方式是____________或____________;这两种物质跨膜运输方式的不同点有____________(答出2点即可)。
(3)像蛋白质这样的生物大分子,可通过____________(跨膜运输方式)进出细胞,该过程____________(填“需要”或“不需要”)膜上蛋白质的参与。
(4)细胞的物质输入和输出都必须经过细胞膜,这体现出细胞膜具有____________功能。
32. 下图是表示某植物叶肉细胞光合作用和呼吸作用的示意图,A-E代表反应过程。据图回答下列问题:
(1)图中①、③、④代表的物质依次是____________、____________、____________;上述反应过程中,ATP合成发生在____________(用图中字母回答)过程,D反应过程在____________进行。
(2)若用同位素18O标记的H2O作原料,供给植物叶片,一段时间后,在周围空气中____________(填“可能”或“不可能”)检测到含有18O的CO2。
(3)正常条件下,植物叶片合成的光合产物一部分会运输到其他器官,但不会全部都运输到其他器官,据图分析,原因是________________________。
33. 下图是某雄性动物(2n=4)在生殖和发育过程中,不同时期细胞内染色体数目和细胞分裂图像的变化曲线。据图回答下列问题:
(1)图Ⅰ中A时期表示____________分裂过程,该过程曲线①→②阶段形成的原因是____________,图中能发生基因重组的阶段是____________(填序号)。
(2)C时期表示____________分裂过程,该过程对于生物的遗传具有重要的意义,原因是____________;⑥阶段细胞中染色体:核DNA=____________。
(3)图Ⅱ中甲、乙细胞分别处于图Ⅰ中____________、____________(填序号)阶段;乙细胞分裂产生的子细胞名称是____________。
34. 某种野生植物花色有紫色和白色两种表型,该性状的遗传涉及两对等位基因,分别用A、a和B、b表示。为探究该植物花色的遗传规律,进行了杂交实验(如图所示)。回答下列问题:
(1)该植物的紫花和白花属于一对相对性状,相对性状是指____________。F2中同时出现紫花和白花的现象叫作____________。据图推测,本实验研究的花色性状符合基因的____________定律。F2白色植株中,纯合子所占的比例为____________。
(2)为验证这两对等位基因遵循的遗传规律,可采用测交的方法进行检验,即将F1与基因型为____________的植株进行杂交,预期实验结果为____________。
(3)除图中的杂交亲本外,可能有另外两种亲本杂交的F1和F2的表型及比例与图中结果相同,推断这两种亲本的基因型为____________和____________。
35. “中心法则”揭示了生物遗传信息传递与表达的过程,图甲是“中心法则”示意图,图乙是图甲②过程的示意图。回答下面问题:
(1)图甲①过程发生需要的基本条件有:模板、____________、原料和____________(填出酶的具体名称,答出两种即可)等,该过程是以____________的方式进行的。
(2)据图乙判断,②过程中子链延伸的方向是____________(填“5'→3'”或“3'→5'”),该过程由于遵循____________原则,从而保证了遗传信息的准确传递。
(3)图甲③过程中,能特异性识别并转运氨基酸分子是____________,细胞中少量的mRNA分子就可以迅速合成大量的多肽,可能的原因是____________。
(4)图甲中,能发生在细胞核的过程有____________(填编号),能发生碱基互补配对的过程有____________(填编号)。选项
应用
措施
目的
A
包扎伤口
透气纱布
避免厌氧微生物繁殖
B
水果保鲜
低氧
降低细胞呼吸,降低有机物消耗
C
葡萄制作果酒
一直通气
加快酵母菌繁殖,有利于酒精发酵
D
栽种农作物
疏松土壤
促进根有氧呼吸,利于吸收无机盐
实验过程
实验现象
结论
A
盘状南瓜与球状南瓜杂交
子代只有盘状南瓜
盘状南瓜是显性
B
非甜玉米自花传粉
子代出现甜玉米
非甜玉米是显性
C
白花豌豆与红花豌豆杂交
子代白花豌豆∶红花豌豆=1∶1
白花是显性
D
取一株糯性玉米成熟的花粉,用碘液进行检测
约50%的花粉显蓝色、约50%的花粉显棕红色
糯性玉米是显性
考试时间: 7月6 日16: 30~18: 00
玉溪市2023~2024学年春季学期期末高一年级教学质量检测生物学试卷
本试卷分第Ⅰ卷(选择题)和第Ⅱ卷(非选择题)两部分。第Ⅰ卷第1页至第6页,第Ⅱ卷第6页至第8页。考试结束后,请将本试卷和答题卡一并交回。满分100分,考试用时90分钟。
第Ⅰ卷 (选择题, 共50分)
注意事项:
1.答题前,考生务必用黑色碳素笔将自己的学校、班级、姓名、准考证号、考场号、座位号在答题卡上填写清楚。
2.每小题选出答案后,用2B铅笔把答题卡上对应题目的答案标号涂黑。如需改动,用橡皮擦干净后,再选涂其他答案标号。在试题卷上作答无效。
一、选择题(共50分,1~20题每题1.5分,21~30题每题2分。在每小题给出的四个选项中,只有一项是符合题目要求的)
1. 多糖、蛋白质、核酸都是生物大分子。构成这些有机物大分子基本骨架的元素是( )
A. CB. N
C. OD. H
【答案】A
【解析】
【分析】组成细胞的大量元素有:C、H、O、N、P、S、K、Ca、Mg,其中C、H、O、N是组成细胞的基本元素,碳是组成细胞的最基本元素,因为碳是构成生物大分子的基本骨架。
【详解】碳是组成细胞的最基本元素,因生物大分子基本骨架是碳链,故多糖、蛋白质、核酸等生物大分子的基本骨架是碳链,A正确,BCD错误。
故选A。
2 细胞学说揭示了( )
A. 植物细胞与动物细胞的统一性B. 细胞结构的多样性
C. 每个细胞都能单独完成各项生命活动D. 真核细胞与原核细胞的差异性
【答案】A
【解析】
【分析】细胞学说是19世纪的重大发现之一,其基本内容有三条:
(1)认为细胞是有机体,一切动植物都是由细胞发育而来,并由细胞和细胞产物所构成;
(2)细胞是一个相对独立的单位,既有它自己的生命,又对与其他细胞共同组成的整体生命起作用;
(3)新细胞是由老细胞分裂产生的。
细胞学说揭示了动物和植物的统一性,从而阐明了生物界的统一性。
【详解】AB、细胞学说揭示了动物和植物的统一性,从而阐明了生物界的统一性,但是没有揭示细胞的多样性,A正确,B错误;
C、细胞是一个相对独立的单位,既有它自己的生命,又对与其他细胞共同组成的整体生命起作用,C错误;
D、细胞学说没有揭示真核细胞与原核细胞的差异性,D错误。
故选A。
3. 糖类是主要的能源物质,下列可用于检测还原糖的试剂及反应呈现的颜色是( )
A. 苏丹Ⅲ染液;橘黄色B. 碘液;蓝色
C. 斐林试剂;砖红色D. 双缩脲试剂;紫色
【答案】C
【解析】
【分析】淀粉遇碘液变蓝;还原性糖与斐林试剂在水浴加热的条件下产生砖红色沉淀;脂肪被苏丹Ⅲ染液染成橘黄色。
【详解】鉴定还原性糖需要用斐林试剂,两者在水浴加热条件下生成砖红色沉淀,C正确,ABD错误。
故选C。
4. 梨的果实细胞中含量最多的有机物是( )
A. 水B. 葡萄糖C. 糖原D. 蛋白质
【答案】D
【解析】
【分析】组成生物体的化合物包括有机物和无机物,有机物包括:蛋白质、核酸、糖类和脂质;无机物包括:水、无机盐。组成生物体的化合物中,水是含量最多的化合物,蛋白质是含量最多的有机化合物。
【详解】在细胞鲜重中含量最多的有机物是蛋白质,水是无机物,综上所述,D正确,ABC错误。
故选D。
5. 下列化合物与其功能不符的是( )
A. 结合水——细胞中的良好溶剂
B. 核酸——细胞中携带遗传信息的物质
C. 糖原——动物细胞生命活动所需的储能物质
D. 维生素D——促进人和动物肠道对钙、磷的吸收
【答案】A
【解析】
【分析】细胞中的化合物分为有机物和无机物,前者包括糖类、脂质、蛋白质和核酸,后者包括水和无机盐。
【详解】A、自由水是细胞中的良好溶剂,A错误;
B、核酸是一切生物的遗传物质,是细胞中携带遗传信息的物质,B正确;
C、糖原是动物细胞内的多糖,是动物细胞生命活动所需的储能物质,C正确;
D、维生素D能有效地促进人和动物肠道对钙和磷的吸收,D正确。
故选A。
6. 下图是某多肽的结构简式,形成这条肽链的氨基酸分子数以及缩合过程中生成的水分子数分别是( )
A. 3和2B. 4和3C. 5和4D. 6和5
【答案】B
【解析】
【分析】1、构成蛋白质的基本单位是氨基酸,其结构特点是每种氨基酸分子至少都含有一个氨基和一个羧基,并且都有一个氨基和一个羧基连接再同一个碳原子上,这个碳原子还连接一个氢原子和一个侧链基团,结构通式为。氨基酸与氨基酸之间进行脱水缩合反应形成多肽,脱掉的水分子数目等于肽键的数目。
2、由图中分子的结构示意图可知,该多肽分子有3个肽键,是由4个氨基酸分子脱去3分子水缩合形成的,称为四肽。
【详解】据图可知,图中组成肽链的氨基酸共有4个,其R基分别是-H、-CH2-OH,-CH2-CH2-COOH、-CH3。脱水数=肽键数=氨基酸数-肽链数=4-1=3个,综上所述,B正确,ACD错误。
故选B。
7. 根据细胞的功能推测,下列叙述错误的是( )
A. 吞噬细胞比红细胞具有更多的溶酶体
B. 心肌细胞比腹肌细胞具有更多的线粒体
C. 植物储藏细胞比叶肉细胞具有更多的叶绿体
D. 胰腺细胞比骨骼肌细胞具有更多的高尔基体
【答案】C
【解析】
【分析】溶酶体是细胞的“消化车间”,内含多种水解酶,能分解衰老、损伤的细胞器,吞噬并且杀死侵入细胞的病毒和细菌。
【详解】A、溶酶体内含有多种水解酶,可吞噬并且杀死侵入细胞的病毒和细菌,吞噬细胞可吞噬病毒和细菌并将其分解,因此吞噬细胞比红细胞具有更多的溶酶体,A正确;
B、线粒体是细胞的“动力车间”,与腹肌细胞相比,心肌细胞代谢快,需要的能量多,因此心肌细胞比腹肌细胞具有更多的线粒体,B正确;
C、植物储藏细胞不含叶绿体,C错误;
D、胰腺细胞可合成并分泌大量蛋白质,如消化酶,而高尔基体可对分泌蛋白进行加工,因此胰腺细胞比骨骼肌细胞具有更多的高尔基体,D正确。
故选C。
8. 将紫色洋葱鳞片叶外表皮浸润在0.3g/mL的蔗糖溶液中,1分钟后进行显微观察,会观察到的现象是
A. 中央液泡体积变小B. 原生质层位置不变
C. 液泡中颜色由深变浅D. 细胞大小逐渐减小
【答案】A
【解析】
【分析】1、紫色洋葱鳞片叶外表皮细胞是成熟的植物细胞,含有大液泡,当细胞液的浓度小于外界溶液的浓度时,细胞液中的水分就透过原生质层进入到外界溶液中,由于原生质层比细胞壁的伸缩性大,当细胞不断失水时,液泡逐渐缩小,原生质层就会与细胞壁逐渐分离开来,即发生了质壁分离。
2、题中将紫色洋葱鳞片叶外表皮细胞置于0.3g/mL的蔗糖溶液中,由于细胞液的浓度小于外界蔗糖溶液的浓度,所以细胞失水发生质壁分离。
【详解】A、将紫色洋葱鳞片叶外表皮细胞置于0.3g/mL的蔗糖溶液中,由于细胞液的浓度小于外界蔗糖溶液的浓度,所以细胞失水发生质壁分离,由于细胞失水,中央液泡体积变小,A正确;
B、当细胞不断失水时,由于原生质层比细胞壁的伸缩性大,原生质层会与细胞壁逐渐分离,B错误;
C、细胞失水会使细胞液中的水减少,而溶质的量不变,所以液泡颜色会由浅变深,C错误;
D、由于细胞壁伸缩性比较小,细胞质壁分离过程中,细胞体积几乎无明显变化,D错误。
故选A。
9. 下列有关酶的叙述,正确的是( )
A. 酶的化学本质都是蛋白质B. 酶只能在活细胞中发挥作用
C. 酶具有降低化学反应活化能的作用D. 生物体内各种酶作用所需的最适条件是一致的
【答案】C
【解析】
【分析】酶是活细胞产生的具有催化作用的有机物,其中绝大多数是蛋白质,少数是RNA。
【详解】A、绝大多数酶是蛋白质,少数酶是RNA,A错误;
B、条件适宜时,酶可在细胞内、细胞外、体外发挥作用,B错误;
C、酶的作用机理是降低化学反应所需要的活化能,C正确;
D、人体内各种酶作用时所需的最适条件是不完全一致的,如唾液淀粉酶的最适pH为7左右,胃蛋白酶的最适pH为1.5,D错误。
故选C。
10. 细胞的衰老和凋亡是普遍存在的生命现象。下列有关叙述错误的是( )
A. 人体各种组织细胞的衰老不是同步进行的
B. 细胞衰老与细胞每次分裂后端粒DNA序列被“截”短有关
C. 细胞凋亡过程是由基因决定的过程
D. 皮肤上的“老年斑”是细胞凋亡的体现
【答案】D
【解析】
【分析】 1、衰老细胞的特征:(1)细胞内水分减少,细胞萎缩,体积变小,但细胞核体积增大,染色质固缩,染色加深;(2)细胞膜通透性功能改变,物质运输功能降低;(3)细胞色素随着细胞衰老逐渐累积;(4)有些酶的活性降低;(5)呼吸速度减慢,新陈代谢减慢。
2、细胞凋亡是由基因决定的细胞自动结束生命的过程.在成熟的生物体内,细胞的自然更新、被病原体感染的细胞的清除,是通过细胞凋亡完成的。
【详解】A、人体为多细胞生物,各种组织细胞的衰老是不同步进行的,A正确;
B、端粒DNA序列在每次细胞分裂后会缩短一截。随着细胞分裂次数的增加,截短的部分会逐渐向内延伸。在端粒DNA序列被“截”短后,端粒内侧的正常基因的DNA序列就会受到损伤,结果使细胞活动渐趋异常,即细胞衰老与细胞每次分裂后端粒DNA序列被“截”短有关,B正确;
C、细胞凋亡是基因控制的程序性死亡,C正确;
D、皮肤上的老年斑是细胞内的色素随细胞的衰老而逐渐积累的结果,D错误;
故选D。
11. 四分体是细胞在减数分裂过程中( )
A. 互相配对的四条染色体
B. 长度相同的四条脱氧核苷酸链
C. 任意两条染色体的四条染色单体
D. 联会后一对同源染色体中的四条染色单体
【答案】D
【解析】
【分析】在减数分裂Ⅰ(减数第一次分裂)开始不久,细胞中原来分散的染色体缩短变粗并两两配对。配对的两条染色体,形状和大小一般都相同,一条来自父方、一条来自母方,称为同源染色体。同源染色体两两配对的现象,叫作联会。联会后的每对同源染色体含有四条染色单体,叫作四分体。
【详解】A、一个四分体只含有一对、即两条配对的染色体,A错误;
B、四分体含有两条配对的染色体,且这两条染色体的大小形态一般相同,每条染色体含两条染色单体,每条染色单体含一个双链的DNA,因此四分体一般含有长度相同的8条脱氧核苷酸链,但配对的同源染色体也存在大小不同的,如X和Y染色体,B错误;
C、联会后的每对同源染色体含有四条染色单体称为一个四分体,并非任意两条染色体的四条染色单体称为四分体,C错误;
D、四分体是指细胞中一对同源染色体配对时含有四个染色单体,D正确。
故选D。
12. RNA彻底水解后,得到的化学物质是( )
A. 4种核糖核苷酸B. 核糖、含氮碱基、磷酸
C. 核糖、含氮碱基、磷脂D. 脱氧核糖、含氮碱基、磷酸
【答案】B
【解析】
【分析】RNA的基本组成单位是四种核糖核苷酸,一分子核糖核苷酸由一分子磷酸、一分子核糖和一分子含氮碱基组成。
【详解】核糖核苷酸是RNA的基本组成单位,RNA初步水解的产物是4种核糖核苷酸,彻底水解的产物是核糖、含氮碱基(A、U、G、C)和磷酸,ACD错误,B正确。
故选B。
13. 果蝇作为遗传学实验材料所具备的优点中,表述最全面的是( )
①染色体数目少且易于观察 ②易饲养,繁殖快
③具有易于区分的相对性状 ④子代数目多,有利于统计分析
A. ①③④B. ①②③C. ②③④D. ①②③④
【答案】D
【解析】
【分析】果蝇作为遗传实验材料的优点:
1、果蝇体型小,体长不到半厘米一个牛奶瓶里可以养上成百只,饲养管理容易,既可喂以腐烂的水果,又可配培养基饲料;一个牛奶瓶里可以养上成百只。
2、果蝇繁殖系数高,孵化快,只要1天时间其卵即可孵化成幼虫,2-3天后变成蛹,再过5天就羽化为成虫。从卵到成虫只要10天左右,一年就可以繁殖30代。
3、果蝇的染色体数目少,仅3对常染色体和1对性染色体,便于分析。作遗传分析时,研究者只需用放大镜或显微镜一个个地观察、计数就行了,从而使得劳动量大为减轻。
4、具有易于区分的相对性状。
【详解】果蝇体型小,体长不到半厘米一个牛奶瓶里可以养上成百只,饲养管理容易;果蝇生长速度快,繁殖周期短,从卵到成虫只要10天左右,一年就可以繁殖30代,果蝇的子代数目多,有利于实验结果的统计分析;果蝇的染色体数目少,仅3对常染色体和1对性染色体,便于分析;果蝇具有易于区分的相对性状,便于实验中的观察和统计。综上所述,D符合题意,ABC不符合题意。
故选D。
14. 肺炎链球菌转化实验中,证明“DNA才是使R型细菌产生稳定遗传变化的物质”的科学家是( )
A. 赫尔希B. 蔡斯C. 艾弗里D. 格里菲思
【答案】C
【解析】
【分析】肺炎链球菌转化实验包括格里菲思体内转化实验和艾弗里体外转化实验,其中格里菲思体内转化实验证明S型细菌中存在某种“转化因子”;艾弗里体外转化实验证明DNA是遗传物质 。
【详解】艾弗里的肺炎链球菌体外转化实验证明了S型细菌中DNA是转化因子,DNA才是使R型细菌产生稳定遗传变化的物质。
故选C。
15. 下图是DNA分子结构模式图的部分片段,下列相关叙述错误的是( )
A. 图中DNA分子两条链反向平行
B. 图中⑦表示胞嘧啶脱氧核糖核苷酸
C. 不同的双链DNA分子中,(A+G)=(C+T)
D. 碱基的成对排列构成了DNA分子的基本骨架
【答案】D
【解析】
【分析】DNA双螺旋结构的主要特点如下。(1)DNA 是由两条单链组成的,这两条链按反向平行方式盘旋成双 螺旋结构。(2)DNA 中的脱氧核糖和磷酸交替连接,排列在外侧,构成基本骨架;碱基排列在内侧。(3)两条链上 的碱基通过氢键连接成碱基对,并且碱基配对具有一定的 规律:A(腺嘌呤)一定与T(胸腺嘧啶)配对;G(鸟嘌呤) 一定与C(胞嘧啶)配对。碱基之间的这种一一对应的关 系,叫作碱基互补配对原则。
【详解】A、图中DNA分子两条链反向平行,其中一条链的方向是5'→3',另一条链的方向是3'→5',A正确;
B、图中⑦是由①磷酸基团、②脱氧核糖③胞嘧啶构成的,表示胞嘧啶脱氧核糖核苷酸,B正确;
C、不同的双链DNA分子中,由于A与T的含量相同,G与C的含量相同,所以(A+G)=(C+T),C正确;
D、脱氧核糖和磷酸交替连接,排列在外侧,构成基本骨架,D错误。
故选D。
16. DNA携带遗传信息,随机选取的两个个体有相同遗传信息的可能性极低,因此DNA可以像指纹一样用来识别身份,这种方法称为DNA指纹技术。此技术依据的原理是( )
A. DNA分子具有稳定性B. DNA分子具有多样性
C. DNA分子具有特异性D. 碱基互补配对原则
【答案】C
【解析】
【分析】DNA分子的多样性主要表现为构成DNA分子的四种脱氧核苷酸的数量和排列顺序不同;特异性主要表现为每个DNA分子都有特定的碱基序列。
【详解】DNA分子中脱氧核苷酸的排列顺序储存着遗传信息,不同的DNA的脱氧核苷酸的排列顺序不同,且每个特定的DNA分子具有特定的脱氧核苷酸的排列顺序,因此DNA可以像指纹一样用来识别身份,原理为DNA分子具有特异性,C正确,ABD错误。
故选C。
17. 下列关于基因突变的叙述,错误的是( )
A. 基因突变是产生新基因的途径B. 基因突变会引起基因碱基序列的改变
C. 无诱发因素时,基因突变不会自发产生D. 基因突变若发生在体细胞中,一般不能遗传
【答案】C
【解析】
【分析】基因突变:
(1)概念:DNA分子中发生碱基对的替换增添和缺失,而引起的基因结构改变。基因突变若发生在配子中,将遵循遗传规律传递给后代;若发生在体细胞中则不能不能通过有性生殖遗传给后代,植物可通过无性生殖的方式传给后代。
(2)诱发因素:①物理因素(紫外线X射线及其他辐射能损伤细胞内的DNA);②化学因素(亚硝酸碱基类似物等能改变核酸的碱基);③生物因素(某些病毒的遗传物质能影响宿主细胞的DNA。
(3)发生时期:有丝分裂间期或减数第一次分裂前的间期。
(4)基因突变的特点:普遍性、随机性、低频性、多数有害性、不定向性。
【详解】AB、基因突变导致基因内碱基排列顺序发生改变,基因突变的结果是产生新基因,AB正确;
C、无诱发因素时,基因突变也会由于DNA复制偶尔发生错误等原因自发产生,C错误;
D、体细胞中的突变一般不能通过有性生殖遗传给子代,D正确。
故选C。
18. 将朝天眼和水泡眼的金鱼杂交得到朝天泡眼金鱼。该品种的获得主要是利用了( )
A. 基因突变B. 基因重组C. 染色体结构变异D. 染色体数目变异
【答案】B
【解析】
【分析】可遗传的变异包括基因突变、基因重组和染色体变异:(1)基因突变是指基因中碱基对的增添、缺失或替换;(2)基因重组是指在生物体进行有性生殖的过程中,控制不同性状的非等位基因重新组合;(3)染色体变异包括染色体结构变异(重复、缺失、易位、倒位)和染色体数目变异。
【详解】朝天眼和水泡眼的金鱼杂交得到朝天泡眼金鱼,该育种方式为杂交育种,杂交育种所依据的遗传学原理是基因重组。B正确,ACD错误。
故选B。
19. 位于澄江市抚仙湖北岸的帽天山附近,地下岩石中完整记录了寒武纪早期的海洋生物群落,几乎所有动物门类的祖先都能在这里找到,这为进一步研究生物的进化主要提供了( )
A. 化石证据B. 细胞水平证据C. 胚胎学证据D. 比较解剖学证据
【答案】A
【解析】
【分析】生物进化的证据有化石证据、比较解剖学上的证据、胚胎学上的证据等,化石是指保存在岩层中的古生物遗物和生活遗迹;比较解剖学是对各类脊椎动物的器官和系统进行解剖和比较研究的科学,比较解剖学为生物进化论提供的最重要的证据是同源器官;胚胎学是研究动植物的胚胎形成和发育过程的科学,也为生物进化论提供了很重要的证据。
【详解】位于澄江市抚仙湖北岸的帽天山附近,地下岩石中完整记录了寒武纪早期的海洋生物群落,岩石中保留的寒武纪早期的海洋生物的痕迹属于化石,因此这为进一步研究生物的进化主要提供了化石证据,A正确,BCD错误。
故选A。
20. 某种群中基因型为AA的个体占80%,Aa的个体占10%,aa的个体占10%。A基因和a基因的基因频率分别是( )
A. 80%、20%B. 85%、20%C. 90%、10%D. 85%、15%
【答案】D
【解析】
【分析】计算种群基因频率的方法是:显性基因的基因频率=显性纯合子的基因型频率+杂合子基因型频率的一半,隐性基因的基因频率=隐性纯合子的基因型频率+杂合子基因型频率的一半。
【详解】显性基因的基因频率=显性纯合子的基因型频率+杂合子基因型频率的一半,故A的基因频率=80%+1/2×10%=85%,a的基因频率=100%-85%=15%,D正确,ABC错误。
故选D。
21. 温度过高、过酸、过碱都会使蛋白质发生变性,这一过程改变了蛋白质的( )
A. 氨基酸种类B. 氨基酸数目C. 氨基酸排列顺序D. 空间结构
【答案】D
【解析】
【分析】蛋白质变性是指蛋白质在某些物理和化学因素作用下其特定的空间构象被破坏,从而导致其理化性质的改变和生物活性丧失的现象。
【详解】蛋白质结构多样性与组成蛋白质的氨基酸的种类、数目、排列顺序和蛋白质的空间结构有关,温度过高、过酸、过碱都会使蛋白质发生变性,蛋白质变性是其特定的空间构象被破坏,而不会改变氨基酸的种类、数目及排列顺序。综上所述,D正确,ABC错误。
故选D。
22. 在某细胞培养液中加入32P标记的磷酸分子,短时间内分离出细胞的ATP,发现其含量变化不大,但部分ATP的末端磷酸基团已带上放射性标记。该现象能说明( )
①ATP是细胞中的直接能源物质 ②部分32P标记的ATP是重新合成的
③该过程中ATP既有合成又有分解 ④ATP是细胞内的高能磷酸化合物
A. ①②B. ②③C. ①②③D. ②③④
【答案】B
【解析】
【分析】由题意可知,在加入32P标记的磷酸分子的细胞培养液中培养细胞,短时间内分离出细胞的ATP,发现其含量变化不大,但部分ATP的末端磷酸基团已带上放射性标记,说明这段时间内,既有ATP的水解,也有ATP的合成,ATP水解与合成达到相对稳定的状态。
【详解】①由于题干中没有说明ATP供能的过程,所以不能说明ATP是细胞内的直接能源物质,①错误;
②部分ATP的末端P已带上放射性标记,说明部分32P标记的ATP是重新合成的,②正确;
③ATP含量变化不大,而部分ATP的末端磷酸基团已带上放射性标记,说明该过程中ATP既有合成又有分解,③正确。
④由于题干中没有说明ATP供能的过程,因此上述过程不能说明ATP是细胞内的高能磷酸化合物,④错误。综上分析,B正确,ACD错误。
故选B。
23. 细胞呼吸原理广泛应用于生产实践中。下表中有关措施与对应的目的不恰当的是( )
A. AB. BC. CD. D
【答案】C
【解析】
【分析】细胞呼吸的原理在生活和生产中得到了广泛的应用。生活中,馒头、面包、泡菜等许多传统食品的制作,现代发酵工业生产青霉素、味精等产品,都建立在对微生物细胞呼吸原理利用的基础上。在农业生产上,人们采取的很多措施也与调节呼吸作用的强度有关。例如,中耕松土、适时排水,就是通过改善氧气供应来促进作物根系的呼吸作用,以利于作物的生长;在储藏果实、蔬菜时,往往需要采取降低温度、降低氧气含量等措施减弱果蔬的呼吸作用,以减少有机物的消耗。
【详解】A、由于氧气的存在能抑制破伤风杆菌等厌氧菌的繁殖,所以选用透气的消毒纱布包扎伤口,可以避免厌氧菌的繁殖,从而有利于伤口的痊愈,A正确;
B、水果保鲜的目的既要保持水分,又要降低呼吸作用,所以零度以上的低温、低氧并保持一定的湿度是最好的方法,可降低细胞呼吸,减少有机物的消耗,B正确;
C、用酵母菌酿酒时,一般先通气后密封,通气是为了增强有氧呼吸强度,使酵母菌大量繁殖,密封是为了营造无氧环境,利于酒精发酵,C错误;
D、植物根系对无机盐的吸收过程是一个主动运输过程,需要能量和载体蛋白,植物生长过程中的松土,可以提高土壤中氧气的含量,有利于根细胞的有氧呼吸作用,从而为根吸收无机盐提供更多的能量,D正确。
故选C。
24. 下图为MSC(骨髓间充质干细胞)分裂、分化成部分组织细胞的示意图,下列叙述错误的是( )
A. MSC属于机体内未分化的细胞
B. 图示过程未体现出细胞的全能性
C. MSC分化成脂肪细胞时遗传物质未发生改变
D. 分化后的细胞在形态、结构与功能上存在差异
【答案】A
【解析】
【分析】1、据图分析,多能干细胞的间充质干细胞( MSC)能分裂、分化成多种组织细胞。细胞分化是指在个体发育中,由一个或一种细胞增殖产生的后代,在形态,结构和生理功能上发生稳定性差异的过程。细胞分化的实质:基因的选择性表达。
2、细胞的全能性是指细胞经分裂和分化后,仍具有产生完整有机体或分化成其他各种细胞的潜能和特性。
【详解】A、据图分析,MSC可以分裂、分化成部分组织细胞,因此MSC属于分化程度低的干细胞,并不是未分化的细胞,A错误;
B、图示MSC可以分裂、分化成部分组织细胞,并不能产生完整有机体或分化成其他各种细胞,因此未体现细胞的全能性,B正确;
C、细胞分化的实质是基因的选择性表达,并未改变细胞内的遗传物质,因此MSC分化形成脂肪细胞时遗传物质未发生改变,C正确;
D、细胞分化使不同的细胞形态、结构与功能发生稳定性差异,D正确。
故选A。
25. 动物细胞有丝分裂区别于低等植物细胞有丝分裂的是( )
A. 核膜、核仁在前期消失B. 末期不形成细胞板
C. 中心粒在间期倍增D. 着丝粒在后期分裂
【答案】B
【解析】
【分析】动、植物细胞有丝分裂过程的区别:
1、植物细胞前期:由细胞两极发纺锤丝形成纺锤体;动物细胞前期:已复制的两中心体分别移向两极,周围发出星射,形成纺锤体。
2、植物细胞末期:赤道板出现细胞板,扩展形成新细胞壁,并把细胞分为两个;动物细胞末期:细胞中部出现细胞内陷,把细胞质隘裂为二,形成两个子细胞。
【详解】A、动物和低等植物细胞有丝分裂前期都有核膜、核仁的消失,A不符合题意;
B、动植物细胞在有丝分裂末期的方式不同,动物细胞的细胞膜从中间向内凹陷,将细胞缢裂成两个新细胞;植物细胞在赤道板的位置形成细胞板,细胞板从中间向四周延展形成细胞壁,将细胞一分为二,B符合题意;
C、动物和低等植物都有中心体,中心粒都在间期倍增,C不符合题意;
D、动物和低等植物细胞有丝分裂后期着丝粒都分裂,染色单体都分开形成子染色体,D不符合题意。
故选B。
26. 下列4组杂交实验中,每对相对性状由一对等位基因控制且不存在致死现象。不能判断显隐性关系的是( )
A. AB. BC. CD. D
【答案】C
【解析】
【分析】判断一相对性状的显性和隐性关系,可用杂交法和自交法(只能用于植物) :杂交法就是用具有一对相对性状的亲本杂交,若子代只表现一种性状,则子代表现出的性状为显性性状;自交法就是让具有相同性状的个体杂交,若子代出现性状分离,则亲本的性状为显性性状。
【详解】A、盘状南瓜与球状南瓜杂交,子代只有盘状南瓜,说明盘状是显性性状,A正确;
B、玉米为雌雄同株异花植物,非甜玉米自花传粉,子代出现甜玉米,“无中生有”为隐性,说明甜玉米为隐性性状,非甜玉米是显性性状,B正确;
C、白花豌豆与红花豌豆杂交,子代白花豌豆∶红花豌豆=1∶1,相当于测交实验,不能判断显隐性关系,C错误;
D、取一株糯性玉米成熟的花粉,用碘液进行检测,结果显示约50%的花粉显蓝色、约50%的花粉显棕红色,说明糯性玉米为杂合子,杂合子表现为显性性状,说明糯性玉米是显性性状,D正确。
故选C。
27. 某生物基因型为AaBbCc,这三对等位基因的遗传符合自由组合定律。该生物测交后代中,基因型为aabbcc的个体所占的比例是( )
A. 1/2B. 1/4C. 1/8D. 1/16
【答案】C
【解析】
【分析】在解决自由组合问题时,可先将自由组合定律问题转化为若干个分离定律问题,在独立遗传的情况下,有几对基因就可分解为几个分离定律的问题,再进行组合。
【详解】基因型为AaBbCc的个体与aabbcc测交,可拆解为Aa×aa,Bb×bb,Cc×cc,每对测交的后代出现隐性纯合子的概率均为1/2,故子代出现aabbcc个体的概率为1/2×1/2×1/2=1/8,C正确,ABD错误。
故选C。
28. 下图表示某家系红绿色盲遗传病的遗传系谱图,图中深色表示患病个体(不考虑染色体变异和基因突变),若Ⅲ10是携带者,其致病基因来自Ⅰ2的概率为( )
A. 0B. 1/2C. 1/4D. 1
【答案】A
【解析】
【分析】Ⅱ4和Ⅱ5都正常,但他们有一个患病的儿子,即“无中生有为隐性”,这说明该病为隐性遗传病,可能是伴X染色体隐性遗传病,也可能是常染色体隐性遗传病。若图示为红绿色盲遗传病的遗传系谱图,则遗传方式为伴X隐性遗传病。
【详解】图示为红绿色盲遗传病的遗传系谱图,则遗传方式为伴X隐性遗传病。根据Ⅲ9为患者,可知Ⅱ5携带色盲基因,Ⅱ4为正常男性,不含色盲基因,所以若Ⅲ10是携带者,其致病基因来自Ⅱ5,Ⅱ5表现正常,为色盲基因的携带者,其色盲基因来自Ⅰ1,而正常基因来自Ⅰ2,故若Ⅲ10是携带者,其致病基因来自Ⅰ2的概率为0,A正确,BCD错误。
故选A。
29. 下列关于基因与性状关系的叙述,正确的是( )
①基因与性状不都是一一对应的关系
②基因通过其表达产物——蛋白质来控制生物的性状
③基因中部分碱基发生甲基化修饰,可能会对表型产生影响
④镰状细胞贫血说明基因能通过控制酶的合成控制生物的性状
⑤表观遗传能够使生物体在基因碱基序列不变的情况下发生可遗传的性状改变
A. ①③④⑤B. ②③④⑤C. ①②③⑤D. ①②③④⑤
【答案】C
【解析】
【分析】表观遗传是指生物体基因的碱基序列保持不变,但基因表达和表型发生可遗传变化的现象。
【详解】①基因与性状不都是一一对应的关系,如有的性状由多对基因控制,①正确;
②蛋白质是生命活动的体现者,基因通过其表达产物——蛋白质来控制生物的性状,②正确;
③基因中部分碱基发生甲基化修饰,可能会影响该基因的表达,进而对表型产生影响,③正确;
④镰状细胞贫血说明基因能通过控制蛋白质的结构来直接控制生物的性状,④错误;
⑤表观遗传能够使生物体在基因的碱基序列不变的情况下发生可遗传的性状改变,属于可遗传的变异,⑤正确。
综上分析,C正确,ABD错误。
故选C。
30. 猫叫综合征是人的5号染色体部分缺失引起的遗传病,因为患儿哭声轻,音调高,很像猫叫而得名。下列关于猫叫综合征叙述错误的是( )
A. 该遗传病属于染色体异常遗传病
B. 5号染色体部分缺失属于染色体数目变异
C. 染色体部分缺失会引起染色体上基因数目的改变
D. 该遗传病可以通过产前诊断的手段进行筛查
【答案】B
【解析】
【分析】人类遗传病分为单基因遗传病、多基因遗传病和染色体异常遗传病:
(1)单基因遗传病包括常染色体显性遗传病(如并指)、常染色体隐性遗传病(如白化病)、伴X染色体隐性遗传病(如血友病、色盲)、伴X染色体显性遗传病(如抗维生素D佝偻病);
(2)多基因遗传病是由多对等位基因异常引起的,如青少年型糖尿病;
(3)染色体异常遗传病包括染色体结构异常遗传病(如猫叫综合征)和染色体数目异常遗传病(如21三体综合征)。
【详解】AB、根据题意,猫叫综合征是人的第5号染色体部分缺失引起的遗传病,属于染色体异常的遗传病,这种变异属于染色体结构变异中的缺失,A正确,B错误;
C、染色体部分缺失会引起染色体上基因数目的减少,C正确;
D、产前诊断的措施包括:羊水检查、B超检查、孕妇血细胞检查以及基因检测等,该遗传病属于染色体异常的遗传病,可以通过产前诊断的手段进行筛查,如进行羊水检查,D正确。
故选B。
第Ⅱ卷(非选择题,共50分)
注意事项:
第Ⅱ卷用黑色碳素笔在答题卡上各题的答题区域内作答,在试题卷上作答无效。
二、简答题(本大题共5 小题,共50分)
31. 在适宜条件下,测得的某植物根细胞对a、b两种物质的吸收速率与外界溶液中这两种物质浓度的关系如图所示(a、b两条曲线分别代表植物根细胞对不同浓度a、b两种物质的吸收速率)。回答下列问题:
(1)根据实验结果可知,a物质进入根细胞的跨膜运输方式是____________,该过程中,物质直接通过细胞膜的____________进入细胞。
(2)b曲线不再上升时,若影响其吸收速率的因素是转运蛋白的数量,则b曲线代表的物质跨膜运输方式是____________或____________;这两种物质跨膜运输方式的不同点有____________(答出2点即可)。
(3)像蛋白质这样的生物大分子,可通过____________(跨膜运输方式)进出细胞,该过程____________(填“需要”或“不需要”)膜上蛋白质的参与。
(4)细胞的物质输入和输出都必须经过细胞膜,这体现出细胞膜具有____________功能。
【答案】(1) ①. 自由扩散 ②. 磷脂双分子层
(2) ①. 协助扩散 ②. 主动运输 ③. 协助扩散顺浓度转运,主动运输逆浓度转运;协助扩散不消耗能量,主动运输消耗能量
(3) ①. 胞吞和胞吐 ②. 需要 (4)控制物质进出细胞
【解析】
【分析】分析图示:根细胞对a的吸收速率随着a的浓度的增加而增加,说明只受物质浓度差的影响,因此可判断为自由扩散;根细胞对b的吸收速率,在一定范围内,随着b的浓度的增加而增加,超过该范围,不再随b的浓度的增加而增加,说明受到载体数量的限制,可判断为协助扩散或主动运输。
【小问1详解】
a的运输速率随着物质浓度的增加而增加,说明只受物质浓度差的影响,因此a是通过自由扩散方式跨膜运输的。物质通过简单的扩散作用进出细胞即自由扩散,该过程不需要载体和能量,该过程中,物质直接通过细胞膜的磷脂双分子层进入细胞。
【小问2详解】
由图可知,若影响其吸收速率的因素是转运蛋白的数量,b可能是协助扩散或主动运输,协助扩散是顺浓度梯度转运,不消化能量,主动运输为逆浓度梯度转运,消耗能量。
【小问3详解】
像蛋白质这样的生物大分子,可通过胞吞和胞吐进出细胞,该过程需要膜上蛋白质的参与,同时消耗能量。
【小问4详解】
细胞膜的功能有:将细胞与外界环境分隔开;控制物质进出细胞;进行细胞间信息交流。细胞的物质输入和输出都必须经过细胞膜,这体现出细胞膜具有控制物质进出细胞的功能。
32. 下图是表示某植物叶肉细胞光合作用和呼吸作用示意图,A-E代表反应过程。据图回答下列问题:
(1)图中①、③、④代表物质依次是____________、____________、____________;上述反应过程中,ATP合成发生在____________(用图中字母回答)过程,D反应过程在____________进行。
(2)若用同位素18O标记的H2O作原料,供给植物叶片,一段时间后,在周围空气中____________(填“可能”或“不可能”)检测到含有18O的CO2。
(3)正常条件下,植物叶片合成的光合产物一部分会运输到其他器官,但不会全部都运输到其他器官,据图分析,原因是________________________。
【答案】(1) ①. 氧气 ②. ADP、Pi ③. C5 ④. A ⑤. 线粒体基质
(2)可能 (3)细胞自身呼吸需要消耗光合产物或光合产物用于合成细胞自身结构
【解析】
【分析】据图可知,A为光反应,B为暗反应,C为有氧呼吸第一阶段,D为有氧呼吸第二阶段,E为有氧呼吸第三阶段。
【小问1详解】
A为光反应,水光解产生氧气,ADP和Pi可合成ATP,NADP++e-+H+→NADPH,因此①为氧气,②为NADP+,③是ADP和Pi,④是C5,可与CO2固定形成C3,ATP合成发生在光反应过程中,即A过程,D反应是丙酮酸和水反应形成CO2,为有氧呼吸第二阶段,发生在线粒体基质中。
【小问2详解】
因为H218O可以参与有氧呼吸的第二阶段,生成C18O2,C18O2可释放到空气中,因此若用同位素18O标记的H2O作原料,供给植物叶片,一段时间后,在周围空气中可能检测到含有18O的CO2。
【小问3详解】
由于细胞自身呼吸需要消耗光合产物或光合产物用于合成细胞自身结构,因此植物叶片合成的光合产物一部分会运输到其他器官,但不会全部都运输到其他器官。
33. 下图是某雄性动物(2n=4)在生殖和发育过程中,不同时期细胞内染色体数目和细胞分裂图像的变化曲线。据图回答下列问题:
(1)图Ⅰ中A时期表示____________分裂过程,该过程曲线①→②阶段形成的原因是____________,图中能发生基因重组的阶段是____________(填序号)。
(2)C时期表示____________分裂过程,该过程对于生物的遗传具有重要的意义,原因是____________;⑥阶段细胞中染色体:核DNA=____________。
(3)图Ⅱ中甲、乙细胞分别处于图Ⅰ中____________、____________(填序号)阶段;乙细胞分裂产生的子细胞名称是____________。
【答案】(1) ①. 减数 ②. 同源染色体分离进入不同的细胞 ③. ①
(2) ①. 有丝 ②. 有丝分裂通过染色体的复制和平均分配,保持了亲子代细胞之间遗传的稳定性 ③. 1∶1
(3) ①. ⑤ ②. ③ ③. 精细胞
【解析】
【分析】图Ⅰ中A时期表示减数分裂,B时期为受精作用,C时期为有丝分裂,甲细胞为有丝分裂中期,乙细胞为减数第二次分裂后期。
【小问1详解】
图Ⅰ中A时期染色体数目最终变为体细胞的一半,为减数分裂过程。曲线①→②过程中染色体数目减半的原因是减数第一次分裂过程中同源染色体的分离进入不同的子细胞。基因重组发生在减数第一次分裂前期四分体时期同源染色体之间的互换和减数第一次分裂后期非同源染色体的自由组合,对应①阶段。
【小问2详解】
C时期表示受精卵的有丝分裂过程,有丝分裂通过染色体的复制和平均分配,保持了亲子代细胞之间的遗传稳定性,对于生物的遗传具有重要的意义。⑥阶段是有丝分裂后期,染色体数目是体细胞的二倍,由于着丝粒的断裂,此时每条染色体上只有一个DNA,故⑥阶段细胞中染色体∶核DNA=1∶1。
【小问3详解】
甲细胞含有同源染色体,所有染色体的着丝粒都排列在赤道板上,为有丝分裂中期,处于图Ⅰ中⑤阶段,乙细胞不含同源染色体,着丝粒断裂,为减数第二次分裂后期,对应图Ⅰ中③阶段。乙细胞为雄性动物体内的细胞,为次级精母细胞,分裂产生的子细胞为精细胞。
34. 某种野生植物花色有紫色和白色两种表型,该性状的遗传涉及两对等位基因,分别用A、a和B、b表示。为探究该植物花色的遗传规律,进行了杂交实验(如图所示)。回答下列问题:
(1)该植物的紫花和白花属于一对相对性状,相对性状是指____________。F2中同时出现紫花和白花的现象叫作____________。据图推测,本实验研究的花色性状符合基因的____________定律。F2白色植株中,纯合子所占的比例为____________。
(2)为验证这两对等位基因遵循的遗传规律,可采用测交的方法进行检验,即将F1与基因型为____________的植株进行杂交,预期实验结果为____________。
(3)除图中的杂交亲本外,可能有另外两种亲本杂交的F1和F2的表型及比例与图中结果相同,推断这两种亲本的基因型为____________和____________。
【答案】(1) ①. 同种生物同一性状不同的表现类型 ②. 性状分离 ③. 自由组合 ④. 3/7
(2) ①. aabb ②. 紫花∶白花=1∶3
(3) ①. AAbb ②. aaBB
【解析】
【分析】F1紫花植株自交,所得F2植株中紫花∶白花=9∶7,而9∶7是9∶3∶3∶1的变式,说明F1紫花植株的基因型是AaBb。
【小问1详解】
相对性状是指同一生物同一性状不同的表现类型。子一代均为紫花,子二代既有紫花又有白花,即出现了性状分离,根据F2植株中紫花∶白花=9∶7,而9∶7是9∶3∶3∶1的变式,可知本实验研究的花色性状符合基因的自由组合定律。根据F2植株中紫花∶白花=9∶7,可知白花植株中纯合子aabb、aaBB和AAbb占3/7。
【小问2详解】
为验证这两对等位基因遵循的遗传规律,可采用测交的方法进行检验,即将F1(AaBb)与基因型为aabb的植株进行杂交,子代AaBb∶Aabb∶aaBb∶aabb=1∶1∶1∶1,表型和分离比为紫花∶白花=1∶3。
【小问3详解】
紫花基因型为A-B-,白花基因型为aaB-、A-bb、aabb,其中AABB×aabb→AaBb,AAbb×aaBB→AaBb,AaBb自交后代为紫花∶白花=9∶7,因此除图中的杂交亲本(AABB×aabb)外,可能有另外两种亲本杂交的F1和F2的表型及比例与图中结果相同,推断这两种亲本的基因型为AAbb和aaBB,均为白花。
35. “中心法则”揭示了生物遗传信息传递与表达的过程,图甲是“中心法则”示意图,图乙是图甲②过程的示意图。回答下面问题:
(1)图甲①过程发生需要的基本条件有:模板、____________、原料和____________(填出酶的具体名称,答出两种即可)等,该过程是以____________的方式进行的。
(2)据图乙判断,②过程中子链延伸的方向是____________(填“5'→3'”或“3'→5'”),该过程由于遵循____________原则,从而保证了遗传信息的准确传递。
(3)图甲③过程中,能特异性识别并转运氨基酸的分子是____________,细胞中少量的mRNA分子就可以迅速合成大量的多肽,可能的原因是____________。
(4)图甲中,能发生在细胞核的过程有____________(填编号),能发生碱基互补配对的过程有____________(填编号)。
【答案】(1) ①. ATP(或能量) ②. 解旋酶、DNA聚合酶 ③. 半保留复制
(2) ①. 5'→3' ②. 碱基互补配对
(3) ①. tRNA ②. 一个mRNA分子上可相继结合多个核糖体,同时进行多条肽链的合成
(4) ①. ①、② ②. ①、②、③
【解析】
【分析】甲图:①表示DNA复制,②表示转录,③表示翻译。乙图表示转录过程。
【小问1详解】
图甲①过程表示DNA复制,需要DNA的两条链分别为模板,需要四种脱氧核苷酸为原料,需要ATP提供能量,需要解旋酶解开双螺旋,需要DNA聚合酶催化DNA子链的合成。新形成的DNA含有一条亲代链和一条子代链,为半保留复制的方式进行复制。
【小问2详解】
根据图示可知,图乙转录时子链的延伸方向为5’→3’,该过程遵循碱基互补配对原则,从而保证了遗传信息的准确传递。
【小问3详解】
图甲③过程为翻译,tRNA能识别mRNA上的密码子并搬运氨基酸,由于一个mRNA可相继结合多个核糖体,同时进行多条肽链的合成,因此细胞中少量的mRNA分子就可以迅速合成大量的多肽。
【小问4详解】
真核生物体DNA复制和转录主要发生在细胞核内,翻译发生在细胞质中,因此图甲中,能发生在细胞核的过程有①②。图甲中①DNA复制、②转录、③翻译都能发生碱基互补配对。
选项
应用
措施
目的
A
包扎伤口
透气纱布
避免厌氧微生物繁殖
B
水果保鲜
低氧
降低细胞呼吸,降低有机物消耗
C
葡萄制作果酒
一直通气
加快酵母菌繁殖,有利于酒精发酵
D
栽种农作物
疏松土壤
促进根有氧呼吸,利于吸收无机盐
实验过程
实验现象
结论
A
盘状南瓜与球状南瓜杂交
子代只有盘状南瓜
盘状南瓜是显性
B
非甜玉米自花传粉
子代出现甜玉米
非甜玉米是显性
C
白花豌豆与红花豌豆杂交
子代白花豌豆∶红花豌豆=1∶1
白花是显性
D
取一株糯性玉米成熟的花粉,用碘液进行检测
约50%的花粉显蓝色、约50%的花粉显棕红色
糯性玉米是显性
2024钦州高一下学期期末考试生物含解析: 这是一份2024钦州高一下学期期末考试生物含解析,共20页。试卷主要包含了本试卷主要考试内容, 基因甲基化可引起表观遗传等内容,欢迎下载使用。
云南省玉溪市2023-2024学年高一下学期7月期末考试生物试卷(Word版附解析): 这是一份云南省玉溪市2023-2024学年高一下学期7月期末考试生物试卷(Word版附解析),共30页。试卷主要包含了 下列化合物与其功能不符的是, 下列有关酶的叙述,正确的是等内容,欢迎下载使用。
2024惠州高一下学期期末考试生物含解析: 这是一份2024惠州高一下学期期末考试生物含解析,共27页。试卷主要包含了请将答案正确填写在答题卡上等内容,欢迎下载使用。

