


所属成套资源:2024年高考化学试题分类汇编
考点4 氧化还原反应-2024年高考化学试题分类汇编
展开
这是一份考点4 氧化还原反应-2024年高考化学试题分类汇编,共12页。试卷主要包含了下列说法不正确的是,下列方程式与所给事实不相符的是等内容,欢迎下载使用。
选择题
1.(2024·黑、吉、辽选择考·6)H2O2分解的“碘钟”反应美轮美奂。将一定浓度的三种溶液(①H2O2溶液;②淀粉、丙二酸和MnSO4混合溶液;③KIO3、稀硫酸混合溶液)混合,溶液颜色在无色和蓝色之间来回振荡,周期性变色;几分钟后,稳定为蓝色。下列说法错误的是( )
A.无色→蓝色:生成I2
B.蓝色→无色:I2转化为化合态
C.H2O2起漂白作用
D.淀粉作指示剂
【解析】选C。分析该“碘钟”反应的原理:①在Mn2+的催化下H2O2与IO3-反应生成I2,淀粉作指示剂,溶液变蓝色;②生成的I2又会与H2O2反应生成IO3-,使溶液变回无色:③生成的I2可以与丙二酸反应生成琥珀色的ICH(COOH)2,溶液最终会变成蓝色。根据分析,溶液由无色变为蓝色说明有I2生成,A正确;根据分析,溶液由蓝色变为无色,是将I2转化为IO3-,I2转化为化合态,B正确;根据分析,H2O2在此过程中参加反应,不起漂白作用,C错误;在此过程中,因为有I2的生成与消耗,淀粉在这个过程中起到指示剂的作用,D正确。
2.(2024·江苏选择考·11)室温下,根据下列实验过程及现象,能验证相应实验结论的是( )
【解析】选B。H2SO4是二元酸,CH3COOH是一元酸,通过该实验无法比较H2SO4和CH3COOH酸性的强弱,故A错误;向2 mL 0.1 ml·L-1Na2S溶液中滴加几滴溴水,振荡,产生淡黄色沉淀,说明发生反应:S2-+Br22Br-+S↓,氧化剂的氧化性大于氧化产物,因此氧化性:Br2>S,故B正确;CaCO3和BaCO3均为白色沉淀,无法通过现象确定沉淀种类,无法比较CaCO3和BaCO3溶度积常数的大小,故C错误;比较CH3COO-和NO2-结合H+能力,应在相同条件下测定相同浓度CH3COONa溶液和NaNO2溶液的pH,但题中未明确指出两者浓度相等,故D错误。
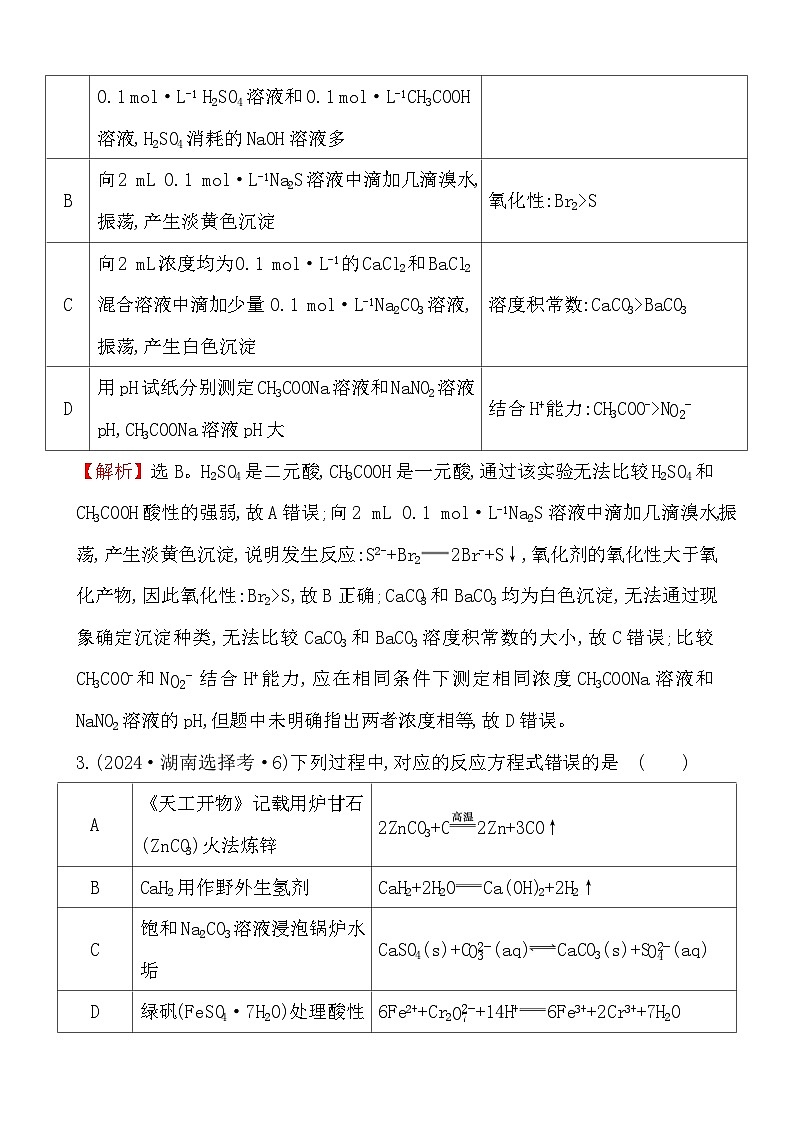
3.(2024·湖南选择考·6)下列过程中,对应的反应方程式错误的是( )
【解析】选A。火法炼锌过程中C作还原剂,ZnCO3在高温条件下分解为ZnO、CO2,CO2与C在高温条件下反应生成还原性气体CO,CO还原ZnO生成Zn,因此总反应为ZnCO3+2CZn+3CO↑,故A项错误;CaH2为活泼金属氢化物,因此能与H2O发生归中反应生成碱和氢气,化学方程式为CaH2+2H2OCa(OH)2+2H2↑,故B项正确;锅炉水垢中主要成分为CaSO4、MgCO3等,由于溶解性:CaSO4>CaCO3,因此向锅炉水垢中加入饱和Na2CO3溶液,根据难溶物转化原则可知CaSO4转化为CaCO3,化学方程式为CaSO4(s)+CO32−(aq)CaCO3(s)+SO42−(aq),故C项正确;Cr2O72−具有强氧化性,加入具有还原性的Fe2+,二者发生氧化还原反应生成Fe3+、Cr3+,Cr元素化合价由+6降低至+3,Fe元素化合价由+2升高至+3,反应的离子方程式为6Fe2++Cr2O72−+14H+6Fe3++2Cr3++7H2O,故D项正确。
4.(2024·浙江6月选考·2)下列说法不正确的是( )
A.Al(OH)3呈两性,不能用于治疗胃酸过多
B.Na2O2能与CO2反应产生O2,可作供氧剂
C.FeO有还原性,能被氧化成Fe3O4
D.HNO3见光易分解,应保存在棕色试剂瓶中
【解析】选A。A项,Al(OH)3呈两性,不溶于水,但可以与胃酸反应生成无毒物质,因此能用于治疗胃酸过多,A不正确;B项,Na2O2能与CO2反应产生O2,该反应能安全发生且不生成有毒气体,可作供氧剂,B正确;C项,FeO有还原性,其中Fe元素的化合价为+2,用适当的氧化剂可以将其氧化成Fe3O4,C正确;D项,见光易分解的物质应保存在棕色试剂瓶中,HNO3见光易分解,故其应保存在棕色试剂瓶中,D正确。
5.(2024·浙江6月选考·6)利用CH3OH可将废水中的NO3-转化为对环境无害的物质后排放。反应原理为:H++CH3OH+NO3-X+CO2+H2O(未配平)。下列说法正确的是( )
A.X表示NO2
B.可用O3替换CH3OH
C.氧化剂与还原剂物质的量之比为6∶5
D.若生成标准状况下的CO2气体11.2 L,则反应转移的电子数为2NA(NA表示阿伏加德罗常数的值)
【解析】选C。A项,由题中信息可知,利用CH3OH可将废水中的NO3-转化为对环境无害的物质X后排放,则X表示N2,NO2仍然是大气污染物,A不正确;B项,CH3OH中C元素的化合价由-2价升高到+4价,CH3OH是该反应的还原剂,O3有强氧化性,通常不能用作还原剂,故不可用O3替换CH3OH,B不正确;C项,该反应中,还原剂CH3OH中C元素的化合价由-2价升高到+4价,氧化剂NO3-中N元素的化合价由+5价降低到0价,由电子转移守恒可知,氧化剂与还原剂的物质的量之比为6∶5,C正确;D项,CH3OH中C元素的化合价由-2价升高到+4价,若生成标准状况下的CO2气体11.2 L,即生成0.5 ml CO2,反应转移的电子数为3NA,D不正确。
6.(2024·山东等级考·1)中国书画是世界艺术瑰宝,古人所用文房四宝制作过程中发生氧化还原反应的是( )
A.竹管、动物尾毫→湖笔
B.松木→油烟→徽墨
C.楮树皮→纸浆纤维→宣纸
D.端石→端砚
【解析】选B。湖笔,以竹管为笔杆,以动物尾毫为笔头制成,不涉及氧化还原反应,A不符合题意;松木中的C元素主要以有机物的形式存在,徽墨主要为C单质,存在元素化合价的变化,属于氧化还原反应,B符合题意;宣纸,以楮树皮为原料,得到纸浆纤维,从而制作宣纸,不涉及氧化还原反应,C不符合题意;端砚以端石为原料经过采石、维料、制璞、雕刻、磨光、配盒等步骤制成,不涉及氧化还原反应,D不符合题意;故选B。
7.(2024·北京等级考·5)下列方程式与所给事实不相符的是( )
A.海水提溴过程中,用氯气氧化苦卤得到溴单质:2Br-+Cl2Br2+2Cl-
B.用绿矾(FeSO4·7H2O)将酸性工业废水中的Cr2O72−转化为Cr3+:6Fe2++Cr2O72−+14H+6Fe3++2Cr3++7H2O
C.用5%Na2SO4溶液能有效除去误食的Ba2+:SO42−+Ba2+BaSO4↓
D.用Na2CO3溶液将水垢中的CaSO4转化为溶于酸的CaCO3:Ca2++CO32−CaCO3↓
【解析】选D。氯气氧化苦卤得到溴单质,发生置换反应,离子方程式正确,A正确;Cr2O72−可以将Fe2+氧化成Fe3+,离子方程式正确,B正确;SO42−结合Ba2+生成BaSO4沉淀,可以阻止Ba2+被人体吸收,离子方程式正确,C正确;Na2CO3与CaSO4反应属于沉淀的转化,CaSO4不能拆分,正确的离子方程式为CaSO4+CO32−CaCO3+SO42−,D错误。
8.(2024·北京等级考·14)不同条件下,当KMnO4与KI按照反应①②的化学计量比恰好反应,结果如下。
已知:MnO4-的氧化性随酸性减弱而减弱。
下列说法正确的是( )
A.反应①,n(Mn2+)∶n(I2)=1∶5
B.对比反应①和②,x=3
C.对比反应①和②,I-的还原性随酸性减弱而减弱
D.随反应进行,体系pH变化:①增大,②不变
【解析】选B。反应①中Mn元素的化合价由+7价降至+2价,I元素的化合价由-1价升至0价,根据得失电子守恒、原子守恒和电荷守恒,反应①的离子方程式是10I-+2MnO4-+16H+2Mn2++5I2+8H2O,故n(Mn2+)∶n(I2)=2∶5,A项错误;根据反应①可得关系式10I-~2MnO4-,可以求得n=0.000 2,则反应②的n(I-)∶n(MnO4-)=0.001∶(10×0.000 2)=1∶2,反应②中Mn元素的化合价由+7价降至+4价,反应②对应的关系式为I-~2MnO4-~2MnO2~IOx-~6e-,IOx-中I元素的化合价为+5价,根据离子所带电荷数等于正负化合价的代数和知x=3,反应②的离子方程式是I-+2MnO4-+H2O2MnO2↓+IO3-+2OH-,B项正确;已知MnO4-的氧化性随酸性减弱而减弱,对比反应①和②的产物,I-的还原性随酸性减弱而增强,C项错误;根据反应①和②的离子方程式知,反应①消耗H+,产生水,pH增大,反应②产生OH-,消耗水,pH增大,D项错误。
9.(2024·甘肃选择考·11)兴趣小组设计了从AgCl中提取Ag的实验方案,下列说法正确的是( )
AgCl[Ag(NH3)2]+[Cu(NH3)4]2++AgCuCl2+NH4Cl溶液①+Cu
A.还原性:Ag>Cu>Fe
B.按上述方案消耗1 ml Fe可回收1 ml Ag
C.反应①的离子方程式是[Cu(NH3)4]2++4H+Cu2++4NH4+
D.溶液①中的金属离子是Fe2+
【解析】选C。从实验方案可知,氨水溶解了氯化银,然后用铜置换出银,滤液中加入浓盐酸后得到氯化铜和氯化铵的混合液,向其中加入铁,铁置换出铜,过滤出的铜可以循环利用,并通入氧气将亚铁离子氧化为铁离子。金属活动性越强,金属的还原性越强,而且由题中的实验方案能得到证明,还原性从强到弱的顺序为Fe>Cu>Ag,A不正确;由电子转移守恒可知,1 ml Fe可以置换1 ml Cu,而1 ml Cu可以置换2 ml Ag,因此,根据按上述方案,消耗1 ml Fe可回收2 ml Ag,B不正确;反应①中,氯化四氨合铜溶液与浓盐酸反应生成氯化铜和氯化铵,该反应的离子方程式是[Cu(NH3)4]2++4H+Cu2++4NH4+,C正确;向氯化铜和氯化铵的混合液中加入铁,铁置换出铜后生成Fe2+,然后Fe2+被通入的氧气氧化为Fe3+,氯化铁和氯化铵水解均使溶液呈酸性,二者可共存,因此,溶液①中的金属离子是Fe3+,D不正确。
非选择题
10.(2024·安徽选择考·15)精炼铜产生的铜阳极泥富含Cu、Ag、Au等多种元素。研究人员设计了一种从铜阳极泥中分离提取金和银的流程,如下图所示。
回答下列问题:
(1)Cu位于元素周期表第 周期第 族。
(2)“浸出液1”中含有的金属离子主要是 。
(3)“浸取2”步骤中,单质金转化为HAuCl4的化学方程式为 。
(4)“浸取3”步骤中,“浸渣2”中的 (填化学式)转化为[Ag(S2O3)2]3-。
(5)“电沉积”步骤中阴极的电极反应式为
。
“电沉积”步骤完成后,阴极区溶液中可循环利用的物质为 (填化学式)。
(6)“还原”步骤中,被氧化的N2H4与产物Au的物质的量之比为 。
(7)Na2S2O3可被I2氧化为Na2S4O6。从物质结构的角度分析S4O62−的结构为(a)而不是(b)的原因:
。
【解析】精炼铜产生的铜阳极泥富含Cu、Ag、Au等元素,铜阳极泥加入硫酸、H2O2浸取,Cu被转化为Cu2+进入浸出液1中,Ag、Au不反应,浸渣1中含有Ag和Au;浸渣1中加入盐酸、H2O2浸取,Au转化为HAuCl4进入浸出液2,Ag转化为AgCl,浸渣2中含有AgCl;浸出液2中加入N2H4将HAuCl4还原为Au,同时N2H4被氧化为N2;浸渣2中加入Na2S2O3,将AgCl转化为[Ag(S2O3)2]3-,得到浸出液3,利用电沉积法将[Ag(S2O3)2]3-还原为Ag。
(1)Cu的原子序数为29,位于第四周期第ⅠB族;
(2)由分析可知,铜阳极泥加入硫酸、H2O2浸取,Cu被转化为Cu2+进入浸出液1中,故浸出液1中含有的金属离子主要是Cu2+;
(3)浸取2步骤中,Au与盐酸、H2O2发生氧化还原反应,生成HAuCl4和H2O,根据得失电子守恒及质量守恒,可得反应的化学方程式为2Au+8HCl+3H2O22HAuCl4+6H2O;
(4)根据分析可知,浸渣2中含有AgCl,与Na2S2O3反应转化为[Ag(S2O3)2]3-;
(5)电沉积步骤中,阴极发生还原反应,[Ag(S2O3)2]3-得电子被还原为Ag,电极反应式为[Ag(S2O3)2]3-+e-Ag↓+2S2O32−;阴极反应生成S2O32−,同时阴极区溶液中含有Na+,故电沉积步骤完成后,阴极区溶液中可循环利用的物质为Na2S2O3;
(6)还原步骤中, HAuCl4被还原为Au,Au化合价由+3价变为0价,一个HAuCl4转移3个电子,N2H4被氧化为N2,N的化合价由-2价变为0价,一个N2H4转移4个电子,根据得失电子守恒,被氧化的N2H4与产物Au的物质的量之比为3∶4;
(7)氧原子电负性大,半径小,对相应成键电子对的斥力大,使氧氧键键能小,不稳定,更易断裂,故(b)不稳定。
答案:(1)四 ⅠB
(2)Cu2+
(3)2Au+8HCl+3H2O22HAuCl4+6H2O
(4)AgCl
(5)[Ag(S2O3)2]3-+e-Ag↓+2S2O32− Na2S2O3
(6)3∶4
(7)氧原子电负性大,半径小,对相应成键电子对的斥力大,使氧氧键键能小,不稳定,更易断裂,故(b)不稳定
11.(2024·江苏选择考·16)贵金属银应用广泛。Ag与稀HNO3制得AgNO3,常用于循环处理高氯废水。
(1)沉淀Cl-。在高氯水样中加入K2CrO4使CrO42−浓度约为5×10-3 ml·L-1,当滴加AgNO3溶液至开始产生Ag2CrO4沉淀(忽略滴加过程的体积增加),此时溶液中Cl-浓度约为 ml·L-1。[已知:Ksp(AgCl)=1.8×10-10,Ksp(Ag2CrO4)=2.0×10-12]
(2)还原AgCl。在AgCl沉淀中埋入铁圈并压实,加入足量0.5 ml·L-1盐酸后静置,充分反应得到Ag。
①铁将AgCl转化为单质Ag的化学方程式为 。
②不与铁圈直接接触的AgCl也能转化为Ag的原因是
。
③为判断AgCl是否完全转化,补充完整实验方案:取出铁圈,搅拌均匀,取少量混合物过滤,
[实验中必须使用的试剂和设备:稀HNO3、AgNO3溶液,通风设备]
(3)Ag的抗菌性能。纳米Ag表面能产生Ag+杀死细菌(如图所示),其抗菌性能受溶解氧浓度影响。
①纳米Ag溶解产生Ag+的离子方程式为 。
②实验表明溶解氧浓度过高,纳米Ag的抗菌性能下降,主要原因是
。
【解析】(1)CrO42−浓度约为5×10-3 ml·L-1,当滴加AgNO3溶液至开始产生Ag2CrO4沉淀,此时c(Ag+)=Ksp(Ag2CrO4)c(CrO42−)=2.0×10-125×10-3 ml·L-1=2×10-5 ml·L-1,c(Cl-)=Ksp(AgCl)c(Ag+)=1.8×10-102×10-5 ml·L-1=9×10-6 ml·L-1。
(2)①在足量0.5 ml·L-1盐酸中静置,铁将AgCl转化为单质Ag,反应的化学方程式为Fe+AgCl+2HClFeCl3+Ag+H2↑;
②不与铁圈直接接触的AgCl也能转化为Ag,是因为形成了以Fe为负极,AgCl为正极,盐酸为电解质溶液的原电池,正极AgCl得到电子,电极反应式为AgCl+e-Ag+Cl-,生成Ag;
③判断AgCl是否完全转化,即检验混合物中是否含有AgCl,若AgCl完全转化,则剩余固体全部为银,可完全溶于稀HNO3,若AgCl未完全转化,剩余AgCl不能溶于稀HNO3,则可用稀HNO3检验,稀HNO3参与反应可能会产生氮氧化物,反应需在通风设备中进行,反应后的溶液中存在氯离子,若未将滤渣洗净,氯离子会干扰实验,所以首先需要检验氯离子是否洗净,实验方案为取出铁圈,搅拌均匀,取少量混合物过滤,洗涤,向最后一次洗涤液中滴加AgNO3溶液,确保氯离子洗净,打开通风设备,向洗涤干净的滤渣中加入足量稀HNO3,搅拌,若固体完全溶解,则AgCl完全转化,若固体未完全溶解,则AgCl未完全转化。
(3)①纳米Ag溶解时被氧化为Ag+,离子方程式为4Ag+O2+4H+4Ag++2H2O;
②溶解氧浓度过高,纳米Ag与氧气反应生成Ag2O,使得Ag+浓度下降,抗菌性能下降。
答案:(1)9×10-6
(2)①Fe+AgCl+2HClFeCl3+Ag+H2↑
②形成了以Fe为负极,AgCl为正极,盐酸为电解质溶液的原电池,正极AgCl得到电子,电极反应式为AgCl+e-Ag+Cl-,生成Ag
③洗涤,向最后一次洗涤液中滴加硝酸银溶液,确保氯离子洗净,开启通风设备,向滤渣中加入足量稀HNO3,搅拌,若固体完全溶解,则AgCl完全转化,若固体未完全溶解,则AgCl未完全转化
(3)①4Ag+O2+4H+4Ag++2H2O
②纳米Ag与氧气反应生成Ag2O,使得Ag+浓度下降
选项
实验过程及现象
实验结论
A
用0.1 ml·L-1 NaOH溶液分别中和等体积的0.1 ml·L-1 H2SO4溶液和0.1 ml·L-1CH3COOH溶液,H2SO4消耗的NaOH溶液多
酸性:H2SO4>CH3COOH
B
向2 mL 0.1 ml·L-1Na2S溶液中滴加几滴溴水,振荡,产生淡黄色沉淀
氧化性:Br2>S
C
向2 mL浓度均为0.1 ml·L-1的CaCl2和BaCl2混合溶液中滴加少量0.1 ml·L-1Na2CO3溶液,振荡,产生白色沉淀
溶度积常数:CaCO3>BaCO3
D
用pH试纸分别测定CH3COONa溶液和NaNO2溶液pH,CH3COONa溶液pH大
结合H+能力:CH3COO->NO2-
A
《天工开物》记载用炉甘石(ZnCO3)火法炼锌
2ZnCO3+C2Zn+3CO↑
B
CaH2用作野外生氢剂
CaH2+2H2OCa(OH)2+2H2↑
C
饱和Na2CO3溶液浸泡锅炉水垢
CaSO4(s)+CO32−(aq)CaCO3(s)+SO42−(aq)
D
绿矾(FeSO4·7H2O)处理酸性工业废水中的Cr2O72−
6Fe2++Cr2O72−+14H+6Fe3++2Cr3++7H2O
反应序号
起始酸碱性
KI
KMnO4
还原产物
氧化产物
物质的
量/ml
物质的
量/ml
①
酸性
0.001
n
Mn2+
I2
②
中性
0.001
10n
MnO2
IOx-
相关试卷
这是一份2024全国高考真题化学分类汇编:氧化还原反应,共6页。
这是一份[化学]2022~2024全国高考真题化学分类汇编:氧化还原反应,共7页。
这是一份[化学]2020~2024北京高考真题化学分类汇编:氧化还原反应,共5页。