 
 
 
 
 
 
- 新高考数学一轮复习讲练测第10章 计数原理、概率、随机变量及其分布(测试)(2份打包,原卷版+解析版) 试卷 0 次下载
- 新高考数学一轮复习讲练测第9章第02讲 成对数据的统计分析(五大题型)(讲义)(2份打包,原卷版+解析版) 试卷 0 次下载
- 新高考数学一轮复习讲练测第8章第06讲 双曲线及其性质(十大题型)(讲义)(2份打包,原卷版+解析版) 试卷 0 次下载
- 新高考数学一轮复习讲练测第8章第05讲 椭圆及其性质(八大题型)(讲义)(2份打包,原卷版+解析版) 试卷 0 次下载
- 新高考数学一轮复习讲练测第8章第03讲 圆的方程(八大题型)(讲义)(2份打包,原卷版+解析版) 试卷 0 次下载
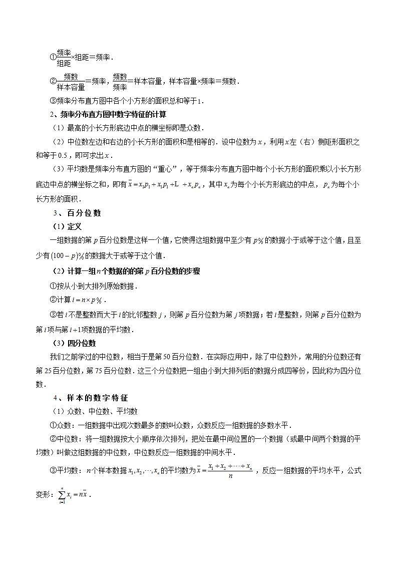
新高考数学一轮复习讲练测第9章第01讲 统计(八大题型)(讲义)(2份打包,原卷版+解析版)
展开新高考数学一轮复习讲练测第8章第05讲 椭圆及其性质(八大题型)(讲义)(2份打包,原卷版+解析版): 这是一份新高考数学一轮复习讲练测第8章第05讲 椭圆及其性质(八大题型)(讲义)(2份打包,原卷版+解析版),文件包含新高考数学一轮复习讲练测第8章第05讲椭圆及其性质八大题型讲义原卷版doc、新高考数学一轮复习讲练测第8章第05讲椭圆及其性质八大题型讲义解析版doc等2份试卷配套教学资源,其中试卷共79页, 欢迎下载使用。
新高考数学一轮复习讲练测第8章第03讲 圆的方程(八大题型)(讲义)(2份打包,原卷版+解析版): 这是一份新高考数学一轮复习讲练测第8章第03讲 圆的方程(八大题型)(讲义)(2份打包,原卷版+解析版),文件包含新高考数学一轮复习讲练测第8章第03讲圆的方程八大题型讲义原卷版doc、新高考数学一轮复习讲练测第8章第03讲圆的方程八大题型讲义解析版doc等2份试卷配套教学资源,其中试卷共0页, 欢迎下载使用。
新高考数学一轮复习讲练测第8章第02讲 两条直线的位置关系(八大题型)(讲义)(2份打包,原卷版+解析版): 这是一份新高考数学一轮复习讲练测第8章第02讲 两条直线的位置关系(八大题型)(讲义)(2份打包,原卷版+解析版),文件包含新高考数学一轮复习讲练测第8章第02讲两条直线的位置关系八大题型讲义原卷版doc、新高考数学一轮复习讲练测第8章第02讲两条直线的位置关系八大题型讲义解析版doc等2份试卷配套教学资源,其中试卷共0页, 欢迎下载使用。
 
 
 
 
 
 
 
 
 
 
 


