[生物]2024年高考生物临考满分模拟卷(湖北卷)01(解析版)
展开
这是一份[生物]2024年高考生物临考满分模拟卷(湖北卷)01(解析版),共23页。试卷主要包含了选择题,非选择题等内容,欢迎下载使用。
1、如皋新官紫桃具有国家农产品地理标志,以富含花青素而闻名,其果面光洁无毛,果面、果肉均呈紫红色,口感酸甜适中。下列叙述正确的是( )
A.紫桃果肉口感酸甜,是斐林试剂鉴定还原性糖的理想材料
B.氢、钙、磷等大量元素在紫桃植株中大多以离子形式存在
C.紫桃果肉中的花青素主要位于液泡,颜色可随pH发生变化
D.紫桃叶肉细胞膜上含有胆固醇,其与细胞胶的流动性有关
【答案】C
【分析】有机物的鉴定方法:(1)斐林试剂可用于鉴定还原糖,在水浴加热的条件下,溶液的颜色变化为砖红色(沉淀)。(2)蛋白质可与双缩脲试剂产生紫色反应;(3)脂肪可用苏丹Ⅲ染液鉴定,呈橘黄。(4)淀粉遇碘液变蓝。
【详解】A、紫桃果肉含有颜色,会造成颜色干扰,不是斐林试剂鉴定还原性糖的理想材料,A错误;
B、氢、钙、磷等大量元素在紫桃植株中大多以化合物的形式存在,B错误;
C、液泡主要存在于成熟植物细胞中,液泡内有细胞液,化学成分包括有机酸、生物碱、糖类、蛋白质、无机盐、色素等,紫桃果肉中的花青素主要位于液泡,颜色可随pH发生变化,C正确;
D、胆固醇存在于动物细胞中,植物细胞不含胆固醇,D错误。
故选C。
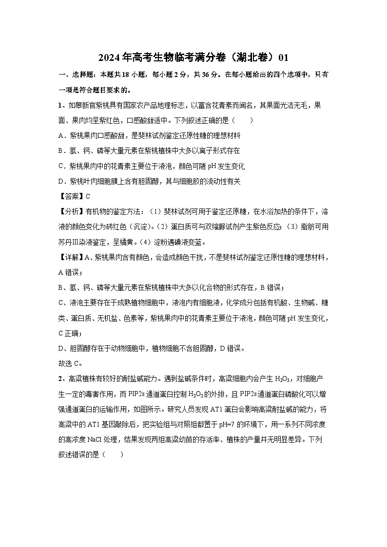
2、高粱植株有较好的耐盐碱能力。遇到盐碱条件时,高粱细胞内会产生H2O2,对细胞产生一定的毒害作用,而PIP2s通道蛋白控制H2O2的外排,且PIP2s通道蛋白磷酸化可以增强通道蛋白的运输作用,如图所示。研究人员发现AT1蛋白会影响高粱耐盐碱的能力,将高粱中的AT1基因敲除后,把实验组与对照组都置于pH=7的环境下,用一系列不同浓度的高浓度NaCl处理,结果发现两组高粱幼苗的存活率、植株的产量并无明显差异。下列叙述错误的是( )
注:—表示抑制作用,Gβ为细胞中与耐盐调控有关的一种蛋白质。
A.由图推测,AT1蛋白对高粱对盐碱环境的耐受性存在抑制作用
B.AT1蛋白通过抑制PIP2s蛋白的磷酸化,减弱了该蛋白对H2O2的运输能力
C.实验结果说明,AT1主要影响的是耐碱胁迫,而不是耐盐胁迫
D.图中所示的对H2O2的运输为主动运输
【答案】D
【分析】分析题图:AT1蛋白通过抑制PIP2s蛋白的磷酸化而抑制细胞内的H2O2排到细胞外,从而导致植物抗氧化胁迫能力减弱,进而引起细胞死亡。AT1蛋白缺陷,可以提高PIP2s蛋白的磷酸化水平,促进细胞内的H2O2排到细胞外,从而提高植物抗氧化的胁迫能力,进而提高细胞的成活率。
【详解】AB、由图可知,野生型植株通过AT1蛋白抑制PIP2s通道蛋白磷酸化,降低该通道蛋白的活性,使得H2O2外排减少,进而抑制高粱对盐碱环境的耐受性,A、B正确;
C、因为pH相同时,用不同浓度NaCl处理,高粱幼苗存活率、植株产量无明显差异,因此AT1不影响耐盐性,C正确;
D、通道蛋白介导的都是协助扩散,D错误。
故选D。
3、细胞焦亡又称细胞炎性坏死,是一种细胞程序性死亡,细胞表现为不断胀大直至细胞膜破裂,导致细胞内容物的释放进而激活强烈的炎症反应。其与细胞凋亡有相似之处,如图所示,下列相关叙述错误的是( )
A.细胞焦亡与基因的表达及精细调控有关,属于细胞的主动死亡
B.病原体感染引发的炎症反应中可能会出现细胞焦亡,但不会出现细胞坏死
C.凋亡与焦亡形态上的差别在于前者膜保持完整性,后者出现膜的破裂
D.细胞焦亡可由于细胞内容物外泄导致细胞外液渗透压升高,引发组织水肿
【答案】B
【分析】细胞凋亡是由基因决定的细胞编程序死亡的过程。细胞凋亡是生物体正常的生命历程,对生物体是有利的,而且细胞凋亡贯穿于整个生命历程。细胞凋亡是生物体正常发育的基础,能维持组织细胞数目的相对稳定,是机体的一种自我保护机制。在成熟的生物体内,细胞的自然更新、被病原体感染的细胞的清除,是通过细胞凋亡完成的。
【详解】A、根据题干信息,细胞焦亡又称细胞炎性坏死,是一种细胞程序性死亡,可推测细胞焦亡与基因的表达及精细调控有关,属于细胞的主动死亡,A正确;
B、细胞焦亡表现为强烈的炎症反应,故病原体感染引发的炎症反应中可能会出现细胞焦亡,也可能是由于病原体入侵宿主细胞,导致宿主细胞被动死亡,从而表现为细胞坏死,B错误;
C、由题图可知,凋亡与焦亡在形态上的差别在于凋亡一直保持膜的完整性,而焦亡过程中细胞膜出现破裂,会有内容物外泄,C正确;
D、细胞焦亡时细胞膜破裂,细胞内容物流出导致细胞外液渗透压升高,引发组织水肿,D正确。
故选B。
4、一般的金鱼细胞呼吸与其他鱼类没有多大区别,可处于北极的一种金鱼能在极度缺氧的环境下生存很长一段时间,原因是金鱼肌细胞在长期进化过程中形成了一种新的“无氧代谢”机制——“分解葡萄糖产生乙醇(-80℃不结冰)”的奇异代谢过程,金鱼代谢部分过程如图所示。下列叙述正确的是( )
A.过程③只有在极度缺氧环境中才会发生
B.若给肌细胞提供18O标记的O2,在CO2中也会检测到18O
C.过程①②③⑤均能生成ATP,其中过程②生成的ATP更多
D.向该金鱼培养液中加入酸性重铬酸钾溶液后可能会出现由蓝变绿再变黄的现象
【答案】B
【分析】分析题图,①③过程均为葡萄糖分解产生丙酮酸的过程,场所为细胞质基质,②过程产生的乳酸通过血液循环进入到肌细胞中,转化为丙酮酸后分解产生酒精和二氧化碳。
【详解】A、过程③是有氧呼吸的第一阶段,因而在有氧条件下过程③也会发生,A错误;
B、18O标记的O2进行有氧呼吸产生H218O,之后进入肌细胞的基质与丙酮酸反应生成C18O2,B正确;
C、①③过程能产生ATP,②⑤过程不能生成ATP,C错误;
D、向该金鱼培养液中加入酸性重铬酸钾溶液后可能会出现由橙色变为灰绿色的现象,D错误。
故选B。
5、M13噬菌体是一种寄生于大肠杆菌的丝状噬菌体,其DNA为含有6407个核苷酸的单链环状DNA。M13噬菌体增殖的部分过程如图所示,其中SSB是单链DNA结合蛋白。下列相关叙述正确的是( )
A.M13噬菌体的遗传物质复制过程中不需要先合成引物来引导子链延伸
B.SSB的作用是防止解开的两条单链重新形成双链,利于DNA复制
C.过程⑥得到的单链环状DNA是过程②~⑤中新合成的DNA
D.过程②~⑥需要断裂2个磷酸二酯键,合成6407个磷酸二酯键
【答案】B
【分析】据图可知,M13噬菌体 DNA 在宿主细胞内的合成过程为:MI3噬菌体 DNA 是一种单链DNA ,进入大肠杆菌后先合成为复制型双链 DNA ,再进行滚环复制,即在M13噬菌体的双链 DNA 环状分子一条链(正链)上切一个切口,产生游离的3'端羟基作为延伸起点,最后在宿主细胞 DNA 聚合酶的催化下,以另一条单链即负链为模板不断地合成新的正链。
【详解】A、①过程需要先合成引物来引导子链延伸,③不需要,A错误;
B、SSB是单链DNA结合蛋白,由图可知SSB的作用是防止解开的两条单链重新形成双链,利于DNA复制,B正确;
C、据题图可知,过程⑥得到的单链环状DNA是原来的,过程②~⑤中新合成的DNA单链存在于复制型双链DNA中,C错误;
D、该DNA为含有6407个核苷酸的单链环状DNA,由图可知过程②~⑥需要断裂2个磷酸二酯键,一共合成6409个磷酸二酯键,D错误。
故选B。
6、如图为两种不同动物不同分裂时期的两种细胞示意图,字母表示染色体上的相关基因,下列相关叙述错误的是( )
A.图2细胞中含有一个染色体组和一套遗传信息
B.图1、图2中两条染色单体上出现A和a的原因均可能是基因突变
C.图1、图2直接形成的子细胞中基因组成均为两种
D.分裂过程一个细胞中染色体组数图1最多为四个,图2最多为两个
【答案】A
【分析】根据题意和图示分析可知:
(1)图1中含同源染色体,散乱分布在细胞中,细胞处于有丝分裂前期,该细胞的一条染色体的姐妹染色单体上出现了等位基因,说明发生了基因突变;
(2)图2中不含有同源染色体,着丝点没有分裂,且散乱分布在细胞中,所以细胞处于减数第二次分裂前期;该细胞的一条染色体的姐妹染色单体上出现了等位基因,可能是发生了基因突变或者交叉互换。
【详解】A、图2中虽然含有一个染色体组,但由于每条染色体上含有姐妹染色单体,故含有两套遗传信息,A错误;
B、两条染色单体上出现A和a的原因,图1只能是基因突变,图2可以是染色体互换,也可能是基因突变,B正确;
C、图1无论是进行有丝分裂还是减数分裂,直接形成的子细胞有两种,图2形成两种子细胞,C正确;
D、分裂过程中一个细胞的染色组数,若图1进行有丝分裂后期则为四个,图2进行减数分裂Ⅱ后期为两个,D正确。
故选A。
7、实验发现,老鼠受到脚下电击时会表现出恐惧和不安。通过脚下电击+苯乙酮气味(类似水果味)可建立老鼠对苯乙酮气味的恐惧反射,且他们刚出生的子代也表现出对苯乙酮气味的恐惧反射。进一步研究发现,此类老鼠鼻子内有负责感知苯乙酮气味的受体,该受体基因(Olfr151基因)的启动子位置甲基化水平较低,导致该基因高表达,从而对该种气体形成高敏感性与恐惧的条件反射。下列相关分析错误的是( )
A.Olfr151基因启动子的高水平甲基化修饰会抑制该基因的表达
B.亲代Olfr151基因的甲基化修饰通过遗传影响后代表型
C.环境因素影响引起的基因甲基化修饰也可遗传给子代
D.Olfr151基因的甲基化修饰使启动子的碱基序列发生了改变
【答案】D
【分析】表观遗传是指DNA序列不发生变化,但基因的表达却发生了可遗传的改变,即基因型未发生变化而表现型却发生了改变,如DNA的甲基化,甲基化的基因不能与RNA聚合酶结合,故无法进行转录产生mRNA,也就无法进行翻译,最终无法合成相应蛋白,从而抑制了基因的表达。
【详解】A、由题干信息知,Olfr151基因启动子位置的甲基化水平较低,导致该基因高表达,说明该基因甲基化抑制了其表达,A正确;
B、建立对苯乙酮气味的恐惧反射的老鼠刚出生的子代也表现出苯乙酮气味的恐惧反射,说明Olfr151基因的甲基化修饰通过遗传影响后代表型,B正确;
C、Olfr151基因的甲基化是建立条件反射过程中相关刺激引起的,且能遗传给子代,说明环境因素影响下引起的基因甲基化修饰也可遗传给子代,C正确;
D、Olfr151基因的甲基化修饰是表观遗传多的一种,表观遗传不改变启动子的碱基序列,D错误。
故选D。
8、桦尺蠖的体色受常染色体上的一对等位基因控制,黑色(S)对浅色(s)为显性。某地区原来有一个较大的桦尺蠖种群,其中浅色个体占70%,杂合子占20%。由于环境污染,该区域的桦尺蠖浅色个体变为63%,杂合子变为22%。有关说法正确的是( )
A.种群基因频率的改变是通过环境对生物基因型的定向选择来实现的
B.桦尺蠖种群中全部S基因和s基因的总和构成该种群的基因库
C.一年后,该地区桦尺蠖种群中s的基因频率变为70%
D.一年后,该地区的桦尺蠖种群发生了进化
【答案】D
【分析】生物进化的实质是种群基因频率的改变,自然选择决定生物进化的方向。
【详解】A、种群基因频率的改变是通过环境对生物表现型的定向选择来实现的,A错误;
B、种群基因库指的是种群中所有个体的全部基因的总和,B错误;
C、第二年S的基因频率是(22+22)÷[(11+22+63)×2]×100%≈23%,则s的基因频率变约为77%,C错误;
D、由于种群基因频率的改变,一年后,该地区的桦尺蠖种群发生了进化,D正确。
故选D。
9、吃辣椒会引起“热”和“痛”两种感觉,甚至会吃到“满头大汗”。如图表示辣椒中的辣椒素进入人体内产生的生理反应机制(TRPV1为辣椒素受体和Ca2+通道蛋白),下列相关叙述错误的是( )
A.热和痛刺激都可作用于TRPV1,引起Ca2+内流促进神经肽分泌
B.兴奋在突触中的传递速度比神经纤维上的慢是由于需要进行信号转换
C.吃辣引起的兴奋传至神经中枢后由自主神经参与支配血管的舒张
D.吃辣产生疼痛和灼热感与支配汗腺分泌增多的神经中枢都在大脑皮层
【答案】D
【分析】(1)支配内脏、血管和腺体的传出神经,它们的活动不受意识支配,称为自主神经系统。
(2)静息时,神经细胞膜对钾离子的通透性大,钾离子大量外流,形成内负外正的静息电位;受到刺激后,神经细胞膜的通透性发生改变,对钠离子的通透性增大,钠离子大量内流,形成内正外负的动作电位。兴奋部位和非兴奋部位形成电位差,产生局部电流,兴奋就以电信号的形式传递下去。兴奋在神经纤维上可以双向传导,而在神经元之间以神经递质的形式单向传递。
【详解】A、由图可知热和痛刺激都可作用于TRPV1,引起Ca2+内流促进神经肽分泌,A正确;
B、由于兴奋在突触结构上传递时,需要进行电信号→化学信号→电信号的转换,所以兴奋在突触中的传递速度比神经纤维上的慢,B正确;
C、支配内脏、血管和腺体的传出神经,它们的活动不受意识支配,称为自主神经系统,因此吃辣引起的兴奋传至神经中枢后由自主神经参与支配血管的舒张,C正确;
D、据图分析吃辣产生疼痛和灼热感在大脑皮层,支配汗腺分泌增多的神经中枢在下丘脑,D错误。
故选D。
10、M是一种新型减肥药,研究人员利用体外培养的小鼠脂肪细胞进行了一系列实验,结果如表所示,“+”表示添加该物质,“-”表示未添加该物质,不考虑用量对结果的影响。根据该实验结果,下列叙述错误的是( )
A.①和②为该实验的对照组
B.脂肪细胞是肾上腺素的靶细胞
C.①和③结果说明,M通过促进脂肪细胞产热增加而起减肥作用
D.若设置⑤加入生理盐水和肾上腺素受体抗体,其相对产热量与②相同
【答案】D
【分析】分析题意,本实验的自变量是不同处理,因变量是减肥效果,可通过相对产热量进行比较。
【详解】A、本实验的目的是为了研究该药物的作用机制,其中肾上腺素组也是对照组,即①和②都是该实验的 对照组,A正确;
B、肾上腺素可以作用于脂肪细胞,因此脂肪细胞为其靶细胞,B正确;
C、①和③对照,③产 热增多,说明M通过促进脂肪细胞产热增加而起减肥作用,C正确;
D、肾上腺素受体抗体通过与肾上腺素受 体结合而发挥作用,其自身不影响产热,因此若设置⑤加入生理盐水和肾上腺素受体抗体则相对产热量应 与①相同,或小于①,D错误。
故选D。
11、“细胞因子风暴”是指机体感染病原微生物后,体液中多种细胞因子迅速大量产生的现象。产生的大量细胞因子如粒细胞—巨噬细胞集落刺激因子(GM-CSF)、白介素6等。GM-CSF会进一步激活炎症性单核细胞产生更大量的白介素6和其他炎症因子,从而形成炎症风暴,导致肺部和其他器官的免疫严重损伤。医学上可用糖皮质激素对发生“细胞因子风暴”的患者进行治疗。下列叙述正确的是( )
A.细胞因子属于免疫活性物质,免疫活性物质都是由免疫细胞分泌
B.细胞因子风暴的形成存在正反馈调节机制,对机体是有利的
C.细胞因子可以由辅助性T细胞分泌,可作用于B细胞和细胞毒性T细胞
D.大量使用糖皮质激素可能造成血糖偏低和肾上腺皮质功能降低
【答案】C
【分析】免疫活性物质是指由免疫细胞或其他细胞产生的、并发挥免疫作用的物质。机体产生的专门应对抗原的蛋白质,称为抗体。除了抗体,其他一些物质,如溶菌酶、淋巴细胞分泌的细胞因子等,也属于免疫活性物质。白细胞介素、干扰素、肿瘤坏死因子等是几类主要的细胞因子。
【详解】A、细胞因子属于免疫活性物质,免疫活性物质并不都是由免疫细胞分泌,如溶菌酶,A错误;
B、细胞因子风暴的形成存在正反馈调节机制,引起对自身正常器官的攻击,对机体是不利的,B错误;
C、细胞因子由辅助性T细胞分泌,在体液免疫和细胞免疫中均能发挥作用,可作用于B细胞和细胞毒性T细胞,C正确;
D、糖皮质激素具有升高血糖的作用,大量使用糖皮质激素可能造成高血糖症,另外通过负反馈调节使相应的促激素分泌减少,从而引起肾上腺皮质功能的降低,D错误。
故选C。
12、A基因和B基因表达的蛋白质能够影响乙烯的合成,其中一个基因决定乙烯的合成,另一个基因促进乙烯的合成。实验人员以野生番茄植株(甲组,基因型为AABB)、A基因缺失突变体番茄植株(乙组)和B基因缺失突变体番茄植株(丙组)为材料,在番茄植株长出果实后的不同天数(d),分别检测各组果实的乙烯释放量,结果如图所示,其中丙组未检测到乙烯的释放。下列分析正确的是( )
A.乙烯只在番茄植株的果实中产生
B.A基因表达的蛋白质决定乙烯的合成
C.B基因表达的蛋白质促进乙烯的合成
D.在35d时采摘番茄,常温下储存时间较长的是丙组
【答案】D
【分析】(1)题图分析:由图可知,B基因缺失突变体番茄植株(丙组)无乙烯产生,A基因缺失突变体番茄植株(乙组)有乙烯产生,但比野生番茄植株(甲组)的产生量要少,表明B基因表达的蛋白质决定乙烯的合成,A基因表达的蛋白质促进乙烯的合成;
(2)乙烯具有促进果实成熟的作用,果实中乙烯含量越高,乙烯的释放量就越大,果实成熟越早。
【详解】A、乙烯在番茄植株的各个部位都能产生,A错误;
BC、据图可知,B基因缺失突变体番茄植株(丙组)无乙烯产生,A基因缺失突变体番茄植株(乙组)有乙烯产生,但比野生番茄植株(甲组)的产生量要少,表明B基因表达的蛋白质决定乙烯的合成,A基因表达的蛋白质促进乙烯的合成,BC错误;
D、乙烯具有促进果实成熟的作用,由此可推知,乙烯含量高的果实成熟早,乙烯含量低的果实成熟晚,利于储存,即丙组,D正确。
故选D。
13、一些兽类具有领域行为,动物个体或家庭通过划分地盘把种群占有的空间、资源分配给成员,领域空间的大小与机体的能量需求、成员数量等有关。繁殖季雄性会驱逐同性,独占并保卫自己的领地。下列叙述错误的是( )
A.领域行为可以通过降低种内竞争来保证种群数量
B.领域行为可以通过影响出生率影响种群数量变化
C.领域行为与空间、资源数量有关,属于密度制约因素
D.与草食动物相比,同等体重的肉食动物个体占据的领域空间更小
【答案】D
【分析】生态位是指一个物种在群落中的地位和作用,包括所处的空间位置,占用资源的情况以及与其他物种的关系等,研究食脊椎动物鸟类的生态位需要研究其生物、天敌等因素。
【详解】A、题意显示,一些兽类具有领域行为,动物个体或家庭通过划分地盘把种群占有的空间、资源分配给成员,领域空间的大小与机体的能量需求、成员数量等有关,据此推测领域行为可以通过降低种内竞争来保证种群数量,A正确;
B、出生率是决定种群数量变化的因素之一,因此,领域行为可以通过影响出生率影响种群数量变化,B正确;
C、领域行为与空间、资源数量有关,其对种群数量的影响与种群密度有关,属于密度制约因素,C正确;
D、与草食动物相比,同等体重的肉食动物个体占据的领域空间更大,因为肉食动物占据的营养级更高,增加同样体重比草食动物消耗的能量更多,D错误。
故选D。
14、地震、森林火灾等自然灾害对生态系统会造成严重破坏,灾后修复需要生物措施与工程措施相结合。下列叙述正确的是( )
A.地震、火灾等自然灾害降低种群密度,属于密度制约因素
B.生态修复时合理搭配不同种类的植物,主要体现了生态工程的协调原理
C.灾区进行植树造林、动物迁回有利于增加生态系统的恢复力稳定性
D.灾区使用太阳能、地热能等清洁能源,有效减小了生态足迹
【答案】D
【分析】影响种群动态的因素分两类:(1)密度制约因素:其影响程度与种群密度有密切关系的因素,如种间竞争、捕食、寄生、疾病和种内调节等生物因素。(2)非密度制约因素:其影响程度与种群密度无关的因素,如温度、降水、风等气候因素,污染、环境的pH等环境因素。
【详解】A、地震等自然灾害会影响种群密度,但不受种群密度制约,属于非密度制约因素,A错误;
B、协调原理是要处理好生物与环境、生物与生物的协调与平衡,需要考虑环境容纳量,生态修复时合理搭配不同种类的植物,主要体现了生态工程的自生原理,B错误;
C、对灾区进行植树造林、植被保护,可使该地区营养结构变复杂、物种丰富度增加,有利于增加生态系统的抵抗力稳定性,C错误;
D、太阳能、地热能、风能和潮汐能属于清洁可再生的能源,地震后的灾区使用太阳能、地热能、风能和潮汐能有利于减小生态足迹,D正确。
故选D。
15、实验中操作不当往往会导致实验结果出现异常,下列操作不当与实验结果不符的是( )
【答案】B
【分析】观察细胞有丝分裂实验的步骤:解离(用药液使组织中的细胞相互分离开来)→漂洗(洗去药液,防止解离过度,便于染色)→染色(醋酸洋红液等能使染色体着色)→制片(使细胞分散开来,有利于观察)。
【详解】A、用血球计数板对酵母菌进行计数时,应选盖盖玻片后滴培养液,若先滴加培养液再盖盖玻片,则计数结果偏大,A正确;
B、DNA的粗提取和鉴定中,在研磨过滤得到的上清液中加入95%的冷酒精,离心后取上清液,加入二苯胺后水浴加热5分钟后冷却,溶液呈现蓝色,B错误;
C、观察质壁分离时,在盖玻片一侧滴0.3g/mL的蔗糖溶液,在另一侧用吸水纸吸,在同一侧用吸水纸吸,则蔗糖溶液不能被引流到盖玻片下,细胞不会发生质壁分离,C正确;
D、观察洋葱根尖细胞有丝分裂装片时,解离可使根细胞相互分离开,解离时间过短会导致显微镜下细胞重叠,D正确。
故选B。
16、野生型大肠杆菌菌株能在基本培养基上生长,赖氨酸营养缺陷型突变菌株由于发生基因突变只能在添加了赖氨酸的培养基上生长。下图是以野生型菌株为材料,诱变、纯化赖氨酸营养缺陷型突变菌株的部分流程,数字代表培养基,A、B、C表示操作步骤。下列叙述错误的是( )
A.紫外线照射可提高突变率,获得更多的突变菌株
B.B步骤采用了稀释涂布平板法在②培养基上接种
C.③培养基中不需要添加赖氨酸,不需要提供氮源
D.挑取④培养基中菌落甲进行纯化培养可获得所需突变菌株
【答案】C
【分析】由题图信息分析可知,图中首先利用稀释涂布平板法分离细菌,然后运用影印法将菌种接种到两种培养基中,分别是基本培养基、完全培养基;野生型大肠杆菌菌株能在基本培养基上生长,而氨基酸营养缺陷型菌株由于发生基因突变无法合成某种氨基酸只能在完全培养基上生长,据此利用培养基的种类便可以选择出氨基酸突变株。
【详解】A、紫外线作为物理诱变因素,用其照射可提高突变率,获得更多的突变菌株,A正确;
B、根据图②中菌落分布均匀可知,B步骤采用了稀释涂布平板法在②培养基上接种,B正确;
C、图中①②④为完全培养基,需添加赖氨酸,③为基本培养基,不能添加赖氨酸,但由于野生型菌株其它含氮物质的合成也需要氮源,所以③中应添加除赖氨酸以外的其它氮源,C错误;
D、结合图示可知,甲在基本培养基中无法生长,在完全培养基中可生长,说明甲是氨基酸缺陷型菌落,故经C过程影印及培养后,可从④培养基中挑取甲菌落进行纯化培养即可获得所需突变株,D正确。
故选C。
17、骆驼蓬主要分布在干旱和半干旱地区,能防风固沙。骆驼蓬合成的多种生物碱具有抗肿瘤作用。科研人员利用骆驼蓬下胚轴进行育苗和生物碱提取,过程如下图所示。下列说法正确的是( )
A.下胚轴切段需用酒精和次氯酸钠进行灭菌处理
B.过程①和过程②分别发生了细胞的脱分化和再分化
C.由无毒下胚轴经组织培养获得的骆驼蓬无毒幼苗可抵抗病毒的侵染
D.骆驼蓬具有防风固沙的作用,体现生物多样性的间接价值
【答案】D
【分析】植物细胞工程技术的应用:植物繁殖的新途径(包括微型繁殖、作物脱毒、人工种子等)、作物新品种的培育(单倍体育种、突变体的利用)、细胞产物的工厂化生产。
【详解】A、下胚轴切段需用酒精和次氯酸钠进行消毒处理,非灭菌处理,A错误;
B、过程①发生的是细胞的脱分化,过程②是愈伤组织的扩大培养,不是再分化过程,B错误;
C、由无毒下胚轴经组织培养获得的骆驼蓬无毒幼苗只是不带病毒,并不是能抵抗病毒的侵染,C错误;
D、骆驼蓬具有防风固沙的作用,这属于生态功能,体现生物多样性的间接价值,D正确。
故选D。
18、广西陆川猪肉质香味纯正、皮薄肉嫩、入口香脆、风味优良,备受消费者喜爱。然而,由于陆川猪生长速度慢,几临濒危,急需进行种质资源保护。体细胞核移植技术因具有继承亲本完整性状、实验周期短、保种效力强的优点而备受关注。如图表示培育克隆猪的流程。下列叙述错误的是( )
A.陆川猪卵母细胞去核前,需将其在体外培养至MⅡ期
B.过程①可用电刺激或Ca2+载体法激活重构胚,重构胚具有发育成完整个体的潜力
C.幼仔猪细胞核遗传物质来自陆川猪,细胞质遗传物质来自甲猪
D.过程②需将重构胚培养至桑葚胚或囊胚期再植入同期发情处理的代孕乙猪子宫
【答案】C
【分析】动物细胞核移植技术是将动物一个细胞的细胞核移入去核的卵母细胞中,使这个重新组合的细胞发育成新胚胎,继而发育成动物个体的技术。
【详解】A、从甲猪获取卵母细胞后,需将其在体外培养至MⅡ期,通常用显微操作法去核,有助于细胞核全能性的表达,A正确;
B、过程①可用用物理或化学方法(如电刺激、Ca2+ 载体、乙醇、蛋白酶合成抑制剂等)激活重构胚,重构胚具有发育成完整个体的潜力,B正确;
C、幼仔猪细胞核遗传物质来自陆川猪,细胞质遗传物质来自甲猪和陆川猪,C错误;
D、将重构胚培养至桑葚胚或囊胚期后,需经胚胎移植至代孕母猪子宫内进一步发育为个体。胚胎移植前需对代孕乙猪进行同期发情处理,使生理状态相似,D正确。
故选C。
二、非选择题:本题共4小题,共64分。
19、暗反应中的核酮糖-1,5-二磷酸羧化酶/加氧酶(简记为R酶)是一种双功能酶,催化反应的方向如图所示。光下经过程①产生CO2的过程被称为光呼吸,发生于强光干旱环境中。固定CO2后首先产生三碳化合物的植物称为C3植物,如小麦;固定CO2后首先产生四碳化合物的植物称为C4植物,其叶肉细胞中的叶绿体有类囊体,没有R酶,能进行光反应;而维管束鞘细胞无类囊体;但有R酶,能进行暗反应,如玉米。两者部分代谢过程如图所示。
注:C2表示乙醇酸,PEP表示磷酸烯醇式丙酮酸,PEP-C表示磷酸烯醇式丙酮酸羧化酶,可浓缩低浓度的CO2。虚线方框内的代谢过程为C3植物叶肉细胞与C4植物维管束鞘细胞共有。
(1)过程①②均发生于 中。从O2和CO2的含量变化分析,强光干旱环境下,植物的光呼吸增强的原因是 。
(2)强光下的光反应产物积累会诱发自由基产生,光呼吸是光合作用一个损耗能量的副反应,结合图中信息,推测光呼吸对植物的积极生理意义: (答出一点即可)。
(3)C4植物光合作用发生在 细胞中。推测C4植物的光呼吸强度 (填“高于”或“低于”)C3植物,原因是 。
(4)目前,提高作物光合作用效率可以从两方面着手:一是优化光能的吸收、传递和转化效率;二是提高光合碳同化效率。结合本题中信息及所学生物学知识,请从提高光合碳同化效率的角度提出一个简单的方案: 。
【答案】(1)叶绿体基质 植物部分气孔关闭导致CO2供应不足;强光导致光反应中水的光解加快,产生的O2更多,叶片中CO2/O2的值降低
(2)光呼吸可消耗积累的光反应产物,减少自由基对细胞的损伤;光呼吸为卡尔文循环提供CO2
(3)叶肉细胞和维管束鞘 低于 C4植物叶肉细胞中PEP-C能将较低浓度的CO2转化成C4,C4被运到维管束鞘细胞后会释放高浓度的CO2,使CO2/O2的值升高,光呼吸强度降低
(4)将玉米浓缩CO2的相关基因导入作物;改造作物的光呼吸通路
【分析】一、光合作用包括光反应和暗反应阶段:
(1)光反应阶段是在类囊体的薄膜上进行的。叶绿体中光合色素吸收的光能将水分解为氧和H+,氧直接以氧分子的形式释放出去,H+与氧化型辅酶Ⅱ(NADP+)结合,形成还原型辅酶Ⅱ(NADPH)。还原型辅酶Ⅱ作为活泼的还原剂,参与暗反应阶段的化学反应,同时也储存部分能量供暗反应阶段利用;在有关酶的催化作用下,提供能量促使ADP与Pi反应形成ATP。
(2)暗反应在叶绿体基质中进行,在特定酶的作用下,二氧化碳与五碳化合物结合,形成两个三碳化合物。在有关酶的催化作用下,三碳化合物接受ATP和NADPH释放的能量,并且被NADPH还原。一些接受能量并被还原的三碳化合物,在酶的作用下经过一系列的反应转化为糖类;另一些接受能量并被还原的三碳化合物,经过一系列变化,又形成五碳化合物。
二、C3植物与C4植物的光合作用:
C3植物指碳(暗)反应时形成的第一个化合物是三碳有机物的植物,如小麦、水稻等,体内只有一条固定CO2的途径,即卡尔文循环,其光合作用发生在叶肉细胞中。C4植物指碳反应时形成的第一个化合物是四碳有机物的植物,如玉米、甘蔗、苋菜等产自热带的植物。玉米的维管束鞘细胞和叶肉细胞紧密排列,叶肉细胞中的叶绿体有类囊体能进行光反应,同时,CO2被整合到C4化合物中,随后C4化合物进入维管束鞘细胞,维管束鞘细胞中的叶绿体几乎无基粒,在维管束鞘细胞中,C4化合物释放出的CO2参与卡尔文循环,进而生成有机物。PEP羧化酶被形象地称为“CO2泵”,能利用较低浓度的CO2进行光合作用,它提高了C4植物固定CO2的能力,使C4植物比C3植物具有较强光合作用(特别是在高温、光照强烈、干旱条件下)能力。
【详解】(1)识图分析可知,图中过程①是光呼吸,过程②是暗反应中CO2的固定,因此图中过程①②均发生于叶绿体基质中,光呼吸是光下经过程①消耗氧气,产生CO2的过程被称为光呼吸,光呼吸是在低CO2高O2条件下发生的,从O2和CO2的含量变化分析,强光干旱环境下,植物的光呼吸增强的原因是:干旱条件下,为了减少水分的散失,植物部分气孔关闭导致CO2供应不足;或者强光条件下,导致光反应中水的光解加快,产生的O2更多,叶片中CO2/O2的值降低。
(2)根据题意,强光下的光反应产物积累会诱发自由基产生,自由基产生后会对细胞造成损伤,而光呼吸是光合作用一个损耗能量的副反应,结合图中信息可知,光呼吸可消耗积累的光反应产物,如能量ATP和氧气,减少自由基的产生对细胞的损伤;同时光呼吸可以产生CO2,为卡尔文循环提供原料。
(3)根据题意可知,C4植物的叶肉细胞中的叶绿体有类囊体,没有R酶,能进行光反应;而维管束鞘细胞无类囊体;但有R酶,能进行暗反应。因此C4植物光合作用发生在叶肉细胞和维管束鞘细胞中。光呼吸是在低CO2高O2条件下发生的,由于C4植物叶肉细胞中PEP-C(磷酸烯醇式丙酮酸羧化酶)可浓缩低浓度的CO2,能将较低浓度的CO2转化成C4,C4被运到维管束鞘细胞后会释放高浓度的CO2,使CO2/O2的值升高,因此C4植物的光呼吸强度低于C3植物。
(4)根据题意,目前,提高作物光合作用效率可以从两方面着手:一是优化光能的吸收、传递和转化效率;二是提高光合碳同化效率。由于C4植物叶肉细胞中PEP-C(磷酸烯醇式丙酮酸羧化酶)可浓缩低浓度的CO2,能将较低浓度的CO2转化成C4,C4被运到维管束鞘细胞后会释放高浓度的CO2。可以通过基因工程原理,在基因水平上将玉米浓缩CO2的相关基因导入作物,提高光合碳同化效率;或者根据C4植物的光呼吸强度低于C3植物的原理,改造作物的光呼吸通路,提高光合碳同化效率。
20、小麦是我国重要的粮食作物之一,育种技术可以有效提高小麦的产量和品质。小麦的抗倒伏(D)对易倒伏(d)为显性,易染条锈病(T)对抗条锈病(t)为显性,两对基因独立遗传。一个品种抗倒伏,但易染条锈病(DDTT),另一个品种易倒伏,但能抗条锈病(ddtt)。为培育既抗倒伏又抗条锈病的纯种(DDtt),育种工作者展开了研究。
(1)传统的育种方法是选择 (方法)进行育种,此方法运用的生物学原理是 。对部分易染条锈病个体和抗条锈病个体进行基因测序,发现相关基因碱基序列一致,说明可能是部分个体的相关基因发生了 ,此变异 (是/不是)可遗传变异。
(2)偶然发现一株2号染色体三体(比正常植株多一条染色体)的抗倒伏小麦,为探究抗倒伏(D)基因是否位于2号染色体上,设计了以下的实验。
①选择该三体植株与 植株进行杂交得到F1,F1自交得到F2,观察并统计F2的表型及比例。(假设每株小麦子代数量均相同。)
②若F2中 ,则抗倒伏基因位于2号染色体上。若F2中 ,则抗倒伏基因不位于2号染色体上。
③从配子角度分析,该三体植株形成的原因是在 时期染色体分离异常。
(3)连绵的阴雨天气会影响盛花期的小麦传粉,有人建议使用生长素类似物进行处理以避免小麦减产,你认为该建议 (合理/不合理),理由是 。
【答案】(1)杂交育种 基因重组 甲基化修饰 是
(2)正常的易倒伏 倒伏植株:易倒伏植株=31:5 抗倒伏植株:易倒伏植株=3:1 减数分裂Ⅰ后期或减数分裂Ⅱ后期
(3)不合理 阴雨天气影响小麦传粉,导致小麦受精率下降,因而形成的种子减少。生长素类似物可促进其子房发育成果实,但无法促使种子形成,所以无法避免减产
【分析】自由组合定律:控制不同性状的遗传因子的分离和组合是互不干扰的;在形成配子时,决定同一性状的成对的遗传因子彼此分离,决定不同性状的遗传因子自由组合。
【详解】(1)传统的育种方法为杂交育种,选择抗倒伏易染条锈病(DDTT)和易倒伏抗条锈病(ddtt)的个体进行杂交,得到DdTt的个体,然后再让其自交,从自交后代中挑选抗倒伏又抗条锈病(D-tt)的个体,让其连续自交,直到不发生性状分离,即获得DDtt个体;其原理是基因重组。表型不同,但基因碱基序列一致,说明可能部分个体相关基因发生了甲基化的修饰,此变异使遗传物质发生改变,属于可遗传变异。
(2)为探究抗倒伏(D)基因是否位于2号染色体上,选择该三体植株与正常的易倒伏植株(dd)杂交得到F1,F1自交得到F2。若抗倒伏基因位于2号染色体上,则该植株的基因型为DDD,与易倒伏植株dd杂交后代F1为1/2DDd、1/2Dd;F1自交得到F2,F2中dd所占比例为5/36,即倒伏植株:易倒伏植株=31:5。若抗倒伏基因不位于2号染色体上,则该植株的基因型为DD,与易倒伏植株dd杂交后代F1为Dd,F1自交得到F2,F2中dd所占比例为1/4,即抗倒伏植株:易倒伏植株=3:1。从配子角度分析,该三体植株形成的原因是在减数分裂Ⅰ后期同源染色体进入同一个细胞中或减数分裂Ⅱ后期姐妹染色体分离后进入到一个细胞中。
(3)阴雨天气影响小麦传粉,导致小麦受精率下降,因而形成的种子减少,产量下降。生长素类似物无法促使种子形成,所以无法提高小麦产量。故使用生长素类似物进行处理以避免小麦减产的建议不合理。
21、在塑料制品生产和使用过程中会产生大量的微塑料(直径小于5mm的含碳有机物),它们以颗粒等形态释放到环境中,影响动植物生长及人类健康。微塑料易被动物误食,且无法消化,长期累积使动物产生饱腹感而减少摄食,导致动物营养不良。图示为某地区微塑料的迁移示意图。
(1)图中微塑料进入植物的途径有 。图中无脊椎动物和家禽的种间关系是 。
(2)从生态系统的组成成分分析,环境中的微塑料属于 ,微塑料的进入会降低生态系统的抵抗力稳定性,原因是微塑料会对土壤中多种生物造成毒害,从而使该地 降低。
(3)土壤中的部分微生物可降解微塑料,并会在其周围形成新的微生物群落。该群落与非生物环境相互作用可形成一个微型生态系统(也称为塑料圈),塑料圈能量的主要来源是 。微塑料进入土壤后,土壤生态系统短期内未受到显著影响,说明生态系统具有 能力。
(4)在短时间内给实验小鼠喂食添加大量微塑料的饲料,一段时间后小鼠出现全身组织水肿。其水肿的机理是 。
(5)研究表明,微塑料还会对水生环境的生物造成影响。下图为微塑料在不同水生生物体内的富集情况,其中鱼类微塑料富集系数最高,原因是 。你认同含有微塑料的水体中所有生物都存在富集现象这一观点吗?据下图判断并说明理由: 。
(注:生物富集系数=生物体内微塑料浓度/水体中微塑料浓度)
【答案】(1)根系吸收、叶片吸收 捕食、种间竞争
(2)非生物的物质和能量 生物多样性
(3)微塑料 抵抗干扰、保持稳态的能力(自我调节能力)
(4)小鼠营养不良,血浆渗透压降低,水分渗出增多,引起组织水肿
(5)鱼类的营养级较高,微塑料会随着食物链的延长逐渐积累 不认同,由微塑料生物富集系数可知,腹足纲生物塑料浓度低于水体中微塑料浓度(腹足纲生物的平均微塑料生物富集系数小于1
【分析】生态系统的结构包括两部分内容:(1)生态系统的成分:由非生物的物质和能量、生产者、消费者、分解者组成;(2)生态系统的营养结构:食物链和食物网。
【详解】(1)由图可知,微塑料进入植物的途径有根系吸收、叶片吸收等;无脊椎动物和家禽之间的种间关系是捕食(家禽捕食无脊椎动物)和种间竞争(都捕食植物)。
(2)从生态系统的组成成分分析,环境中的微塑料属于非生物的物质和能量;微塑料会对土壤中多种生物造成毒害,微塑料的进入会降低土壤中生物的多样性,使土壤中的营养结构更加简单,进而使抵抗力稳定性降低。
(3)塑料圈能量的主要来源是微塑料;生态系统具有一定的自我调节能力,当微塑料进入土壤后,土壤生态系统短期内未受到显著影响。
(4)由题干可知,微塑料会导致动物营养不良,说明微塑料会使小鼠血浆蛋白含量减少,导致血浆渗透压降低,水分渗出增多,组织液增多,引起组织水肿。
(5)生物体从周围环境吸收的难以降解的化合物,使其在体内浓度超过环境浓度的现象称为生物富集。鱼类的营养级较高,微塑料会随着食物链的延长逐渐积累,所以鱼类微塑料富集系数最高。分析题图,由微塑料生物富集系数可知,腹足纲生物的平均微塑料生物富集系数小于1,即腹足纲生物塑料浓度低于水体中微塑料浓度,说明并不是所有的生物都能对微塑料进行富集,所以不同意该观点。
22、热激蛋白是一种普遍具有抗逆作用的保护蛋白,在植物处于逆境下发挥其重要的调控作用。HSP70是植物中含量最多的热激蛋白,研究已经证明南瓜细胞中HSP70基因的表达与植物获得的耐热性呈显著正相关性。花楸树为蔷薇科落叶小乔木,具有很高的园林观赏价值,但花楸树引种到低海拔地区后面临着严峻的夏季高温环境胁迫,其正常生长及观赏价值会被影响。欲将南瓜细胞中的HSP70基因(结构如图1所示,其中B链是模版链)用图2所示的质粒导入花楸树细胞来研究其表达与耐热性之间的关系。回答下列问题:
注:XhI、KpnI、SacI为三种限制酶,其识别位点分别是5'CTCGA↓G、5'G↓GTACC、5'GAGCT↓C;AmpR基因为氨苄青霉素抗性基因。
(1)可通过提取南瓜细胞中的 经逆转录获得HSP70基因,并用PCR对其进行扩增。在PCR扩增HSP70基因时应选择的引物组合是引物 。为使扩增后的产物按照正确方向与质粒连接,需在引物 (填“I”“Ⅱ”“Ⅲ”或“IV”)的5'端添加-CTCGAG序列。
(2)通过农杆菌转化法转化花楸树细胞后,可以使用含 的选择培养基筛选出含有目的基因的花楸树细胞。将某细胞培育为植株后进行自交,收获子代植株641株,其中不耐高温的植株为42株,不考虑突变和互换,出现该结果的原因最可能是 。
(3)为了检测目的基因是否成功导入,从分子水平上可用PCR技术进行检测,以花楸树细胞提取的DNA为模板,PCR扩增HSP70基因片段后进行琼脂糖凝胶电泳实验,结果如图3(M为泳带标准,1号为空白对照,2、3号为转基因植株)所示。若与1号相比,2号花楸树植株的耐热能力并没有增强,原因可能是 。若要进一步检测目的基因在转基因植物中是否成功表达,从分子水平上可通过 法进行检测。
【答案】(1)(HSP70基因转录的)mRNA Ⅱ、Ⅲ Ⅲ
(2)氨苄青霉素 有且只有两个HSP70基因分别整合到了该花楸树细胞的两条非同源染色体上并成功表达
(3)2号转基因植株中HSP70基因没有转录出mRNA或没有翻译出HSP70蛋白 抗原—抗体杂交
【分析】分子水平的检测(1)通过PCR等技术检测生物的染色体DNA上是否插入了目的基因或检测目的基因是否转录出了mRNA。 (2)从转基因生物中提取蛋白质,用相应的抗体进行抗原—抗体杂交,检测目的基因是否翻译出蛋白质等。个体生物学水平的鉴定通过接种实验进行抗性特性及抗性程度的鉴定。
【详解】(1)题干所示经逆转录获得HSP70基因,因此需要提取南瓜细胞中的(HSP70基因转录的)mRNA,PCR扩增的前提是依据目的基因两侧的碱基序列设计引物,因此在PCR扩增HSP70基因时应选择的引物组合是引物Ⅱ、Ⅲ;-CTCGAG序列为XhI的的识别序列,为使扩增后的产物按照正确方向与质粒连接,需要用XhI、KpnI两种限制酶切割质粒和目的基因,因此需在引物Ⅲ的5'端添加-CTCGAG序列。
(2)AmpR基因为氨苄青霉素抗性基因,因此通过农杆菌转化法转化花楸树细胞后,可以使用含氨苄青霉素的选择培养基筛选出含有目的基因的花楸树细胞,将某细胞培育为植株后进行自交,收获子代植株641株,其中不耐高温的植株为42株,符合9:3:3:1的变式,遵循自由组合定律,因此出现该结果的原因最可能是有且只有两个HSP70基因分别整合到了该花楸树细胞的两条非同源染色体上并成功表达。
(3)PCR扩增HSP70基因片段后进行琼脂糖凝胶电泳实验,电泳结果显示2号花楸树植株成功导入目的基因,但是2号花楸树植株的耐热能力并没有增强,原因可能是转录或者翻译出现问题,也就是2号转基因植株中HSP70基因没有转录出mRNA或没有翻译出HSP70蛋白,若要进一步检测目的基因在转基因植物中是否成功表达,从分子水平上可通过抗原—抗体杂交法进行检测。组别
①
②
③
④
处理
生理盐水
+
+
+
+
肾上腺素(NE)
-
+
-
-
药物M
-
-
+
+
NE受体抗体
-
-
-
+
结果
产热量(相对值)
15
95
80
20
选项
实验操作
实验结果
A
用血球计数板对酵母菌进行计数时,先滴加培养液再盖盖玻片
计数结果偏大
B
DNA的粗提取和鉴定中,在研磨过滤得到的上清液中加入95%的冷酒精,离心后取上清液,加入二苯胺后水浴加热
溶液迅速变蓝
C
观察质壁分离时,在盖玻片一侧滴0.3g/ml的蔗糖溶液,在同一侧用吸水纸吸
细胞未发生质壁分离
D
观察洋葱根尖细胞有丝分裂装片时,解离时间过短
显微镜下细胞重叠
相关试卷
这是一份[生物]卷01-备战2024年高考生物临考压轴卷(天津卷)(解析版),共19页。试卷主要包含了本卷共5题,共52分等内容,欢迎下载使用。
这是一份[生物]卷01-备战2024年高考生物临考压轴卷(山东卷)(解析版),共28页。试卷主要包含了选择题,非选择题等内容,欢迎下载使用。
这是一份[生物]卷01-备战2024年高考生物临考压轴卷(安徽卷)(解析版),共20页。试卷主要包含了选择题,非选择题等内容,欢迎下载使用。

