还剩5页未读,
继续阅读
所属成套资源:2025版高考政治全程一轮复习核心突破练习
成套系列资料,整套一键下载
2025版高考政治全程一轮复习核心突破练习选择性必修3第二单元第六课掌握演绎推理方法第二课时复合判断的演绎推理
展开
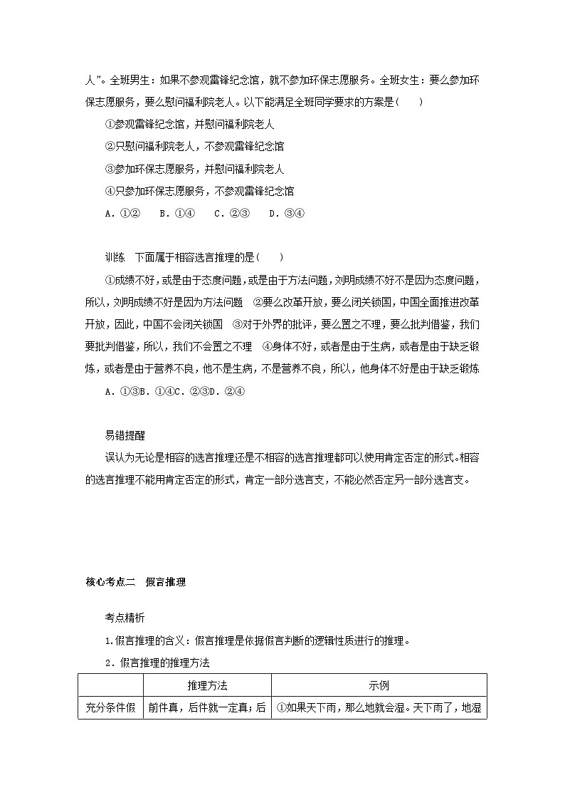
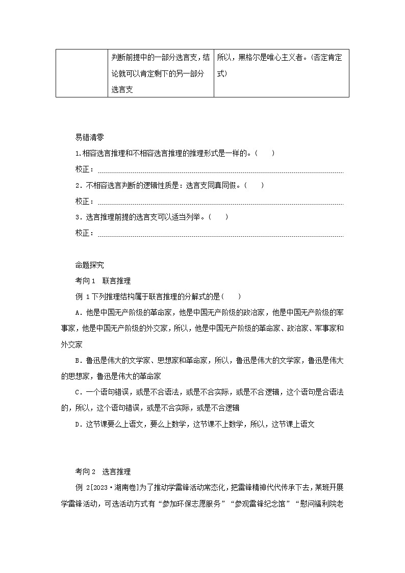
这是一份2025版高考政治全程一轮复习核心突破练习选择性必修3第二单元第六课掌握演绎推理方法第二课时复合判断的演绎推理,共8页。试卷主要包含了联言推理,选言推理等内容,欢迎下载使用。
相关试卷
2025版高考政治全程一轮复习课时精练54复合判断的演绎推理:
这是一份2025版高考政治全程一轮复习课时精练54复合判断的演绎推理,共8页。试卷主要包含了选择题,非选择题等内容,欢迎下载使用。
2025版高考政治全程一轮复习核心突破练习选择性必修3第二单元第六课掌握演绎推理方法第一课时简单判断的演绎推理:
这是一份2025版高考政治全程一轮复习核心突破练习选择性必修3第二单元第六课掌握演绎推理方法第一课时简单判断的演绎推理,共8页。试卷主要包含了推理,三段论推理等内容,欢迎下载使用。
高中政治 (道德与法治)人教统编版选择性必修3 逻辑与思维复合判断的演绎推理方法习题:
这是一份高中政治 (道德与法治)人教统编版选择性必修3 逻辑与思维复合判断的演绎推理方法习题,共6页。

