


还剩10页未读,
继续阅读
成套系列资料,整套一键下载
- 第2单元+近代化的早期探索与民族危机的加剧-2024-2025学年八年级上册历史单元知识速记清单讲义(人教版部编版统编版) 学案 2 次下载
- 第3单元+资产阶级民主革命与中华民国的建立-2024-2025学年八年级上册历史单元知识速记清单讲义(人教版部编版统编版) 学案 2 次下载
- 第4单元+新民主主义革命的开始-2024-2025学年八年级上册历史单元知识速记清单讲义(人教版部编版统编版) 学案 2 次下载
- 第6单元+中华民族的抗日战争-2024-2025学年八年级上册历史单元知识速记清单讲义(人教版部编版统编版) 学案 2 次下载
- 第7单元+人民解放战争-2024-2025学年八年级上册历史单元知识速记清单讲义(人教版部编版统编版) 学案 2 次下载
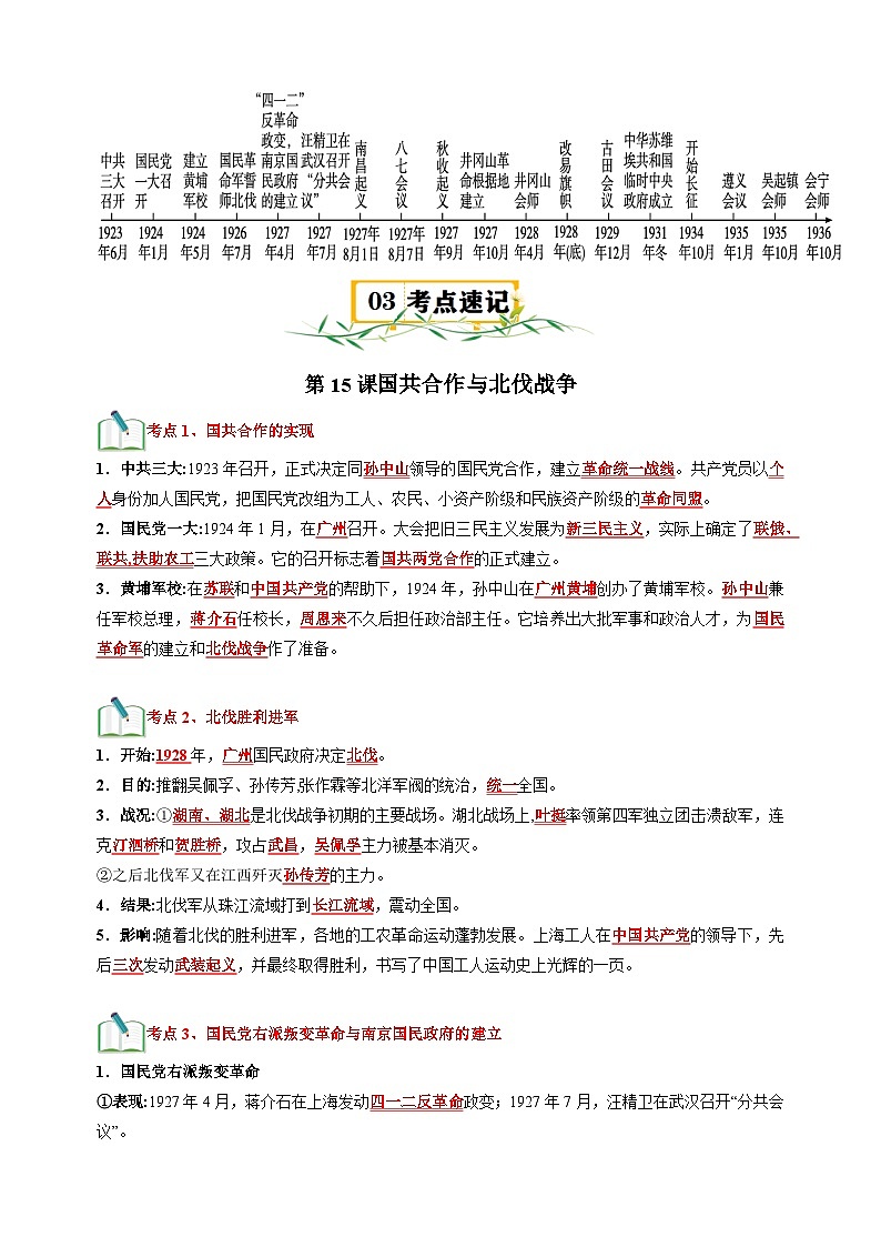
第5单元+从国共合作到国共对立-2024-2025学年八年级上册历史单元知识速记清单讲义(人教版部编版统编版)
展开相关资料
更多