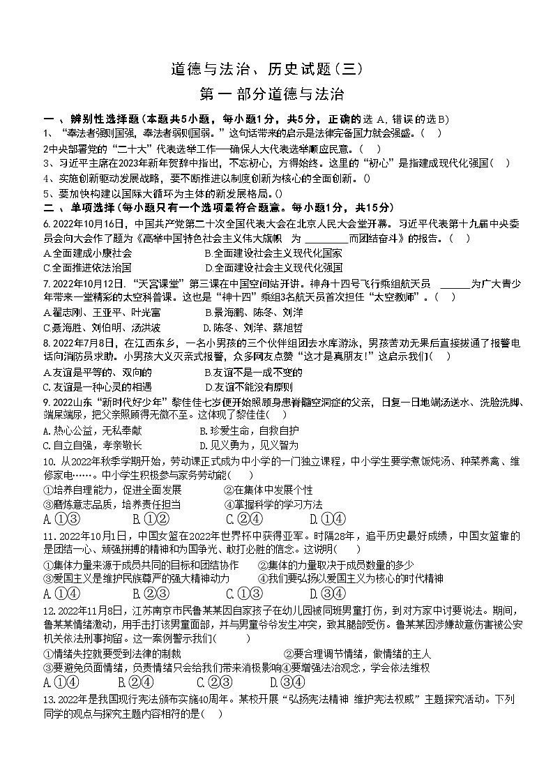
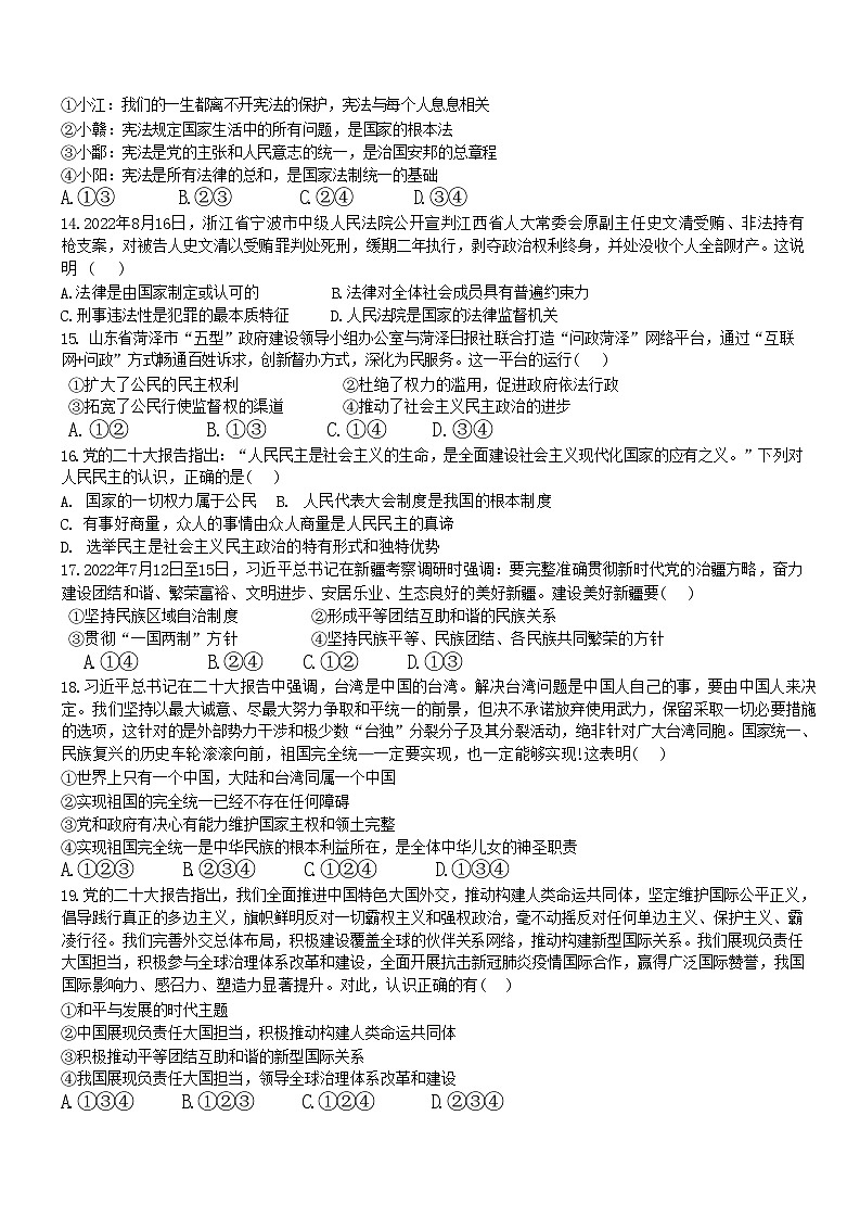
山东省菏泽市郓城县2023年中考三模考试道德与法治历史试题
展开山东省菏泽市郓城县2024年中考一模考试道德与法治历史试题: 这是一份山东省菏泽市郓城县2024年中考一模考试道德与法治历史试题,共14页。试卷主要包含了4毫克,清朝前期社会经济发展,国力增强,马克思在《鸦片贸易史》中说等内容,欢迎下载使用。
山东省菏泽市郓城县2023年中考一模考试道德与法治历史试题: 这是一份山东省菏泽市郓城县2023年中考一模考试道德与法治历史试题,共10页。试卷主要包含了判断下列观点,单项选择题,材料分析题等内容,欢迎下载使用。
山东省菏泽市郓城县2023年中考二模考试道德与法治历史试题: 这是一份山东省菏泽市郓城县2023年中考二模考试道德与法治历史试题,共12页。

