2025版高考生物一轮复习微专题小练习专练92生态系统的能量流动
展开A.同种动物在不同食物链中可能属于不同营养级
B.作为生产者的绿色植物所固定的能量来源于太阳
C.作为次级消费者的肉食性动物属于食物链的第二营养级
D.能量从食物链第一营养级向第二营养级只能单向流动
答案:C
解析:杂食动物既捕食植物,又捕食动物,如果捕食植物,就是第二营养级,捕食动物,就是第三营养级或更高营养级,所以不同食物链中的同种动物会处于不同的营养级,A正确;绿色植物进行光合作用,能量来源于太阳,B正确;次级消费者是第三营养级,初级消费者是第二营养级,第一营养级是生产者,C错误;因为第一营养级是植物,第二营养级是动物,食物链是单向的,能量流动也就是单向的,D正确。
2.[2024·武汉高中调研]组织生长效率是指生物的净生产量(生物体可被其他生物利用的有机物的量)与同化量的比值,下列叙述错误的是( )
A.从能量角度来看,净生产量相当于用于生长、发育和繁殖的能量
B.从物质角度来看,植物的净生产量相当于植物的净光合产物量
C.随着营养级增加,组织生长效率逐级递减
D.提高肉牛的组织生长效率可以提高牛肉的产量
答案:C
解析:某营养级同化的能量部分通过呼吸作用以热能形式散失,剩下的能量用于生长、发育和繁殖,A正确;植物的净光合作用=实际光合作用-呼吸作用消耗,B正确;一般来说,随营养级增加,生物的净生产量下降,同化量也下降,不能确定组织生长效率逐级递减,C错误;提高肉牛的组织生长效率,可提高其净生产量,进而提高牛肉的产量,D正确。
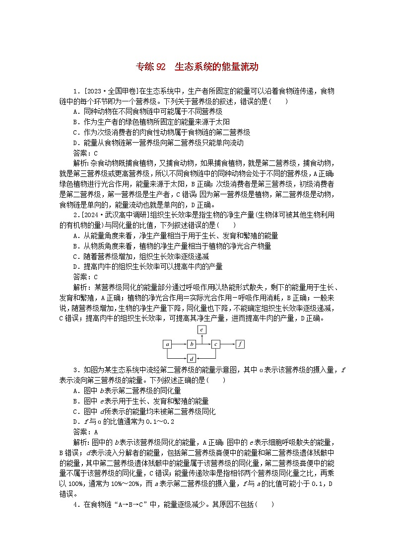
3.如图为某生态系统中流经第二营养级的能量示意图,其中ɑ表示该营养级的摄入量,f表示流向第三营养级的能量。下列叙述正确的是( )
A.图中b表示第二营养级的同化量
B.图中e表示用于生长、发育和繁殖的能量
C.图中d所表示的能量均未被第二营养级同化
D.f与ɑ的比值通常为0.1~0.2
答案:A
解析:图中的b表示该营养级同化的能量,A正确;图中的e表示细胞呼吸散失的能量,B错误;d表示流入分解者的能量,包括第二营养级粪便中的能量和第二营养级遗体残骸中的能量,其中第二营养级遗体残骸中的能量属于该营养级的同化量,第二营养级粪便中的能量不属于该营养级的同化量,C错误;能量传递效率是指相邻两个营养级同化量之比,再乘以100%,通常为10%~20%,而a表示第二营养级的摄入量,f与a的比值可能小于0.1,D错误。
4.在食物链“A→B→C”中,能量逐级减少。其原因不包括( )
A.总有一部分A和B会自然死亡和被分解者利用
B.B、C摄入的能量总有一部分被排出
C.A、B和C生命活动的维持总要消耗能量
D.照射到A上的太阳能不能被全部固定
答案:D
解析:照射到A上的太阳能不能被全部固定只是说明照射的太阳能并没有完全流入生态系统中,不能解释能量逐级递减的原因。
5.[2024·广东六校联考]调查得知某河流生态系统的营养结构共有4个营养级(以a、b、c、d表示)。经测定,一年中流经这4个营养级的能量如下表,下列叙述错误的是 ( )
A.流经该生态系统的总能量是871.27×105 J·m-2
B.第二、三营养级之间的能量传递效率约为11%
C.c为该生态系统的最高营养级,重金属的含量最高
D.4个营养级的生物与非生物环境构成了该河流生态系统
答案:D
解析:流经生态系统的总能量即生产者同化的总能量,表中d的能量值最大,为流经该生态系统的总能量,即流经该生态系统的总能量的是871.27×105 J·m-2,A正确;能量流动的特点是单向流动、逐级递减,因此d属于第一营养级,a属于第二营养级,b属于第三营养级,c属于第四营养级,第二、三营养级之间的能量传递效率约为15.91×105÷(141.10×105)×100%≈11%,B正确;c所含能量最少,为该生态系统的最高营养级,由于重金属在生物体内不能被分解,因此会随着食物链的延长而逐渐积累,故c中重金属的含量最高,C正确;4个营养级的生物只包含生产者和消费者,没有分解者,该河流生态系统应包含所有生物和非生物环境,D错误。
6.[2024·山东卷]某稳定的生态系统某时刻第一、第二营养级的生物量分别为6 g/m2和30 g/m2,据此形成上宽下窄的生物量金字塔。该生态系统无有机物的输入与输出,下列说法错误的是( )
A.能量不能由第二营养级流向第一营养级
B.根据生物体内具有富集效应的金属浓度可辅助判断不同物种所处营养级的高低
C.流入分解者的有机物中的能量都直接或间接来自于第一营养级固定的能量
D.第一营养级固定的能量可能小于第二营养级同化的能量
答案:D
解析:生态系统中的能量流动具有单向流动的特点,即只能由低营养级流向高营养级,故A正确;生物富集指的是生物体从周围环境中吸收、积蓄某种元素或难以降解的化合物,使其在机体内浓度超过环境浓度的现象。具有富集效应的金属会沿着食物链在生物体内逐渐聚集,最终积累在食物链的顶端,即营养级越高,具有富集效应的金属浓度越高,故B正确;流入分解者的有机物中的能量属于流入该生态系统总能量的一部分,流入该生态系统的总能量是生产者(处于第一营养级)固定的能量,故C正确;生态系统中的能量流动具有逐级递减的特点,该稳定的生态系统无有机物的输入和输出,其第一营养级固定的能量一定大于第二营养级同化的能量,D错误。
7.捕食是一种生物以另一种生物为食的现象,能量在生态系统中是沿食物链流动的。回答下列问题:
(1)在自然界中,捕食者一般不会将所有的猎物都吃掉,这一现象对捕食者的意义是
________________________________________________________________________
________________________________________________________________________(答出1点即可)。
(2)青草→羊→狼是一条食物链。根据林德曼对能量流动研究的成果分析,这条食物链上能量流动的特点是___________________________________________________________。
(3)森林、草原、湖泊、海洋等生态系统是常见的生态系统,林德曼关于生态系统能量流动特点的研究成果是以________生态系统为研究对象得出的。
答案:(1)保证被捕食者的能量能够持续流向捕食者,有助于捕食者的生存 (2)单向流动,逐级递减 (3)湖泊
解析:(1)在自然界中,捕食者一般不会将所有的猎物都吃掉,否则自己也会因食物匮乏而无法生存,这一现象可以保证被捕食者的能量能够持续流向捕食者,有助于捕食者的生存。(2)在生态系统中,能量流动的特点是单向流动,逐级递减。(3)林德曼通过对一个结构相对简单的天然湖泊——赛达伯格湖的能量流动进行定量分析,发现生态系统的能量流动具有单向流动、逐级递减这两个明显的特点。
8.根据图示,回答下列与生态有关的问题。
(1)若生产者和消费者之间的食物关系如图1所示,C、B、D之间存在________关系。设E种群干物质中蕴藏的能量为1×106 kJ,B种群干物质中蕴藏的能量为2×104 kJ,D种群干物质中蕴藏的能量是2.5×104 kJ,能量传递效率按10%计算,当A只捕食C时,则A的能量值是________。
(2)图2是该生态系统中能量流向蛙类后发生的一系列变化示意图。图中的D表示通过呼吸作用散失的能量,图中A、B、C表示的含义分别为A____________,B________________,C________________。
答案:(1)种间竞争 5.5×103 kJ (2)蛙同化的能量 用于蛙生长、发育、繁殖的能量 分解者利用的能量
解析:(1)若生产者和消费者之间的食物关系如图1所示,C、B、D都捕食E,故C、B、D之间存在种间竞争关系。若生产者和消费者之间的食物关系如图1所示,能量传递效率按10%计算,E种群干物质中蕴藏的能量为1×106 kJ,则第二营养级能够得到1×106×10%=1×105,B种群干物质中蕴藏的能量为2×104 kJ,所以C、D得到能量为1×105-2×104=8×104,D种群干物质中蕴藏的能量是2.5×104 kJ,则C得到能量为8×104-2.5×104=5.5×104,当A只捕食C时,则A的能量值是5.5×104×10%=5.5×103 kJ。(2)图2是该生态系统中能量流向蛙类后发生的一系列变化示意图。图中的D表示通过呼吸作用散失的能量,图中A表示蛙同化的能量,B表示用于蛙生长、发育、繁殖的能量,C表示分解者利用的能量。
营养级
能量(J·m-2)
a
141.10×105
b
15.91×105
c
0.88×105
d
871.27×105
2025版高考生物一轮复习微专题小练习专练44伴性遗传: 这是一份2025版高考生物一轮复习微专题小练习专练44伴性遗传,共5页。试卷主要包含了下列有关伴性遗传的说法正确的是等内容,欢迎下载使用。
2025版高考生物一轮复习微专题小练习专练12被动运输: 这是一份2025版高考生物一轮复习微专题小练习专练12被动运输,共3页。
2025版高考生物一轮复习微专题小练习专练1走近细胞: 这是一份2025版高考生物一轮复习微专题小练习专练1走近细胞,共3页。试卷主要包含了细胞的统一性体现在等内容,欢迎下载使用。

