初中历史人教版(2024)七年级上册第19课 北朝政治和北方民族大交融优秀课后复习题
展开课时任务
知道北朝的政权更迭;了解北魏孝文帝改革,认识这一时期民族交融的历史特点及对中华民族发展的意义。
必背重点
1.淝水之战
2.北魏孝文帝改革
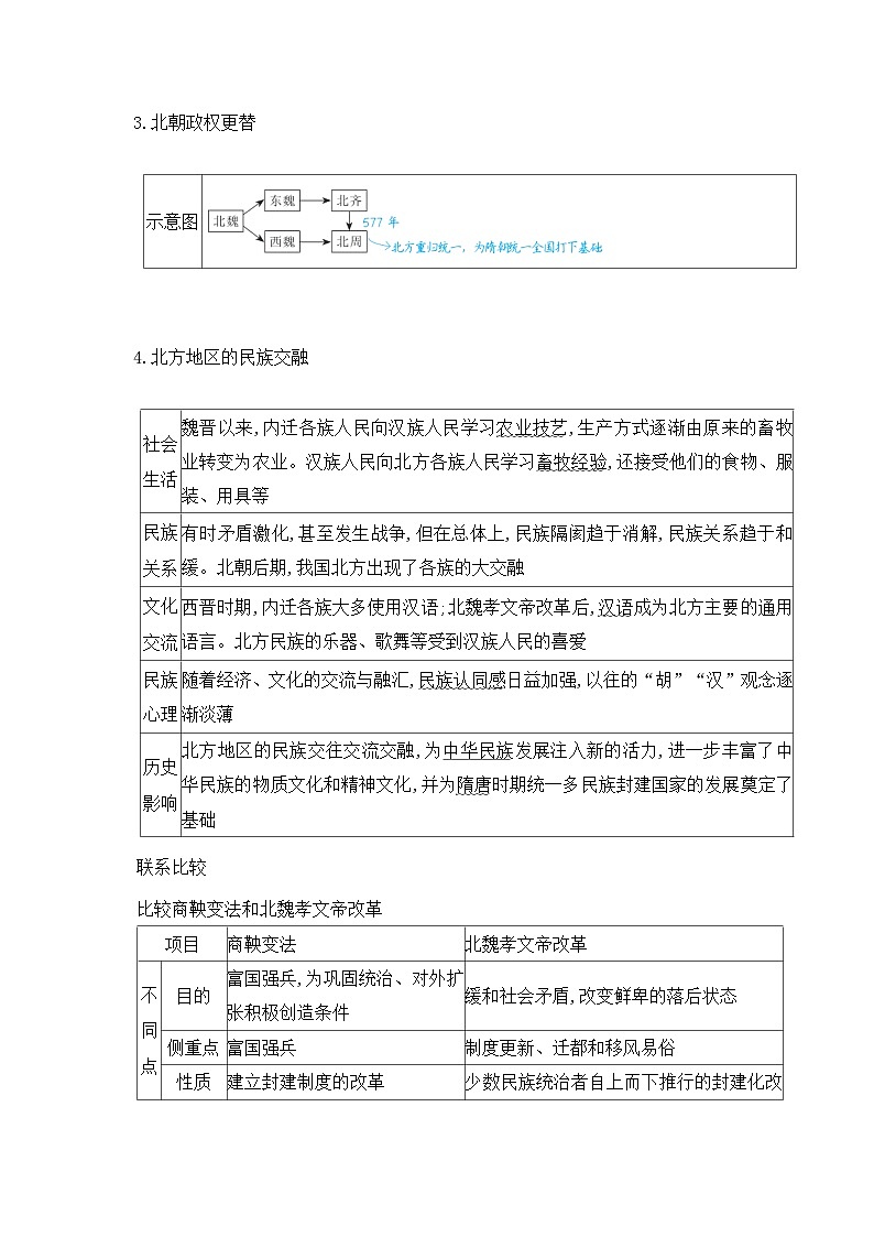
3.北朝政权更替
示意图
4.北方地区的民族交融
联系比较
比较商鞅变法和北魏孝文帝改革
拓展延伸
中国古代史上以少胜多的著名战役
教材问题解答
【P111想一想】
各民族错居杂处,加强了相互交流;生产生活上各民族相互学习;政治制度上十六国北朝政权的统治者大多采取与汉族士人合作的政策,沿袭中原地区原有的统治方式;思想文化上内迁各族学习汉族文化;社会习俗上各民族相互借鉴吸收;民族关系上民族隔阂趋于消解,民族关系趋于和缓。
【P111材料研读】
鲜卑族对以黄帝为代表的中华民族的文化认同。
【P111——112课后活动】
1.接受北方民族的服装、用具等丰富了汉族生活。
2.减少胡汉观念,促进鲜卑人对汉族文化的认同,促进民族交融。十六国
概况
从4世纪初到5世纪前期,历史上把北方主要的15个政权,连同西南地区的成汉,总称为“十六国”
统治
采取与汉族合作的政策,沿袭中原地区原有的统治方式
前秦
氐人苻氏建立,一度统一了北方
淝水
之战
时间
383年
目的
统一全国
双方
前秦与东晋
结果
东晋以少胜多,大败秦军
影响
前秦很快瓦解灭亡,北方再度陷入分裂和混战局面
背景
(1)439年,北魏统一北方。
(2)北方各族人民长期杂居,内迁的各族在生产、生活和习俗上,与汉人已无明显区别。
(3)用鲜卑族的习俗治理好广大的北方地区困难重重
措施
(1)迁都洛阳。
(2)推行汉化措施:①官员在朝廷上必须使用汉语,禁用鲜卑语;②以汉服代替鲜卑服;
③改鲜卑姓为汉姓;④鼓励鲜卑贵族与汉人贵族联姻等
作用
促进了民族交融,也增强了北魏的实力
社会
生活
魏晋以来,内迁各族人民向汉族人民学习农业技艺,生产方式逐渐由原来的畜牧业转变为农业。汉族人民向北方各族人民学习畜牧经验,还接受他们的食物、服装、用具等
民族
关系
有时矛盾激化,甚至发生战争,但在总体上,民族隔阂趋于消解,民族关系趋于和缓。北朝后期,我国北方出现了各族的大交融
文化
交流
西晋时期,内迁各族大多使用汉语;北魏孝文帝改革后,汉语成为北方主要的通用语言。北方民族的乐器、歌舞等受到汉族人民的喜爱
民族
心理
随着经济、文化的交流与融汇,民族认同感日益加强,以往的“胡”“汉”观念逐渐淡薄
历史
影响
北方地区的民族交往交流交融,为中华民族发展注入新的活力,进一步丰富了中华民族的物质文化和精神文化,并为隋唐时期统一多民族封建国家的发展奠定了基础
项目
商鞅变法
北魏孝文帝改革
不
同
点
目的
富国强兵,为巩固统治、对外扩张积极创造条件
缓和社会矛盾,改变鲜卑的落后状态
侧重点
富国强兵
制度更新、迁都和移风易俗
性质
建立封建制度的改革
少数民族统治者自上而下推行的封建化改革
主要矛
盾
奴隶主贵族与新兴地主阶级之间的矛盾
落后的鲜卑族文化与先进的中原文化之间的矛盾
影响
使秦国一跃而成为最强盛的诸侯国,为以后秦统一中国奠定了基础
促进了民族交融,也增强了北魏的实力
相同点
都顺应历史发展的潮流,与时俱进,因时改革;改革措施都符合当时的实际情况,行之有效,都能促进政权的封建化;改革者都具有远见卓识和坚定的政治魄力
启示
改革要顺应历史发展的潮流和生产力水平;改革要有利于百姓;改革要不畏强权,不墨守成规
战役
交战时间
交战双方
结果
影响
巨鹿之战
公元前207年
项羽军队与秦军
歼灭秦军主力
为推翻秦朝残暴统治奠定基础
官渡之战
200年
袁绍军队和曹操军队
袁绍大败
为曹操日后统一北方打下基础
赤壁之战
208年
曹操军队和孙刘联军
曹操大败
为三国鼎立局面的形成奠定基础
淝水之战
383年
前秦和东晋
前秦大败
前秦很快瓦解灭亡,北方再度陷入分裂和混战局面
专题04 三国两晋南北朝时期:政权分立与民族交融 第19课 北魏政治和北方民族大交融: 这是一份专题04 三国两晋南北朝时期:政权分立与民族交融 第19课 北魏政治和北方民族大交融,文件包含第19课北魏政治和北方民族大交融原卷版docx、第19课北魏政治和北方民族大交融解析版docx等2份试卷配套教学资源,其中试卷共32页, 欢迎下载使用。
初中历史人教部编版七年级上册第十九课 北魏政治和北方民族大交融优秀巩固练习: 这是一份初中历史人教部编版七年级上册第十九课 北魏政治和北方民族大交融优秀巩固练习,共10页。试卷主要包含了单选题,材料解析题等内容,欢迎下载使用。
初中历史人教部编版七年级上册第四单元 三国两晋南北朝时期:政权分立与民族交融第十九课 北魏政治和北方民族大交融巩固练习: 这是一份初中历史人教部编版七年级上册第四单元 三国两晋南北朝时期:政权分立与民族交融第十九课 北魏政治和北方民族大交融巩固练习,共5页。试卷主要包含了选择题等内容,欢迎下载使用。

