
所属成套资源:2025版高考地理一轮复习微专题小练习专练(98份)
2025版高考地理一轮复习微专题小练习专练39城镇化对地理环境的影响
展开
这是一份2025版高考地理一轮复习微专题小练习专练39城镇化对地理环境的影响,共3页。
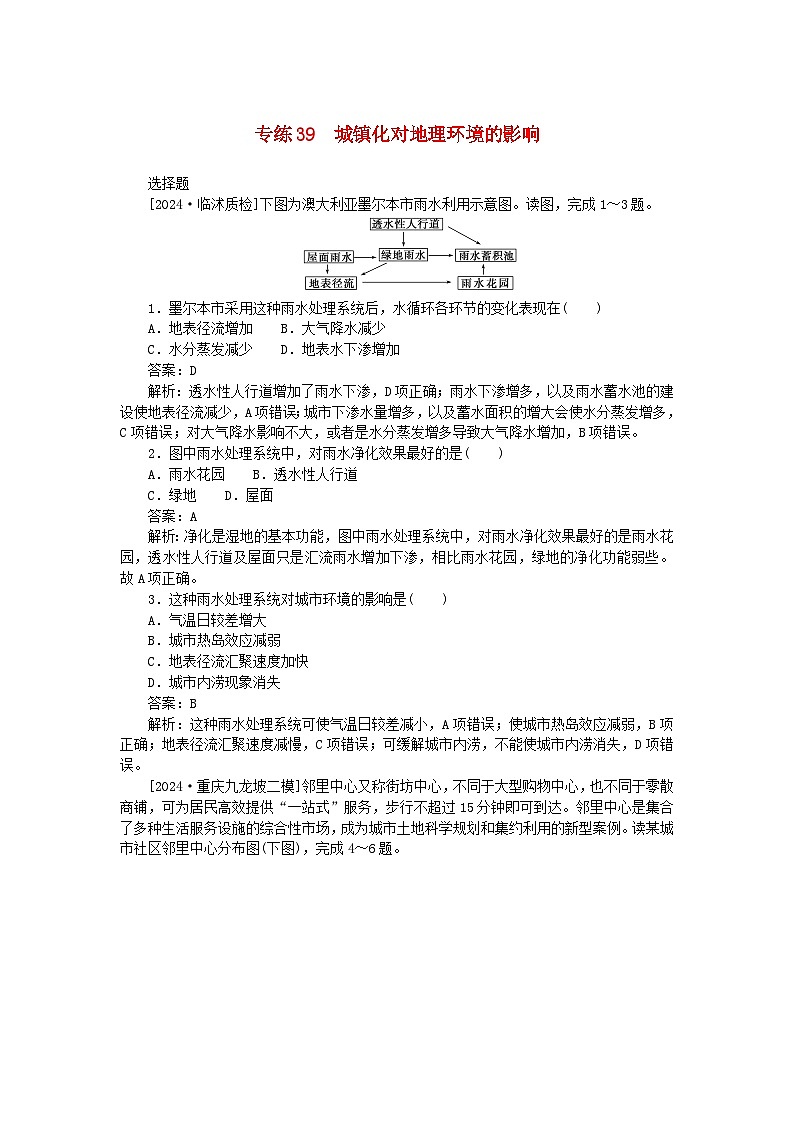
[2024·临沭质检]下图为澳大利亚墨尔本市雨水利用示意图。读图,完成1~3题。
1.墨尔本市采用这种雨水处理系统后,水循环各环节的变化表现在( )
A.地表径流增加 B.大气降水减少
C.水分蒸发减少 D.地表水下渗增加
答案:D
解析:透水性人行道增加了雨水下渗,D项正确;雨水下渗增多,以及雨水蓄水池的建设使地表径流减少,A项错误;城市下渗水量增多,以及蓄水面积的增大会使水分蒸发增多,C项错误;对大气降水影响不大,或者是水分蒸发增多导致大气降水增加,B项错误。
2.图中雨水处理系统中,对雨水净化效果最好的是( )
A.雨水花园 B.透水性人行道
C.绿地 D.屋面
答案:A
解析:净化是湿地的基本功能,图中雨水处理系统中,对雨水净化效果最好的是雨水花园,透水性人行道及屋面只是汇流雨水增加下渗,相比雨水花园,绿地的净化功能弱些。故A项正确。
3.这种雨水处理系统对城市环境的影响是( )
A.气温日较差增大
B.城市热岛效应减弱
C.地表径流汇聚速度加快
D.城市内涝现象消失
答案:B
解析:这种雨水处理系统可使气温日较差减小,A项错误;使城市热岛效应减弱,B项正确;地表径流汇聚速度减慢,C项错误;可缓解城市内涝,不能使城市内涝消失,D项错误。
[2024·重庆九龙坡二模]邻里中心又称街坊中心,不同于大型购物中心,也不同于零散商铺,可为居民高效提供“一站式”服务,步行不超过15分钟即可到达。邻里中心是集合了多种生活服务设施的综合性市场,成为城市土地科学规划和集约利用的新型案例。读某城市社区邻里中心分布图(下图),完成4~6题。
4.影响图中邻里中心数量和服务半径的主要因素是( )
A.城市等级高低 B.地块人口密度
C.距市中心远近 D.城市路网规划
答案:B
解析:根据材料可知,邻里中心是集合多种生活服务设施的综合性市场,主要服务对象步行15分钟以内可达,与大型商业区不同,邻里中心主要穿插布局在居住区内,居民区人口密度大,相同面积区域内的邻里中心数量越多,每个邻里中心服务半径越小,B正确;顾客以步行到达为主,因此城市等级高低、距市中心远近、城市路网规划对其服务范围影响不大,A、C、D错误。故选B。
5.建设邻里中心的主要意义是( )
A.打造大型商业中心
B.美化社区周边环境
C.加强城市规模化建设
D.优化住宅区配套设施
答案:D
解析:由材料可知,邻里中心是集合了多种生活服务设施的综合性市场,成为城市土地科学规划和集约利用的新型案例,故建设邻里中心的主要意义是优化住宅区配套设施,D正确;打造大型商业中心、美化社区周边环境、加强城市规模化建设都不是其主要意义,A、B、C错误。故选D。
6.下列国家中邻里中心规划模式最成熟的可能是( )
A.新加坡 B.俄罗斯
C.澳大利亚 D.孟加拉国
答案:A
解析:新加坡经济发达,地狭人稠,规划精细,每个区域内的服务设施都能够满足区域内居民日常生活中的大多数需求,故其邻里中心规划模式应最为成熟。故选A。
[2024·江西萍乡二模]城市绿地是提高碳汇、推动碳达峰、碳中和目标实现的重要手段。新加坡城市绿地模仿本土天然林结构,单位面积年固碳量大,布局合理,碳汇效率高。相比之下,我国北京城市绿地碳汇效率有限。据此完成7~8题。
7.与北京相比,新加坡城市绿地单位面积的年固碳量大,主要影响因素有( )
①土壤肥力 ②水热条件
③群落结构 ④叶片面积
A.①③ B.①④ C.②③ D.②④
答案:C
解析:植被固碳与植株的光合作用有关。新加坡属热带雨林气候,水热条件好,植被长势好,光合作用强,年固碳量大,②正确;新加坡绿地模仿热带雨林结构,垂直结构复杂,植株密度大,光合作用强,③正确;热带地区淋溶作用和微生物分解快,土壤肥力低,①错误;北京和新加坡植被叶片面积差异不大,④错误。故选C。
8.为提高城市绿地的碳汇效率,北京城市绿地应( )
A.集聚于市中心 B.均衡排列布局
C.集聚于远郊区 D.构建网络体系
答案:D
解析:城市绿地构建网络体系可扩展覆盖范围,提高通风效率,促进绿地与碳排放源融合,提高碳汇效率,D正确;北京市中心为历史文化保护区,不宜集聚绿地,A错误;绿地建设需因地制宜,不能均衡排列,B错误;远郊区距碳排放源较远,集聚绿地碳汇效果弱,C错误。故选D。
相关试卷
这是一份新高考2024版高考地理一轮复习微专题小练习专练39城镇化对地理环境的影响,共3页。
这是一份新高考2024版高考地理一轮复习微专题小练习专练38城镇化,共3页。
这是一份新高考2024版高考地理一轮复习微专题小练习专练15气压带和风带对气候的影响,共3页。