


陕西省汉中市2023-2024学年高一下学期7月期末考试 地理 试题Word版含解析
展开
这是一份陕西省汉中市2023-2024学年高一下学期7月期末考试 地理 试题Word版含解析,共15页。试卷主要包含了 以色列精准农业的发展,可以等内容,欢迎下载使用。
注意事项:
1.本试题共6页,满分100分,时间75分钟。
2.答卷前,务必将答题卡上密封线内的各项目填写清楚。
3.回答选择题时,选出每小题答案后,用2B铅笔把答题卡上对应题目的答案标号涂黑。如需改动,用橡皮擦干净后,再选涂其它答案标号。回答非选择题时,将答案写在答题卡上。写在本试卷上无效。
4.考试结束后,监考员将答题卡按顺序收回,装袋整理;试题不回收。
第I卷(选择题共48分)
一、选择题(本大题共16小题,每小题3分,计48分。在每小题给出的四个选项中只有一项是符合题目要求的。)
全国第七次人口普查结果与第六次人口普查相比,人口数量东部地区占比上升2.15%,中部地区下降0.79%,西部地区上升0.22%,东北地区下降1.20%。人口向经济发达区域、城市群进一步集聚。下图示意我国第七次人口普查各省级行政区人口分布。据此完成下面小题。
1. 导致上述人口分布变化的主要影响因素是( )
A. 经济B. 历史C. 地形D. 政治
2. 第七次人口普查结果显示,东北地区人口增长率负值,人口流失严重。其原因主要有( )
①东北地区经济发展较慢 ②资源型城市主导产业衰退
③人口性别比加大 ④生态环境恶化
A. ③④B. ②③C. ①④D. ①②
读我国某城市规划示意图,完成下面小题。
3. 图中a、b、c所代表的城市功能区分别是( )
A. 住宅区、工业区、商业区B. 商业区、住宅区、工业区
C. 住宅区、商业区、工业区D. 工业区、住宅区、商业区
4. 图中①、②、③、④四地中,最有必要兴建绿化带的是( )
A. ①地B. ②地C. ③地D. ④地
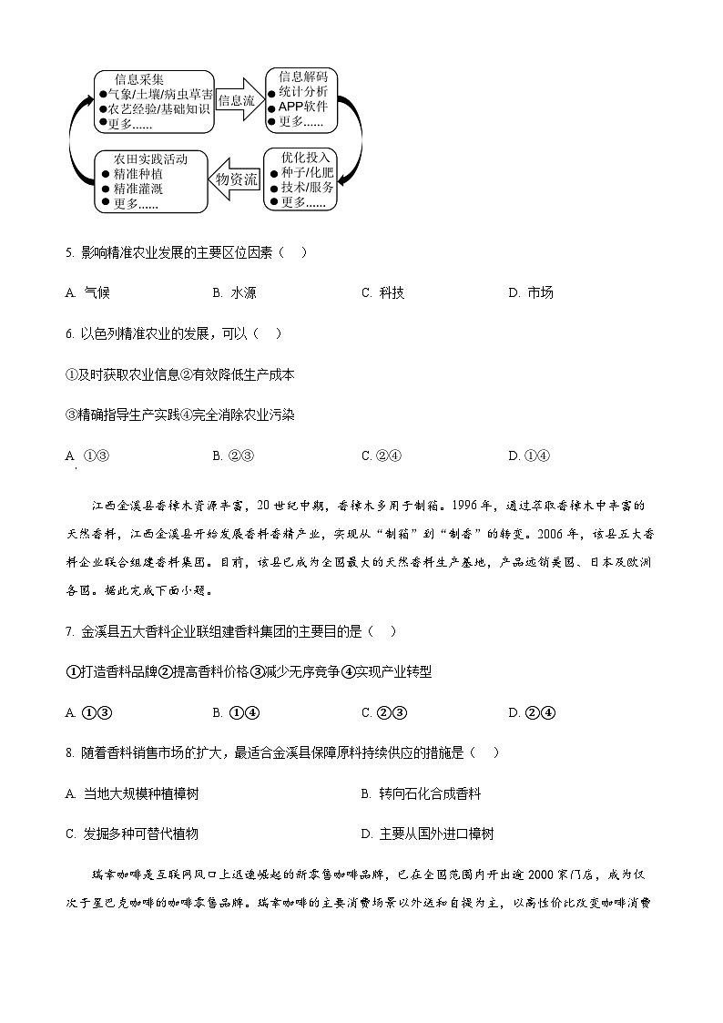
以色列在水管理、数据科学、无人机和传感器等精准农业研究和应用方面成果显著。下图为“精准农业生产流程示意图”。完成下面小题。
5. 影响精准农业发展的主要区位因素( )
A. 气候B. 水源C. 科技D. 市场
6. 以色列精准农业的发展,可以( )
①及时获取农业信息②有效降低生产成本
③精确指导生产实践④完全消除农业污染
A ①③B. ②③C. ②④D. ①④
江西金溪县香樟木资源丰富,20世纪中期,香樟木多用于制箱。1996年,通过萃取香樟木中丰富的天然香料,江西金溪县开始发展香料香精产业,实现从“制箱”到“制香”的转变。2006年,该县五大香料企业联合组建香料集团。目前,该县已成为全国最大的天然香料生产基地,产品远销美国、日本及欧洲各国。据此完成下面小题。
7. 金溪县五大香料企业联组建香料集团的主要目的是( )
①打造香料品牌②提高香料价格③减少无序竞争④实现产业转型
A. ①③B. ①④C. ②③D. ②④
8. 随着香料销售市场扩大,最适合金溪县保障原料持续供应的措施是( )
A. 当地大规模种植樟树B. 转向石化合成香料
C. 发掘多种可替代植物D. 主要从国外进口樟树
瑞幸咖啡是互联网风口上迅速崛起的新零售咖啡品牌,已在全国范围内开出逾2000家门店,成为仅次于星巴克咖啡的咖啡零售品牌。瑞幸咖啡的主要消费场景以外送和自提为主,以高性价比改变咖啡消费观念,以新零售模式改变咖啡消费体验,实现咖啡消费的“无限场景”。2023年9月4日瑞幸咖啡与贵州茅台推出联名咖啡新品“酱香拿铁”,一经推出刷爆朋友圈。据此完成下面小题。
9. 结合瑞幸咖啡特点,瑞幸咖啡多选址在( )
A. 高速公路两侧B. 居民区C. 风景区D. 商务办公区
10. 瑞幸咖啡与贵州茅台联名推出“酱香拿铁”,一经推出刷爆朋友圈的主要原因是( )
A. 迎合消费者情怀B. 产品品质更好C. 取货更便利D. 价格更便宜
据明永乐元年的《顺风相送》记载:“北风东涌开洋,用甲卯取彭佳山。用甲卯及单卯,取钓鱼屿。”这是迄今发现有关钓鱼屿最早的记载。下图为钓鱼岛及其附近海域示意图。据此完成下面小题。
11. 下列关于钓鱼岛及其附属岛屿的叙述正确的是( )
①属于我国的内海区域 ②中国人最早发现、命名和利用
③是台湾省的附属岛屿 ④地处我国南海大陆架
A. ①④B. ①②C. ②③D. ②④
12. 下列选项中不属于钓鱼岛及其附属岛屿附近海域渔业资源保护措施的是( )
A. 实行休渔制度B. 大力发展旅游业C. 规定合理的捕捞量D. 防止海洋污染
2022年6月,在《冰冻圈》杂志上发表的一篇文章引发热议,研究人员在南极的降雪中发现了微塑料。近年来,研究人员在珠穆朗玛峰顶峰附近和马里亚纳海沟中也发现了微塑料的身影。据此完成下面小题。
13. 上述材料反映的环境问题属于( )
A. 生物多样性减少B. 全球气候变暖C. 土地荒漠化D. 环境污染
14. 下列关于减轻该环境问题的做法,合理的有( )
①减少商品的过度包装 ②杜绝使用塑料制品
③推广使用可降解塑料 ④减少垃圾处理的环节
A. ①②B. ①③C. ②④D. ③④
近年来,我国循环经济发展取得了显著成效,循环经济在调整产业结构、转变发展方式、建设生态文明、促进可持续发展等方面发挥了重要作用。读复合型循环经济基本模式图,完成下面小题。
15. 图示循环经济模式符合可持续发展的( )
A. 持续性原则B. 共同性原则C. 公平性原则D. 阶段性原则
16. 下列关于图示循环经济模式的叙述,正确的有( )
①有利于降低高新技术产业对资源的依赖 ②最终实现了污染物零排放
③有利于保护土地资源,提高土壤肥力 ④有利于第一、二、三产业相互促进
A. ①②B. ③④C. ②③D. ①④
第Ⅱ卷(非选择题共52分)
二、非选择题(本大题共4小题,计52分)
17. 阅读图文材料,完成下列要求。
澳大利亚总面积为769.2万平方千米,截至2023年9月30日,澳大利亚人口约2682.16万,是一个文化多元、积极吸纳移民的发达国家。人口主要集中在东南部沿海的悉尼、墨尔本、布里斯班等城市。目前,澳大利亚人口平均每天增加一千余人,其中60%来自海外移民。下图为澳大利亚人口分布示意图。
(1)分析甲地人口稀少的主要自然原因。
(2)简述澳大利亚东南沿海地区资源环境承载力大的原因。
(3)简述海外移民大量迁入对澳大利亚的有利影响。
18. 阅读图文材料,完成下列要求。
材料一:城镇化是现代化的必由之路。近年来,杭州市城镇化快速推进,为经济、社会发展变革提供了重要支撑。下图示意2010~2021年杭州市常住人口与户籍人口城镇化率。
材料二:据统计,21世纪初,杭州市全市非农就业比重已超过70%,之后农业就业占比平稳下降;随着城市建设推进,城市建成区面积快速扩张,从2002年的297平方公里扩大到853平方公里。
材料三:杭州市城镇化水平的快速提高,也给这个城市带来了诸多困扰。当地政府深入调研,立足自身特征,积极解除困扰。
(1)根据材料一,说明2010~2021年杭州市人口城镇化的特点。
(2)根据材料二,指出杭州市城镇化的表现。
(3)针对杭州市城镇化水平快速提高所带来城市交通拥堵问题,提出可行性措施。
19. 阅读图文材料,完成下列要求。
材料一:匈塞铁路始建于1882年。2013年中、匈、塞三国合作,将匈塞铁路升级改造为双线电气化客货共线高速铁路,设计最高时速200公里。中国改建匈塞铁路过程中坚持生态环境保护优先,历史文物保护为重,做到“修旧如旧”。2022年3月,匈塞铁路贝尔格莱德至诺维萨德段正式开通运营,这是塞尔维亚第一条高铁路线。匈塞铁路是中国与中东欧国家合作的典范,是中国高铁技术和装备“走出去”的里程碑,也是欧洲交通走廊和中欧陆海快线的重要组成部分。
材料二:下图示意匈牙利与塞尔维亚位置及匈塞铁路。
(1)指出中国承建匈塞铁路升级改造项目的有利条件。
(2)与重新选线修建铁路相比,指出升级改造原有匈塞铁路的优点。
(3)简述匈塞铁路升级改造项目对塞尔维亚社会经济发展的积极意义。
20. 阅读图文材料,完成下列要求。
长江是中华民族的母亲河,也是中华民族发展的重要支撑。发展长江经济带,必须走生态优先、绿色发展之路,让绿水青山产生巨大的生态效益、经济效益、社会效益。长江经济带横跨我国东、中、西三大区域,是我国重点实施的“三大战略”之一,是具有全球影响力的内河经济带,是东、中、西互动合作的协调发展带,也是生态文明建设的先行示范带。下图为长江经济带略图。
(1)简述长江经济带发展的优势条件。
(2)简述建设长江经济带的意义。
(3)为遵循“生态优先”原则,建设沿江绿色发展轴,简述应采取的措施。参考答案与解析
1. A 2. D
【解析】
1.由第七次全国人口普查结果与六普相比,人口数量东部占比上升2.15%,中部下降0.79%,西部上升0.22%,东北下降1.20%。人口向经济发达区域、城市群进一步集聚可知,导致上述人口分布变化的主要影响因素是区域经济差异,导致人口迁移或流动,A正确;历史、地形、政治不是主要影响因素,BCD错误。
2.经济因素是影响人口迁移的主要因素。结合所学知识可知,东北地区因其丰富的石油、煤炭等地下资源和农业资源,成为资源性城市密集的经济区,并一直是中国的重化工业基地和农业基地。近年,东北一带人口流失严重,主要是因为资源性城市主导产业衰退,经济发展较慢,重工业用工量正逐渐减少,工资低,工作种类少。①②说法正确。东北地区生态恶化不严重,因此生态恶化不是人口衰退的原因,④错误。人口性别比与人口流失关系不大,③错误,故D正确,ABC错误。3. B 4. C
【解析】
3.a功能区占地面积小,且位于市中心附近,为商业区;b功能区占地面积最大,分布在商业区外围,为住宅区;c功能区位于盛行风的下风向,且靠近河流、铁路、公路,交通便捷,为工业区。综上所述,B正确,ACD错误。
4.绿化带应建在工业区与住宅区之间,图中①③两地应建绿化带,BD错误;①地有天然的河流作为防护带,所以最有必要建绿化带的地方是③地,C正确, A错误。
5. C 6. A
【解析】
5.根据图文材料可知,精准农业通过对田间的信息采集、信息解码,从而优化种子、肥料、技术,服务等投入,进而精准种植,精准灌溉,其主要区位因素是科技, C正确;气候、水源、市场等均不是主要影响因素。
6.通过对气象、土壤、病虫草害等信息的采集以及田间实践活动如精准种植、精准灌溉等实施效果数据的采集,可以及时获取农业信息;通过对采集的信息进行统计分析,从而优化种子、肥料、技术等投入,进而精确指导生产实践,①③正确;精准农业的发展并不能降低运输成本,②错误;通过精准施肥,可以在一定程度上减少农药化肥的使用量,但并不会完全消除农业污染,④错误。
7. A 8. C
【解析】
7.金溪县五大香料企业联组建香料集团,五家企业变为一家企业,彼此之间减少了同类行业的无序竞争,同时五家企业统一形成的新企业实力更强,且品牌统一,有利于打造当地特色香料品牌,①③正确;五大香料企业联组建香料集团与提高香料价格无关,且提高香料价格会减弱产品市场竞争力,②错误;企业合并重组之后的产品并未发生转变,与产业转型无关,④错误,因此A选项正确,BCD选项错误。
8.大规模种植樟树会使当地生物多样性受损,不利于其他植物的生存,A错误;当地品牌是以香樟木为原料,转向石化合成香料会失去原有的天然香料生产优势,B错误;植物香料来源广泛,为保障不断扩大的香料市场供应,可以发掘多种可替代植物,发展其他天然植物香料制作,C正确;从国外进口樟树会受国际市场影响较大,在供应紧张时会影响企业生产,难以保障原料持续供应,D错误。9. D 10. A
【解析】
9.材料提示:瑞幸咖啡的主要消费场景以外送和自提为主,以高性价比改变咖啡消费观念,以新零售模式改变咖啡消费体验,实现咖啡消费的“无限场景”。这种即点即走或即点即送的消费理念,非常符合上班一族、商务人士等群体的消费观,所以瑞幸门店与商务办公区联系度较高,D正确。高速公路两侧、居民区和景色宜人的风景区,消费人群不足,市场较小。排除A、B、C。
10.近年来与不同品牌IP联名营销,是瑞幸咖啡圈粉的“基本操作”。茅台是中国白酒的著名品牌,知名度极高,而且价格不菲,D错误;“酱香拿铁”融合了茅台白酒的酒香与拿铁咖啡的香醇,新意十足,也刚好迎合了新中产年轻人彰显自我、敢于尝鲜的求异心理,A正确;与品质、取货速度无关,BC错。
11. C 12. B
【解析】
11.读图可知,钓鱼岛距我国大陆330千米、台湾岛190千米、冲绳诸岛410千米,都大于12海里(12*1.852=22.22千米)的内海范围,①错误;由材料可知,在历史上明朝就已明确钓鱼岛属中国所有,根据国际上的习惯,岛屿存在谁发现谁占有的原则,故钓鱼岛及其附属岛屿是中国最早发现、命名和利用,②正确;读图联系已学可知,钓鱼岛地处水深不足200米的东海大陆架,是我国台湾岛向海洋的自然延伸部分,是我国台湾省的附属岛屿,③正确,④错误。综上所述,C正确,排除ABD。
12.由已学可知,实行休渔制度、按规定合理捕捞量、防止海洋污染,都有利于海洋渔业资源的保护,ACD不符合题意;大力发展旅游业与渔业资源保护无关,B符合题意。
13. D 14. B
【解析】
13.根据材料可知,研究人员在南极、珠穆朗玛峰顶峰附近和马里亚纳海沟都发现了微塑料,反映的问题是环境污染,D项正确,ABC错。
14. 目前人们无法杜绝使用塑料制品,只能减少使用,②错误;减少垃圾处理的环节不会减少塑料的废弃与污染,④错误;减少商品的过度包装可减少使用塑料,可减轻白色污染,①正确;推广使用可降解塑料可减少不可分解塑料的生产和使用,③正确。综上可知,B项正确,ACD错。
15. A 16. B
【解析】
15.根据图中信息,循环经济模式将农业生产产生的粪便,进行回收再利用形成沼气,提高资源利用率,减少污染物的排放,体现了可持续发展的持续性原则,A正确。共同性原则强调无论发展水平如何,所有国家都应承担起可持续发展的共同责任和义务,图示没有体现这一原则,B错。公平性原则强调同代人之间、代际之间、人类与其他物种之间、不同国家和地区之间的公平。图示没有体现公平性原则,C错误;可持续发展没有阶段性原则,D错误。
16.该循环经济模式发展多种经营提高了土地利用率,同时将有植物残体和动物粪便返还给土地,有利于保护土地资源,提高土壤肥力,③正确。本地区发展农业、旅游业和工业,促进了三大产业共同发展,④正确。该循环经济模式提高了资源利用率,减少污染物的排放,没有实现污染物零排放,②错误。该循环经济模式几乎没有高新技术产业,没有体现降低高新技术产业对资源的依赖,①错误。综上所述,ACD错误,B正确。
17. (1)甲地位于沙漠地区,气候干旱,水源不足;沙漠广布,土地贫瘠。
(2)澳大利亚东南沿海地区气候温和湿润,水源充足;开发历史悠久,经济发展水平高;海运便利,对外开放程度高等。
(3)为澳大利亚提供充足的劳动力,缓解其因出生率低、老龄化程度高带来的劳动力不足的问题;促进国家间的技术交流和经济发展;有助于澳大利亚与其他国家之间的文化交流等。
【解析】
(1)读图可知,甲地地处沙漠地带,属于热带沙漠气候,终年高温少雨,气候极为干旱。这种极端的气候条件导致降水稀少,水资源严重匮乏,无法满足人类生产生活的基本需求。大面积的沙漠使得土地贫瘠,缺乏肥沃的土壤,不利于农业发展和植被生长,难以提供足够的食物和资源支持人类的生存和繁衍。
(2)根据材料及所学知识可知,澳大利亚东南沿海地区气候温和湿润,属于亚热带湿润气候、温带海洋性气候等,适宜人类居住和各种生物的生长繁衍,为人们提供了较为舒适的生活环境。该地区开发较早,有着悠久的开发历史,积累了丰富的经济和社会发展经验,基础设施完善,公共服务水平高。经济发展水平高,产业结构多元化,能够提供丰富的就业机会和较高的收入水平,吸引大量人口聚集。东南沿海地区拥有众多优良的港口,海运便利,便于与国内外进行贸易往来,加强了与外部世界的经济联系,促进了资源的输入和产品的输出。对外开放程度高,能够吸引外部的资金、技术和人才,进一步推动经济发展和社会进步,从而提高了资源环境的承载能力。
(3)澳大利亚出生率低且老龄化程度高,劳动力供应相对不足。海外移民的大量迁入,为澳大利亚补充了新鲜的劳动力资源,满足了各行业对劳动力的需求,促进了经济的持续发展。移民带来了不同国家和地区的先进技术和专业知识,促进了技术创新和产业升级,提高了澳大利亚的科技水平和竞争力。移民的消费和投资活动刺激了国内市场需求,推动了相关产业的发展,为经济增长注入了新的活力。来自不同国家和文化背景的移民带来了多元的文化元素,丰富了澳大利亚的文化内涵,促进了文化的融合与创新,增强了社会的包容性和活力。
18. (1)总体人口城镇化水平较高;常住人口城镇化率增长速度较慢;常住人口城镇化率高于户籍人口城镇化率。
(2)劳动力从第一产业向第二、三产业转移;城市用地规模扩大,建成区面积扩大。
(3)合理规划城市道路;完善城市道路交通管理体系;分散城市职能,修建卫星城;提倡搭乘公共交通工具出行等。
【解析】
(1)读图可知,总体来看,杭州市的人口城镇化水平起点较高。与户籍人口城镇化率相比,常住人口城镇化率的增长相对较为缓慢,但常住人口城镇化率始终高于户籍人口城镇化率。
(2)根据材料可知,非农就业比重超过70%且农业就业占比持续下降,显示出劳动力从传统的第一产业大量向第二、三产业转移。这意味着城市经济结构逐渐以工业和服务业为主导,是城镇化过程中产业结构优化的重要体现。城市建成区面积从297平方公里迅速扩大到853平方公里,直观地反映了城市用地规模的快速增加。
(3)综合考虑城市的发展方向、人口分布、功能分区等因素,科学规划道路网络,增加道路密度,优化道路布局,提高道路的通行能力和可达性。完善城市道路交通管理体系,引入智能交通管理系统,实时监测交通流量,优化信号灯设置,加强交通执法,严格治理交通违法行为,保障道路秩序。修建卫星城,将城市的部分功能分散到周边的卫星城,减少中心城区的交通压力,引导人口和产业的合理分布。加大对公共交通的投入,优化公交线路和地铁网络,提高公交的覆盖率和准点率,提供舒适、便捷的公交服务,鼓励居民选择公交出行,减少私人汽车的使用。
19. (1)中国自然环境复杂多样,积累的高铁施工经验丰富;中国拥有先进的高铁技术与装备制造水平;当地政府的支持。
(2)降低建设成本;保持文物原貌;减少占用土地;减少对自然环境的影响等。
(3)改善了塞尔维亚沿线地区的基础设施;完善了区域交通网络,提高了交通运输效率;加强区际联系,促进贸易往来和技术、信息交流;促进沿线资源的开发及城镇化的建设;提供就业岗位,带动就业;促进旅游等相关产业的发展等。
【解析】
(1) 中国企业在铁路建设方面取得了长足的进步和成就,装备和技术先进,施工经验丰富;随着中国经济发展,中国企业经济发展势头良好,中国拥有先进的高铁技术与装备制造水平,性价比高;政府为鼓励中国企业,政策上给予支持。
(2)升级改造原有匈塞铁路,能够降低铁路的建设成本;能够减少占据土地;根据材料信息“在改建过程中坚持生态环境保护优先,历史文物保护为重”可知,升级改造原有匈塞铁路,能够减少对生态环境的影响,保护当地生态环境;能够保护历史文物的原貌等。
(3) 匈塞铁路改造升级后,运输时间缩短,成本降低,完善了区域交通网络,提高了交通运输效率;匈塞铁路改造升级后,两国首都之间运行时间将从目前的8小时缩短至3小时内,加强区域联系,促进贸易往来和技术、信息交流;带动沿线物流业的发展,促进了沿线资源的开发以及城镇化的建设;改善了塞尔维亚沿线地区的基础设施;提供就业岗位,带动就业,增加居民收入;人流、物流量增大,促进旅游等相关产业的发展。
20. (1)交通便利,区位优势明显;资源储备充足,种类丰富;工业基础雄厚,产业优势明显;城市密集,市场广阔。
(2)有利于保护长江沿线生态环境;促进长江全流域内的分工与协作,有利于产业转移;有利于沿江地区产业结构的优化升级;有利于增强流域的整体竞争力;有利于推动长江中、上游地区的工业化和城镇化等。
(3)上游植树造林,保护植被,保持水土;促进流域产业结构优化,减少对流域环境的破坏和污染;加强流域环境综合整治;加强法律法规建设,提高居民环保意识等。
【解析】
(1)根据材料及所学知识可知,长江是我国重要的内河航道,水系发达,加上铁路、公路等交通网络密集,交通便利。其独特的地理位置使得长江经济带与国内外市场的联系便捷,区位优势明显。拥有丰富的水资源、水能资源、矿产资源、森林资源等,资源储备充足且种类多样,为经济发展提供了坚实的物质基础。历史上就是我国重要的工业基地,工业门类齐全,基础雄厚,形成了一系列具有竞争力的产业集群,产业优势突出。沿线城市众多,人口密集,消费市场广阔,为经济的持续发展提供了强大的需求动力。
(2)根据材料及所学知识可知,通过统一规划和管理,能够更有效地保护长江的生态系统,减少污染和生态破坏,维护生态平衡和生物多样性。促进长江全流域内不同地区根据自身优势进行分工,实现资源的优化配置,加强区域间的产业转移与合作,推动产业协同发展。推动沿江地区淘汰落后产能,引入高新技术和新兴产业,促进产业结构的优化和升级,提高经济发展的质量和效益。整合区域资源,形成规模效应和协同效应,增强长江经济带在国内外市场的整体竞争力,提升其在全球经济格局中的地位。加快长江中、上游地区的工业化进程,吸引投资和人才,推动城镇建设,促进区域协调发展,缩小地区差距。
(3)在上游地区,大规模开展植树造林活动,增加森林覆盖率,通过植被的根系固土作用,减少水土流失。对整个流域的产业进行合理规划和调整,促进产业结构优化。限制高污染、高能耗产业的发展,鼓励发展绿色、低碳、循环经济产业,降低产业发展对流域生态环境的负面影响。加大对流域环境的综合整治力度,包括治理水污染、大气污染、固体废弃物污染等。 建立健全相关的法律法规,加强执法监督,对破坏生态环境的行为进行严厉惩处。同时,加强环保宣传教育,提高居民的环保意识和责任感,形成全社会共同参与生态保护的良好氛围。
相关试卷
这是一份陕西省汉中市2023-2024学年高一下学期7月期末考试地理试题(Word版附解析),共21页。试卷主要包含了 以色列精准农业的发展,可以等内容,欢迎下载使用。
这是一份陕西省汉中市2023-2024学年高二下学期期末考试地理试题,共4页。
这是一份陕西省汉中市2023-2024学年高二下学期7月期末考试+地理,共4页。