湖北省荆门市沙洋县毛李镇中学教联体2023-2024学年八年级下学期期中检测生物试卷
展开
这是一份湖北省荆门市沙洋县毛李镇中学教联体2023-2024学年八年级下学期期中检测生物试卷,共18页。试卷主要包含了单项选择题,非选择题等内容,欢迎下载使用。
一、单项选择题(每小题2分,共20分)
大豆,古称“菽”,我国古老农作物、“五谷”之一,已有五千年栽培历史。其种子含有丰富的植物蛋白质,是重要粮食作物之一。大豆起源于中国,很多古代文献都有记载,魏晋时期,诗人陶渊明隐居时,写下了“种豆南山下,草盛豆苗稀。晨兴理荒秽,带月荷锄归。”的著名诗句。阅读材料完成下列小题:
1.大豆富含植物蛋白质,被誉为“绿色牛乳”,其营养物质主要储存在大豆种子的( )中
A.胚乳B.胚芽C.胚轴D.子叶
2.下列有关大豆的生长发育过程的叙述,不正确的是( )
A.一粒小小的种子最终发育为植株,离不开细胞的分裂、分化和生长
B.大豆花中最重要的结构是雄蕊和雌蕊
C.有机物主要在叶肉细胞的叶绿体中合成,通过导管运输到种子
D.果实豆荚由子房发育而来,种子由胚珠发育而来
3.“草盛豆苗稀”,说明陶渊明不是一个合格的农民,如果要提高大豆产量,你认为下列措施中不可取的是( )
A.合理密植B.大量施肥C.适时松土D.及时除杂草
4.“蒌蒿满地芦芽短,正是河豚欲上时”生动地描绘出初春时芦苇抽芽与河豚洄游的景象。下列关于芦苇和河豚的叙述,正确的是( )
A.河豚洄游行为主要受肌肉组织的调节和控制
B.芦苇发育的起点是种子,河豚发育的起点是鱼卵
C.河豚和芦苇的结构层次都为“细胞→组织→器官→系统→个体”
D.河豚和芦苇都具有复杂的结构,这是细胞分裂和分化的结果
5.下列农业生产措施对应关系,正确的是( )
①带土移栽——降低蒸腾作用
②菜地排涝——保证蔬菜根部细胞的呼吸作用正常进行
③合理密植——充分利用光能,提高光合作用效率
④中耕松土——抑制农作物根部细胞的呼吸作用
⑤春季早播覆盖地膜——提高地表温度,利于种子萌发
⑥为大棚作物白天适当提高温度,晚上适当降低温度——有利于农作物增产
A.①②③⑥B.②③⑤⑥C.②③④⑥D.③④⑤⑥
6.房子不打扫,会产生垃圾。人体细胞在新陈代谢过程中也会不断产生一些代谢“垃圾”,若不及时清理,就会影响到人体的正常生理活动。一般情况下,我们需要靠哪些器官来清理这些“垃圾”( )
①肝脏 ②肾脏 ③皮肤 ④肺 ⑤小肠 ⑥大肠
A.①②③④B.②③④C.①②③⑤⑥D.②③⑤⑥
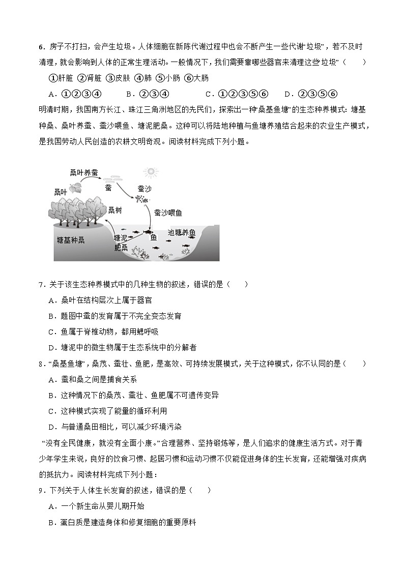
明清时期,我国南方长江、珠江三角洲地区的先民们,探索出一种“桑基鱼塘”的生态种养模式:塘基种桑、桑叶养蚕、蚕沙喂鱼、塘泥肥桑。这种可以将陆地种植与鱼塘养殖结合起来的农业生产模式,是我国劳动人民创造的农耕文明奇观。阅读材料完成下列小题。
7.关于该生态种养模式中的几种生物的叙述,错误的是( )
A.桑叶在结构层次上属于器官
B.题图中蚕的发育属于不完全变态发育
C.鱼属于脊椎动物,都用鳃呼吸
D.塘泥中的微生物属于生态系统中的分解者
8.“桑基鱼塘”,桑茂、蚕壮、鱼肥,是高效、可持续发展模式,关于这种模式,你不认同的是( )
A.蚕和桑之间是捕食关系
B.这种情况下的桑茂、蚕壮、鱼肥属不可遗传变异
C.这种模式实现了能量的循环利用
D.与普通桑田相比,可以减少环境污染
“没有全民健康,就没有全面小康。”合理营养、坚持锻炼等,是人们追求的健康生活方式。对于青少年学生来说,良好的饮食习惯、起居习惯和运动习惯不仅能促进身体的生长发育,还能增强对疾病的抵抗力。阅读材料完成下列小题:
9.下列关于人体生长发育的叙述,错误的是( )
A.一个新生命从婴儿期开始
B.蛋白质是建造身体和修复细胞的重要原料
C.青春期是一生中身体发育和智力发展的黄金时期
D.胰岛素分泌不足会引发糖尿病,控制饮食、多运动可以减缓
10.“关爱生命,健康生活”。下列说法正确的是( )
A.药吃得越贵、越多,病好得越快
B.输血时,若无同型血可大量输入“O”型血
C.人体免疫功能越强越好
D.禁止近亲结婚可以降低遗传病的发病率
二、非选择题(每空1分,共30分)
11.微塑料是一种直径小于5mm的塑料颗粒,它进入生物体内后不易降解。所引发的环境问题已成为全球关注的焦点,某中学生物兴趣小组通过调查研究,在一淡水流域中也发现了微塑料,并绘制出了该生态系统部分生物的食物网。请据图回答下列问题:
(1)该食物网中共有 条食物链。
(2)该食物网中蜻蜓的幼虫和沼虾的关系是 。
(3)从生态系统组成成分分析,图中食物网没有表示出来的生物成分是 。
(4)假设微塑料沿着该食物网传递,则一段时间后,体内微塑料积累最多的生物是 。
(5)分析上述材料,为减少微塑料的产生及对生物的危害,下列方法不可行的是 。
a.选择可降解材料代替塑料 b.对塑料制品进行分类回收
c.经常使用一次性塑料制品 d.寻找分解微塑料的微生物
(6)调查发现该生态系统中的生物种类和数量保持相对稳定,说明该生态系统具有一定的 能力,但这种能力是有一定限度的。
(7)该生态系统中能量的最终来源是 。
12.某校生物兴趣小组利用小麦的种子和幼苗开展了相关实验。图一表示用小麦种子验证呼吸作用能产生二氧化碳的实验装置,图二中的①②③表示小麦幼苗的某些生理活动。回答下列问题:
(1)图一装置中,甲锥形瓶中氢氧化钠溶液的作用是 ,乙锥形瓶中澄清石灰水的作用是 ,丁锥形瓶中澄清石灰水出现 现象。呼吸作用的实质是 。
(2)图二所示的小麦幼苗生理活动中,①表示 ,其主要场所是 ;②进行的主要部位是叶片的 。
(3)为验证光合作用在光照条件下能合成淀粉,首先应该将小麦幼苗进行的处理是 ,再用黑纸片将叶片Ⅰ的b部分上、下两面遮盖起来后置于光照条件下培养,一段时间后摘下叶片Ⅰ,经脱色处理后滴加碘液,能变蓝的是叶片Ⅰ的 部分。
13.结构与功能相适应是生物学的基本观点,结构的进化是为了更好地提升其功能。图中列出了人体不同系统的4个结构单位,它们通过不同的结构更好地实现了相应的功能。据图分析回答:
(1)细胞是物质、能量和信息的统一整体,需要不断的和外界进行物质交换。图中所示结构多与物质交换有关,其中只由一层上皮细胞构成的结构有 (不少于2个)。
(2)众多的小肠绒毛扩大了小肠内壁面积,这样的结构特征与小肠的 功能相适应。血液流经小肠后的变化是: (填字母代号)。
A.氧气和营养物质减少 B.氧气和营养物质增多
C.二氧化碳和营养物质增多 D.二氧化碳和营养物质减少
(3)当空气进入肺泡时,肋间肌和膈肌处于 状态(选填“收缩”/“舒张”),氧气从肺泡进入血液是通过 作用实现的,肺泡外面缠绕着丰富的毛细血管和弹性纤维,肺泡的这些结构特点都有利于肺泡进行气体交换。
(4)每个肾由100多万个肾单位组成,血液流经肾单位时,血液中的尿素等代谢废物会依次经过 (用图中的数字和箭头表示)形成尿液,最终经尿道排出体外。
(5)人体在不同状态下流过组织、器官的血量是变化的,如“体育锻炼时骨骼肌每分钟收到的血量,是安静状态下的十倍以上”。通过血液循环为骨骼肌供应更多的 用于有机物的氧化分解,为运动提供足够多的能量。饭后肠胃蠕动需要的血液量会增加,据此分析,饭后 (选填“适合”/“不适合”)立即进行剧烈体育运动。
14.图1表示人生殖发育的过程,其中A、B表示相关的生理过程,a~e表示相应的细胞。图2表示某种遗传病在一个家庭中的遗传情况。请回答下列问题。
(1)染色体由 和蛋白质组成。图1中的a、b分别表示父、母的体细胞,其中父亲体细胞的染色体组成为 。B过程为受精作用,发生该作用的场所是 。
(2)2号个体的基因组成是 (相关基因用R、r表示)。该夫妇已有一个儿子,若他们计划再生一个孩子,是女孩的概率为 。
(3)为降低白化病等遗传病的发病率,实现优生优育,最简单、最有效的措施是 。
答案解析部分
湖北省荆门市沙洋县毛李镇中学教联体2023-2024学年八年级下学期期中检测生物试卷
一、单项选择题(每小题2分,共20分)
大豆,古称“菽”,我国古老农作物、“五谷”之一,已有五千年栽培历史。其种子含有丰富的植物蛋白质,是重要粮食作物之一。大豆起源于中国,很多古代文献都有记载,魏晋时期,诗人陶渊明隐居时,写下了“种豆南山下,草盛豆苗稀。晨兴理荒秽,带月荷锄归。”的著名诗句。阅读材料完成下列小题:
1.大豆富含植物蛋白质,被誉为“绿色牛乳”,其营养物质主要储存在大豆种子的( )中
A.胚乳B.胚芽C.胚轴D.子叶
2.下列有关大豆的生长发育过程的叙述,不正确的是( )
A.一粒小小的种子最终发育为植株,离不开细胞的分裂、分化和生长
B.大豆花中最重要的结构是雄蕊和雌蕊
C.有机物主要在叶肉细胞的叶绿体中合成,通过导管运输到种子
D.果实豆荚由子房发育而来,种子由胚珠发育而来
3.“草盛豆苗稀”,说明陶渊明不是一个合格的农民,如果要提高大豆产量,你认为下列措施中不可取的是( )
A.合理密植B.大量施肥C.适时松土D.及时除杂草
【答案】1.D
2.C
3.B
【知识点】种子的结构;种子萌发的过程;果实与种子的形成;花的结构;无机盐的种类及其对植物的作用
【解析】【分析】大多数双子叶植物种子的营养物质储存在子叶中,单子叶植物种子的营养物质储存在胚乳中。
(1)光合作用是绿色植物通过叶绿体,利用光能,把二氧化碳和水转化成储存能量的有机物,并且释放出氧气的过程。
(2)呼吸作用是指细胞内的有机物在氧的参与下被分解成二氧化碳和水,同时释放出能量的过程。
(3)植物生长需要无机盐。
1.大豆属于双子叶植物,其种子的结构包括种皮和胚。种皮起保护作用;胚包括胚根、胚芽、胚轴和子叶,胚根将来发育成根,胚芽将来发育成茎和叶,胚轴将来发育成连接茎和根的部位,子叶肥厚,贮存营养物质。因此,我们豆浆中的营养物质主要从大豆种子的子叶中获取的。
故答案为:C。
2.A、种子的主要结构是胚,胚由①胚芽、②胚轴、③胚根、⑤子叶组成,胚由受精卵发育而成,A正确。
B、根的伸长,一方面依靠分生区的细胞不断分裂增加细胞的数目,另一方面依靠伸长区的细胞不断伸长增大细胞的体积,B正确。
C、果实由⑥种子和⑦果皮组成,C错误。
D、雄蕊和雌蕊是大豆花的主要结构,与果实和种子的形成有直接的关系,因此是花的主要部分,D正确。
故答案为:C。
3.A.肥料可以为植物的生长提供多种无机盐,促进植物的生长,大量施肥不能提高农作物的产量,与植物的光合作用无关,A不符合题意。
B.适时播种,表明种子的萌发需要一定的条件如温度,与植物的光合作用无关,B不符合题意。
C.合理密植,有利于充分利用光能,提高光合效率.合理密植能使植物充分的接受阳光,扩大光合作用的面积,提高光合作用的效率,增加产量,C故符合题意。
D.及时中耕松土,是为了增加土壤中的氧气,促进根的呼吸,与光合作用无关,D不符合题意。
故答案为:C。
4.“蒌蒿满地芦芽短,正是河豚欲上时”生动地描绘出初春时芦苇抽芽与河豚洄游的景象。下列关于芦苇和河豚的叙述,正确的是( )
A.河豚洄游行为主要受肌肉组织的调节和控制
B.芦苇发育的起点是种子,河豚发育的起点是鱼卵
C.河豚和芦苇的结构层次都为“细胞→组织→器官→系统→个体”
D.河豚和芦苇都具有复杂的结构,这是细胞分裂和分化的结果
【答案】D
【知识点】动物体的结构层次;植物体的结构层次;先天性行为和学习行为;细胞分化成组织
【解析】【解答】 A、河豚洄游行为主要神经系统的调节和控制,A错误。
B、芦苇细胞中都有两种能量转换器(叶绿体和线粒体),河豚细胞中的能量转换器只有线粒体,B错误。
C、芦苇的结构层次为细胞→组织→器官→个体,没有系统这一层次,而河豚具有系统这一层次,C错误。
D、芦苇和河豚是多细胞生物,都是由受精卵经过细胞的分裂和分化发育而来,D正确。
故选:D。
【分析】(1)细胞中的能量转换器有线粒体和叶绿体,线粒体是广泛存在于动物细胞和植物细胞中的细胞器,是细胞呼吸产生能量的主要场所。叶绿体是植物细胞进行光合作用的场所,利用无机物合成有机物,把光能转化为化学能贮存在有机物中,是绿色物细胞特有的一种能量转换器。
(2)植物体的结构层次为:细胞→组织→器官→植物体,动物体的结构层次为:细胞→组织→器官→系统→动物体。
5.下列农业生产措施对应关系,正确的是( )
①带土移栽——降低蒸腾作用
②菜地排涝——保证蔬菜根部细胞的呼吸作用正常进行
③合理密植——充分利用光能,提高光合作用效率
④中耕松土——抑制农作物根部细胞的呼吸作用
⑤春季早播覆盖地膜——提高地表温度,利于种子萌发
⑥为大棚作物白天适当提高温度,晚上适当降低温度——有利于农作物增产
A.①②③⑥B.②③⑤⑥C.②③④⑥D.③④⑤⑥
【答案】B
【知识点】种子萌发的条件;呼吸作用原理的应用;蒸腾作用及其意义;光合作用原理的应用
【解析】【解答】①带土坨移栽是为了保护幼根和根毛,①错误。
②菜地排涝,目的是使土壤中空气增多,促进根部的呼吸作用,②正确
③合理密植,有利于农作物充分利用光能,提高光合作用效率,③正确
④中耕松土可使土壤透气增强,能够促进根部呼吸作用,④错误。
⑤春季早播覆盖地膜,能提高地表温度,给种子萌发提供适宜的温度,⑤正确。
⑥为大棚作物白天适当提高温度,光合作用强合成有机物多;,晚上适当降低温度,呼吸作用弱,消耗有机物少,有利于农作物增产,⑥正确。
综上,B符合题意,ACD不符合题意。
【分析】1.细胞利用氧将有机物分解成二氧化碳和水,并且将储存在有机物中的能量释放出来,供给生命活动的需要,这个过程叫做呼吸作用。
2.绿色植物通过叶绿体利用光能,把二氧化碳和水转化成储存能量的有机物(如淀粉),并且释放出氧气的过程,叫做光合作用。
3.水分从活的植物体表面以水蒸气状态散失到大气中的过程叫做蒸腾作用。
6.房子不打扫,会产生垃圾。人体细胞在新陈代谢过程中也会不断产生一些代谢“垃圾”,若不及时清理,就会影响到人体的正常生理活动。一般情况下,我们需要靠哪些器官来清理这些“垃圾”( )
①肝脏 ②肾脏 ③皮肤 ④肺 ⑤小肠 ⑥大肠
A.①②③④B.②③④C.①②③⑤⑥D.②③⑤⑥
【答案】B
【知识点】排泄及其途径
【解析】【解答】人体排泄的途径主要有三条:呼吸系统呼出气体、泌尿系统排出尿液、皮肤排出汗液。呼吸系统通过④肺呼出的气体,主要排出二氧化碳和少量的水;③皮肤产生汗液,排出一部分水、无机盐和尿素;大部分的水、无机盐和尿素通过泌尿系统由②肾肿形成尿液排出体外,是排泄的主要途径。①肝脏是人体最大的消化腺,具有分泌胆汁和解毒功能;⑤小肠是主要的消化和吸收营养物质的场所;⑥大肠不具有消化功能,可以吸收少量的水、无机盐和维生素,B符合题意,ACD不符合题意。
故选:B。
【分析】人体细胞代谢活动产生的废物,如二氧化碳、水、无机盐、尿素等,它们属于代谢终产物,它们排出体外过程称为排泄。
明清时期,我国南方长江、珠江三角洲地区的先民们,探索出一种“桑基鱼塘”的生态种养模式:塘基种桑、桑叶养蚕、蚕沙喂鱼、塘泥肥桑。这种可以将陆地种植与鱼塘养殖结合起来的农业生产模式,是我国劳动人民创造的农耕文明奇观。阅读材料完成下列小题。
7.关于该生态种养模式中的几种生物的叙述,错误的是( )
A.桑叶在结构层次上属于器官
B.题图中蚕的发育属于不完全变态发育
C.鱼属于脊椎动物,都用鳃呼吸
D.塘泥中的微生物属于生态系统中的分解者
8.“桑基鱼塘”,桑茂、蚕壮、鱼肥,是高效、可持续发展模式,关于这种模式,你不认同的是( )
A.蚕和桑之间是捕食关系
B.这种情况下的桑茂、蚕壮、鱼肥属不可遗传变异
C.这种模式实现了能量的循环利用
D.与普通桑田相比,可以减少环境污染
【答案】7.B
8.C
【知识点】昆虫的生殖和发育;生态系统的结构;生态系统的功能;器官和系统的概念;变异的类型、原因和意义
【解析】【分析】(1)昆虫的发育分为完全变态发育和不完全变态发育:①完全变态发育经过卵、幼虫、蛹和成虫四个时期。完全变态发育的昆虫幼虫与成虫在形态构造和生活习性上明显不同,差异很大.如蚊子、苍蝇、家蚕、菜粉蝶等。
②不完全变态发育经过卵、若虫、成虫三个时期。不完全变态发育的昆虫幼体与成体的形态结构和生活习性非常相似,但各方面未发育成熟,如蟋蟀、螳螂、蝼蛄、蝗虫等。
(2)生态农业是能获得较高的经济效益、生态效益和社会效益的新型现代化农业。在生态农业生态系统中起决定作用的因素是人类,生物以农作物、家禽、家畜为主,如果没有了人类的照料,农作物的优势就会被杂草取代,生态系统的平衡就会被破坏。
7.A、桑叶是由不同组织构成的,属于营养器官,不符合题意不;
B、蚕的发育经过受精卵、幼虫、蛹、成虫四个阶段,属于完全变态发育, 符合题意;
C、鱼体内有脊椎骨组成的脊柱,属于脊椎动物。鱼生活在水中,用鳃呼吸, 不符合题意;
D、塘泥中一些腐生的细菌和真菌,将落叶中的有机物分解成了二氧化碳、水和无机盐等无机物,归还无机环境,属于分解者, 不符合题意。
故答案为:B。
8.A、蚕以桑叶为食,它们之间是捕食关系,不符合题意;
B、这种情况下的桑茂、蚕壮、鱼肥是环境因素引起的,属不可遗传变异,不符合题意;
C、能量是单向流动、逐级递减的,不能循环利用,符合题意;
D、与普通桑田相比,减少可化肥农药的使用,从而减少了环境污染, 不符合题意。
故答案为:C。
“没有全民健康,就没有全面小康。”合理营养、坚持锻炼等,是人们追求的健康生活方式。对于青少年学生来说,良好的饮食习惯、起居习惯和运动习惯不仅能促进身体的生长发育,还能增强对疾病的抵抗力。阅读材料完成下列小题:
9.下列关于人体生长发育的叙述,错误的是( )
A.一个新生命从婴儿期开始
B.蛋白质是建造身体和修复细胞的重要原料
C.青春期是一生中身体发育和智力发展的黄金时期
D.胰岛素分泌不足会引发糖尿病,控制饮食、多运动可以减缓
10.“关爱生命,健康生活”。下列说法正确的是( )
A.药吃得越贵、越多,病好得越快
B.输血时,若无同型血可大量输入“O”型血
C.人体免疫功能越强越好
D.禁止近亲结婚可以降低遗传病的发病率
【答案】9.A
10.D
【知识点】糖类、脂肪、蛋白质的作用;青春期的生理变化及其卫生;胚胎发育和营养;免疫及其功能;安全用药
【解析】【分析】(1)绝大多数生物都是从一个受精卵开始发育的。
(2)健康的生活方式包括:吃营养配餐;坚持体育锻炼;按时作息;不吸烟、不喝酒;拒绝毒品;积极参加集体活动。
(3)安全用药是指根据病情需要,正确选择药物的品种、剂量和服用时间等,以充分发挥最佳效果,尽量避免药物对人体产生的不良作用或危害。
(4)血缘关系越近,遗传基因越相近,近亲携带相同隐性致病基因的可能性较大,近亲婚配容易导致致病基因形成纯合体使隐性遗传病得以表达,近亲结婚所生的孩子患有隐性遗传病的可能性较大。
9.A、有性生殖个体发育的起点是受精卵。人的生殖方式是有性生殖,所以,人体个体发育的起点是受精卵。A错误。
B、蛋白质是建造和修复身体的重要原料,人体的生长发育以及受损细胞的修复和更新,都离不开蛋白质。B正确。
C、青春期人的身体和心理都会发生显著的变化,身高突增、心肺功能与神经系统功能增强。所以,青春期是人一生中身体发育和智力发展的黄金时期。C正确。
D、人体内胰岛素分泌不足时,会导致血糖浓度升高而超过正常值,一部分血糖就会随尿排出体外,形成糖尿;糖尿病患者的症状可以控制饮食、多运动可以减缓,D正确。
故选A。
10.A、用药要根据病情需要,选择适合病情的药品,不是越表越好,A错误。
B、安全输血以输入同型血为原则。但在紧急情况下,AB血型的人可以接受任何血型,但只能输给AB型的人,O型血可以输给任何血型的人,但只能接受O型血,如果异血型者之间输血输得太快太多,输进来的凝集素来不及稀释,红细胞可能引起凝集反应。因此,输血时应该以输入同型血为原则,B错误。
C、正常免疫力水平有保护作用,免疫力能够降低人体遭受疾病感染的风险;免疫力过高可能导致免疫系统疾病,C错误
D、根据分析可知,近亲结婚所生的孩子患有隐性遗传病的可能性较大,因此,禁止近亲结婚可以降低遗传病的发病率,D正
确
故选D。
二、非选择题(每空1分,共30分)
11.微塑料是一种直径小于5mm的塑料颗粒,它进入生物体内后不易降解。所引发的环境问题已成为全球关注的焦点,某中学生物兴趣小组通过调查研究,在一淡水流域中也发现了微塑料,并绘制出了该生态系统部分生物的食物网。请据图回答下列问题:
(1)该食物网中共有 条食物链。
(2)该食物网中蜻蜓的幼虫和沼虾的关系是 。
(3)从生态系统组成成分分析,图中食物网没有表示出来的生物成分是 。
(4)假设微塑料沿着该食物网传递,则一段时间后,体内微塑料积累最多的生物是 。
(5)分析上述材料,为减少微塑料的产生及对生物的危害,下列方法不可行的是 。
a.选择可降解材料代替塑料 b.对塑料制品进行分类回收
c.经常使用一次性塑料制品 d.寻找分解微塑料的微生物
(6)调查发现该生态系统中的生物种类和数量保持相对稳定,说明该生态系统具有一定的 能力,但这种能力是有一定限度的。
(7)该生态系统中能量的最终来源是 。
【答案】(1)7
(2)竞争和捕食
(3)分解者
(4)白鹭
(5)c
(6)自动调节
(7)太阳能
【知识点】生物间的关系;生态系统的结构;生态系统的稳定性;食物链和食物网;生物富集
【解析】【解答】(1)图中食物网中的食物链有:浮游藻类→蜻蜓的幼虫→鳙鱼→白鹭、浮游藻类→鳙鱼→白鹭、浮游藻类→蜻蜓的幼虫→沼虾→白鹭、浮游藻类→水蚤→蜻蜓的幼虫→沼虾→白鹭、浮游藻类→水蚤→蜻蜓的幼虫→鳙鱼→白鹭、浮游藻类→水蚤→鳙鱼→白鹭、浮游藻类→水蚤→沼虾→白鹭,共7条食物链。
(2)由图可知,沼虾以蜻蜓幼虫为食,构成捕食关系;沼虾和蜻蜓幼虫有共同的食物水蚤,构成竞争关系。
(3)在一定范围内,生物与环境所形成的统一整体叫做生态系统。生态系统由生物部分和非生物部分组成,其中生物部分主要由生产者(主要绿色植物)、消费者(主要动物)、分解者(主要细菌、真菌)。因此从生态系统组成成分分析,图中食物网没有表示出来的生物成分是分解者。
(4)在生态系统中,有毒物质可以通过食物链在生物体内不断积累,其浓度随着营养级的升高而逐步增加,这种现象叫生物富集。因此微塑料沿着该食物网传递,则一段时间后,体内微塑料积累最多的生物是白鹭。
(5)为减少微塑料的产生及对生物的危害的做法有:“选择可降解材料代替塑料”、“对塑料制品进行分类回收”、和“寻找分解微塑料的微生物”。“经常使用一次性塑料制品”,会增加“白色污染”,会增加微塑料的产生及对生物的危害,abd不符合题意,c、符合题意。
(6)生物种类越多、食物链和食物网越复杂,生态系统的自动调节能力越强,生态系统就能更长时间地维持相对的稳定。调查发现该生态系统中的生物种类和数量保持相对稳定,说明该生态系统具有一定的自动调节能力,但这种调节能力是有一定限度的。
(7)在生态系统中只有绿色植物才能进行光合作用固定太阳能。绿色植物通过叶绿体,利用光能把二氧化碳和水合成有机物,并储存能量,同时释放出氧气,有机物中储存着来自阳光的能量。因此,生态系统的能量最终来源于太阳能。
【分析】(1)在一定的空间范围内,生物与环境形成的统一整体叫做生态系统。
(2)生态系统由非生物成分和生物成分两部分组成非生物成分包括阳光、空气、水、土壤等;根据获得营养和能量的方式,生物成分又可以划分为生产者、消费者和分解者。
(3)生物种类越多、食物链和食物网越复杂,生态系统的自动调节能力越强,生态系统就能更长时间地维持相对的稳定。
(4)食物链中只有生产者和消费者,不包含非生物成分和分解者;食物链的起点是生产者,终点是最高级别的消费者;食物链中的生物用箭头相连,箭头指向捕食者。
12.某校生物兴趣小组利用小麦的种子和幼苗开展了相关实验。图一表示用小麦种子验证呼吸作用能产生二氧化碳的实验装置,图二中的①②③表示小麦幼苗的某些生理活动。回答下列问题:
(1)图一装置中,甲锥形瓶中氢氧化钠溶液的作用是 ,乙锥形瓶中澄清石灰水的作用是 ,丁锥形瓶中澄清石灰水出现 现象。呼吸作用的实质是 。
(2)图二所示的小麦幼苗生理活动中,①表示 ,其主要场所是 ;②进行的主要部位是叶片的 。
(3)为验证光合作用在光照条件下能合成淀粉,首先应该将小麦幼苗进行的处理是 ,再用黑纸片将叶片Ⅰ的b部分上、下两面遮盖起来后置于光照条件下培养,一段时间后摘下叶片Ⅰ,经脱色处理后滴加碘液,能变蓝的是叶片Ⅰ的 部分。
【答案】(1)吸收空气中的二氧化碳;检验二氧化碳是否完全吸收;变浑浊;分解有机物,释放能量
(2)呼吸作用;线粒体;气孔
(3)暗处理或放置在黑暗中一段时间;a
【知识点】呼吸作用的实质;探究绿叶在光下制造有机物的实验;探究呼吸作用原料与产物的实验
13.结构与功能相适应是生物学的基本观点,结构的进化是为了更好地提升其功能。图中列出了人体不同系统的4个结构单位,它们通过不同的结构更好地实现了相应的功能。据图分析回答:
(1)细胞是物质、能量和信息的统一整体,需要不断的和外界进行物质交换。图中所示结构多与物质交换有关,其中只由一层上皮细胞构成的结构有 (不少于2个)。
(2)众多的小肠绒毛扩大了小肠内壁面积,这样的结构特征与小肠的 功能相适应。血液流经小肠后的变化是: (填字母代号)。
A.氧气和营养物质减少 B.氧气和营养物质增多
C.二氧化碳和营养物质增多 D.二氧化碳和营养物质减少
(3)当空气进入肺泡时,肋间肌和膈肌处于 状态(选填“收缩”/“舒张”),氧气从肺泡进入血液是通过 作用实现的,肺泡外面缠绕着丰富的毛细血管和弹性纤维,肺泡的这些结构特点都有利于肺泡进行气体交换。
(4)每个肾由100多万个肾单位组成,血液流经肾单位时,血液中的尿素等代谢废物会依次经过 (用图中的数字和箭头表示)形成尿液,最终经尿道排出体外。
(5)人体在不同状态下流过组织、器官的血量是变化的,如“体育锻炼时骨骼肌每分钟收到的血量,是安静状态下的十倍以上”。通过血液循环为骨骼肌供应更多的 用于有机物的氧化分解,为运动提供足够多的能量。饭后肠胃蠕动需要的血液量会增加,据此分析,饭后 (选填“适合”/“不适合”)立即进行剧烈体育运动。
【答案】(1)毛细血管壁、小肠绒毛壁、肺泡壁、肾小囊壁、肾小球壁(或肾小球毛细血管壁)
(2)消化和吸收;C
(3)收缩;气体扩散
(4)①→②→③
(5)氧气;不适合
【知识点】血液循环的途径;食物的消化;营养物质的吸收;肺泡与血液的气体交换;肾的结构与功能
【解析】【解答】(1)小肠内壁有环形的皱襞,皱襞上有小肠绒毛,小肠绒毛内有毛细血管和毛细淋巴管,小肠绒毛壁、毛细血管壁和毛细淋巴管壁都是由一层上皮细胞构成的,有利于营养物质被吸收。肺由大量的肺泡组成,肺泡外面包绕着丰富的毛细血管,肺泡壁和毛细血管壁都很薄,由一层上皮细胞构成的,这样肺泡与血液很容易发生气体交换。所以,图中由一层上皮细胞构成的结构有:小肠绒毛壁、肺泡壁、毛细血管壁、肾小球壁、肾小囊内壁。
(2)小肠绒毛壁仅有一层上皮细胞构成,表面维绕着丰富的毛细血管,这都与小肠绒毛的功能分不开,结构与功能相适应营养物质在小肠绒毛处进入血液,称为吸收。小肠是消化和吸收的主要场所,血液流经小肠后,葡萄糖等营养物质进入血营养物质增多,氧气减少,二氧化碳增多,C正确,ABD错误。故选C
(3)肋间肌收缩时,肋骨向上向外运动,使胸座的前后径和左右经都增大,同时膈肌收缩,顶部下降,使胸座的上下经都堆大,这样胸廓的容积就增大,肺也随着扩张,外界空气通过呼吸道进入呼吸系统,完成吸气的过程。气体总是由多的地方向少的地方扩散,即总是由浓度高的地方向浓度低的地方扩散,直到平衡为止,肺泡与血液之间,血波和组织细胞之间的气体交换,都是通过这种气体扩散作用实现的。
(4)尿的形成要经过肾小球(和肾小囊壁)的滤过和肾小管的重吸收作用。血浆通过肾小球的滤过作用,除了大分子的蛋白质外,其他的如水、无机盐、尿素、葡萄糖会滤过到肾小囊腔形成原尿;原尿流经肾小管时,其中大部分水、部分无机盐和全部的葡萄糖被重新吸收回血液,而剩下的如尿素、一部分无机盐和水等由肾小管流出形成尿液。所以,血液流经肾单位时,山液中的尿素等代谢废物会依次经过①肾小球一②肾小囊一③肾小管,最终随尿液排出体外。
(5)营养物质和氧气是通过血液循环运输到组织细胞的,因此通过血波循环为骨骼肌供应更多的氧气,用于有机物的氧化分解,为运动提供足够多的能量,若饭后立即进行剧烈运动,就会有更多的血液流入运动系统,这样流入消化系统的血液量相减少,从而影响了消化,因此饭后不适合立即进行剧烈体育运动。
【分析】由图可知:a是动脉、b是毛细血管、c是静脉;①是肾小球、②是肾小囊、③是肾小管、④是肾静脉。
14.图1表示人生殖发育的过程,其中A、B表示相关的生理过程,a~e表示相应的细胞。图2表示某种遗传病在一个家庭中的遗传情况。请回答下列问题。
(1)染色体由 和蛋白质组成。图1中的a、b分别表示父、母的体细胞,其中父亲体细胞的染色体组成为 。B过程为受精作用,发生该作用的场所是 。
(2)2号个体的基因组成是 (相关基因用R、r表示)。该夫妇已有一个儿子,若他们计划再生一个孩子,是女孩的概率为 。
(3)为降低白化病等遗传病的发病率,实现优生优育,最简单、最有效的措施是 。
【答案】(1)DNA;22对常染色体+XY;输卵管
(2)Rr;50%
(3)禁止近亲结婚
【知识点】基因在亲子代间的传递;人的染色体组成和性别遗传;人类优生优育;基因、DNA和染色体的关系;基因的显隐性及其性状遗传
【解析】【解答】(1)染色体有DNA和蛋白质组成,正常人的体细胞染色体数目为23对(46条),并有一定的形态和结构。图一中a、b为该夫妇的体细胞,染色体数为23对。女性的性染色体为XX,男性的性染色体为XY,所以父亲的体细胞的染色体组成为: 22对+XY。含c精子的精液进入阴道后,精子缓慢地通过子宫,在输卵管内与d卵细胞相遇,有一个精子进入卵细胞,与卵细胞相融合,形成e受精卵,因此B受精的场所是输卵管。
(2)在一对相对性状的遗传过程中,子代个体中出现了亲代没有的性状,新出现的性状就是隐性性状,亲代的基因组成是杂合体。由此可推断正常是显性性状,患病是隐性性状,即该遗传病为隐性遗传病。由图二可知,1号和2号都正常,所生女儿4号为患病,所以1号和2号的基因组成都是Rr, 4号的基因组成为aa。遗传图解如下图:
人类性别遗传图解如下:
从图片中可以知道这对夫妇再生一个孩子,是女孩的概率为50%。
(3)我国婚姻法已明确规定,禁止直系血亲和三代以内的旁系血亲结婚。原因是近亲带有相同隐性遗传致病基因的可能性较大,近亲结婚所生的孩子患有遗传病的可能性较大。所以为降低白化病等遗传病的发病率,实现优生优育,最简单、最有效的措施是降低措施。
【分析】(1)生物体的性状是由一对基因控制的,当控制某种性状的一对基因都是显性或一个是显性、一个是隐性时,生物体表现出显性基因控制的性状;当控制某种性状的基因都是隐性时,隐性基因控制的性状才会表现出来。
(2)在亲代的生殖细胞形成过程中,经过减数分裂,染色体彼此分离,男性产生两种类型的精子--含22+X染色体的精子和含22条常色体+Y染色体的精子.女性则只产生一种含22条常色体+X染色体的卵细胞.受精时,如果是含22条常色体+X的精子与卵子结合,就产生具有44条常色体+XX的受精卵并发育成女性;如果是含22条常色体+Y的精子与卵子结合,就产生具有44条常色体+XY的受精卵并发育成为男性。
相关试卷
这是一份122,湖北黄石鹏程中学教联体2023--2024学年八年级下学期3月教学质量检测生物试卷,共4页。试卷主要包含了选择题,非选择题等内容,欢迎下载使用。
这是一份湖北省黄石市大冶市还地桥镇教联体还地桥中学2023-2024学年八年级上学期期末生物试卷,共21页。试卷主要包含了选择题,非选择题等内容,欢迎下载使用。
这是一份2023-2024学年湖北省黄石市大冶市还地桥镇教联体还地桥中学八年级(上)期末生物试卷(含解析),共19页。试卷主要包含了选择题,简答题,资料分析题等内容,欢迎下载使用。

