所属成套资源:2024厦门高一下学期7月期末考试及答案(九科)
- 2024厦门高一下学期7月期末考试英语含答案 试卷 0 次下载
- 2024厦门高一下学期7月期末考试数学含答案 试卷 0 次下载
- 2024厦门高一下学期7月期末考试政治含解析 试卷 0 次下载
- 2024厦门高一下学期7月期末考试历史含解析 试卷 0 次下载
- 2024厦门高一下学期7月期末考试生物含解析 试卷 0 次下载
2024厦门高一下学期7月期末考试地理含解析
展开
这是一份2024厦门高一下学期7月期末考试地理含解析,共20页。
☆祝考试顺利☆
注意事项:
1.答题前,考生务必将自己的准考证号、姓名填写在答题卡上。考生要认真核对答题卡上粘贴的条形码的“准考证号、姓名、考试科目”与考生本人准考证号、姓名是否一致。
2.回答选择题时,选出每小题答案后,用铅笔把答题卡上对应题目的答案标号涂黑。如需改动,用橡皮擦干净后,再选涂其他答案标号。回答非选择题时,将答案写在答题卡上,写在本试卷上无效。
3.考试结束后,监考员将试题卷、答题卡一并收回。
一、选择题:本题共16小题,每小题3分,共48分。在每小题给出的四个选项中,只有一项是符合题目要求的。
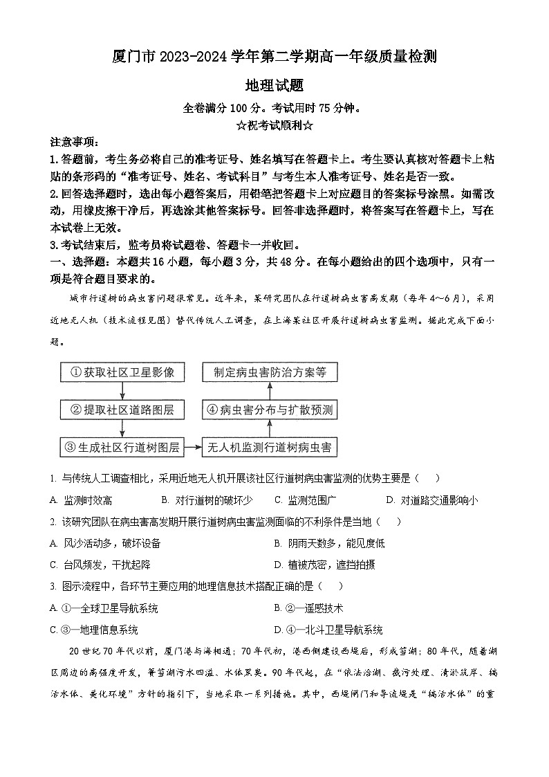
城市行道树的病虫害问题很常见。近年来,某研究团队在行道树病虫害高发期(每年4~6月),采用近地无人机(技术流程见图)替代传统人工调查,在上海某社区开展行道树病虫害监测。据此完成下面小题。
1. 与传统人工调查相比,采用近地无人机开展该社区行道树病虫害监测的优势主要是( )
A. 监测时效高B. 对行道树的破坏少C. 监测范围广D. 对道路交通影响小
2. 该研究团队在病虫害高发期开展行道树病虫害监测面临的不利条件是当地( )
A. 风沙活动多,破坏设备B. 阴雨天数多,能见度低
C. 台风频发,干扰起降D. 植被茂密,遮挡拍摄
3. 图示流程中,各环节主要应用的地理信息技术搭配正确的是( )
A. ①—全球卫星导航系统B. ②—遥感技术
C. ③—地理信息系统D. ④—北斗卫星导航系统
20世纪70年代以前,厦门港与海相通;70年代初,港西侧建设西堤后,形成筜湖;80年代,随着湖区周边的高强度开发,篑筜湖污水四溢、水体黑臭。90年代起,在“依法治湖、截污处理、清淤筑岸、搞活水体、美化环境”方针的指引下,当地采取一系列措施。其中,西堤闸门和导流堤是“搞活水体”的重要措施。经过生态治理,筜湖如今已是“城市会客厅”,其中被红树林植物环绕的湖心岛规划为白鹭自然保护小区,成为厦门地标之一。据此完成下面小题。
4. 西堤设闸门和导流堤是为了更好地利用( )
A. 海浪B. 潮汐C. 沿岸洋流D. 海水密度
5. 湖心岛规划为白鹭自然保护小区,反映了赏筜湖在实现可持续发展中遵循( )
A. 持续性原则B. 共同性原则C. 公平性原则D. 多样性原则
春运是中国在农历春节前后发生的一种大规模人口流动现象。某科研团队利用移动互联网定位数据,从春节前两周的累计净流入人口数中扣除平日两周的累计净流入人口数,得到2019年我国部分地市春运净流动人口情况(下图)。研究表明,多数城市的春运净流动人口能很好地反映其人口机械增长情况。据此完成下面小题。
6. 在图示甲乙丙丁四城市中,代表北京的是( )
A. 甲市B. 乙市C. 丙市D. 丁市
7. 若丙市近年来一直延续2019年的人口机械增长情况,则该市应采取的主要措施是( )
A. 推广鼓励生育政策B. 打造优势产业集群
C 建设绿色生态廊道D. 放宽户籍管理政策
8. 入户调查是指人口调查员直接上门对本人及家庭成员进行提问的抽样调查方法。与入户调查相比,该科研团队获取人口机械增长情况的方法存在的局限性有( )
A. 数据更新慢B. 无法覆盖全部人口
C. 人工成本高D. 难以获取人口结构
榴莲是一种热带水果,原产于东南亚等地,因其独特的味道和丰富的营养而备受喜爱,以树熟榴莲口感为佳。因保鲜期短,销往中国市场的泰国榴莲需在完全成熟前爬树采摘。下图示意2024年5月某榴莲网购群内的聊天内容(节选)。据此完成下面小题。
9. 导致2024年中国市场上销售泰国榴莲价格变化的主要原因是( )
A. 榴莲采摘成本降低B. 首批国产榴莲上市
C. 泰国榴莲获得丰收D. 榴莲运输方式改变
10. 推测近年来广东、海南等地榴莲种植成功,得益于( )
A. 水分条件的改善B. 消费水平的提高C. 农业技术的突破D. 种植经验的传承
11. 与泰国榴莲相比,国产同品种的榴莲未来达到相同种植规模后具备的竞争优势有( )
A. 多为树熟果B. 种植成本低C. 反季节上市D. 灾害频次少
山西省W镇地处黄河流域,位于断陷盆地内,降雨集中在夏季,地下水资源丰富。改革开放以来,W镇依托当地丰富的煤炭资源发展煤焦化工业,逐渐形成“村在企中,企在村中”的空间结构,环境问题日益凸显。2010年,W镇建立新区,并将旧村人口迁至新区,旧村整体改造成千万吨级新型煤化工循环经济产业园区。据此完成下面小题。
12. W镇长期发展煤焦化工业造成的环境问题主要有( )
A. 大气污染和水土流失B. 土地荒漠化和放射性污染
C 水资源危机和煤炭资源枯竭D. 臭氧层破坏和固体废弃物污染
13. 2010年W镇内部空间结构的变化有利于( )
A. 扩大行政管辖范围B. 保护村落传统特色
C. 缩短居民通勤距离D. 提高土地利用效率
早在1980年,苏州就已提出在城东建设民航机场的计划,但一直被搁置,至今市民仍大多前往上海虹桥机场乘机出行。1994年,位于苏州城东的苏州工业园区建成,吸引大量电子信息、生物医药等企业入驻。2004年,无锡硕放机场开通民航业务,主要面向苏州、无锡两地。下图示意苏沪地区民航机场的分布。据此完成下面小题。
14. 苏州建设民航机场的计划被搁置的主要原因是( )
A. 资金短缺B. 周边有机场C. 用地紧张D. 客运需求少
15. 无锡硕放机场建成后,苏州市民仍大多前往上海乘机出行主要是因为( )
A. 苏州距硕放机场远B. 政府为了平衡地区发展
C. 虹桥机场换乘便捷D. 苏州至上海高铁站点多
16. 随着长三角地区交通不断完善,苏州工业园区( )
A. 周边地租水平降低B. 形成绿色经济模式
C. 入驻企业人才流失D. 入驻企业产值提高
二、非选择题:共52分。
17. 阅读图文材料,完成下列要求。
在学习了“产业区位因素”后,森特围绕“荷兰农业发展历程”的主题,广泛搜集相关资料,试图据此提炼出一些“大概念(bigidea)”,从而更好地认识、分析和解决地理问题。有一种大概念是体现“如何认识和看待事物”的观念,如“产业区位选择的实质是决策者根据产业活动特点,运用空间分析方法,在特定区域范围内,确定产业生产、销售、服务等网点最佳位置的过程”。
【大概念应用1】根据区域特征能否满足产业发展的需要,在不同区域进行产业布局。
资料一 郁金香喜阳、耐寒怕热,偏好生长在凉爽湿润的环境,对土壤的排水和透气性要求高。郁金香原产于中国伊犁河谷海拔400~1000米的低山坡地,16世纪传入欧洲后逐渐造就了荷兰“郁金香王国”的美称。荷兰郁金香主产区位于西部沿海地区,每年培育鲜花约90亿株。下图为郁金香原产区及荷兰西部沿海地区的气候资料图。
(1)分析荷兰西部沿海地区引种郁金香需克服的不利自然条件。
【大概念应用2】根据不同产业活动的特点,对区域特征作出不同的评价
资料二 小麦喜光,生长适宜温度为15~25℃。19世纪以前,荷兰西部沿海地区克服不利自然条件,发展小麦种植业。19世纪末起,随着国外廉价粮食的进口,荷兰转而发展乳畜业。乳畜业的发展需要种植大量喜湿、喜温凉的多汁牧草。
(2)列表对不同时期荷兰产业发展气候条件进行评价。
【大概念应用3】根据不同决策者的需求,对区域产业活动及其发展方式作出不同选择。
资料三 循环农业是一种有助于实现节能减排目标的新型农业,对资金和技术要求较高,但长期可增收。2018年,荷兰将发展循环农业定为重要的发展战略,最初遭到诸多农民反对。下图示意荷兰氮氧化物(造成酸雨的主要气体)的排放源及其占比(2018年)。
(3)分别阐述政府和农民支持或反对发展循环农业的理由。
森特将“大概念”,迁移应用到以色列农业生产的问题分析上。
资料四 以色列地处热带沙漠气候区,因领先全球的滴灌技术(利用管道将水通过直径约10毫米毛管上的孔口或滴头输送至作物根部),成为中东农业大国。
(4)解释以色列采用滴灌技术后农业产量大增的原因。
18. 阅读图文材料,完成下列要求
2002年,时任福建省委副书记、省长的习近平同志到厦门调研,针对“厦门本岛基本饱和,岛外发展明显滞后”的状况,提出“提升本岛、跨岛发展”的重大战略。作为岛外首个新城集美新城(下图)于2010年正式启动建设。
集美新城延续集美学村的嘉庚建筑风格,保留“穿西装、戴斗笠”的独特建筑外观,蕴含“忠公、诚毅、勤俭、创新”的嘉庚精神。经过十余年的高速发展,集美新城已建成全市最大的软件园、民俗文化园、科技探索中心、多家大型商场及大批现代文艺街区。如今,蓝色的摩天写字楼与红顶的嘉庚建筑群连片成势,与杏林湾的潋滟波光、园博苑的青草翠木交相辉映,形成一座集产、学、研、居于一体的现代新城。2020年,根据实际用地情况,集美新城实施“非改住”项目,即核心区部分未利用的商业规划用地调整为居住用地,建设从功能到品质再到颜值的新型长租公寓。
(1)推断“提升本岛、跨岛发展”战略提出时厦门市人口分布特征,并推测岛外各新城建成后厦门人口分布的可能变化。
(2)简述集美新城的建筑景观对城镇景观设计的启示。
(3)说明软件园三期选址集美新城的合理性。
(4)有专家曾提议厦门地铁1号线杏林湾西侧一段应绕至杏林老工业区,使之与软件园三期相连,但最终未被采纳。说明未采纳该提议的理由。
(5)阐述“非改住”项目对集美新城合理利用空间的意义。时间
产业
区位条件评价
19世纪以前
种植业
①_______;_______。
19世纪末起
乳畜业
②_______;________。
厦门市2023-2024学年第二学期高一年级质量检测
地理试题
全卷满分100分。考试用时75分钟。
☆祝考试顺利☆
注意事项:
1.答题前,考生务必将自己的准考证号、姓名填写在答题卡上。考生要认真核对答题卡上粘贴的条形码的“准考证号、姓名、考试科目”与考生本人准考证号、姓名是否一致。
2.回答选择题时,选出每小题答案后,用铅笔把答题卡上对应题目的答案标号涂黑。如需改动,用橡皮擦干净后,再选涂其他答案标号。回答非选择题时,将答案写在答题卡上,写在本试卷上无效。
3.考试结束后,监考员将试题卷、答题卡一并收回。
一、选择题:本题共16小题,每小题3分,共48分。在每小题给出的四个选项中,只有一项是符合题目要求的。
城市行道树的病虫害问题很常见。近年来,某研究团队在行道树病虫害高发期(每年4~6月),采用近地无人机(技术流程见图)替代传统人工调查,在上海某社区开展行道树病虫害监测。据此完成下面小题。
1. 与传统人工调查相比,采用近地无人机开展该社区行道树病虫害监测的优势主要是( )
A. 监测时效高B. 对行道树的破坏少C. 监测范围广D. 对道路交通影响小
2. 该研究团队在病虫害高发期开展行道树病虫害监测面临的不利条件是当地( )
A. 风沙活动多,破坏设备B. 阴雨天数多,能见度低
C. 台风频发,干扰起降D. 植被茂密,遮挡拍摄
3. 图示流程中,各环节主要应用的地理信息技术搭配正确的是( )
A. ①—全球卫星导航系统B. ②—遥感技术
C. ③—地理信息系统D. ④—北斗卫星导航系统
【答案】1. A 2. B 3. C
【解析】
【1题详解】
由已学可知,使用无人机监测,可以实现远距离信息收集,相较于人工调查,更加高效、便捷,监测时效高,A正确;两种监测方式都对行道树的破坏小,监测对象都是行道树、范围相同,对道路交通影响都小,排除BCD。故选A。
【2题详解】
由材料可知,行道树每年4~6月为病虫害高发期。由已学可知,上海位于东部季风区,降水多植被茂盛、风沙活动少,A错误;上海4~6月受夏季风影响降水多,阴雨天数多,能见度低,影响无人机拍摄的分辨率,B正确;台风多发生于夏秋季节而不是4~6月,C错误;无人机技术有着灵活、便利的特点,可以结合实际的需求来调整拍摄方向、拍摄角度,植被茂密对拍摄的影响小,D错误。故选B。
【3题详解】
由已学可知,全球卫星导航系统主要是用于定位和导航,遥感侧重于搜集信息的感知手段、通过飞机或卫星上携带的传感器接受地物辐射或反射的电磁波来读取信息,地理信息系统主要是对地理数据进行输入、处理、分析等的计算机信息系统。读图可知,①获取社区卫星影像使用遥感技术,A错误;②提取社区道路图层和③生社区道路图层以及④病虫害分布与扩散预测使用的是地理信息技术,BD错误,C正确。故选C。
【点睛】地理信息技术可以将地理位置和相关的数据信息整合在一起,并且结合其他各项技术,建立对应的数据信息库,形成便捷式的地理图形和数据。
20世纪70年代以前,厦门港与海相通;70年代初,港西侧建设西堤后,形成筜湖;80年代,随着湖区周边的高强度开发,篑筜湖污水四溢、水体黑臭。90年代起,在“依法治湖、截污处理、清淤筑岸、搞活水体、美化环境”方针的指引下,当地采取一系列措施。其中,西堤闸门和导流堤是“搞活水体”的重要措施。经过生态治理,筜湖如今已是“城市会客厅”,其中被红树林植物环绕的湖心岛规划为白鹭自然保护小区,成为厦门地标之一。据此完成下面小题。
4. 西堤设闸门和导流堤是为了更好地利用( )
A. 海浪B. 潮汐C. 沿岸洋流D. 海水密度
5. 湖心岛规划为白鹭自然保护小区,反映了赏筜湖在实现可持续发展中遵循( )
A. 持续性原则B. 共同性原则C. 公平性原则D. 多样性原则
【答案】4. B 5. C
【解析】
【4题详解】
潮汐是由于月球和太阳对地球的引力作用引起的海平面周期性升降现象。在西堤设置闸门和导流堤可以控制潮汐的进出,利用潮汐的涨落来促进湖水的交换和流动,从而改善水质,所以是为了更好地利用潮汐,B正确。海浪通常具有较大的能量和不稳定性,难以被直接有效地利用,而且海浪的作用对于改善湖水的水体流动效果相对有限,A错误。沿岸洋流的规模和方向相对较为稳定和固定,而且在厦门港这样的局部区域,沿岸洋流的影响相对较小,C错误。海水密度差异在局部的港内区域不太显著,单纯依靠海水密度的差异来实现湖水的流动和交换效果不明显,且难以通过人工设施进行有效的利用和控制,D错误。故选B。
【5题详解】
公平性原则包括包括同代人之间、代际之间,人与其他生物种群之间,不同国家和地区之间的公平。将湖心岛规划为白鹭自然保护小区,保障了白鹭等生物与人类平等地享有生存空间和资源,体现了赏筜湖在实现可持续发展中遵循公平性原则,C正确。持续性原则侧重于资源的合理利用和生态系统的承载力,以确保满足当代人的需求而不损害后代人的需求,共同性原则强调全球各国共同努力应对全球性环境问题,湖心岛规划为白鹭自然保护小区没有体现出持续性原则和共同性原则,AC错误。多样性原则不属于可持续发展的原则,D错误。故选C。
【点睛】可持续发展观的三个原则为:(1)公平性原则。这包括同代人之间、代际之间,人与其他生物种群之间,不同国家和地区之间的公平。(2)持续性原则。地球面积是有限的,这决定了地球的承载能力也是有限的。人类的经济活动和社会发展必须保持在资源与环境的承载能力之内。为此,人类应做到合理开发与利用自然资源,保持适度的人口规模,处理好发展经济与保护环境的关系。(3)共同性原则。地球是一个整体,地区性问题往往会转化成全球性问题,这要求地方的决策和行动应该有助于实现全球整体的协调。
春运是中国在农历春节前后发生的一种大规模人口流动现象。某科研团队利用移动互联网定位数据,从春节前两周的累计净流入人口数中扣除平日两周的累计净流入人口数,得到2019年我国部分地市春运净流动人口情况(下图)。研究表明,多数城市的春运净流动人口能很好地反映其人口机械增长情况。据此完成下面小题。
6. 在图示甲乙丙丁四城市中,代表北京的是( )
A. 甲市B. 乙市C. 丙市D. 丁市
7. 若丙市近年来一直延续2019年的人口机械增长情况,则该市应采取的主要措施是( )
A. 推广鼓励生育政策B. 打造优势产业集群
C 建设绿色生态廊道D. 放宽户籍管理政策
8. 入户调查是指人口调查员直接上门对本人及家庭成员进行提问的抽样调查方法。与入户调查相比,该科研团队获取人口机械增长情况的方法存在的局限性有( )
A. 数据更新慢B. 无法覆盖全部人口
C. 人工成本高D. 难以获取人口结构
【答案】6. A 7. B 8. D
【解析】
6题详解】
北京作为我国的首都和重要的经济、文化中心,吸引了大量的外来人口工作和生活。春节前会有大量人口流出,返乡过年,且流出人口大于流入人口,净流动人口应为负值,丙丁不符合这一特征,排除CD。北京是我国的首都,北京外来人口多于西安,北京的人口流出数量应多于西安,A正确,B错误。故选A。
【7题详解】
鼓励生育政策主要是为了增加本地自然人口增长,对于吸引外来人口的机械增长作用相对较小,A错误。通过打造优势产业集群,可以提供更多的就业机会和发展空间,吸引大量的外来人口前来工作和定居,从而实现人口的机械增长,B正确。建设绿色生态廊道主要是改善城市的生态环境,对于人口的机械增长影响不大,C错误。放宽户籍管理政策在一定程度上有助于人口的流入,但如果没有足够的就业和发展机会,单纯的户籍政策放宽吸引力有限,D错误。故选B。
【8题详解】
该科研团队利用移动互联网定位数据,数据更新相对较快,而入户调查可能会因为调查周期等因素导致数据更新不一定及时,A错误。两种调查方法在覆盖全部人口方面均存在局限性,B错误。入户调查需要大量的人力投入,人工成本较高;利用移动互联网定位数据相对成本较低,C错误。移动互联网定位数据主要反映人口的流动情况,难以获取关于人口年龄、性别、职业等结构方面的详细信息;而入户调查可以通过直接询问获取更全面的人口结构信息,D正确。故选D。
【点睛】影响人口迁移的因素有自然环境因素、社会经济因素和政治因素,自然因素包括气候、土壤、水和矿产资源;社会经济因素包括经济发展、交通和通信、文化教育及婚姻家庭;政治因素包括政策、战争、国家政治变革和政治中心改变等。其中经济因素对人口迁移的影响是主要的、经常起作用的因素。
榴莲是一种热带水果,原产于东南亚等地,因其独特的味道和丰富的营养而备受喜爱,以树熟榴莲口感为佳。因保鲜期短,销往中国市场的泰国榴莲需在完全成熟前爬树采摘。下图示意2024年5月某榴莲网购群内的聊天内容(节选)。据此完成下面小题。
9. 导致2024年中国市场上销售的泰国榴莲价格变化的主要原因是( )
A. 榴莲采摘成本降低B. 首批国产榴莲上市
C. 泰国榴莲获得丰收D. 榴莲运输方式改变
10. 推测近年来广东、海南等地榴莲种植成功,得益于( )
A. 水分条件的改善B. 消费水平的提高C. 农业技术的突破D. 种植经验的传承
11. 与泰国榴莲相比,国产同品种的榴莲未来达到相同种植规模后具备的竞争优势有( )
A. 多为树熟果B. 种植成本低C. 反季节上市D. 灾害频次少
【答案】9. D 10. C 11. A
【解析】
【9题详解】
根据材料中“自从去年年底开通了中老泰铁路水果专列,比过去海运快多啰”可知,运输方式改变影响运输成本和效率,从而直接影响榴莲在中国市场的价格,D正确。根据材料“销往中国市场的泰国榴莲需在完全成熟前爬树采摘”可知,榴莲采摘成本不会降低,A错误。根据材料对话内容可知,国内榴莲产量小,且上市时间晚,短时间内难以对泰国榴莲价格产生显著影响,B错误。根据材料中的对话可知,2024年泰国多地出现持续干旱,会使榴莲产量降低,产量少价格可能会提高,C错误。故选D。
【10题详解】
农业技术的突破能够解决榴莲在新地区种植面临的气候适应性、病虫害防治等一系列难题,是种植成功的关键,C正确。水分条件一般是相对稳定的,短时间内难以有显著改善,且不是榴莲种植成功的关键因素,A错误。消费水平的提高会影响需求,但不能直接导致种植成功,B错误。广东、海南等地种植榴莲的经验相对较少,种植经验的传承不是主要原因,D错误。故选C。
【11题详解】
根据材料可知,泰国榴莲运往中国需在完全成熟前采摘,而国产榴莲可以做到树熟采摘,口感可能更好,这是竞争优势,A正确。种植成本低在材料中没有相关依据和说明,B错误。泰国和中国同处北半球,季节相似,反季节上市不太可能,C错误。灾害频次受多种因素影响,不能简单地说国产榴莲灾害频次少,D错误。故选A。
【点睛】影响农业区位的因素分为自然因素和社会经济因素,自然因素包括气候(热量、光照、水分、昼夜温差)、水资源、地形、土壤;社会经济因素包括市场需求、交通、国家政策、农业生产技术、劳动力。自然因素中的气候因素对农业区位的影响极大,各地区由于热量、光照、水分条件的差异形成了农业生产极为明显的地域性。
山西省W镇地处黄河流域,位于断陷盆地内,降雨集中在夏季,地下水资源丰富。改革开放以来,W镇依托当地丰富的煤炭资源发展煤焦化工业,逐渐形成“村在企中,企在村中”的空间结构,环境问题日益凸显。2010年,W镇建立新区,并将旧村人口迁至新区,旧村整体改造成千万吨级新型煤化工循环经济产业园区。据此完成下面小题。
12. W镇长期发展煤焦化工业造成的环境问题主要有( )
A. 大气污染和水土流失B. 土地荒漠化和放射性污染
C. 水资源危机和煤炭资源枯竭D. 臭氧层破坏和固体废弃物污染
13. 2010年W镇内部空间结构的变化有利于( )
A. 扩大行政管辖范围B. 保护村落传统特色
C. 缩短居民通勤距离D. 提高土地利用效率
【答案】12. A 13. D
【解析】
【12题详解】
煤焦化工业在生产过程中会排放大量的废气,会导致大气污染;山西位于温带季风气候区,当地降雨集中在夏季,加上煤炭资源的开采可能会破坏地表植被和土壤结构,使得在夏季强降雨时更容易发生水土流失,A正确。土地荒漠化通常与过度开垦、过度放牧等因素有关,在这个情境中不太突出;放射性污染一般与放射性物质的开采或使用相关,煤焦化工业通常不会造成放射性污染,B错误。虽然煤炭资源的长期开采可能会导致资源枯竭,但题目中并未提及;根据材料可知,山西地下水资源丰富,水资源危机不是主要问题,C错误。固体废弃物污染也是存在的环境问题之一,但臭氧层破坏主要是由于氟利昂等物质的排放,与煤焦化工业关系不大,D错误。故选A。
【13题详解】
根据材料可知,W镇建立新区并将旧村人口迁至新区,旧村整体改造成千万吨级新型煤化工循环经济产业园区,这种规划使得土地的功能分区更加明确和集中。将居住区域和工业区域相对分离,能够更好地规划和利用土地资源,避免了“村在企中,企在村中”的混乱局面,从而提高土地的利用效率,D正确。内部空间结构的变化通常不会直接导致行政管辖范围扩大,A错误。旧村整体改造为产业园区,不利于村落传统特色的保护作,B错误。居民从旧村迁至新区,通勤距离可能变长,C错误。故选D。
【点睛】影响工业区位因素有:原料、动力(燃料)、劳动力、市场、交通运输、土地、水源、政策等。
早在1980年,苏州就已提出在城东建设民航机场的计划,但一直被搁置,至今市民仍大多前往上海虹桥机场乘机出行。1994年,位于苏州城东的苏州工业园区建成,吸引大量电子信息、生物医药等企业入驻。2004年,无锡硕放机场开通民航业务,主要面向苏州、无锡两地。下图示意苏沪地区民航机场的分布。据此完成下面小题。
14. 苏州建设民航机场的计划被搁置的主要原因是( )
A. 资金短缺B. 周边有机场C. 用地紧张D. 客运需求少
15. 无锡硕放机场建成后,苏州市民仍大多前往上海乘机出行主要是因为( )
A. 苏州距硕放机场远B. 政府为了平衡地区发展
C. 虹桥机场换乘便捷D. 苏州至上海高铁站点多
16. 随着长三角地区交通不断完善,苏州工业园区( )
A. 周边地租水平降低B. 形成绿色经济模式
C. 入驻企业人才流失D. 入驻企业产值提高
【答案】14. B 15. C 16. D
【解析】
【14题详解】
苏州作为经济较为发达的地区,资金短缺不是主要原因,A错误;苏州周边的上海、无锡等地都有机场,且距离较近,能够满足当地的航空运输需求,使得在苏州新建机场的紧迫性和必要性相对降低,是计划被搁置的重要原因,B正确;虽然城市发展可能存在用地紧张的情况,但对于一个重要的基础设施项目,如果其建设具有迫切性和重要性,通过合理规划和土地调整,用地问题并非不可解决,C错误;苏州经济活跃,人员流动和商务活动频繁,客运需求并不少,而且随着城市的发展,客运需求通常会逐渐增加,D错误。故选B。
【15题详解】
读图可知,苏州与硕放机场的距离相对较近,A错误;政府在交通规划和民众出行选择方面,主要考虑的是交通便利性和服务质量等实际因素,而不是为了平衡地区发展而刻意引导市民的出行选择,B错误;上海虹桥机场作为大型综合交通枢纽,与高铁、地铁等多种交通方式无缝衔接,换乘非常便捷,这对于出行的市民来说,可以大大减少旅途的时间,是吸引苏州市民前往的重要因素,C正确;高铁站点多虽然方便了苏州与上海之间的交通联系,但这并不是市民选择前往上海虹桥机场乘机而不选择无锡硕放机场的主要原因,D错误。故选C。
【16题详解】
随着长三角地区交通不断完善,苏州工业园区的区位优势更加突出,会吸引更多企业入驻,对土地的需求增加,往往会导致周边地租水平上升,A错误;交通完善与苏州工业园形成绿色经济模式关系不大,B错误;交通的完善通常会改善地区的发展条件,增加就业机会和吸引力,有利于留住人才和吸引更多人才,而不是导致人才流失,C错误;交通的改善能够加强园区与外部的联系,降低运输成本,提高物流效率,促进企业的生产和销售,从而提高入驻企业的产值,D正确。故选D。
【点睛】交通线路建设的意义:合理布局交通运输网,促进地区资源开发;增加就业机会;把资源优势转变为经济优势;促进沿线地区经济发展;带动基础设施和相关产业发展;巩固国防,保卫边疆,加强民族团结;促进贫困地区、少数民族地区脱贫致富;维持地区的稳定和繁荣等。
二、非选择题:共52分。
17. 阅读图文材料,完成下列要求。
在学习了“产业区位因素”后,森特围绕“荷兰农业发展历程”的主题,广泛搜集相关资料,试图据此提炼出一些“大概念(bigidea)”,从而更好地认识、分析和解决地理问题。有一种大概念是体现“如何认识和看待事物”的观念,如“产业区位选择的实质是决策者根据产业活动特点,运用空间分析方法,在特定区域范围内,确定产业生产、销售、服务等网点最佳位置的过程”。
【大概念应用1】根据区域特征能否满足产业发展的需要,在不同区域进行产业布局。
资料一 郁金香喜阳、耐寒怕热,偏好生长在凉爽湿润的环境,对土壤的排水和透气性要求高。郁金香原产于中国伊犁河谷海拔400~1000米的低山坡地,16世纪传入欧洲后逐渐造就了荷兰“郁金香王国”的美称。荷兰郁金香主产区位于西部沿海地区,每年培育鲜花约90亿株。下图为郁金香原产区及荷兰西部沿海地区的气候资料图。
(1)分析荷兰西部沿海地区引种郁金香需克服的不利自然条件。
【大概念应用2】根据不同产业活动的特点,对区域特征作出不同的评价
资料二 小麦喜光,生长适宜温度为15~25℃。19世纪以前,荷兰西部沿海地区克服不利自然条件,发展小麦种植业。19世纪末起,随着国外廉价粮食的进口,荷兰转而发展乳畜业。乳畜业的发展需要种植大量喜湿、喜温凉的多汁牧草。
(2)列表对不同时期荷兰产业发展的气候条件进行评价。
【大概念应用3】根据不同决策者的需求,对区域产业活动及其发展方式作出不同选择。
资料三 循环农业是一种有助于实现节能减排目标的新型农业,对资金和技术要求较高,但长期可增收。2018年,荷兰将发展循环农业定为重要的发展战略,最初遭到诸多农民反对。下图示意荷兰氮氧化物(造成酸雨的主要气体)的排放源及其占比(2018年)。
(3)分别阐述政府和农民支持或反对发展循环农业的理由。
森特将“大概念”,迁移应用到以色列农业生产的问题分析上。
资料四 以色列地处热带沙漠气候区,因领先全球的滴灌技术(利用管道将水通过直径约10毫米毛管上的孔口或滴头输送至作物根部),成为中东农业大国。
(4)解释以色列采用滴灌技术后农业产量大增的原因。
【答案】(1)与原产地相比,荷兰西部沿海地区多阴雨,光照不足;夏季气温低,生长期热量不足;地势低洼,土壤透气性差。
(2) ①. 各月均温低,热量条件较差; ②. 雨季长,光照条件较差。 ③. 气候暖湿,利于牧草生长; ④. 冬季温和,利于牲畜越冬。
(3)政府:农业是荷兰氮氧化物的重要排放源,发展循环农业可减少氮氧化物的排放;荷兰为发达国家,资金和技术可为循环农业的发展提供保障;发展循环农业未来可增加财政收入。 农民:发展循环农业需要投入大量资金,造成生产成本提高、(短期)收益降低。
(4)以色列全年少雨,水源是其农业发展的制约因素。滴灌技术可提高水资源利用效率,满足作物生长对水分的需要。
【解析】
【分析】本题以荷兰为背景,设置5道小题,涉及农业区位等知识,考查学生获取解读信息、调动运用知识的能力,体现了区域认知、综合思维及地理实践力的学科素养。
【小问1详解】
回答此题应该考虑郁金香的生长习性。“郁金香喜阳、耐寒怕热,偏好生长在凉爽湿润的环境,对土壤的排水和透气性要求高”,郁金香原产于中国伊犁河谷海拔400~1000米的低山坡地,与原产地相比,荷兰西部沿海地区多阴雨,光照不足;夏季气温低,生长期热量不足;地势低洼,土壤透气性差。
【小问2详解】
荷兰西部沿海地区是温带海洋性气候,全年温和多雨。发展小麦种植业,小麦喜光,生长适宜温度为15~25℃,说明19世纪以前,荷兰发展小麦种植的不利条件是各月均温低,热量条件较差;小麦喜光,此时的不利条件是雨季长,光照条件较差。19世纪末起发展乳畜业,气候条件是气候暖湿,利于牧草生长;冬季在0℃以上,冬季温和,利于牲畜越冬。
【小问3详解】
循环农业是一种有助于实现节能减排目标的新型农业,对资金和技术要求较高,但长期可增收。政府:荷兰农业生产氮氧化物放占比是46%,农业是荷兰氮氧化物的重要排放源,发展循环农业可减少氮氧化物的排放;循环农业对资金和技术要求较高,荷兰为发达国家,资金和技术可为循环农业的发展提供保障;发展循环农业长期可增收,未来可增加财政收入。农民:循环农业对资金和技术要求较高、长期可增收,因此发展循环农业需要投入大量资金,造成生产成本提高、(短期)收益降低,所以反对。
【小问4详解】
以色列地处热带沙漠气候区,全年少雨,水源是其农业发展的制约因素。滴灌技术利用管道将水通过直径约10毫米毛管上的孔口或滴头输送至作物根部,可提高水资源利用效率,满足作物生长对水分的需要。
18. 阅读图文材料,完成下列要求。
2002年,时任福建省委副书记、省长的习近平同志到厦门调研,针对“厦门本岛基本饱和,岛外发展明显滞后”的状况,提出“提升本岛、跨岛发展”的重大战略。作为岛外首个新城集美新城(下图)于2010年正式启动建设。
集美新城延续集美学村的嘉庚建筑风格,保留“穿西装、戴斗笠”的独特建筑外观,蕴含“忠公、诚毅、勤俭、创新”的嘉庚精神。经过十余年的高速发展,集美新城已建成全市最大的软件园、民俗文化园、科技探索中心、多家大型商场及大批现代文艺街区。如今,蓝色的摩天写字楼与红顶的嘉庚建筑群连片成势,与杏林湾的潋滟波光、园博苑的青草翠木交相辉映,形成一座集产、学、研、居于一体的现代新城。2020年,根据实际用地情况,集美新城实施“非改住”项目,即核心区部分未利用的商业规划用地调整为居住用地,建设从功能到品质再到颜值的新型长租公寓。
(1)推断“提升本岛、跨岛发展”战略提出时厦门市人口分布特征,并推测岛外各新城建成后厦门人口分布的可能变化。
(2)简述集美新城的建筑景观对城镇景观设计的启示。
(3)说明软件园三期选址集美新城合理性。
(4)有专家曾提议厦门地铁1号线杏林湾西侧一段应绕至杏林老工业区,使之与软件园三期相连,但最终未被采纳。说明未采纳该提议的理由。
(5)阐述“非改住”项目对集美新城合理利用空间的意义。
【答案】(1)人口分布不均,厦门本岛人口密度大于岛外。岛外人口密度提高,岛内外人口分布差异减小。
(2)传承地域文化,融合现代与传统,功能与美观并重,强调生态协调等。
(3)远离市中心,地租低;新城基础配套完善,还可为员工提供就近居住的便利;位于最小风频的下风地带,受工业区污染影响小;邻近大学城,便于庭门市教开展产学研合作。
(4)杏林老工业区人口和建筑密集,拆迁难度大;线路长,地铁建设投入资金量大;地铁建设对集美新城发展具有重要的带动作用;与杏林老工业区相比,新城居住密度大,对地铁出行需求量较大。
(5)提高土地资源利用效率,满是日益增长的居住需求;提供居住生活便利,增强对人才的吸引力。
【解析】
【分析】本题以厦门市集美新城为材料,考查人口分布的影响因素、地域文化对城乡景观的影响、工业区位因素、交通运输的区位因素、城乡空间规划的意义等相关知识,考查学生获取和解读地理信息、调动和运用地理知识、基本技能、描述和阐释地理事物的能力,以及人地协调观、综合思维、区域认知、地理实践力的学科核心素养。
【小问1详解】
材料中提到“厦门本岛基本饱和,岛外发展明显滞后”,可以推断出当时厦门本岛的经济发展更为成熟,各类基础设施和公共服务更加完善,吸引了大量人口聚集,导致本岛人口密度较大,而岛外地区相对落后,人口密度较小,人口分布不均衡。随着岛外新城的建设和发展,岛外的基础设施、就业机会、生活环境等不断改善,会吸引更多人口向岛外迁移,从而使得岛外人口密度逐渐提高,岛内外人口分布的差异会逐渐减小。
【小问2详解】
根据材料可知,集美新城延续了集美学村的嘉庚建筑风格,保留了独特的建筑外观和蕴含的嘉庚精神,这启示城镇景观设计应注重挖掘和传承当地的历史文化,使城镇具有独特的文化底蕴和身份认同。蓝色的摩天写字楼与红顶的嘉庚建筑群连片成势,实现了现代与传统建筑的和谐共生。这启示城镇景观设计不应一味追求现代化,而要将传统元素与现代元素有机结合,创造出既有时代感又有历史韵味的景观。集美新城的建筑不仅在外观上具有特色,还具备实际的功能,如居住、商业、办公等。这表明城镇景观设计要兼顾美观与实用,使建筑和景观能够满足人们的生活和工作需求。集美新城与杏林湾的潋滟波光、园博苑的青草翠木交相辉映,体现了建筑与自然生态的融合。这启发城镇景观设计要充分考虑与周边自然环境的协调性,打造绿色、生态、宜居的城镇景观。
【小问3详解】
软件园三期选址集美新城,因为其远离市中心,土地租金相对较低,能够降低企业运营成本。集美新城经过多年发展,基础配套设施完善,能够满足企业的发展需求,为员工提供良好的生活和工作条件。部分未利用的商业规划用地调整为居住用地,建设新型长租公寓,可为员工提供就近居住的便利,减少通勤时间和成本。位于最小风频的下风地带,受工业区污染影响小,有利于员工的身体健康和工作效率。邻近大学城,便于企业与高校开展产学研合作,促进科技创新和人才培养。
【小问4详解】
杏林老工业区人口和建筑密集,拆迁难度大,会增加地铁建设的成本和时间。线路绕行会导致线路变长,地铁建设投入的资金量会大幅增加。地铁建设对于集美新城的发展具有重要的带动作用,能够促进新城的进一步发展和人口聚集。与杏林老工业区相比,集美新城居住密度大,对地铁出行的需求量更大,因此优先考虑连接集美新城更符合实际需求。
【小问5详解】
将未利用的商业规划用地调整为居住用地,避免了土地的闲置和浪费,提高了土地资源的利用效率。随着集美新城的发展,人口增加,居住需求日益增长,“非改住”项目能够提供更多的居住空间,满足人们的居住需求。提供更多的居住选择和便利,能够增强集美新城对人才的吸引力,有利于留住人才,促进新城的持续发展。
时间
产业
区位条件评价
19世纪以前
种植业
①_______;_______。
19世纪末起
乳畜业
②_______;________。
相关试卷
这是一份2024滁州高一下学期期末考试地理含解析,共20页。试卷主要包含了 海口鱼最初出现的地质年代是等内容,欢迎下载使用。
这是一份2024曲靖高一下学期期末考试地理含解析,共27页。试卷主要包含了满分100分,考试时间90分钟,本卷命题范围等内容,欢迎下载使用。
这是一份2024怀化高一下学期期末考试地理试题含解析,文件包含湖南省怀化市2023-2024学年高一下学期期末考试地理试题含解析docx、湖南省怀化市2023-2024学年高一下学期期末考试地理试题无答案docx等2份试卷配套教学资源,其中试卷共18页, 欢迎下载使用。

