





四川省成都市第七中学2024届高三下学期5月模拟考试理综物理试题(Word版附解析)
展开第Ⅰ卷
二、选择题:本题共8小题,每小题6分,共48分。在每小题给出的四个选项中,第14~18题只有一项符合题目要求,第19~21题有多项符合题目要求。全部选对的得6分,选对但不全的得3分,有选错的得0分。
1. 用中子轰击静止的锂核,得到氚核、频率为的光子和原子核X;已知锂核的结合能为,氚核的结合能为,X的结合能为,普朗克常量为h,真空中的光速为c,下列说法正确的是( )
A. X的电离作用弱
B. 光子动量为
C. 该核反应的质量亏损为
D. 该核反应释放的核能为
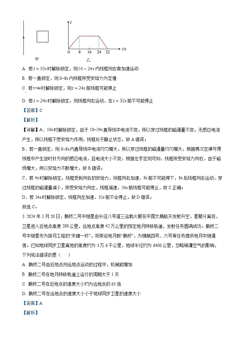
2. 如图甲所示,光滑绝缘水平面上固定一长直导线,导线右侧锁定一正方形导线框,左右两边与导线平行,导线中的电流按图乙所示规律变化,线框始终在导线右侧。已知长直导线在附近某点外产生的磁感应强度与电流成正比,与该点到直导线的距离成反比,则( )
A. 若时解除锁定,则内线框向右做加速运动
B. 若一直锁定,则0~8s内线框所受安培力为定值
C. 若时解除锁定,则前线框可能停止
D. 若时解除锁定,则线框向右运动,在前不可能停止
3. 2024年3月20日,鹊桥二号中继星由长征八号遥三运载火箭在中国文昌航天发射升空,星箭分离后,卫星进入近地点高度200公里,远地点高度42万公里的预定地月转移轨道,发射任务圆满成功。鹊桥二号中继星作为探月工程的“关键一环”,将架设地月新“鹊桥”,为嫦娥四号、六号等任务提供地月中继通信。已知地球同步卫星离地的高度约为3万6千公里,地球半径约为6400公里,忽略稀薄空气的影响,下列说法错误的是( )
A. 鹊桥二号由近地点向远地点运动的过程中,机械能增加
B. 鹊桥二号在地月转移轨道上运行的周期大于1天
C. 鹊桥二号在近地点的速度大小约为远地点的65倍
D. 鹊桥二号在远地点的速度大小小于地球同步卫星的速度大小
4. 学校升旗仪式上,国旗护卫队的要将一面质量为1.5kg的国旗升至旗杆顶端。其过程假设为:国旗在轻绳的牵引下沿竖直方向从静止开始匀加速达到最大速度0.4m/s,再匀速一段时间后匀减速运动,到达杆顶时速度恰好为0,整个过程用时46s,上升高度为16m,且匀加速和匀减速的时间相同,不考虑空气作用力。g取。则( )
A. 国旗匀速运动的时间是40s
B. 国旗匀速运动过程,其重力的冲量大小是510N•s
C. 轻绳对国旗作用力的最大功率为6W
D. 加速和减速阶段,轻绳对国旗作用力大小之比1∶1
5. 如图甲所示,粗糙、绝缘的水平地面上,一质量的带负电小滑块(可视为质点)在处以的初速度沿轴正方向运动,滑块与地面间的动摩擦因数。在及处有两个电性未知,电荷量分别为的点电荷场源。取无限远处的电势能为零,滑块在不同位置所具有的电势能Ep如图乙所示,P点是图线最低点,虚线AB是图像在x=1m处的切线,,下列说法正确的是( )
A. 滑块在处时,静电力零,速度最大
B. 两场源电荷均带正电,且
C. 滑块向右运动过程中,速度始终减小
D. 滑块在经过处的位置,其动能为0.5J
6. 如图所示,是简化的某种旋转磁极式发电机原理图。定子是仅匝数n不同的两线圈,,二者轴线在同一平面内且相互垂直,两线圈到其轴线交点O的距离相等,且均连接阻值为R的电阻,转子是中心在O点的条形磁铁,绕O点在该平面内匀速转动时,两线圈输出正弦式交变电流。不计线圈电阻、自感及两线圈间的相互影响,下列说法正确的是( )
A. 通过两线圈的磁通量的最大值相同B. 两线圈产生的电动势的有效值相同
C. 两线圈产生的交变电流频率相同D. 两电阻消耗的电功率相同
7. 北方冬天的雪景十分壮观,如图(a)所示,质量为的甲坐在质量为的爬犁上,乙拉着轻质细绳右端使爬犁在水平雪地上向前做匀速运动。简图如图(b)所示,已知拴接在爬犁两侧的细绳所在的平面与水平面的夹角,两侧细绳等长且细绳间的夹角,爬犁与雪地的动摩擦因数,重力加速度。( )
A. 乙的拉力大小为B. 两侧细绳上的拉力大小均为
C. 爬犁所受的摩擦力大小为D. 逐渐减小,两侧细绳上的拉力先减小后增大
8. 如图所示,在PQ之间有水平向右的匀强电场,在QM之间的两个半径为R的圆形内(不包含边界)存在方向相反的圆形磁场,两个圆形磁场相切且与边界Q也相切,磁感应强度均为B,在两个圆形磁场右边并与圆形磁场相切有一个足够大的挡板。在下边圆形磁场的最低点A处有一个粒子源可以在平面内向磁场内各个方向发射速率为,电量为+q,质量为m的粒子,PQ之间的距离为2R,电场强度为,不计粒子的重力和粒子间的相互作用力,粒子不发生碰撞,下列说法正确的是( )
A. 粒子水平向左进入匀强电场
B. 粒子速度减到零时刚好运动到电场左边界P
C. 粒子无法都垂直打在挡板上
D. 粒子在下边的圆形磁场中运动的时间均为
第Ⅱ卷(非选择题,共174分)
三、非选择题:包括必考题和选考题两部分。第22题~第32题为必考题,每个试题考生都必须做答。第33题~第38题为选考题,考生根据要求做答。
9. 某物理兴趣小组设计如下实验验证牛顿第二定律。
(1)将手机固定在滑块上,弹簧测力计的一端固定,另一端用水平细线与滑块相连,用外力将置于水平桌面上的长木板向左水平拉出,弹簧测力计示数稳定后如图甲所示,则滑块受到的滑动摩擦力大小_______N;
(2)如图乙所示,在长木板右侧固定一轻滑轮:轻绳跨过滑轮,一端与滑块相连,另一端悬挂钩码,调节滑轮使细线水平。打开手机测量加速度的APP,静止释放钩码,测得手机与滑块在木板上运动的加速度为。若测得钩码的质量为,手机和滑块的总质量为,当地的重力加速度大小为。在误差允许范围内,如果表达式______(用、、、、表示)成立,则牛顿第二定律得到验证;
(3)某兴趣小组在研究手机相机功能时看到了一个概念—帧率:相机在一秒钟内能够连续拍摄或显示的图像数量。帧率通常以“fps”(Frames PerSecnd)为单位表示。他们还发现手机可以按照30fps和60fps来拍摄或播放视频。他们将手机相机调节到30fps的模式,对图乙中滑块的运动进行拍摄,并以60fps的模式播放,那么视频中滑块的加速度将是真实值的_______倍。
10. 在新冠肺炎疫情防控期间,测体温已成为一种必要防控手段。某学校科技小组欲利用热敏电阻制作一个简单的“体温计”。
(1)甲同学用多用电表欧姆挡粗测常温下该热敏电阻阻值,以下说法正确的是________。
A.用“×100”挡发现指针偏角过大,为了准确地进行测量,应换到“×1k”挡
B.换挡后需要将两表笔短接重新进行欧姆调零后再进行测量
C.使用多用电表测电阻时,应该把被测电阻接入闭合电路中进行测量
D.使用多用电表测电阻时,若双手接触两表笔的金属杆,则测量值偏大
(2)甲同学用多用电表欧姆挡粗测常温下该热敏电阻的阻值时,将选择开关拨到“×10”挡,按正确步骤操作,示数如图甲中的实线所示,则热敏电阻的阻值为__________;
(3)乙同学用伏安法测量该热敏电阻在不同温度下的阻值,若提供的器材有:
A.电源:电动势3V,内阻不计
B.电流表:量程0~30mA,内阻约为10
C.电压表:量程0~3V,内阻约为2k
D.滑动变阻器:最大阻值为10
E.热敏电阻
F.开关、导线若干
以下四种测量的实验电路图中最合理的是________。
A.B.
C. D.
(4)该实验小组用伏安法测热敏电阻在不同温度下的电阻时,得到如图乙所示的电阻阻值与温度t的关系图像。将热敏电阻与电源(电动势E为3V,内阻不计)、电流表A(量程为9mA,内阻为15)、保护电阻,连成图丙所示电路,用热敏电阻做测温探头,把电流表的表盘刻度改为相应的温度刻度,就得到了一个简单的热敏电阻“体温计”,表盘上5mA刻度处应标为_______℃(结果保留三位有效数字)。根据原理可得,表盘上的温度刻度是_____(选填“均匀”或“不均匀”)的。
11. 半导体有着广泛的应用,人们通过离子注入的方式优化半导体以满足不同的需求。离子注入系统的原理简化如图所示。质量为m、电荷量为q的正离子经电场加速后从中点垂直射入四分之一环形匀强磁场,环形磁场圆心为,内环半径外环半径,磁场方向垂直纸面向里。当磁感应强度为时,离子恰好垂直边界从中点射出。不考虑离子重力以及离子间的相互作用。求:
(1)加速电场M、N两板间的电压;哪板电势高?
(2)为使离子能够到达面,环形区域内磁场的磁感应强度的最大值。
12. 如图,传送带右端与细管道最高点B等高相切,长木板上表面与光滑平台CD、细管道最低端C等高相切。滑块P以某一初速度通过逆时针转动的水平传送带和两个竖直的四分之一圆周光滑细管道,与静止在光滑平台上的Q滑块发生弹性碰撞,P碰后恰好能返回到细管道最高点B处,Q滑块碰后滑上左端与D位置接触的长木板,与右端固定挡板发生弹性碰撞后最终停在长木板上。已知管道半径均为R,滑块P、Q、长木板质量分别为m、3m、6m,传送带长度为4R,滑块P与传送带间的动摩擦因数为μ=0.5,和长木板上表面间的动摩擦因数为,长木板下表面与地面间的动摩擦因数为,重力加速度为g。求:
(1)滑块P碰后返回通过管道最低端C时受到的支持力大小;
(2)滑块P的初速度大小;
(3)长木板最小长度。
【物理-选修3-4】(15分)
13. 下列说法正确的是( )
A. 频率越高,振荡电路向外辐射电磁波的本来越大
B. 高级照相机镜头在阳光下呈现淡紫色是光的偏振现象
C. 玻璃中的气泡看起来特别明亮是光的干涉现象
D. a、b两束光分别照射同一双缝干涉装置,在屏上得到的干涉图样中,a光的相邻亮条纹间距比b光小,由此可知,在同种玻璃中b光传播速度比a光大
E. 让黄光、蓝光分别以相同角度斜射向同一平行玻璃砖,光从对侧射出时,两种光的偏转角都为零,但蓝光的侧移量更大
14. 两列简谐横波分别沿x轴正方向和负方向传播,两波源分别位于x=-0.2m和x=1.2m处,两列波的波速均为0.4m/s,波源的振幅均为2cm。t=1s时刻两列波的图像如图所示,此刻平衡位置在x=0.2m和x=0.8m的P、Q两质点刚开始振动。质点M的平衡位置处于x=0.5m处。
(1)求两列波相遇的时刻;
(2)求0~2.75s内质点M运动的路程;
(3)求PQ之间振动加强点的坐标。
四川省成都市2023届高三下学期第三次诊断考试理综物理试题(Word版附解析): 这是一份四川省成都市2023届高三下学期第三次诊断考试理综物理试题(Word版附解析),文件包含2023届四川省成都市高三下学期第三次诊断性检测理综物理试题Word版含解析docx、2023届四川省成都市高三下学期第三次诊断性检测理综物理试题Word版无答案docx等2份试卷配套教学资源,其中试卷共32页, 欢迎下载使用。
四川省成都市树德中学2023-2024学年高三下学期开学考试理综物理试题(Word版附解析): 这是一份四川省成都市树德中学2023-2024学年高三下学期开学考试理综物理试题(Word版附解析),文件包含四川省成都市树德中学2023-2024学年高三下学期开学考试理科综合试题-高中物理Word版含解析docx、四川省成都市树德中学2023-2024学年高三下学期开学考试理科综合试题-高中物理Word版无答案docx等2份试卷配套教学资源,其中试卷共31页, 欢迎下载使用。
2024届四川省成都市第七中学高三上学期入学考试理综物理试题 (解析版): 这是一份2024届四川省成都市第七中学高三上学期入学考试理综物理试题 (解析版),共16页。试卷主要包含了非选择题等内容,欢迎下载使用。