重庆市西南大学附属中学2023-2024学年高一下学期期末考试生物试题(Word版附解析)
展开
这是一份重庆市西南大学附属中学2023-2024学年高一下学期期末考试生物试题(Word版附解析),文件包含重庆市西南大学附属中学2023-2024学年高一下学期期末考试生物试题Word版含解析docx、重庆市西南大学附属中学2023-2024学年高一下学期期末考试生物试题Word版无答案docx等2份试卷配套教学资源,其中试卷共29页, 欢迎下载使用。
(满分: 100分; 考试时间: 75分钟)
注意事项:
1.答题前,考生先将自己的姓名、班级、考场/座位号、准考证号填写在答题卡上。
2.答选择题时,必须使用2B铅笔填涂;答非选择题时,必须使用0.5毫米的黑色签字笔书写:必须在题号对应的答题区域内作答,超出答题区域书写无效;保持答卷清洁、完整。
3.考试结束后,将答题卡交回(试题卷学生保存,以备评讲)。
一、选择题:本大题共15个题,每小题3分,共45分。每个小题只有一个选项符合要求。
1. 孟德尔通过豌豆杂交实验,发现了重要的遗传定律,因此被称为“遗传学之父”,下列有关孟德尔豌豆杂交实验的说法正确的是( )
A. 在进行豌豆杂交实验时,对亲本均需要进行去雄后套袋处理
B. “受精时,雌雄配子的结合是随机的”属于演绎推理
C. 为验证假说是否正确,孟德尔设计并完成了正反交实验
D. 孟德尔两对相对性状的杂交实验中,F2中出现的重组类型占3/8
【答案】D
【解析】
【分析】假说-演绎法的基本步骤:提出问题→作出假说→演绎推理→实验验证→得出结论。孟德尔的假说内容“生物性状是由遗传因子决定的,体细胞中遗传因子成对存在、配子中遗传因子成单个存在、受精时雌雄配子随机结合”。
【详解】A、在进行豌豆杂交实验时,对母本均需要进行去雄后套袋处理,A错误;
B、受精时,雌雄配子的结合是随机的”属于假说内容,B错误;
C、为验证作出的假设是否正确,孟德尔设计并进行了测交实验,不是正反交实验,C错误;
D、孟德尔两对相对性状的杂交实验中,F2中出现的重组类型是黄色皱粒和绿色圆粒,占F2的比例为3/8,D正确。
故选D。
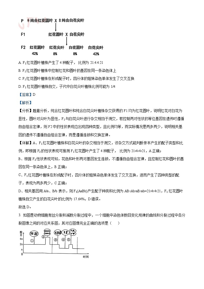
2. 某种植物花色有红、白两种,叶片形状有圆叶和尖叶之分,分别受一对等位基因控制,用纯合红花圆叶和纯合白花尖叶植株进行如下杂交实验,结果如下图所示,下列分析错误的是( )
A. F1红花圆叶植株产生了4种配子, 比例为21:4:4:21
B. F1红花圆叶植株中控制红花和圆叶的基因在同一条染色体上
C. F1红花圆叶植株在形成配子时,四分体的姐妹染色单体发生了交叉互换
D. F1 红花圆叶植株自交,子代中白花尖叶植株比例可能为1/4
【答案】D
【解析】
【分析】题意分析,纯合红花圆叶和纯合白花尖叶植株杂交获得的F1均为红花圆叶,说明红花对白花为显性,圆叶对尖叶为显性,F1与白花尖叶进行杂交相当于测交,若控制两对性状的等位基因在遗传时遵循自由组合定律,则F2中的性状表现应出现四种类型,且比例均等,而实际情况是两多两少,说明相关基因的遗传不遵循自由组合定律,而是遵循连锁和交换定律。
【详解】A、F1红花圆叶植株和白花尖叶的杂交相当于测交,该杂交方式能判断亲本产生的配子类型和比例,即根据F2的性状表现可推测F1红花圆叶产生了4种配子, 比例为21∶4∶4∶21,A正确;
B、根据F2性状表现可知,花色和叶形两对基因发生连锁,不遵循自由组合定律,且控制红花和圆叶的基因在同一条染色体上,B正确;
C、F1红花圆叶植株在形成配子时,四分体的姐妹染色单体发生了交叉互换,进而产生了四种类型的配子,表现为两多两少,C正确;
D、相关基因用A/a、B/b表示,则F1(AaBb)产生配子种类和比例为AB∶Ab∶aB∶ab=21∶4∶4∶21,F1 红花圆叶植株自交产生的白花尖叶的比例为17.64%,D错误。
故选D。
3. 如图是动物细胞有丝分裂和减数分裂过程中,一个细胞中染色体数目变化规律的曲线和分裂过程中各分裂图像之间的对应关系图,其对应图像完全正确的选项是( )
A. ②④⑤B. ①④⑤C. ①③④D. ②③⑤
【答案】A
【解析】
【分析】分析曲线图:①所处的阶段表示有丝分裂间期、前期和中期;②所处的阶段表示有丝分裂后期;③所处的阶段表示减数分裂Ⅰ;④所处的阶段表示减数分裂Ⅱ前期和中期;⑤所处的时期表示减数分裂Ⅱ后期。
【详解】①处表示有丝分裂前期,此时不会出现同源染色体的联会,①错误;
②处表示有丝分裂后期,此时着丝粒分裂,姐妹染色单体分开成为染色体,且在纺锤丝的牵引下均匀地移向两极,②正确;
③处表示减数分裂Ⅰ中期,此时同源染色体应成对地排列在赤道板上,③错误;
④处表示减数分裂Ⅱ中期,此时没有同源染色体,且着丝点都排列在赤道板上,④正确;
⑤处表示减数第二次分裂Ⅱ后期,此时没有同源染色体,且着丝粒分裂,姐妹染色单体分开成为染色体,并在纺锤丝牵引下均匀地移向两极,⑤正确。
综上所述,①③对应图像错误、②④⑤对应图像正确,即A正确、BCD错误。
故选A。
4. 型肺炎链球菌的某种“转化因子”可使型菌转化为型菌。研究“转化因子”化学本质的部分实验流程如图所示,下列叙述正确的是( )
A. 步骤①中,酶处理时间不宜过长,以免底物完全水解
B. 步骤②中,甲或乙的加入量不同不影响实验结果
C. 步骤④中,R型菌转化为S型菌的实质是发生了基因突变
D. 步骤⑤中,通过观察菌落或鉴定细胞形态可得到实验结果
【答案】D
【解析】
【分析】该实验将提纯的DNA、蛋白质等物质分别加入到培养了R型细菌的培养基中,结果发现:用蛋白酶去掉蛋白质的组,S型菌匀浆中剩下DNA,加入该DNA,R型细菌才能够转化为S型细菌;如果用DNA酶分解从S型活细菌中提取的DNA,就不能使R型细菌发生转化。说明转化因子是DNA。
【详解】A、步骤①中,酶处理时间要足够长,以使底物蛋白质完全水解,A错误;
B、步骤②中,甲或乙的加入量属于无关变量,应保持相同,否则会影响实验结果,B错误;
C、步骤④中,R型菌转化为S型菌的实质是发生了基因重组,C错误;
D、S型细菌有荚膜,菌落光滑,R型细菌无荚膜,菌落粗糙。步骤⑤中,通过涂布分离后观察菌落或鉴定细胞形态,可判断是否出现S型细菌,D正确。
故选D。
5. 科学家通过调整G, C、A、T的分子结构,创造出Z、P、S、B四种新的碱基, 且Z-P和S-B 均通过三个氢键配对。含有新碱基对的 DNA 仍能保持稳定性,并成功转录,但自然界中缺乏识别这些碱基的核酸聚合酶。下列有关说法错误的是( )
A. 对于同等长度的DNA序列,利用新碱基人工合成的双链DNA 分子稳定性更强
B. 在含新碱基的培养基中培养大肠杆菌一段时间,可在大肠杆菌中检测到含有新碱基的RNA
C. 含有新碱基对的双链DNA分子中碱基A和T的数量仍然相等
D. 利用新碱基人工合成的DNA分子以“磷酸-脱氧核糖”交替排列作为基本骨架
【答案】B
【解析】
【分析】DNA是由两条反向平行的脱氧核苷酸长链盘旋而成的双螺旋结构;DNA的外侧由脱氧核糖和磷酸交替连接构成的基本骨架,内侧是碱基通过氢键连接形成的碱基对,碱基之间的配对遵循碱基互补配对原则(A-T、C-G,其中A-T之间有2个氢键,C-G之间有3个氢键)。DNA分子复制的方式:半保留复制。
【详解】A、根据题意,人工合成的碱基在配对时都是通过三个氢键连接的,氢键越多,DNA的稳定性越强,对于同等长度的DNA序列,利用新碱基人工合成的双链DNA 分子稳定性更强,A正确;
B、核酸聚合酶是RNA必需的酶,因为缺乏相应的核酸聚合酶,故在含新碱基的培养基中培养大肠杆菌一段时间,不可在大肠杆菌中检测到含有新碱基的RNA,B错误;
C、含有新碱基对的双链DNA分子中仍然是碱基A和T配对,所以碱基A和T的数量仍然相等,C正确;
D、利用新碱基人工合成的DNA分子仍然以“磷酸-脱氧核糖”交替排列形成的长链作为基本骨架,D正确。
故选B。
6. 滚环式复制是噬菌体中常见的DNA 复制方式,噬菌体的DNA 为环状,DNA 复制时,首先断开单链a的一个磷酸二酯键,游离出一个 3’-OH和一个5’-磷酸基末端,然后以b链为模版,在a链的3'-OH端加入和b链互补的核苷酸,新链随b链的滚动而延伸。与此同时,伸展出的a链也可以作为模版开始新链的合成,最后合成两个子代环状DNA,相关过程如下图所示,下列说法正确的是( )
A. 滚环式复制过程中需要 DNA 聚合酶、DNA 连接酶等
B. DNA甲、乙、丙序列相同,DNA乙、丙中新链的碱基序列也相同
C. 该种 DNA 复制过程中所需能量来自于噬菌体
D. 断开a链的磷酸二酯键需要用解旋酶
【答案】A
【解析】
【分析】DNA分子的复制时间:有丝分裂和减数分裂前的间期;条件:模板(DNA的双链)、能量(ATP水解提供)、酶(解旋酶和DNA聚合酶等)、原料(游离的脱氧核苷酸);过程:边解旋边复制;结果:一条DNA复制出两条DNA;特点:半保留复制。
【详解】A、子链的延伸需要DNA聚合酶,片段的连接需要DNA连接酶,即滚环式复制过程中需要 DNA 聚合酶、DNA 连接酶等,A正确;
B、DNA乙(以b链为模板)和DNA丙(以a链为模板)中新合成链的碱基序列互补,即DNA乙、丙中新链的碱基序列互补,B错误;
C、该种 DNA 复制过程中所需能量来自于宿主细胞,因为噬菌体是病毒,没有独立代谢能力,C错误;
D、解旋酶的作用部位是氢键,因此,断开a链的磷酸二酯键不需要用解旋酶,D错误。
故选A
7. 图甲表示细胞内合成 RNA 的过程,图乙表示 a、b、c三个核糖体相继结合到一个 mRNA分子上,并沿着mRNA 移动合成肽链的过程。下列相关叙述正确的是( )
A. 图乙中核糖体沿箭头②的方向移动
B. 图甲碱基的配对方式为A-U、G-C, 图乙为A-U、G-C、T-A
C. 图乙过程可迅速合成大量的蛋白质
D. 活细胞均能发生图甲和图乙过程
【答案】C
【解析】
【分析】题图分析,图1是真核细胞内RNA的酶促合成过程,即转录过程,该过程主要发生在细胞核中,此外在线粒体和叶绿体中也能进行,该过程还需要原料(核糖核苷酸)、酶(RNA聚合酶)、模板(DNA分子的一条链)和能量。图2表示翻译过程,a、b、c三个核糖体相继结合到一个mRNA分子上,并沿着mRNA移动合成肽链,根据多肽链的长度可知,核糖体沿着mRNA从左向右移动。
【详解】A、图乙为翻译过程,根据核糖体上翻译出的多肽链的长度可以看出,图中核糖体沿箭头①的方向移动,A错误;
B、图甲为转录,转录的模板是DNA的一条链,产物是RNA,涉及的碱基配对关系为A-U、G-C、T-A;图乙为翻译,翻译的碱基配对发生在RNA之间,为A-U、G-C,B错误;
C、图乙过程中多个核糖体结合到同一条mRNA上,同时进行多条肽链的合成,说明少量的mRNA可迅速合成大量的蛋白质,C正确;
D、图甲为转录过程,图乙为翻译过程,蛋白质的合成过程需要经过转录和翻译两个步骤,活细胞中在不停的进行蛋白质的合成,因此,一般情况下,活细胞均能发生图甲和图乙过程,但哺乳动物成熟的红细胞中不再进行转录和翻译过程,D错误。
故选C。
8. DNA 发生甲基化可能影响遗传信息的表达,下图所示甲基化发生在基因的启动子区(RNA聚合酶结合的区域),会抑制基因的表达;科学研究发现,多种癌细胞中发生了抑癌基因的过量甲基化。下列有关说法正确是( )
A. 抑癌基因的过量甲基化可能导致细胞无法增殖
B. 发生在基因启动子区的甲基化,最可能影响DNA的复制过程
C. 基因启动子区发生的甲基化可能影响性状表现,并可能遗传给后代
D. 甲基化只能发生在DNA 中,且不改变基因的碱基序列
【答案】C
【解析】
【分析】1、基因通过指导蛋白质的合成来控制性状,这一过程称为基因的表达。基因的表达包括转录和翻译两个阶段。转录是指以DNA的一条链为模板合成RNA的过程。翻译是指游离在细胞质中的各种氨基酸,以mRNA为模板合成具有一定氨基酸顺序的蛋白质的过程。
2、细胞癌变的原因:①外因:主要是三类致癌因子,即物理致癌因子、化学致癌因子和病毒致癌因子;②内因:原癌基因和抑癌基因发生基因突变。原癌基因主要负责调节细胞周期,控制细胞生长和分裂的进程;抑癌基因主要是阻止细胞不正常的增殖。
【详解】A、抑癌基因主要是阻止细胞不正常的增殖,抑癌基因过量甲基化后,抑癌基因不能正常表达,会导致细胞不正常增殖,A错误;
B、发生在基因启动子区的甲基化,不会影响DNA的复制过程,B错误;
C、基因启动子区域被甲基化后,会抑制该基因的转录。故DNA甲基化阻碍RNA聚合酶与启动子结合从而影响基因的表达,进而可能影响性状表现,且这种改变会遗传给后代,C正确;
D、DNA甲基化是指DNA中的某些碱基被添加甲基基团,此种变化不影响DNA中碱基的排列顺序,故被甲基化的DNA片段中遗传信息没有发生改变,相应的基因的碱基序列也不会发生改变,甲基化也可以发生在组蛋白中,D错误。
故选C。
9. 同义突变是指 DNA 片段中有时某个碱基对的替换并不改变所编码的氨基酸,但是科学家们发现若酵母菌细胞发生同义突变,则和突变基因对应的信使 RNA 含量会降低,从而危害酵母菌的生存,下列说法正确的是( )
A. 发生同义突变后,基因中的嘌呤数可能大于嘧啶数
B. 同义突变不改变所编码的氨基酸,因此对应的蛋白质种类和数量一定不变
C. 同义突变不改变所编码的氨基酸,原因是每种氨基酸都可以由不同的密码子对应
D. 同义突变不改变所编码的氨基酸,但仍然可能改变生物的性状
【答案】D
【解析】
【分析】基因突变是基因结构的改变,包括碱基对的增添、缺失或替换。基因突变发生的时间主要是细胞分裂的间期。基因突变的特点是低频性、普遍性、少利多害性、随机性、不定向性。
【详解】A、基因突变是DNA分子中碱基对的增添、替换或缺失,突变后仍遵循碱基互补配对原则,故同义突变后的基因中嘌呤数量依然等于嘧啶数量,A错误;
B、mRNA是翻译的模板,酵母菌细胞中多数的同义突变会降低突变基因对应的mRNA的数量,原因是同义突变降低了翻译的效率,因而相应蛋白质的含量可能会下降,B错误;
C、由于一个氨基酸可能由一种或多种密码子编码,即密码子具有简并性,故同义突变对应的氨基酸不变,C错误;
D、同义突变不改变所编码的氨基酸,但和突变基因对应的信使 RNA 含量会降低,从而危害酵母菌的生存,即可能改变生物性状,D正确。
故选D。
10. 基因重组使产生的配子种类多样化,进而产生基因组合多样化的子代。下列关于基因重组的叙述,正确的是( )
A. 基因重组指生物体进行有性生殖的过程中,控制不同性状的基因重新组合
B. 非姐妹染色单体之间的交换属于基因重组
C. 基因重组发生在精卵结合形成受精卵的过程中
D. 基因重组产生新的基因,对生物的进化具有重要意义
【答案】A
【解析】
【分析】基因重组指的是生物体进行有性生殖的过程中控制不同性状的基因的重新组合。常见类型:基因重组有自由组合和(交叉)互换两类。前者发生在减数第一次分裂的后期(非同源染色体的自由组合),后者发生在减数第一次分裂的四分体(同源染色体的非姐妹染色单体的(交叉)互换)。另外,外源基因的导入也会引起基因重组。
【详解】A、基因重组的本义是指生物体进行有性生殖的过程中,控制不同性状的基因重新组合,基因重组是生物变异的重要来源,A正确;
B、减数第一次分裂的前期,同源染色体上非姐妹染色单体的(交叉)互换可引起基因重组,减数第一次分裂的后期,非同源染色体的自由组合能导致基因重组,B错误;
C、基因重组发生在减数分裂过程中,可导致配子种类多样化,雌雄配子的随机结合不属于基因重组,C错误;
D、基因突变能产生新的基因,基因重组能增加配子类型,进而增加有性生殖后代的多样性和变异性,可见基因重组对生物的进化具有重要意义,D错误。
故选A。
11. 某植物的两对同源染色体发生变异后,在减数分裂时会出现“十字形”的联会情况(如图,其中染色体上的小写字母代表染色体片段),并且存在邻近分离和交替分离两种染色体分离方式产生配子,情况如下图。已知只有染色体片段既无重复也无缺失才可育,不考虑其他变异情况,下列关于该变异的说法,错误的是( )
A. 图中变异类型是染色体结构变异,可以通过光学显微镜观察到
B. 邻近分离产生的配子均不育
C. 经过交替分离产生的配子一半可育
D. 图示变异类型虽然大多对生物体不利,但却是生物进化的材料之一
【答案】C
【解析】
【分析】1、染色体变异是指染色体结构和数目的改变。染色体结构的变异主要有缺失、重复、倒位、易位四种类型。染色体数目变异可以分为两类:一类是细胞内个别染色体的增加或减少,另一类是细胞内染色体数目以染色体组的形式成倍地增加或减少;
2、染色体组是指细胞中的一组非同源染色体,它们在形态和功能上各不相同,但是携带着控制一种生物生长发育、遗传和变异的全部信息。染色体组的特点是不含同源染色体,不含等位基因。
【详解】A、根据图示可知,染色体的某一片段移接到另一条非同源染色体上,这种变异属于染色体结构变异,可以通过光学显微镜观察到,A正确;
B、根据题干信息“只有具有完整染色体组的配子(染色体片段既无重复也无缺失)才可育”,可以发现,邻近分离产生的所有配子的染色体组不完整(缺失或重复),因此均不可育;而交替分离产生的配子具有完整的染色体组,所以均可育,B正确;
C、由题意可知,交替分离产生的配子具有完整的染色体组,所以均可育,C错误;
D、图示变异类型属于染色体变异,大多对生物体不利,但却是生物进化的材料之一,D正确。
故选C。
12. 虹鳟鱼和三文鱼的色泽和纹理相像,为提高虹鳟鱼(二倍体)的食用价值和品质,科学家利用“冷休克法”抑制分裂末期细胞形成两个子细胞的过程,导致细胞染色体数量加倍,从而获得多倍体鱼类。下图显示两种获得多倍体鱼的方法。下列叙述正确的是( )
A. 冷休克处理抑制着丝粒的分裂从而使染色体数目倍增
B. 多倍体鱼的获得过程中涉及染色体数目和结构的变异
C. 多倍体鱼①和多倍体鱼②体细胞中的染色体组数量不相同
D. 多倍体鱼①进行减数分裂过程中会出现联会紊乱的现象
【答案】C
【解析】
【分析】据图分析,次级卵母细胞经减数分裂II可形成卵细胞,卵细胞与精子正常受精可形成受精卵,受精卵在第一次有丝分裂时冷休克形成细胞A,进而得到多倍体鱼①;次级卵细胞分裂时也可经冷休克得到细胞B,细胞B与精子结合得到细胞C,进而得到多倍体鱼②。
【详解】A、冷休克处理能抑制纺锤体形成,使染色体数目加倍,该过程不抑制着丝粒的分裂,A错误;
B、多倍体鱼的获得过程中涉及染色体数目,不涉及染色体结构的变异,B错误;
C、次级卵母细胞经减数分裂II可形成卵细胞,卵细胞与精子正常受精可形成受精卵,受精卵在第一次有丝分裂时冷休克形成细胞A,进而得到多倍体鱼①,该多倍体内染色体数目为2N×2=4N条;次级卵细胞分裂时也可经冷休克得到细胞B,细胞B与精子结合得到细胞C,多倍体鱼②的染色体数目为2N+N=3N,C正确;
D、多倍体鱼②的染色体数目是3N,在减数分裂过程中会出现联会紊乱现象,多倍体鱼①的染色体数目为4N,其进行减数分裂过程中不会出现联会紊乱的现象,D错误。
故选C。
13. 铜绿假单胞菌是造成医院内感染的主要病原菌之一,噬菌体是侵染细菌的病毒。研究人员欲利用铜绿假单胞菌噬菌体和宿主的相互作用,来达到杀灭铜绿假单胞菌的目的。噬菌体JG、噬菌体PaP1、重组噬菌体(噬菌体PaP1的DNA和噬菌体JG的蛋白质外壳)对不同类型(PA1、PAO1)的铜绿假单胞菌的吸附率如图所示。下列叙述错误的是( )
A. 噬菌体JG和噬菌体PaP1主要侵染的铜绿假单胞菌类型不同
B. 噬菌体对铜绿假单胞菌的吸附率与其遗传物质DNA直接相关
C. 重组噬菌体繁殖产生的子代噬菌体,主要侵染铜绿假单胞菌PA1
D. 三种噬菌体都利用铜绿假单胞菌的核糖体合成自身蛋白质外壳
【答案】B
【解析】
【分析】病毒是非细胞生物,只能寄生在活细胞中进行生命活动,病毒依据宿主细胞的种类可分为植物病毒、动物病毒和噬菌体。
【详解】A 、 由柱状图可知噬菌体 JG 对 PA01 吸附率高(B组 100%),噬菌体 PaP1 对PA1 的吸附率高(C组 100%),可推测两种噬菌体主要侵染的菌的类型不同,A正确;
B、重组噬菌体组是由噬菌体PaP1的DNA和噬菌体JG 的蛋白质外壳构成的,其吸附结果与噬菌体JG的吸附率基本相同,可推测初吸附率与其蛋白质外壳直接相关,B错误;
C、由题干信息可知,重组噬菌体是由噬菌体PaP1的DNA和噬菌体JG的蛋白质外壳构成,其子代应该为噬菌体PaP1,主要侵染的类型与C组结果相同,为PA1,C正确;
D、噬菌体在自身遗传物质的作用下,利用宿主体内的物质来合成自身的组成成分,D正确。
故选B。
14. 昆虫是现代陆地生态系统最重要的组成部分之一,具有超过4亿年的演化历史。图1是昆虫演化过程中的重要事件(图中实心或阴影方框代表基于化石证据得到的结论,辐射指该类型的新物种大量形成),图 2 是寒武纪至新生代大气氧分压数学模型(甲乙丙为 3 种大气氧分压模型曲线)。根据资料,下列选项中错误的是( )
A. 关于昆虫起源和昆虫翅的起源的具体时间多为推测的结论主要是因为化石证据不足
B. 昆虫食性的演化过程可能是由取食被子植物演化为取食裸子植物
C. 巨型昆虫的出现和灭绝与大气中氧含量的变化有关
D. 现生的部分昆虫类群和植物类群是两者漫长协同进化的结果
【答案】B
【解析】
【分析】1、地球上的各种生物,都是经过漫长的年代逐渐进化而来的。生物进化的总体趋势是:从简单到复杂,从低等到高等,从水生到陆生;
2、化石是由生物体的坚硬部分形成的,如植物茎的化石,动物的牙齿、骨骼、贝壳等的化石,有些化石则是生物体的印痕所形成的,如树叶的印痕化石,因此所有的化石都是生物的遗体、遗物(如卵、粪便等)或生活痕迹(如动物的脚印、爬迹等 ),由于某种原因被埋藏在地层中,经过若干万年的复杂变化而逐渐形成的。在越古老的地层中,挖掘出的化石所代表的生物 ,结构越简单,分类地位越低等,水生生物的化石也越多。在距今越近的地层中,挖掘出的化石所代表的生物,结构越复杂 ,分类地位越高等,陆生生物的化石也越多;
3、分析上表,植物进化的大致顺序:藻类-原始陆地植物-蕨类-裸子植物-被子植物;动物进化的大致顺序:无脊椎动物-鱼类 -两栖动物-爬行动物-鸟类-哺乳类。
【详解】A、关于昆虫起源和昆虫翅的起源的具体时间多为推测的结论主要是因为关于昆虫起源和昆虫翅的化石证据不足,A正确;
B、由表格信息可知,昆虫食性演化过程可能是由取食裸子植物演化为取食被子植物,B错误;
C、由表格信息可知,巨型昆虫的出现是在二叠纪,消失在石炭纪,这个时期的大气氧分压较高,因此巨型昆虫的出现和灭绝与大气中氧含量的变化有关,C正确;
D、 昆虫与植物协同进化的结果是昆虫有其特定的取食范围,植物对昆虫具有防御能力,两者相互适应、共同发展,即现生的部分昆虫类群和植物类群是两者漫长协同进化的结果,D正确。
故选B。
15. 脑脊液是存在于脑室及蛛网膜下腔的一种无色透明液体,是脑细胞生存的直接环境。它向脑细胞供应一定的营养,并运走脑组织的代谢产物,调节着中枢神经系统的酸碱平衡。下列说法正确的是( )
A. 脑脊液属于内环境,与血浆之间的物质运输是单向的
B. 脑细胞产生的CO₂经过脑脊液可直接释放到外界环境
C. 大脑深度思考时呼吸作用释放的CO₂能使脑脊液pH 明显降低
D. 脑脊液与血浆在成分上的主要区别在于血浆含有较多的蛋白质
【答案】D
【解析】
【分析】内环境指细胞外液,是人体细胞直接生存的环境,以区别于机体生存的外界环境。内环境是细胞与外界环境进行物质交换的媒介。内环境包括血浆、组织液、淋巴液、脑脊液等。
【详解】A、脑脊液是脑细胞生存的直接环境,属于内环境,脑脊液与血浆之间的物质运输是双向的,A错误;
B、脑细胞产生的CO2并不能直接通过脑脊液释放到外界环境,而是需要经过血液循环和肺部的气体交换过程才能被排出体外,B错误;
C、内环境中有缓冲对物质,故大脑深度思考时呼吸作用释放CO2不会使脑脊液pH明显降低,C错误;
D、组织液、脑脊液、淋巴液与血浆在成分上的主要区别在于血浆含有较多的蛋白质,D正确。
故选D。
二、非选择题:本大题共5个题,共55分。
16. 蜜蜂为社会性昆虫, 由蜂王(2n=32)、雄蜂(n=16)、工蜂(2n=32) 等个体组成。蜂群中的蜂王(雌蜂、可育)与工蜂(雌蜂、不育)均由受精卵发育而来,雄蜂(可育)由未受精的卵细胞直接发育而来。雄蜂产生精子的过程中会进行特殊的“假减数分裂”,其过程如下图所示,其中①~⑤代表过程,a~e代表细胞。请回答下列问题:
(1)决定蜜蜂性别的是细胞中的_____________, d细胞的名称是______________。
(2)①过程中,细胞内形成四分体个数为________,a 细胞与正常蜂王的初级卵母细胞相比较,a细胞中不会发生_____________,与峰王体细胞有丝分裂后期相比,a细胞不会发生_____________。
(3)蜜蜂在幼虫时期持续食用蜂王浆则发育为蜂王,而以花粉、花蜜为食的幼虫则发育成工蜂,幼虫发育成蜂王的机理如图所示。
通过上述机理可推断 Dnmt3 基因表达的蛋白质的功能是___________________。如果通过相应技术手段去除蜂王受精卵中的Dnmt3基因,该受精卵发育成的幼虫食用花粉、花蜜,最终会发育成_______。Dnmt3基因控制生物性状的方式,说明基因可以通过控制_______________,影响生物的性状。
【答案】(1) ①. 染色体数目(染色体倍数) ②. 次级卵母细胞
(2) ①. 0 ②. 同源染色体分离 ③. 着丝粒的分裂
(3) ①. 使DNA某些区域甲基化 ②. 蜂王 ③. 酶的合成
【解析】
【分析】1、蜜蜂分为蜂王、工蜂和雄蜂,其中蜂王和工蜂都是二倍体,都是由受精卵发育而来的,两者的主要区别是食用王浆的天数;两者都属于雌性(含有2个染色体组),但是蜂王可以产生卵细胞,而工蜂不育(可以产生王浆)。雄蜂是由未受精的卵细胞发育而来的,属于单倍体(含有1个染色体组),可以通过进行“假减数分裂“产生精子;
2、表观遗传是指生物体基因的碱基序列保持不变,但基因表达和表型发生可遗传变化的现象。
【小问1详解】
蜂王(2n=32)、雄蜂(n=16),说明决定蜜蜂性别的是细胞中的染色体数目(染色体倍数);由图可知, d细胞进行减数分裂Ⅱ后期,且细胞质不均分,因此d细胞的名称是次级卵母细胞;
【小问2详解】
图中①过程为减数分裂做准备,但是还没有进行减数分裂,并且雄蜂没有同源染色体,所以细胞内形成四分体个数为0,由于雄蜂细胞内没有同源染色体,蜂王细胞内有同源染色体,所以a细胞与正常蜂王的初级卵母细胞相比较,a细胞中不会发生同源染色体分离;蜂王体细胞有丝分裂后期发生着丝粒的分裂,a细胞不会发生着丝粒的分裂;
【小问3详解】
由图可知,抑制Dnmt3(酶)基因表达,DNA甲基化减少,因此可推断Dnmt3基因表达的蛋白是一种DNA甲基化转移酶,能使DNA某些区域甲基化;如果通过相应技术手段敲除蜂王受精卵中的Dnmt3基因,则DNA 甲基化减少,该受精卵发育成的幼虫食用花粉、花蜜,最终也会发育成蜂王;Dnmt3 蛋白是Dnmt3 基因表达的一种 DNA 甲基化转移酶,所以Dnmt3 基因控制生物性状的方式说明基因可以通过控制酶的合成,影响生物的性状。
17. 下图为学校兴趣小组同学调查的某家族的部分系谱图,甲、乙病相关基因分别用A/a 和B/b表示,已知Ⅱ-1 不携带乙病致病基因。回答下列问题:
(1)有同学认为乙病不属于伴Y染色体遗传,理由是____________________________。
(2)Ⅱ-2基因型是________, Ⅲ-3是纯合子的概率是________。
(3)近亲结婚会增大患遗传病的概率,Ⅲ-3 和Ⅲ-4 已结婚,预测他们生出患病孩子的概率是________;若Ⅲ-4已怀孕,则可以采取________________________(写出2种)等产前诊断方法进行检测。
(4)若人群(可看做遗传平衡群体)中aa的基因型频率为1/10000,则 Ⅲ-4与人群中某人婚配,后代不患甲病的概率是_______。
【答案】(1)Ⅲ-3患乙病,其父亲Ⅱ-1不患乙病
(2) ①. AaXBXb ②. 1/3
(3) ①. 5/6 ②. 超声波检查、人绒毛膜促性腺激素检测、孕酮检测
(4)1/100
【解析】
【分析】分析系谱图:Ⅱ-1和Ⅱ-2都患甲病,但它们有一个正常的儿子,即“有中生无为显性,显性看男病,男病母女正非伴性”,说明甲病为常染色体显性遗传病;Ⅱ-1和Ⅱ-2都不患乙病,但它们有一个患乙病的儿子,说明乙病是隐性遗传病,又Ⅱ-1不携带乙病致病基因,说明乙病为伴X染色体隐性遗传病。
【小问1详解】
伴Y染色体遗传的特点是父传子,子传孙,而Ⅲ-3患乙病,其父亲Ⅱ-1不患乙病,说明乙病的遗传方式不是伴Y染色体遗传;
【小问2详解】
Ⅱ-1和Ⅱ-2都患甲病,但它们有一个正常的儿子,即“有中生无为显性,显性看男病,男病母女正非伴性”,说明甲病为常染色体显性遗传病;Ⅱ-1和Ⅱ-2都不患乙病,但它们有一个患乙病的儿子,说明乙病是隐性遗传病,又Ⅱ-1不携带乙病致病基因,说明乙病为伴X染色体隐性遗传病。因此Ⅱ-1的基因型是AaXBY,Ⅱ-2基因型是AaXBXb,对于甲病而言,Ⅲ-3 为1/3AA、2/3Aa,对于乙病而言,Ⅲ-3 为XbY,所以Ⅲ-3 是纯合子的概率是1/3;
【小问3详解】
由系谱图可知,Ⅱ-3的基因型为aaXBXb,Ⅱ-4的基因型为式aaXbY,Ⅲ-4的基因型为aaXBXb,Ⅲ3的基因型为1/3AAXbY、2/3AaXbY,二者婚配后生出的后代正常的概率为2/3×1/2×1/2=1/6,则患病的概率是1-1/6=5/6;若Ⅲ-4已怀孕,则可以采取进行超声波检查、人绒毛膜促性腺激素检测、孕酮检测等产前诊断方法进行检测;
【小问4详解】
若人群(可看做遗传平衡群体)中aa的基因型频率为1/10000,则a的基因频率为1/100,A的基因频率为99/100,因此该人群中AA的频率为99/100×99/100,Aa的频率为2×99/100×1/100=99/5000,Ⅲ-4的基因型为aa,因此 Ⅲ-4与人群中某人婚配,后代不患甲病的概率是1/10000+99/5000×1/2=1/100。
18. 科学研究证明,精神分裂症与BDNF基因的表达受阻有关,BDNF是一种由两条肽链组成的蛋白质,能够促进神经系统的生长发育,下图为人体细胞中BDNF 基因的表达及调控过程,据图回答下列问题:
(1)miRNA-195基因和 BDNF 基因的本质区别是_________________。
(2)甲表示以__________________为模板,所需要的原料是______________________。
(3)丙过程是通过对__________(填“转录”或“翻译”)过程的调控,从而达到对BDNF蛋白合成的调控。精神分裂症患者相比于正常人,丙过程_________(填“增强”、“不变”或“减弱”); 根据上图,说明miRNA-195 基因和精神分裂症之间的关系:_________________________。
【答案】(1)碱基对的排列顺序不同
(2) ①. BDNF基因的一条链 ②. 四种核糖核苷酸
(3) ①. 翻译 ②. 增强 ③. miRNA-195转录会引起BDNP基因表达受阻,导致精神分裂症
【解析】
【分析】基因表达是指将来自基因的遗传信息合成功能性基因产物的过程。基因表达产物通常是蛋白质,所有已知的生命,都利用基因表达来合成生命的大分子。转录过程由RNA聚合酶(RNAP)催化,以DNA的一条链为模板,产物为RNA。RNA聚合酶沿着一段DNA移动,留下新合成的RNA链。翻译是以mRNA为模板合成蛋白质的过程,场所在核糖体。
【小问1详解】
不同基因储存的遗传信息不同,BDNF基因与miRNA-195基因不同,其本质区别主要是碱基对的排列顺序不同;
【小问2详解】
图中甲过程是转录,是以BDNF基因的一条链为模板,以四种核糖核苷酸为原料合成RNA的过程;
【小问3详解】
由图可知,miRNA-195与BDNF 基因表达的 mRNA 形成局部双链结构,使BDNF基因转录形成的mRNA 无法与核糖体结合,从而达到对BDNF蛋白合成的调控,因此丙过程是通过对翻译过程的调控;由此也可以看出,精神分裂症患者相比于正常人,丙过程增强;根据上图,说明miRNA-195 基因和精神分裂症之间的关系是miRNA-195转录会引起BDNP基因表达受阻,导致精神分裂症。
19. 某海岛经常有大风天气,该岛上的昆虫中,经常能见到无翅、残翅及翅特别发达的昆虫。请根据现代生物进化理论,回答下列问题:
(1)现代生物进化理论以___________为核心,认为_______是生物进化的基本单位。
(2)下图是自然选择的几种类型,该海岛上昆虫翅型的出现满足下图中________(填序号)类型,该实例可说明_____________是自然选择的结果。
(3)假设海岛上有一个昆虫种群,该种群中等位基因 A、a 控制翅的发达程度,基因型的频率和所对应的表现型见下表:
①该种群中,A、a基因的基因频率分别为_______。
②若该海岛迁入了一群善于在地面捕食昆虫的鸟类,请预测该昆虫种群基因频率的变化:_______。
【答案】(1) ①. 自然选择学说 ②. 种群
(2) ①. ③ ②. 生物的适应性
(3) ①. 39%、61% ②. a的基因频率会降低,A的基因频率会升高
【解析】
【分析】在海岛上经常有大风天气,昆虫中无翅的或翅特别发达的个体比翅普通(中间型)的更易生存,是因为翅特别发达的个体不容易被大风刮海里去,因而能存活下来并繁殖后代;无翅的可以躲避大风,也能存活下来并繁殖后代;中间型由于翅膀不够强大,容易被海风刮到大海里淹死,在达尔文看来,自然对生物进行了定向选择,保留有利变异。
【小问1详解】
现代生物进化理论以自然选择常说为核心,认为种群是生物进化的基本单位;
【小问2详解】
在海岛上经常有大风天气,昆虫中无翅的或翅特别发达的个体比翅普通(中间型)的更易生存,是因为翅特别发达的个体不容易被大风刮海里去,因而能存活下来并繁殖后代;无翅的可以躲避大风,也能存活下来并繁殖后代;中间型由于翅膀不够强大,容易被海风刮到大海里淹死,因此该海岛上昆虫翅型的出现满足下图中③类型,该实例可说明生物的适应性是自然选择的结果;
【小问3详解】
①该种群中AA为34%、Aa为10%、aa为56%,所以A的基因频率为34%+1/2×10%=39%,a的基因频率为1-39%=61%;
②若该海岛迁入了一群善于在地面捕食昆虫的鸟类,会大量捕食无翅昆虫,使该种群中a的基因频率会降低,A的基因频率会升高。
20. 某多年生植物(2N=10),茎的高度由一对等位基因(E和e)控制。研究发现:茎的高度与显性基因E的个数有关(EE为高秆、Ee为中秆、ee为矮秆),并且染色体缺失会引起花粉不育。请回答下列问题:
(1)花粉形成过程中,在减数第一次分裂后期细胞内有 ___对同源染色体。
(2)育种工作者将一正常纯合高秆植株(甲)在花蕾期用γ射线照射后,让其自交,发现子代有几株中秆植株(乙),其它均为高秆植株。子代植株(乙)出现的原因有三种假设:
假设一:仅由环境因素引起:
假设-:γ射线照射植株(甲)导致其发生了隐性突变;
假设三:γ射线照射植株(甲)导致一个染色体上含有显性基因的片段丢失。
①γ射线照射花蕾期的植株(甲)后,植株叶芽细胞和生殖细胞均发生了突变,但在自然条件下,叶芽细胞突变对子代的性状几乎无影响,其原因是________。
②现欲确定哪个假设正确,进行如下实验:
将中秆植株(乙)在环境条件相同且适宜的自然条件下单株种植,并严格自交,观察并统计子代的表现型及比例。请你预测可能的结果并得出相应结论:
________。
【答案】 ①. 5 ②. 突变发生在体细胞中(体细胞突变),一般不能遗传给后代 ③. 若子代性状全为高秆,则假设一正确;若子代性状高秆:中秆:矮秆=1:2:1,则假设二正确;若子代性状高秆:中秆:=1:1,则假设三正确
【解析】
【分析】减数第一次分裂后期细胞中染色体数目与体细胞相同;体细胞突变一般不遗传给子代,而生殖细胞突变可遗传给子代。
【详解】(1)减数第一次分裂后期,细胞中染色体数目与体细胞相同,因此此时细胞中含有5对同源染色体。
(2)①叶芽细胞属于体细胞,而体细胞突变一般不遗传给子代,因此植株叶芽细胞突变对子代的性状几乎无影响。
②本题应该根据三个假设逆向解题。将中秆植株(乙)在环境条件相同且适宜的自然条件下单株种植,并严格自交,观察并统计子代的表现型及比例。
若假设一正确,该变异仅由环境因素引起,则其基因型仍为EE,自交子代都表现为高秆。
若假设二正确,γ射线照射植株(甲)导致其发生了隐性突变,则其基因型为Ee,自交后代的基因型及比例为EE:Ee:ee=1:2:1,因此子代表现型及比例为高秆:中秆:矮秆=1:2:1。
若假设三正确,γ射线照射植株(甲)导致一个染色体上含有显性基因的片段丢失,则其基因型为E_,由于染色体缺失会引起花粉不育,则其自交后代的基因型及比例为EE:E_=1:1,因此子代表现型及比例为高秆:中秆:=1:1。
【点睛】解答本题关键是要抓住题干信息“染色体缺失会引起花粉不育”,了解到花粉不育,而卵细胞是可育的;解答第(2)的②时,只需根据三个假设逆向解题即可。基因型
AA
Aa
aa
表现型
强壮翅
普通翅
无翅
基因频率 (%)
34%
10%
56%
相关试卷
这是一份重庆市西南大学附属中学2023-2024学年高二下学期期末考试生物试题(Word版附解析),文件包含重庆市西南大学附属中学2023-2024学年高二下学期期末考试生物试题Word版含解析docx、重庆市西南大学附属中学2023-2024学年高二下学期期末考试生物试题Word版无答案docx等2份试卷配套教学资源,其中试卷共34页, 欢迎下载使用。
这是一份重庆市西南大学附属中学校2023-2024学年高一上学期期末考试生物试题,文件包含建议评分细则1docx、高一上期末生物试题定稿pdf等2份试卷配套教学资源,其中试卷共10页, 欢迎下载使用。
这是一份重庆市西南大学附属中学2023-2024学年高二上期期中生物试题(Word版附解析),共24页。试卷主要包含了考试结束后,将答题卡交回, 科研人员利用虎皮鹦鹉进行研究等内容,欢迎下载使用。

