所属成套资源:2025年高考物理二轮复习全套课件+讲义(教师+学生)+跟踪练习
- 2025年高考物理二轮复习第三章 牛顿运动定律 增分微点4 等时圆模型课件+讲义(教师+学生)+跟踪练习 课件 0 次下载
- 2025年高考物理二轮复习第三章 牛顿运动定律 实验四 探究加速度与物体受力、物体质量的关系课件+讲义(教师+学生)+跟踪练习 课件 0 次下载
- 2025年高考物理二轮复习第三章 牛顿运动定律 第二讲 牛顿第二定律的基本应用课件+讲义(教师+学生)+跟踪练习 课件 0 次下载
- 2025年高考物理二轮复习第四章 曲线运动 万有引力与宇宙航行 实验五 探究平抛运动的特点课件+讲义(教师+学生)+跟踪练习 课件 0 次下载
- 2025年高考物理二轮复习第四章 曲线运动 万有引力与宇宙航行 第二讲 抛体运动课件+讲义(教师+学生)+跟踪练习 课件 0 次下载
2025年高考物理二轮复习第三章 牛顿运动定律 第一讲 牛顿运动定律课件+讲义(教师+学生)+跟踪练习
展开
这是一份2025年高考物理二轮复习第三章 牛顿运动定律 第一讲 牛顿运动定律课件+讲义(教师+学生)+跟踪练习,文件包含第三章牛顿运动定律第1讲牛顿运动定律pptx、第三章牛顿运动定律第1练牛顿运动定律-学生跟踪练习docx、第三章牛顿运动定律第1讲牛顿运动定律-教师讲义docx、第三章牛顿运动定律第1讲牛顿运动定律-学生复习讲义docx等4份课件配套教学资源,其中PPT共60页, 欢迎下载使用。
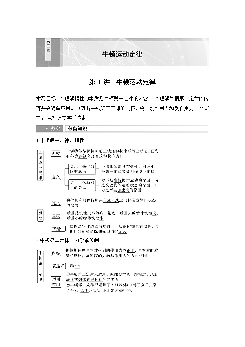
1.理解惯性的本质及牛顿第一定律的内容。 2.理解牛顿第二定律的内容并会简单应用。 3.理解牛顿第三定律的内容,会区别作用力和反作用力与平衡力。 4.知道力学单位制。
1.牛顿第一定律、惯性
2.牛顿第二定律 力学单位制
2.关于惯性,正确的说法是( )A.物体只有在加速或减速时才表现出它的惯性B.物体质量越小,惯性越小C.物体速度越大,惯性越大D.做自由落体运动的物体没有惯性
3.下列有关牛顿运动定律的说法正确的是( )A.牛顿第一定律是牛顿第二定律在合外力为零情况下的特例B.向尾部喷气使火箭加速的过程,可用牛顿第二定律和牛顿第三定律解释C.我们用力提一个很重的箱子,却提不动它,这跟牛顿第二定律有矛盾D.根据牛顿第二定律,运动物体的速度方向必定与其所受合力的方向相同
1.惯性的两种表现形式(1)物体在不受外力或所受的合外力为零时,惯性表现为使物体保持原来的运动状态不变(静止或匀速直线运动)。(2)物体受到外力时,惯性表现为运动状态改变的难易程度。惯性大,物体的运动状态较难改变;惯性小,物体的运动状态容易改变。
2.对牛顿第一定律的两点说明(1)理想化状态:牛顿第一定律描述的是物体不受外力时的状态,而物体不受外力的情形是不存在的。在实际情况中,如果物体所受的合外力等于零,与物体不受外力时的表现是相同的。(2)与牛顿第二定律的关系:牛顿第一定律和牛顿第二定律是相互独立的。牛顿第一定律是经过科学抽象、归纳推理总结出来的,而牛顿第二定律是一条实验定律。
1.(2024·广东梅州一模)早在2300年前,墨子在《墨经》中就对力的概念提出了初步的论述:“力,刑之所以奋也。”这句话的意思是说,力是使物体开始运动或加快运动的原因。则下列关于力的说法正确的是( )A.墨子的观点与亚里士多德关于力和运动的观点基本相同B.物体受到变力作用,速度大小一定会改变C.力不是维持物体运动的原因D.当物体不受力时,物体将停止运动
解析 亚里士多德关于力和运动的观点是力是维持物体运动的原因,伽利略关于力和运动的观点是力是改变物体运动状态的原因,即墨子的观点与伽利略的观点基本相同,故A错误;物体受到变力作用,物体的运动状态一定发生改变,即物体的速度一定发生变化,但是速度的大小不一定会改变,例如物体做匀速圆周运动,故B错误;力不是维持物体运动的原因,而是改变物体运动状态的原因,故C正确;当物体不受力时,物体保持静止或匀速直线运动状态不变,运动的物体不会停止运动,故D错误。
2.某同学为了取出如图1所示羽毛球筒中的羽毛球,一手拿着球筒的中部,另一手用力F击打羽毛球筒的上端,则( )A.该同学是在利用羽毛球的惯性B.该同学无法取出羽毛球C.羽毛球会从筒的下端出来D.羽毛球筒向下运动过程中,羽毛球受到向上的摩擦力才会从上端出来
解析 用力F击打羽毛球筒的上端时,球筒会在力的作用下向下运动,而羽毛球由于惯性而保持静止,所以羽毛球会从筒的上端出来,故A正确,B、C错误;球筒向下运动,羽毛球相对于球筒向上运动,所以羽毛球受到向下的摩擦力,故D错误。
例1 (多选)对牛顿第二定律的理解,下列说法正确的是( )A.如果一个物体同时受到两个力的作用,则这两个力各自产生的加速度互不影响B.如果一个物体同时受到几个力的作用,则这个物体的加速度等于所受各力单独作用在物体上时产生加速度的矢量和C.平抛运动中竖直方向的重力不影响水平方向的匀速运动D.物体的质量与物体所受的合力成正比,与物体的加速度成反比
角度 对牛顿第二定律的理解
解析 根据力的作用效果的独立性可知,如果一个物体同时受到两个力的作用,那么这两个力都会使物体产生各自的加速度且互不影响,A正确;加速度是矢量,其合加速度满足矢量合成的法则平行四边形定则,即物体的加速度等于所受各力单独作用在物体上时产生加速度的矢量和,B正确;由分运动的独立性可知,平抛运动中竖直方向的重力不影响水平方向的匀速运动,C正确;质量是物质本身的固有属性,跟物体的运动状态和是否受力无关,D错误。
规律总结 对牛顿第二定律的理解
例2 (多选)(2024·湖北十堰高三月考)如图2所示,处于自然状态下的轻弹簧一端固定在水平地面上,质量为m的小球从弹簧的另一端所在位置由静止释放,设小球和弹簧一直处于竖直方向,弹簧的劲度系数为k,重力加速度为g。在小球将弹簧压缩到最短的过程中,下列叙述中正确的是( )
角度 力与运动的关系
角度 牛顿第二定律的应用
解题思路和关键(1)选取研究对象进行受力分析。(2)应用平行四边形定则或正交分解法求合力。(3)根据F合=ma求物体的加速度a。
3.(2022·江苏卷)高铁车厢里的水平桌面上放置一本书,书与桌面间的动摩擦因数为0.4,最大静摩擦力等于滑动摩擦力,取重力加速度g=10 m/s2。若书不滑动,则高铁的最大加速度不超过( )A.2.0 m/s2B.4.0 m/s2C.6.0 m/s2D.8.0 m/s2解析 书放在水平桌面上,若书相对于桌面不滑动,则最大静摩擦力提供加速度,即fm=μmg=mam,解得am=μg=4.0 m/s2,书相对高铁静止,故高铁的最大加速度为4.0 m/s2,B正确,A、C、D错误。
4.(多选)(2024·广东揭阳高三校考)乘坐空中缆车饱览大自然的美景是旅游者绝妙的选择。若某一缆车沿着坡度为30°的山坡以加速度a上行,如图4所示。在缆车中放一个与山坡表面平行的斜面,斜面上放一个质量为m的小物块,小物块相对斜面静止。则下列说法正确的是( )
1.作用力和反作用力的三个关系
2.作用力和反作用力与一对平衡力的比较
例4 如图5所示是一种有趣好玩的感应飞行器的示意图,主要是通过手控感应飞行,它的底部设置了感应器装置。只需要将手置于离飞行器底部一定距离处,就可以使飞行器静止悬浮在空中,操作十分方便。下列说法正确的是( )
角度 牛顿第三定律的理解
A.手对飞行器的作用力与飞行器所受的重力是一对平衡力B.空气对飞行器的作用力与飞行器所受的重力是一对平衡力C.空气对飞行器的作用力和空气对手的作用力是一对作用力和反作用力D.因为空气会流动,所以螺旋桨对空气的作用力和空气对螺旋桨的作用力大小不相等
解析 手与飞行器没有接触,手对飞行器没有作用力,空气对飞行器的作用力与飞行器所受的重力是一对平衡力,选项A错误,B正确;空气对飞行器的作用力和飞行器对空气的作用力是一对作用力和反作用力,选项C错误;由牛顿第三定律可知,螺旋桨对空气的作用力和空气对螺旋桨的作用力大小相等,选项D错误。
例5 如图6所示,底座A上装有一根直立杆,其总质量为M,杆上套有质量为m的圆环B,它与杆有摩擦。当圆环从底端以某一速度v向上飞起时,圆环的加速度大小为a,底座A不动,则圆环在升起和下落过程中,底座对水平面的压力分别为( )A.Mg MgB.(M+m)g (M+m)gC.Mg-ma Mg+maD.(M+m)g-ma (M-m)g+ma
角度 转换研究对象法的应用
解析 当圆环上升时,杆给环的摩擦力方向向下,大小设为f,则环给杆的摩擦力方向向上,大小为f,设水平面对底座的支持力大小为FN1,则对圆环由牛顿第二定律可得mg+f=ma,对底座,由平衡条件可得FN1+f-Mg=0,联立解得FN1=(M+m)g-ma;当圆环下落时,杆给环的摩擦力方向向上,大小设为f′,则环给杆的摩擦力方向向下,大小为f′,设水平面对底座的支持力大小为FN2,则对底座,由平衡条件可得Mg+f′-FN2=0,由题意可知f′=f,联立解得FN2=(M-m)g+ma,根据牛顿第三定律可知,圆环在升起和下落过程中,底座对水平面的压力大小分别为(M+m)g-ma,(M-m)g+ma,故D正确。
在对物体进行受力分析时,如果不便于直接分析求出物体受到的某些力时,可先求这个力的反作用力,再反过来求待求力。如求压力时,可先求支持力,在许多问题中,摩擦力的求解亦是如此。利用牛顿第三定律转换研究对象,使我们分析问题的思路更灵活、更宽阔。
5.(2023·海南卷,3)如图7所示,工人利用滑轮组将重物缓慢提起,下列说法正确的是( )A.工人受到的重力和支持力是一对平衡力B.工人对绳的拉力和绳对工人的拉力是一对作用力与反作用力C.重物缓慢拉起的过程中,绳子拉力变小D.重物缓慢拉起的过程中,绳子拉力不变
对点练1 牛顿第一定律1.伽利略曾用如图1所示的“理想实验”来研究力与运动的关系,则下列选项符合实验事实的是( )A.小球由静止开始释放,“冲”上对接的斜面B.没有摩擦,小球上升到原来释放时的高度C.减小斜面的倾角θ,小球仍然到达原来的高度D.继续减小斜面的倾角θ,最后使它成水平面,小球沿水平面永远运动下去
解析 小球由静止开始释放,“冲”上对接的斜面,这是事实,故A正确;因为生活中没有无摩擦的轨道,所以小球上升到原来释放时的高度为推理,故B错误;减小斜面的倾角θ,小球仍然到达原来的高度是在B项的基础上进一步推理,故C错误;继续减小斜面的倾角θ,最后使它成水平面,小球沿水平面永远运动下去,这是在C项的基础上继续推理得出的结论,故D错误。
2.对一些生活中的现象,某同学试图从惯性角度加以分析。其中正确的是( )A.太空中处于失重状态的物体没有惯性B.“安全带,生命带,前排后排都要系”。系好安全带可以防止因人的惯性而造成的伤害C.“强弩之末,势不能穿鲁缟”,是因为“强弩”的惯性减小了D.战斗机作战前抛掉副油箱,是为了增大战斗机的惯性解析 惯性只与质量有关,所以太空中处于失重状态的物体具有惯性,A错误;系好安全带可以防止因人的惯性而造成的伤害,B正确;“强弩之末,势不能穿鲁缟”,是因为“强弩”的速度减小了,惯性不变,C错误;战斗机作战前抛掉副油箱,是为了减小战斗机的惯性,增加灵活性,D错误。
3.(2023·广东深圳高三月考)“电动平衡车”是时下热门的一种代步工具。如图2所示,人笔直站在“电动平衡车”上,在某水平地面上沿直线匀速前进,下列说法正确的是( )
A.“电动平衡车”对人的作用力大于人对“电动平衡车”的作用力B.人的重力与车对人的支持力是一对相互作用力C.地面对车的摩擦力与人(含车)所受空气阻力平衡D.在行驶过程中突然向右转弯时,人会因为惯性向右倾斜
解析 根据牛顿第三定律,“电动平衡车”对人的作用力大小等于人对“电动平衡车”的作用力,故A错误;人的重力与车对人的支持力的受力物体都是人,不可能是相互作用力,故B错误;地面对车的摩擦力与人(含车)所受空气阻力平衡,所以人与车能够匀速运动,故C正确;在行驶过程中突然向右转弯时,人会因为惯性向左倾斜,故D错误。
5.(2024·广东深圳检测)如图3所示,固定在钢梁两端的钢绳允许承担的拉力为30 000 N,钢绳之间的夹角为120°,竖直起吊质量为2×103 kg的水平钢梁时,加速度的最大值可达到(g=10 m/s2)( )
解析 已知钢绳最大拉力T=30 000 N,钢绳拉力方向与竖直方向夹角为60°,钢梁受到绳拉力最大合力为F=2Tcs 60°,方向竖直向上。对钢梁,其合外力F合=F-mg,根据牛顿第二定律有F合=ma,联立并代入数据解得a=5 m/s2,故A正确。
6.(2023·全国乙卷,14)一同学将排球自O点垫起,排球竖直向上运动,随后下落回到O点。设排球在运动过程中所受空气阻力大小和速度大小成正比,则该排球( )A.上升时间等于下落时间B.被垫起后瞬间的速度最大C.达到最高点时加速度为零D.下落过程中做匀加速运动
7.(2024·浙江温州模拟)如图4为“H225”应急救援直升机在永嘉碧莲镇执行灭火任务时的情景。直升机沿水平方向匀速直线飞往水源地取水时,悬挂空水桶的悬索与竖直方向的夹角为37°;直升机取水后飞往火场灭火,沿水平方向以5 m/s2的加速度匀加速直线飞行时,悬挂水桶的悬索与竖直方向的夹角也为37°。若空气阻力大小不变,空桶质量为400 kg,忽略悬索的质量,则此时水桶中水的质量为(sin 37°=0.6,cs 37°=0.8,重力加速度g取10 m/s2)( )
A.260 kgB.500 kgC.800 kgD.1 000 kg
解析 直升机悬挂空桶匀速飞往水源取水时,空桶受力平衡,有T1sin 37°-f=0,T1cs 37°-mg=0,解得f=3 000 N,直升机加速返回时,由牛顿第二定律,可得T2sin 37°-f=(m+M)a,T2cs 37°-(m+M)g=0,解得桶中水的质量为M=800 kg,故C正确。
对点练3 牛顿第三定律8.(2024·广东佛山模拟)“神舟十六号”在“长征二号”运载火箭的推动下顺利进入太空,如图5所示为“长征二号”运载火箭,下列关于它在竖直方向加速起飞过程的说法,正确的是( )
A.火箭加速上升时,航天员对座椅的压力小于自身重力B.保温泡沫塑料从箭壳上自行脱落后做自由落体运动C.火箭喷出的热气流对火箭的作用力大小等于火箭对热气流的作用力大小D.燃料燃烧推动空气,空气反作用力推动火箭升空
解析 火箭加速上升时,航天员处于超重状态,对座椅的压力大于自身重力,A错误;保温泡沫塑料从箭壳上自行脱落时,由于具有惯性,有向上的速度,所以做竖直上抛运动,B错误;火箭喷出的热气流对火箭的作用力与火箭对热气流的作用力是一对作用力和反作用力,大小相等,C正确;火箭中的燃料燃烧向下喷气,喷出的气体的反作用力推动火箭升空,不是外界空气的作用力,D错误。
9.(2024·湖南长沙预测)杂技是一种技能、体能、娱乐性很强的表演活动。如图6所示为杂技“顶竿”表演,一人A站在地上,肩上扛一质量为M的竖直竹竿,当竿上一质量为m的人B以加速度a加速下滑时,竿对人A的压力大小为(已知重力加速度为g)( )A.(M+m)g-maB.(M+m)gC.(M+m)g+maD.(M-m)g
解析 以B为研究对象,根据牛顿第二定律有mg-f=ma,再以竹竿为研究对象,由平衡条件有FN=Mg+f=(M+m)g-ma,根据牛顿第三定律可知竿对人A的压力大小为(M+m)g-ma,故A正确。
B级 综合提升练10.2021年5月15日,天问一号着陆器在成功着陆火星表面的过程中,经大气层290 s的减速,速度从4.9×103 m/s减为4.6×102 m/s;打开降落伞后,经过90 s速度进一步减为1.0×102 m/s;与降落伞分离,打开发动机减速后处于悬停状态;经过对着陆点的探测后平稳着陆。若打开降落伞至分离前的运动可视为竖直向下运动,则着陆器( )
A.打开降落伞前,只受到气体阻力的作用B.打开降落伞至分离前,受到的合力方向竖直向上C.打开降落伞至分离前,只受到浮力和气体阻力的作用D.悬停状态中,发动机喷火的反作用力与气体阻力是平衡力
解析 打开降落伞前,着陆器受到大气的阻力作用以及火星的引力作用,选项A错误;打开降落伞至分离前,着陆器做减速运动,加速度方向竖直向上,则合力方向竖直向上,选项B正确;打开降落伞至分离前,着陆器受到降落伞的拉力和气体阻力以及火星的引力作用,选项C错误;悬停状态中,发动机喷火的反作用力是气体对发动机的作用力,由于发动机还受到火星的引力,则发动机喷火的反作用力与气体阻力不是平衡力,选项D错误。
11.如图8所示,一艘宇宙飞船在太空中沿直线飞行,飞船内有一质量为2 kg的物体通过力传感器与飞船后壁相连,开动推进器后,发现力传感器的读数为0.6 N,若飞船的总质量为3 000 kg,下列说法正确的是( )A.飞船获得的加速度为2×10-4 m/s2B.飞船受到的推力为30 900 NC.飞船在4 s末的速度大小为1.2 m/sD.飞船速度的变化率为0.3 m/s2
12.(多选)如图9甲所示,一竖直放置的足够长的固定玻璃管中装满某种液体,一半径为r、质量为m的金属小球,从t=0时刻起,由液面静止释放,小球在液体中下落,其加速度a随速度v的变化规律如图乙所示。已知小球在液体中受到的阻力f=6πηvr,式中r是小球的半径,v是小球的速度,η是常数。忽略小球在液体中受到的浮力,重力加速度为g,下列说法正确的是( )
C级 培优加强练13.如图10,用AB、BC两根细绳把质量为m=1 kg的小球悬挂于车内,当小车向右做水平匀速直线运动时,AB绳与竖直方向的夹角为α=37°,BC绳与竖直方向的夹角为β=53°,求:(重力加速度g取10 m/s2,sin 37°=0.6,cs 37°=0.8,sin 53°=0.8,cs 53°=0.6)
(1)AB、BC中的张力大小;(2)当小车以a=8 m/s2的加速度水平向右行驶时,AB、BC中的张力大小。
相关课件
这是一份2025年高考物理二轮复习第三章 牛顿运动定律 增分微点4 等时圆模型课件+讲义(教师+学生)+跟踪练习,文件包含第三章牛顿运动定律增分微点4等时圆模型pptx、第三章牛顿运动定律增分微点4等时圆模型-教师讲义docx、第三章牛顿运动定律增分微点4等时圆模型-学生复习讲义docx等3份课件配套教学资源,其中PPT共13页, 欢迎下载使用。
这是一份2025年高考物理二轮复习第三章 牛顿运动定律 专题强化六 动力学中的“滑块—木板”模型课件+讲义(教师+学生)+跟踪练习,文件包含第三章牛顿运动定律专题强化六动力学中的“滑块木板”模型pptx、第三章牛顿运动定律专题强化练六动力学中的“滑块木板”模型-学生跟踪练习docx、第三章牛顿运动定律专题强化六动力学中的“滑块木板”模型-教师讲义docx、第三章牛顿运动定律专题强化六动力学中的“滑块木板”模型-学生复习讲义docx等4份课件配套教学资源,其中PPT共28页, 欢迎下载使用。
这是一份2025年高考物理二轮复习第三章 牛顿运动定律 专题强化五 动力学中的传送带模型课件+讲义(教师+学生)+跟踪练习,文件包含第三章牛顿运动定律专题强化五动力学中的传送带模型pptx、第三章牛顿运动定律专题强化练五动力学中的传送带模型-学生跟踪练习docx、第三章牛顿运动定律专题强化五动力学中的传送带模型-教师讲义docx、第三章牛顿运动定律专题强化五动力学中的传送带模型-学生复习讲义docx等4份课件配套教学资源,其中PPT共36页, 欢迎下载使用。

