所属成套资源:全套人教版高中地理选择性必修1课时课件+练习含答案
高中地理人教版 (2019)选择性必修1 自然地理基础第二章 地表形态的塑造第一节 塑造地表形态的力量达标测试
展开
这是一份高中地理人教版 (2019)选择性必修1 自然地理基础第二章 地表形态的塑造第一节 塑造地表形态的力量达标测试,共21页。试卷主要包含了内力作用,内力作用的主要表现形式不包括,下列说法错误的是,e海蚀柱不存在海蚀凹槽的原因是等内容,欢迎下载使用。
基础过关练
题组一 内力作用
塞拉比斯古庙遗址位于意大利那不勒斯海岸,这座古庙早已倒塌,只剩下三根大理石柱子,每根石柱中间都有“百孔千疮”的一段,石柱上截和下截保存得比较完整。读图,完成下面两题。
1.(经典题)导致大理石柱变迁的主要地质作用是( )
A.地壳水平运动 B.火山喷发
C.地壳垂直运动 D.变质作用
2.(经典题)从公元79年到1955年,那不勒斯海岸( )
①以水平运动为主
②经历了上升—下降—上升的地壳运动过程
③以垂直运动为主
④经历了下降—上升—下降的地壳运动过程
A.①② B.③④ C.②③ D.①④
(2024福建漳州华安一中月考)地球内部作用力来自地球内部的热能、化学能、重力能、地球转动能等。由地球内部这些力所产生的作用,称内力作用。据此完成下面两题。
3.内力作用( )
A.能量都来自地球内部的热能
B.总趋势是使地表变得高低不平
C.都能瞬间改变地表形态
D.塑造地形的主要方式是岩浆活动
4.内力作用的主要表现形式不包括( )
A.地壳运动 B.变质作用
C.岩浆活动 D.侵蚀作用
题组二 外力作用
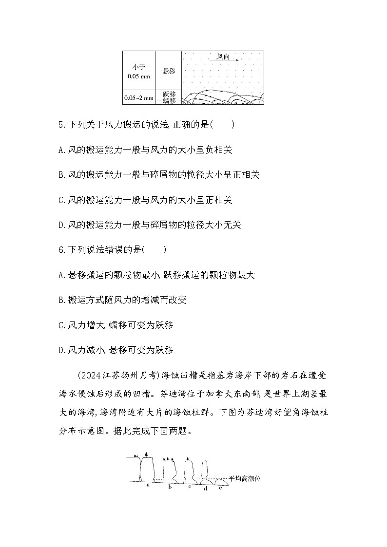
(2024四川内江二中期中)风把从地表吹扬起来的松散碎屑物质搬运到他处的过程,称为风的搬运作用。下图示意风力搬运的三种方式。读图,完成下面两题。
5.下列关于风力搬运的说法,正确的是( )
A.风的搬运能力一般与风力的大小呈负相关
B.风的搬运能力一般与碎屑物的粒径大小呈正相关
C.风的搬运能力一般与风力的大小呈正相关
D.风的搬运能力一般与碎屑物的粒径大小无关
6.下列说法错误的是( )
A.悬移搬运的颗粒物最小,跃移搬运的颗粒物最大
B.搬运方式随风力的增减而改变
C.风力增大,蠕移可变为跃移
D.风力减小,悬移可变为跃移
(2024江苏扬州月考)海蚀凹槽是指基岩海岸下部的岩石在遭受海水侵蚀后形成的凹槽。芬迪湾位于加拿大东南部,是世界上潮差最大的海湾,海湾附近有大片的海蚀柱群。下图为芬迪湾好望角海蚀柱分布示意图。据此完成下面两题。
7.图示四座海蚀柱中,形成海蚀凹槽最晚的是( )
A.a B.b C.c D.d
8.e海蚀柱不存在海蚀凹槽的原因是( )
A.海蚀柱基部光滑,海浪摩擦力较小
B.海蚀柱基部较低,几乎不出露海平面
C.终年被海水淹没,受海水侵蚀作用弱
D.受海水侵蚀严重,基部之上石柱坍塌
(2024河北张家口期中)当冰川的终端位置暂时稳定时,冰碛物在冰川前缘堆积形成的弧形垄状地貌,称为终碛垄。终碛垄是古冰川停滞位置的一个重要标志,若冰川在后退过程中有多次停顿,则会形成多条终碛垄。下图为我国西北某地山岳冰川地貌示意图。读图,完成下面两题。
9.(易错题)与流水堆积地貌相比,终碛垄组成物质的特征是( )
A.分选性好 B.磨圆度高
C.棱角分明 D.大小均匀
10.图示地区终碛垄由乙到甲的位置变动过程中,气候( )
A.逐渐变冷 B.逐渐变暖
C.冷暖交替 D.持续稳定
题组三 岩石圈的物质循环
(2023河北沧州期中)岩石圈物质循环改变了地表形态,塑造出了千姿百态的地貌景观。下图为岩石圈物质循环示意图。据此完成下面三题。
11.图中序号代表变质作用的是( )
A.① B.② C.③ D.④
12.④作用的结果是塑造了( )
A.喀斯特地貌 B.丹霞地貌
C.雅丹地貌 D.火山地貌
13.属于丁类岩石的是( )
A.石灰岩、砂岩 B.玄武岩、安山岩
C.花岗岩、砾岩 D.大理岩、片麻岩
(2024广东清远期中)新疆维吾尔自治区海拔1 200米的盘吉尔塔格山岩体多为火山岩,岩石中含丰富的碳酸钙,形成独特的火山岩石林景观(如下图所示)。据此完成下面三题。
14.该地岩石最可能是( )
A.石灰岩 B.大理岩
C.花岗岩 D.玄武岩
15.该地岩石主要由( )
A.流水所挟带的泥沙固结形成
B.岩浆上升冷却、凝固形成
C.大规模的海陆变迁形成
D.干旱区风化物沉积形成
16.形成该石林景观的主要外力作用是( )
A.风力侵蚀和流水侵蚀
B.冰川侵蚀和化学风化
C.物理风化和风力堆积
D.流水侵蚀和风力堆积
能力提升练
题组一 内外力作用与地表形态
(2024安徽A10联盟11月段考)戈壁是指地表布满石块的荒漠。当地表物质膨胀时,砾石被抬升,表层尘土随之填满下部空隙,因此荒漠砾石层一般呈现“上砾下土”的结构。黑戈壁是戈壁中受干旱气候影响最充分的类型,砾石表面覆盖有黑色物质。下图示意新疆某山坡黑戈壁景观。据此完成下面两题。
1.(易错题)图中黑戈壁景观中浅色区域的成因是( )
A.流水侵蚀 B.流水堆积
C.风力侵蚀 D.风力搬运
2.该地荒漠砾石层中砾石抬升明显的季节有( )
①春季 ②夏季 ③秋季 ④冬季
A.①② B.①③ C.②③ D.②④
(2024广东广州期中)冰川槽谷横剖面一般呈“U”形,其形态的沿程变化反映出冰川侵蚀特征的沿程分异。下图示意青藏高原某冰川不同部位槽谷横剖面形态。据此回答下面两题。
3.影响图示冰川槽谷横剖面形态差异的主要因素有( )
①植被覆盖度 ②基岩性质
③冰川动力 ④冰川温度
A.①③ B.①④
C.②③ D.②④
4.与乙处相比,甲处槽谷横剖面谷宽更大,最可能是因为相较于乙处,甲处( )
A.位于冰川下游,冰川规模大,冰川堆积作用强
B.位于冰川上游,垂直高差大,冰川侵蚀作用强
C.位于主冰川和支冰川汇流处,冰川堆积作用强
D.位于主冰川和支冰川汇流处,冰川侵蚀作用强
(2024河北保定安国中学期中,)一位游客在日记中写到“远眺风城,宛若中世纪的一座古城堡,但见堡群林立,大小相间,高矮参差,错落重叠,强劲的西北风扬起地面的沙子,疾速向岩石上击去,给人以凄森苍凉恐怖之感,历经亿万年的风削雨蚀,水刷日照,这里形成了与风向平行、相间排列的高大土墩,如古堡遗迹,突兀于戈壁”。据考察,大约一亿多年前的白垩纪时,该地是一个巨大的淡水湖泊,后来经过两次大的地壳变动,湖泊变成了间夹着砂岩和泥板岩的陆地瀚海。如图为游客拍下的照片。读图,完成下面两题。
5.游客描述的地貌名称和外力作用搭配正确的是 ( )
A.雅丹地貌—风力侵蚀
B.喀斯特地貌—流水溶蚀
C.丹霞地貌—流水侵蚀
D.沙丘、沙垄—风力堆积
6.图示地貌的形成过程是( )
A.沉积作用—地壳下降—风力侵蚀
B.沉积作用—地壳上升—风力侵蚀
C.岩浆活动—风力侵蚀—地壳下降
D.岩浆活动—地壳上升—风力侵蚀
(2023浙江金华联考改编)红层地貌就是红色的沉积地层,一般由砾岩、砂岩这些岩石组成。我国南方丹霞地貌,在国际上也称为红层地貌。美国西部宰恩国家公园的红层地貌和我国南方丹霞山有诸多相似性和差异性。下表为两种地貌典型地区的气候、水文数据对比表,下图为两种地貌实景对比图。据此完成下面两题。
7.形成美国西部红层地貌的主要风化作用类型是 ( )
A.物理风化 B.化学风化
C.生物风化 D.球状风化
8.两种地貌形成的共同地质作用顺序是( )
①红层堆积 ②构造抬升
③盆地形成 ④外力塑造
A.①②③④ B.③①②④
C.③④②① D.④③②①
题组二 岩石圈的物质循环过程与岩石特征
(2024江西上饶一中月考,)灵璧石产于安徽省灵璧县,该地在震旦纪期间为一片浅海海滨,在海相沉积作用(海洋环境下,近海海洋动力过程产生的一系列沉积)下发育成各类岩石矿体。进入古生代发生了燕山运动,伴有火山喷发活动,原有岩石在高温作用下形成现在的灵璧石。下图为灵璧石图和岩石圈物质循环图。据此完成下面两题。
9.灵璧石按成因所属岩石类型以及形成过程搭配正确的是( )
A.甲—④ B.乙—③
C.丙—③ D.丁—②
10.形成灵璧石的地质作用过程由先到后依次是( )
A.①②③ B.①③②
C.⑤④⑥ D.⑤⑥④
(2024广东肇庆月考)黄山地处安徽省南部,山体主要由花岗岩构成,多垂直裂缝,以奇松、怪石等“四绝”著称于世。黄山的怪石形态似人似物,似鸟似兽,千奇百怪,令人叫绝。据此完成下面三题。
11.黄山怪石形成的地质基础是( )
A.岩体庞大,裸露地表
B.岩石成层,层理构造显著
C.岩石深厚,时代久远
D.岩石坚硬,垂直裂缝发育
12.塑造黄山怪石的主要外力作用是( )
A.侵蚀、搬运 B.搬运、风化
C.风化、侵蚀 D.侵蚀、堆积
13.黄山怪石的广泛分布,说明黄山地区曾经发生过( )
①火山喷发 ②地壳运动
③岩浆活动 ④变质作用
A.①③ B.②④ C.②③ D.①④
答案与分层梯度式解析
基础过关练
1.C 读图可知,不同时期海平面以上大理石柱的高度有时变高,有时变低,这说明大理石柱发生升降现象,主要与地壳垂直运动有关,选C。
2.B 根据图中海平面以上大理石柱高度的变化,可知从公元79年到15世纪,那不勒斯海岸地壳下降;从15世纪到18世纪,那不勒斯海岸地壳上升;从18世纪到1955年,那不勒斯海岸地壳下降。下降和上升均为地壳的垂直运动。故本题选B。
3.B 由材料可知,内力作用的能量不只来自热能,还有化学能、重力能、地球转动能等,A错误;内力作用能量大,对地表形态的影响较大,总的趋势是使地表变得高低不平,B正确;内力作用包括岩浆活动、变质作用和地壳运动,并非都能瞬间改变地表形态,其中变质作用则不能改变地表形态,C错误;塑造地形的内力作用主要是地壳运动,D错误。
4.D 内力作用的主要表现形式包括岩浆活动、地壳运动、变质作用,A、B、C属于内力作用。侵蚀作用属于外力作用,符合题意,故选D。
5.C 图中显示碎屑物粒径小于0.05 mm时,对应悬移搬运方式,粒径介于0.05~2 mm时,对应跃移和蠕移搬运方式,说明风的搬运能力与碎屑物的粒径大小成反比,一般情况下,碎屑物颗粒越小,风力搬运作用越明显,B、D错误;一般情况下,风力越大,动力越强,风的搬运能力越强,二者呈正相关,A错误、C正确。
6.A
本题要求选择说法错误的选项,故选A。
知识拓展 风的搬运方式与风力强弱和被搬运物质的大小、密度有关,主要以悬移、跃移和蠕移三种方式进行:①细而轻的砂粒在风力的吹扬下,悬浮于气流中移动的方式,简称悬移,颗粒越细搬运距离越远;②砂粒在风力的作用下以跳跃方式前移,简称跃移;③当风速较小或者地面砂粒较大时,砂粒沿着地面滚动或滑动,称为蠕移。
7.A 由材料“海蚀凹槽是指基岩海岸下部的岩石在遭受海水侵蚀后形成的凹槽”并结合所学知识可推知,越深入海洋的位置受海水侵蚀越强烈,因而形成海蚀凹槽的时间越早;越接近陆地的位置受海水侵蚀越微弱,因而形成海蚀凹槽的时间越晚。图示a最接近陆地,只有一侧形成了海蚀凹槽,由此可判断图示四座海蚀柱中海蚀凹槽形成最晚的是a,A正确。
8.D 结合上题分析可知,e海蚀柱深入海洋的位置最远,因此其受海水侵蚀最强烈,海蚀凹槽形成的时间也应最早;由于长期受海水侵蚀,海蚀凹槽逐渐变深,最终切穿海蚀柱,导致基部之上的海蚀柱坍塌,海蚀凹槽也因此消失,故D正确。
9.C 终碛垄是冰碛物在冰川前缘堆积形成的弧形垄状地貌,与流水堆积地貌相比,终碛垄组成物质(冰碛物)棱角分明、磨圆度低,无明显的层状结构,颗粒大小杂乱无章,分选性差,故选C。
易错分析 沉积物的分选性
分选性是指碎屑颗粒大小的均匀程度,大小均匀者,分选性好,大小混杂者,分选性差。碎屑颗粒的分选程度受沉积环境的动力条件影响,一般情况下,风力、流水和海浪作用下,碎屑物的分选性较好,而冰川沉积物的分选性较差。
10.B 由材料可知,终碛垄是古冰川停滞位置的一个重要标志,若冰川在后退过程中有多次停顿,则会形成多条终碛垄。由甲、乙的位置判断,终碛垄由乙到甲的位置变动过程中,冰川不断后退,说明气候逐渐变暖,B正确。
11.B 由图可知,从岩浆指出的箭头指向甲和乙,故甲、乙均为岩浆岩,而甲的位置比乙高,故甲应在地表,乙在地下,甲为喷出岩,乙为侵入岩;沉积物指向丁,故丁为沉积岩,所以丙为变质岩,则代表变质作用的是指向丙的箭头②,B符合题意。
12.D 由上题可知,甲为喷出岩,故指向甲的箭头④应为岩浆喷出地表后的冷却凝固作用,该作用下,大量岩浆喷出地表,冷却凝固堆积形成火山地貌,D符合题意。
13.A 由前面的分析可知,丁为沉积岩。结合所学知识可知,石灰岩、砂岩、砾岩属于沉积岩,A正确;玄武岩、安山岩和花岗岩属于岩浆岩,B、C错误;大理岩、片麻岩属于变质岩,D错误。
14.D 火山岩属于喷出型岩浆岩,由“盘吉尔塔格山岩体多为火山岩”可知,该地岩石最可能是玄武岩,D正确;石灰岩是沉积岩,A错误;大理岩是变质岩,B错误;花岗岩是侵入型岩浆岩,C错误。
归纳提升 常见的岩石类型及其典型代表
易混辨析 火山岩与火成岩的区分
火山岩特指喷出型岩浆岩(喷出岩);而火成岩指岩浆岩,包括侵入岩和喷出岩。
15.B 结合上题分析可知,该地岩石为喷出型岩浆岩,是岩浆喷出地表冷却、凝固形成的,B正确。
16.A 图示火山岩石林景观的形成过程:首先是岩浆向上喷出地表冷却、凝固形成火山岩;再经过地壳运动,岩层抬升使该地突出地表;最后通过外力的风化、侵蚀(主要为风力侵蚀和流水侵蚀),最终形成火山岩石林景观,A正确。该石林景观所在地海拔约为1 200米,无冰川分布,因此不受冰川侵蚀作用的影响,B错误。该地貌为侵蚀地貌,不是由风力堆积作用形成的,C、D错误。
能力提升练
1.A 据材料可知,黑戈壁地表砾石广布、呈黑色(砾石表面覆盖有黑色物质),下部有尘土覆盖、颜色较浅,黑戈壁景观中出现浅色区域,应是地表砾石被侵蚀,下部土层出露所致,B错误;图中景观位于山坡,且海拔更高区域有冰雪覆盖,推测该地有季节性地表径流冲刷地表,黑色砾石被搬运带走,导致底部土层出露,形成浅色条状区域,A正确;风力侵蚀和风力搬运不易形成自山顶而下的线条状景观,C、D错误。
易错分析 干旱和半干旱地区的外力作用以物理风化和风力作用为主,但流水、冰川等外力作用可能在局部小区域表现显著,如山坡地带受降水或山顶积雪融水的影响,坡面径流较多,流水作用显著;高山山顶附近,冰川作用可能较为显著。
2.D 结合材料可知,砾石被抬升的主要原因是地表物质发生膨胀。该戈壁景观位于新疆,夏季气温高,地表物质易受热膨胀;冬季气温低,土层中水体冻结时冰的体积比水大,地表物质易受冻胀作用影响而膨胀。因此夏季和冬季砾石抬升明显,D正确。
3.C 冰川槽谷是冰川侵蚀形成的,其形态主要与冰川侵蚀强度有关,冰川侵蚀强度主要与冰川动力、基岩性质等有关,底部基岩硬度越小,越容易被侵蚀,冰川槽谷越深、越宽,②正确;冰川动力越强,冰川侵蚀越强烈,冰川槽谷越深、越宽,③正确;冰川侵蚀强度与植被覆盖度关系不大,同一冰川的不同部位温度差异较小,①④错误。故选C。
4.D 冰川槽谷是由冰蚀作用形成的,甲、乙两处槽谷形态存在差异,说明两处冰川侵蚀作用存在差异,与两处的冰川堆积作用强弱无关,A、C错误;据图中槽谷底部海拔和冰川自高处向低处运动可知,甲处位于乙处下游,B错误;在主冰川和支冰川汇流处,冰川规模增大,会导致冰川对槽谷两侧的侵蚀作用增强,槽谷随之展宽,故推测甲处最可能位于支冰川与主冰川汇流处,D正确。图解如下:
5.A 从游客的描述“与风向平行、相间排列的高大土墩,如古堡遗迹,突兀于戈壁”中,可看出该地貌是雅丹地貌,雅丹地貌主要是由风力侵蚀作用形成的,A正确;游客描述的地貌特征与喀斯特地貌、丹霞地貌、沙丘沙垄的特征不一致,B、C、D错误。
知识拓展 雅丹地貌泛指干旱地区一种风蚀地貌,河湖相沉积物所形成的地面,经风化作用、间歇性流水冲刷和风蚀作用,形成与盛行风向平行、相间排列的风蚀土墩和风蚀凹地(沟槽)地貌组合。
6.B 由“大约一亿多年前的白垩纪时,该地是一个巨大的淡水湖泊,后来经过两次大的地壳变动,湖泊变成了间夹着砂岩和泥板岩的陆地瀚海”可知,该地最先为湖泊,地势较低,接受沉积作用,形成砂岩和泥板岩;然后地壳抬升,湖泊变为陆地,岩层出露;随后岩层受到风力侵蚀,形成与风向平行、相间排列的高大土墩,B正确、A错误;砂岩和泥板岩属于沉积岩,该地貌中没有岩浆岩分布,因此其形成过程无岩浆活动参与,C、D错误。
7.A 美国西部属于大陆性气候,地形以山地为主,故宰恩国家公园气候干旱且海拔高,昼夜温差、年温差均较大,所以物理风化作用显著,故形成其红层地貌的主要风化作用类型是物理风化,A正确。
8.B 红层是红色的沉积地层,是外力挟带沉积物在地势低洼处堆积而成的,然后地层抬升,出露地表,在外力风化、侵蚀等作用下形成红层地貌。故两种地貌形成的共同地质作用顺序应为先形成地势低洼的盆地,然后红层堆积,随后构造抬升,最后是外力塑造,即顺序是③①②④,B正确。
9.A 从岩石圈物质循环图中可以看出,乙是由沉积物形成的,故乙为沉积岩;岩石圈各类岩石均可形成丁,可判断丁为岩浆;丙由丁形成,故丙为岩浆岩;则甲应为变质岩。材料中的灵璧石是在高温作用下形成的,应为变质岩,故灵璧石对应的岩石类型应为变质岩——甲;其是在海相沉积作用下先形成沉积岩,而后在高温作用下形成的,形成过程符合④,A正确。
10.D 结合上题解析及岩石圈物质循环图可判断,①③为熔化作用,②为外力作用,④为变质作用,⑤为压实、固结作用,⑥为冷却、凝固作用,具体如下图所示。从材料中可知,灵璧石的前身是海相沉积作用形成的岩石,即沉积岩,从图中来看,对应⑤;进入古生代发生了燕山运动,并伴有火山喷发,火山喷发属岩浆冷却、凝固作用,对应⑥;而后沉积岩在高温作用下形成灵璧石,属变质作用,对应④。故灵璧石形成顺序应为⑤⑥④,D正确。
11.D “岩体庞大,裸露地表”是黄山怪石的具体表现之一,不是其形成的地质基础,A错误;黄山怪石主要为花岗岩,属于侵入型岩浆岩,而“岩石成层,层理构造显著”属于沉积岩的典型特征,B错误;怪石的形成与岩石形成时代关系不大,C错误;岩石坚硬,垂直裂缝发育,流水等易沿垂直裂缝侵蚀,导致岩石结构被破坏,重力作用使部分碎石发生崩落,进而才能形成黄山怪石千奇百怪的形态,D正确。
解题关键 不同岩石的特点
①侵入型岩浆岩(侵入岩):由于冷凝速度较慢,矿物晶体颗粒较大;②喷出型岩浆岩(喷出岩):由于岩浆喷出地表快速冷却,晶体颗粒较小,有气孔或流纹构造;③沉积岩:具有层理结构,常含有化石;④变质岩:岩石结构致密,矿物定向排列,具有片理构造。
12.C 结合上题解析可知,黄山怪石主要由风化、流水等外力作用对原有岩石进行侵蚀和破坏而形成,与搬运和堆积关系不大,C正确。
13.C 山体主要由花岗岩构成,而花岗岩为侵入型岩浆岩,表明黄山地区发生过岩浆活动,而不是火山喷发(火山喷发形成的是喷出型岩浆岩),①错误、③正确;花岗岩应深埋于地下,而黄山怪石的广泛分布,说明该地曾出现地壳抬升运动,使得花岗岩大面积出露地表,之后接受外力风化、侵蚀,形成黄山怪石,②正确;黄山怪石仍属于花岗岩,并未经历变质作用,④错误。故选C。
地点
多年平均降水量(mm)
极端最高温/最低温(℃)
多年平均径流总量(m3)
宰恩国
家公园
411
46/-26
0.97×108
丹霞山
1 715
40.9/-5.4
18.88×108
思维过程
结论
读图可知,悬移搬运的颗粒物最小,蠕移搬运的颗粒物最大
A说法错误
风力搬运方式随风力增减而改变,风力越大搬运能力越强
B说法正确
风力增大时,风的搬运能力增强,蠕移可变为跃移
C说法正确
风力减小时,风的搬运能力减弱,悬移可变为跃移
D说法正确
岩石类型
典型代表
喷出岩(火山岩)
玄武岩、安山岩、流纹岩
侵入岩
花岗岩
沉积岩(水成岩)
石灰岩、砂岩、页岩、砾岩、白云岩
变质岩
大理岩、石英岩、板岩、片麻岩
相关试卷
这是一份高中地理人教版 (2019)选择性必修1 自然地理基础第一节 塑造地表形态的力量练习题,共7页。试卷主要包含了图中由内力作用形成的地貌是,“三爿石”形成的先后顺序是,太湖石属于等内容,欢迎下载使用。
这是一份地理选择性必修1 自然地理基础第二章 地表形态的塑造第一节 塑造地表形态的力量同步达标检测题,共7页。
这是一份高中地理人教版 (2019)选择性必修1 自然地理基础第二章 地表形态的塑造第一节 塑造地表形态的力量测试题,共8页。

