资料中包含下列文件,点击文件名可预览资料内容








还剩7页未读,
继续阅读
所属成套资源:2025年高考政治一轮复习课件(含讲义)
成套系列资料,整套一键下载
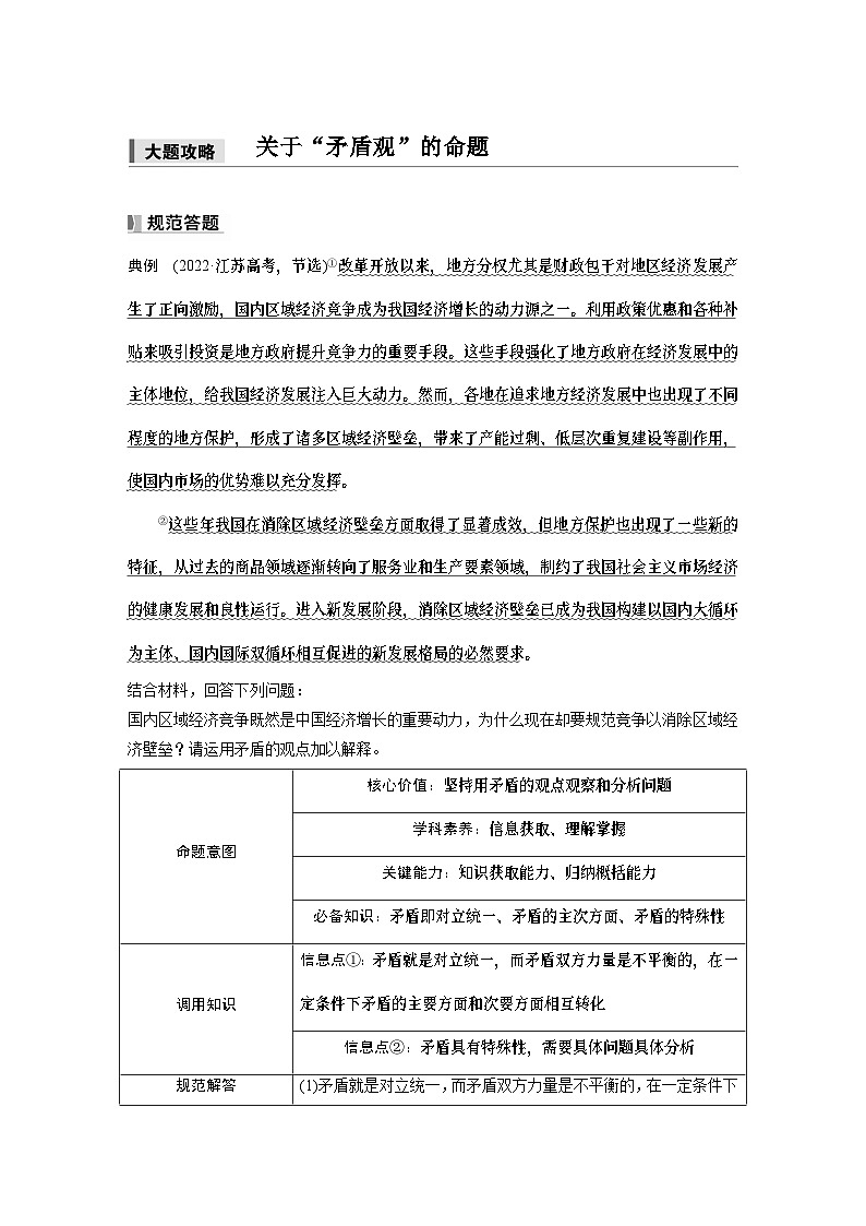
必修4 第十九课 大题攻略 关于“矛盾观”的命题-2025年高考政治一轮复习课件
展开相关课件
必修4 第二十二课 大题攻略 关于“价值观”的命题-2025年高考政治一轮复习课件:
这是一份必修4 第二十二课 大题攻略 关于“价值观”的命题-2025年高考政治一轮复习课件,文件包含必修4第二十二课大题攻略关于“价值观”的命题pptx、必修4第二十二课大题攻略关于“价值观”的命题教师版docx、必修4第二十二课大题攻略关于“价值观”的命题docx等3份课件配套教学资源,其中PPT共13页, 欢迎下载使用。
必修4 第十九课 大题攻略 关于“联系观”的命题-2025年高考政治一轮复习课件:
这是一份必修4 第十九课 大题攻略 关于“联系观”的命题-2025年高考政治一轮复习课件,文件包含必修4第十九课大题攻略关于“联系观”的命题pptx、必修4第十九课大题攻略关于“联系观”的命题教师版docx、必修4第十九课大题攻略关于“联系观”的命题docx等3份课件配套教学资源,其中PPT共13页, 欢迎下载使用。
必修4 第十八课 大题攻略 关于“物质和意识的辩证关系”的命题-2025年高考政治一轮复习课件:
这是一份必修4 第十八课 大题攻略 关于“物质和意识的辩证关系”的命题-2025年高考政治一轮复习课件,文件包含必修4第十八课大题攻略关于“物质和意识的辩证关系”的命题pptx、必修4第十八课大题攻略关于“物质和意识的辩证关系”的命题教师版docx、必修4第十八课大题攻略关于“物质和意识的辩证关系”的命题docx等3份课件配套教学资源,其中PPT共13页, 欢迎下载使用。
