还剩4页未读,
继续阅读
所属成套资源:2024年高考数学真题分类汇编
成套系列资料,整套一键下载
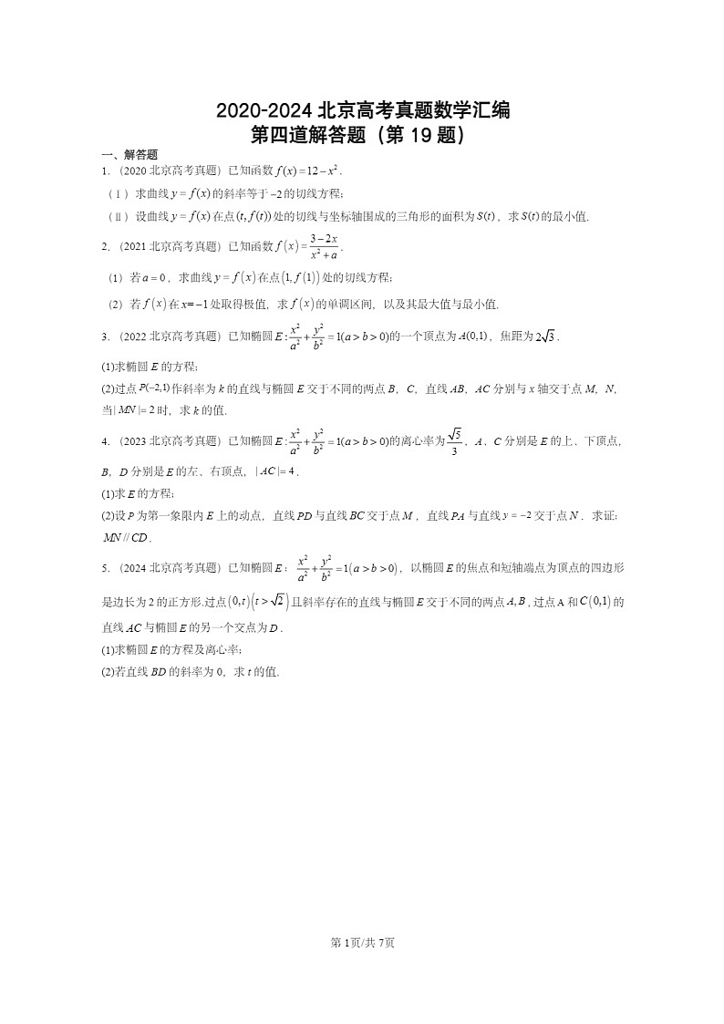
[数学]2020~2024北京高考真题数学分类汇编:第四道解答题(第19题)
展开
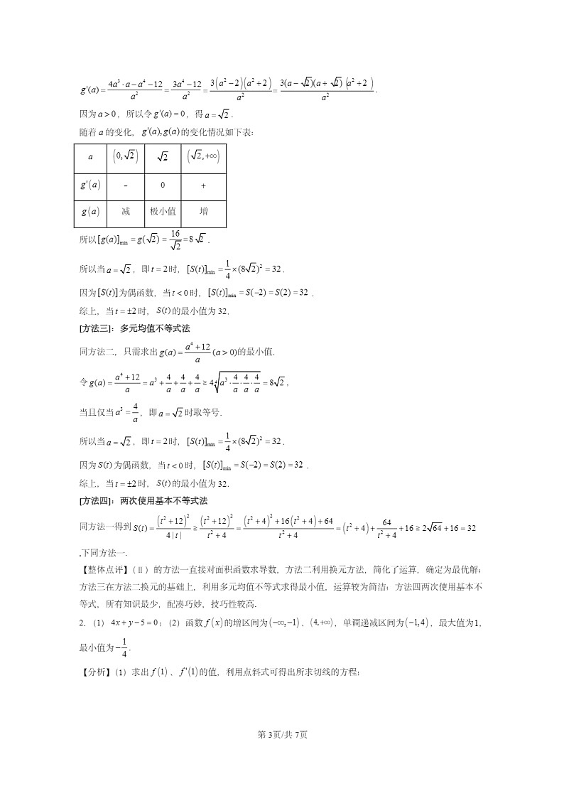
这是一份[数学]2020~2024北京高考真题数学分类汇编:第四道解答题(第19题),共7页。
相关试卷
[数学]2020~2024北京高考真题数学分类汇编:压轴解答题—新定义(第21题):
这是一份[数学]2020~2024北京高考真题数学分类汇编:压轴解答题—新定义(第21题),共13页。
[数学]2020~2024北京高考真题数学分类汇编:第一道解答题(第16题):
这是一份[数学]2020~2024北京高考真题数学分类汇编:第一道解答题(第16题),共9页。
[数学]2020~2024北京高考真题数学分类汇编:第五道解答题(第20题):
这是一份[数学]2020~2024北京高考真题数学分类汇编:第五道解答题(第20题),共8页。

