搜索
    上传资料 赚现金
    英语朗读宝

    [生物]内蒙古2024年中考生物临考满分模拟卷06(解析版)

    [生物]内蒙古2024年中考生物临考满分模拟卷06(解析版)第1页
    [生物]内蒙古2024年中考生物临考满分模拟卷06(解析版)第2页
    [生物]内蒙古2024年中考生物临考满分模拟卷06(解析版)第3页
    还剩4页未读, 继续阅读
    下载需要10学贝 1学贝=0.1元
    使用下载券免费下载
    加入资料篮
    立即下载

    [生物]内蒙古2024年中考生物临考满分模拟卷06(解析版)

    展开

    这是一份[生物]内蒙古2024年中考生物临考满分模拟卷06(解析版),共7页。
    1.答卷前,考生务必将自己的姓名、准考证号填写在答题卡上。
    2.回答第Ⅰ卷时,选出每小题答案后,用2B铅笔把答题卡上对应题目的答案标号涂黑。如需改动,用橡皮擦干净后,再选涂其他答案标号。写在本试卷上无效。
    3.回答第Ⅱ卷时,将答案写在答题卡上。写在本试卷上无效。
    4.考试结束后,将本试卷和答题卡一并交回。
    第Ⅰ卷(选择题 共10分)
    本题共5小题,每小题2分,共10分。在每小题的四个选项中,选出最符合题目要求的一项。
    1.图为关节结构模式图,下列描述错误的是( )
    A.①②③⑤组成关节
    B.③可以减少骨与骨之间的摩擦和减轻震动
    C.④的里面和外面的韧带增强了关节的牢固性
    D.⑤内有少量的滑液,有润滑关节的作用
    【答案】A
    【分析】如图所示:①关节头、②关节窝、③关节软骨、④关节囊、⑤关节腔。
    【详解】A.关节是骨连结的主要形式,一般由关节面①②、④关节囊和⑤关节腔三个部分组成,错误。
    B.③关节软骨可以减少骨与骨之间的摩擦和减轻震动,正确。
    C.④关节囊的里面和外面的韧带增强了关节的牢固性,正确。
    D.⑤关节腔内有少量的滑液,有润滑关节的作用,正确。
    故选A。
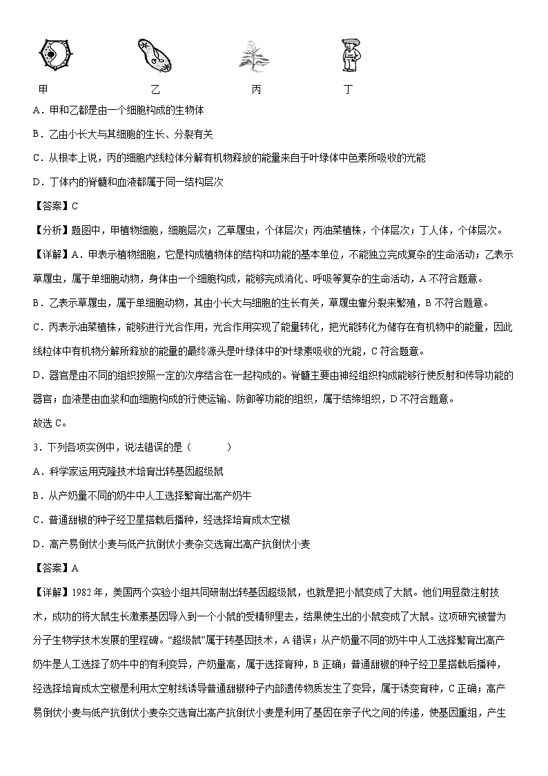
    2.下列有关生物体结构层次的叙述,正确的是( )
    A.甲和乙都是由一个细胞构成的生物体
    B.乙由小长大与其细胞的生长、分裂有关
    C.从根本上说,丙的细胞内线粒体分解有机物释放的能量来自于叶绿体中色素所吸收的光能
    D.丁体内的脊髓和血液都属于同一结构层次
    【答案】C
    【分析】题图中,甲植物细胞,细胞层次;乙草履虫,个体层次;丙油菜植株,个体层次;丁人体,个体层次。
    【详解】A.甲表示植物细胞,它是构成植物体的结构和功能的基本单位,不能独立完成复杂的生命活动;乙表示草履虫,属于单细胞动物,身体由一个细胞构成,能够完成消化、呼吸等复杂的生命活动,A不符合题意。
    B.乙表示草履虫,属于单细胞动物,其由小长大与细胞的生长有关,草履虫靠分裂来繁殖,B不符合题意。
    C.丙表示油菜植株,能够进行光合作用,光合作用实现了能量转化,把光能转化为储存在有机物中的能量,因此线粒体中有机物分解所释放的能量的最终源头是叶绿体中的叶绿素吸收的光能,C符合题意。
    D.器官是由不同的组织按照一定的次序结合在一起构成的。脊髓主要由神经组织构成能够行使反射和传导功能的器官;血液是由血浆和血细胞构成的行使运输、防御等功能的组织,属于结缔组织,D不符合题意。
    故选C。
    3.下列各项实例中,说法错误的是( )
    A.科学家运用克隆技术培育出转基因超级鼠
    B.从产奶量不同的奶牛中人工选择繁育出高产奶牛
    C.普通甜椒的种子经卫星搭载后播种,经选择培育成太空椒
    D.高产易倒伏小麦与低产抗倒伏小麦杂交选育出高产抗倒伏小麦
    【答案】A
    【详解】1982年,美国两个实验小组共同研制出转基因超级鼠,也就是把小鼠变成了大鼠。他们用显微注射技术,成功的将大鼠生长激素基因导入到一个小鼠的受精卵里去,结果使生出的小鼠变成了大鼠。这项研究被誉为分子生物学技术发展的里程碑。“超级鼠”属于转基因技术,A错误;从产奶量不同的奶牛中人工选择繁育出高产奶牛是人工选择了奶牛中的有利变异,产奶量高,属于选择育种,B正确;普通甜椒的种子经卫星搭载后播种,经选择培育成太空椒是利用太空射线诱导普通甜椒种子内部遗传物质发生了变异,属于诱变育种,C正确;高产易倒伏小麦与低产抗倒伏小麦杂交选育出高产抗倒伏小麦是利用了基因在亲子代之间的传递,使基因重组,产生稳定的、可以遗传的、具有优良性状的新品种,属于杂交育种,D正确。
    故选A。
    4.随着环境的不断改善,大量白鹭在济西湿地公园安家,科研人员通过野外观测,收集了白鹭的数量、性别及其年龄等基本信息,科研人员主要运用的科学方法是( )
    A.调查法B.观察法C.实验法D.测量法
    【答案】A
    【分析】科学探究常用的方法有观察法、实验法、调查法、比较法、文献法和资料分析法等。
    【详解】A.调查法是科学探究常用的方法之一。调查时首先要明确调查目的和调查对象,并制订合理的调查方案。有时因为调查的范围很大,不可能逐一调查,就要选取一部分调查对象作为样本。调查过程中要如实记录。对调查的结果要进行整理和分析,有时要用数学方法进行统计,随着环境的不断改善,大量白鹭在济西湿地公园安家,科研人员通过野外观测,收集了白鹭的数量、性别及其年龄等基本信息,科研人员主要运用的科学方法是调查法,A符合题意。
    B.观察法是在自然状态下,研究者按照一定的目的和计划,用自己的肉眼,也可以借助放大镜、显微镜等仪器,或利用照相机、录像机、摄像机等工具,对客观事物进行系统的感知、考察和描述,以发现和验证科学结论,B不符合题意。
    C.实验法是需要发现并提出问题,收集与问题相关的信息,作出假设,设计实验方案,实施实验并记录,分析实验现象,得出结论,C不符合题意。
    D.测量法是用一套预先经过标准化问题(量表)来测验某种心理品质的方法。通过测验,可以为进一步的诊断、评价、甄选和有效的实践与指导提供依据,D不符合题意。
    故选A。
    5.菊石是已经灭绝的海洋无脊椎动物之一,因其表面有类似菊花的线纹而得名。菊石有外套膜和壳体等结构。据此推测,菊石属于( )
    A.腔肠动物B.鱼类C.软体动物D.甲壳动物
    【答案】C
    【分析】软体动物的特征:身体柔软,不分节,可区分为头、足、内脏团三部分,体外有外套膜,常常分泌有贝壳。
    【详解】A.腔肠动物的主要特征:身体呈辐射对称,体表有刺细胞,有口无肛门,A不符合题意。
    B.鱼的主要特征:生活在水中,体表常有鳞片覆盖,用鳃呼吸,通过尾部和躯干部的摆动以及鳍的协调作用游泳,B不符合题意。
    C.菊石的身体柔软,体外有外套膜和坚硬的贝壳,因此属于软体动物,C符合题意。
    D.甲壳类是甲壳动物因身体外披有“盔甲”而得名。甲壳动物大多数生活在海洋里,少数栖息在淡水中和陆地上;比如虾、蟹等甲壳动物有5对足,其中4对用来爬行和游泳,还有一对螯足用来御敌和捕食,D不符合题意。
    故选C。
    第 = 2 \* ROMAN II卷(非选择题 共20分)
    二、本题共2小题,除特殊标注外,每空1分,共20分。
    6.下面图一表示某森林生态系统中的食物链和食物网,图二表示图一中某条食物链各生物体内有毒物质的相对含量,图三表示生态系统中的碳循环和能量流动。请据图回答:
    (1)在生物学上,把空气、光照、水分、鼠、兔等影响草生活和分布的因素统称为 。
    (2)图一所在的生态系统中,能量的源头是 ,含能量最少的动物是 。
    (3)图二中的甲对应图一中的生物是 。
    (4)图三中的A在生态系统中表示的组成成分是 ,它通过生理过程 (填序号),不断消耗大气中的二氧化碳,又将氧气排放到大气中,有效的维持了生物圈中的 。
    (5)写出图三中的食物链 。 由图三可以看出能量流动的特点之一是能量沿食物链 。
    (6)由于化石燃料的大量开发和使用,二氧化碳等气体的排放量不断增加,导致温室效应增强,破坏了生态系统的稳定性。作为生物圈中的一员,你打算怎么做?
    【答案】(1)生态因素 (2)太阳能 鹰 (3)蛇 (4)生产者 ② 碳氧平衡 (5)A→B→C 逐级递减 (6)提倡使用节能技术和节能产品;减少生活作息中所耗用的能量(节约水电、绿色出行 乘坐公共交通工具、步行或骑自行车);植树造林等
    【详解】(1)在生物学上,把空气、光照、水分、鼠、兔等影响草生活和分布的因素统称为生态因素;(2)图一所在的生态系统中,能量的源头是太阳能,能量石沿着食物链流动的,流动的过程中逐级递减,越往食物链的末端能量越少,鹰位于食物链的最顶端,因而能量最少;(3)图二中的甲对应图一中的生物是蛇;(4)由分析可知:图三中的A在生态系统中表示的组成成分是生产者--植物,它通过生理过程②光合作用,不断消耗大气中的二氧化碳,又将氧气排放到大气中,从根本上改变了地面上的生活环境,维持大气中氧气和二氧化碳的相对平衡,简称碳-氧平衡;(5)A代表生产者--植物,B代表初级消费者--植食动物,C代表次级消费者--肉食动物,D代表分解者细菌和真菌,图三中的D在生态系统中表示的组成成分是分解者,图三中的一条食物链是:A→B→C;由图三可以看出能量流动的特点之一是能量沿食物链逐级递减的;(6)低碳生活就是指生活作息时所耗用的能量要尽力减少,从而减低碳,特别是二氧化碳的排放量,从而减少对大气的污染,减缓生态恶化,主要是从节电、节气和回收三个环节来改变生活细节,如提倡使用节能技术和节能产品;减少生活作息中所耗用的能量(如节约水电、出行时不坐私家车改乘公交车、步行、骑自行车等);植树造林等,可以大大减少二氧化碳等气体的排放,有利于减轻温室效应。
    7.为研究辣椒高茎和矮茎的遗传规律,某科研团队进行了以下三组杂交实验。请根据表格回答下列问题。
    (1)辣椒的高茎和矮茎是一对 ,根据表格中第 组可判断是 显性性状。
    (2)若控制辣椒高茎、矮茎的显性基因用B表示,隐性基因用b表示,推测第2组亲本组合中高茎的基因组成是 ;若第3组的后代中,高茎植株的数量为300株,其中基因组成是Bb的植株理论上应有 株。
    (3)生殖过程中亲代把控制性状的基因传给予代的“桥梁”是 。这对基因在受精卵中位于成对的两条 上。
    (4)已知辣椒果皮红色(B)对黄色(b)为显性,若把红色果皮辣椒(BB)的花粉人工传粉到黄色果皮(bb)辣椒上,则当年得到的辣椒果皮的基因组成是 ,辣椒果皮的颜色是 。
    (5)将矮茎与矮茎杂交得到的种子用紫外线辐射处理后,再将这些种子种下去,结果长成的植株中出现了极少数高茎,并且这些高茎的子代中仍然出现了高茎。像这样的变异属于 变异。
    【答案】(1)相对性状 3 高茎
    (2)Bb 200
    (3)生殖细胞 染色体
    (4)bb 黄色
    (5)可遗传
    【分析】生物体的性状是由一对基因控制的,当控制某种性状的一对基因都是显性或一个是显性、一个是隐性时,生物体表现出显性基因控制的性状;当控制某种性状的基因都是隐性时,隐性基因控制的性状才会表现出来;在一对相对性状的遗传过程中,子代个体中出现了亲代没有的性状,新出现的性状一定是隐性性状,亲代的基因组成是杂合体。
    【详解】(1)辣椒的高茎和矮茎是一对相对性状,这是同一种生物同一性状的不同表现类型。3组亲本都是高茎,子代出现在矮茎,是新出现的性状,说明高茎是显性显性,矮茎是隐性性状,所以根据表格中第3组可判断是高茎显性性状,亲代的基因组成是杂合体,基因组成是Bb。
    (2)通过分析后代性状表现及比例是1:1,亲代矮茎的基因组成是bb,高茎的基因组成是Bb,遗传图解如下所示:

    所以推测第2组亲本组合中高茎的基因组成是Bb。通过(1)分析,3组的亲代的基因组成分别是Bb,Bb,遗传图解如下所示:

    分析可知,子代高茎中Bb的基因组成占2/3,若第3组的后代中,高茎植株的数量为300株,其中基因组成是Bb的植株理论上应有300×2/3=200株。
    (3)生物体的各种性状都是由基因控制的,性状的遗传实质上是亲代通过生殖细胞把控制性状的基因传递给了子代,在有性生殖过程中,精子与卵细胞就是基因在亲子代间传递的桥梁。因此,生殖过程中亲代把控制性状的基因传给予代的“桥梁”是生殖细胞。这对基因在受精卵中位于成对的两条染色体上。
    (4)辣椒的果实是由子房发育来的,辣椒的种子是由子房内的胚珠发育来的,种子内的胚是由受精卵发育来的,基因发生改变的是辣椒产生的种子,而由子房壁发育成的果皮其基因组成并没有改变。因此将红色果皮辣椒(BB)的花粉人工传粉到黄色果皮(bb)辣椒的柱头上,所结果实的果皮基因组成仍然是bb,果皮的颜色也仍然是黄色。
    (5)将矮茎与矮茎杂交得到的种子用紫外线辐射处理后,再将这些种子种下去,结果长成的植株中出现了极少数高茎,并且这些高茎的子代中仍然出现了高茎。像这样的变异属于可遗传变异,因为遗传物质发生了改变,并且能够遗传给后代。组别
    亲本组合
    后代性状表现及比例
    1
    矮茎×矮茎
    全为矮茎
    2
    高茎×矮茎
    高茎:矮茎=1:1
    3
    高茎×高茎
    高茎:矮茎=3:1

    相关试卷

    [生物]卷05-[临考满分]2024年中考生物临考模拟满分卷(南通卷)(解析版):

    这是一份[生物]卷05-[临考满分]2024年中考生物临考模拟满分卷(南通卷)(解析版),共14页。试卷主要包含了不同的食品可采用不同的保存方法,下列对生物多样性的描述正确的是,进入青春期的男生长出了胡须等内容,欢迎下载使用。

    [生物]卷05-[临考满分]2024年中考生物临考模拟满分卷(泰州卷)(解析版):

    这是一份[生物]卷05-[临考满分]2024年中考生物临考模拟满分卷(泰州卷)(解析版),共21页。试卷主要包含了动物通过运动获取食物、躲避敌害,下列有关吸烟的叙述中,错误的是,稻谷去除谷皮和部分胚后制成大米等内容,欢迎下载使用。

    [生物]卷04-[临考满分]2024年中考临考满分模拟卷(泰州卷)(解析版):

    这是一份[生物]卷04-[临考满分]2024年中考临考满分模拟卷(泰州卷)(解析版),共22页。试卷主要包含了如图为肾单位结构模式图等内容,欢迎下载使用。

    欢迎来到教习网
    • 900万优选资源,让备课更轻松
    • 600万优选试题,支持自由组卷
    • 高质量可编辑,日均更新2000+
    • 百万教师选择,专业更值得信赖
    微信扫码注册
    qrcode
    二维码已过期
    刷新

    微信扫码,快速注册

    手机号注册
    手机号码

    手机号格式错误

    手机验证码 获取验证码

    手机验证码已经成功发送,5分钟内有效

    设置密码

    6-20个字符,数字、字母或符号

    注册即视为同意教习网「注册协议」「隐私条款」
    QQ注册
    手机号注册
    微信注册

    注册成功

    返回
    顶部
    Baidu
    map