[化学][期中]四川省成都市龙泉驿区2023-2024学年九年级下学期期中考试试卷(解析版)
展开
这是一份[化学][期中]四川省成都市龙泉驿区2023-2024学年九年级下学期期中考试试卷(解析版),共18页。试卷主要包含了全卷分为第I卷两部分等内容,欢迎下载使用。
1.全卷分为第I卷(选择题)和第II卷(非选择题)两部分。全卷满分100分,考试时间60分钟。
2.在作答前,考生务必将自己的姓名、班级写在答题卡上,并检查条形码信息。考试结束后,监考人员将答题卡收回。
3.选择题部分必须用2B铅笔填涂;非选择题部分必须使用0.5毫米黑色签字笔书写,字体工整、笔迹清楚。
4.请按照题号在答题卡上各题目对应的答题区域内作答,超出答题区域书写的答案无效;在草稿纸、试卷上答题无效。。
5.保持答题卡清洁,不得折叠、污染、破损等。
可能用到的相对原子质量:H-1 O-16 S-32 Na-23
第Ⅰ卷(选择题,共42分)
一、选择题(本题包括14个小题,每小题3分,共42分。每小题只有一个选项符合题意)
1. 中医是我国的国粹之一、下列中医疗法涉及化学变化的是( )
A. 推拿B. 拔火罐C. 刮痧D. 针灸
【答案】B
【解析】
【详解】A、推拿过程中没有新物质生成,属于物理变化,不符合题意;
B、拔火罐过程中存在物质的燃烧,有新物质生成,属于化学变化,符合题意;
C、按摩过程中没有新物质生成,属于物理变化,不符合题意;
D、针灸过程中没有新物质生成,属于物理变化,不符合题意。
故选B。
2. “低碳生活”是一种生活方式,更是一种可持续发展的环保责任。通过减少能量消耗、减少碳排放,促进人与自然和谐发展。下列活动不符合“低碳生活”的是( )
A 减少使用私家车,改乘公交或骑自行车
B. 讲究卫生,尽量多使用一次性餐具
C. 短时间不使用电脑,将其转为休眠模式
D. 开发回收利用二氧化碳新技术
【答案】B
【解析】
【详解】A、减少使用私家车次数,多乘公交或骑自行车,能减少交通工具的使用,从而减少二氧化碳的排放,故选项符合“低碳生活”理念;
B、讲卫生,尽量多作用一次性餐具,增加了森林的砍伐、二氧化碳的排放,故选项不符合“低碳生活”理念;
C、短时间不使用电脑,将其转为休眠模式,能节约电能,减少二氧化碳的排放,故选项符合“低碳生活”理念;
D、开发回收利用二氧化碳的新技术,减少二氧化碳的排放,故选项符合“低碳生活”理念;
故选:B。
3. 学习化学的目的并不在于人人都要成为化学家,更重要的是学会从化学的视角去认识问题,健康生活。下列做法不利于人体健康的是( )
A. 油脂是引起肥胖的主要物质之一,要适当摄入
B. 碘盐是在食盐中添加了碘酸钾,在炒菜时要待菜快熟时才添加
C. 霉变大米、花生中含有黄曲霉素,要反复清洗,煮熟后再食用
D. 钙是构成人体的重要组分,人体每日必须摄入足量的钙
【答案】C
【解析】
【详解】A、油脂是引起肥胖的主要物质之一,要适当摄入,过量摄入会引起肥胖,做法有利于人体健康,不符合题意;
B、碘盐是在食盐中添加了碘酸钾,在炒菜时要待菜快熟时才添加,防止碘酸钾受热分解,做法有利于人体健康,不符合题意;
C、霉变大米、花生中含有黄曲霉素,要反复清洗,煮熟后也不能食用,黄曲霉素高温难分解,做法不利于人体健康,符合题意;
D、钙是构成人体的重要组分,人体每日必须摄入足量的钙,做法有利于人体健康,不符合题意;
故选:C。
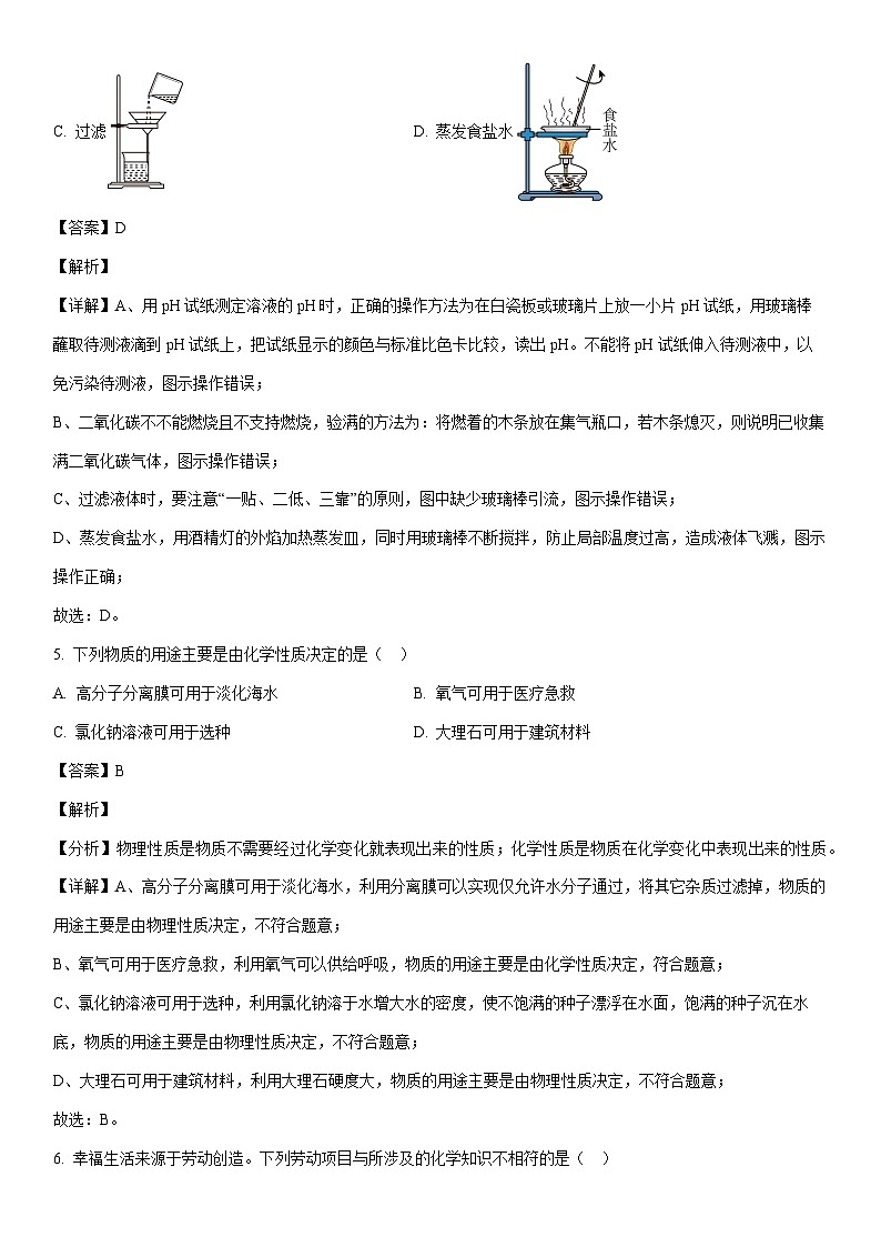
4. 下列实验操作正确的是( )
A. 测溶液pHB. 验满
C. 过滤D. 蒸发食盐水
【答案】D
【解析】
【详解】A、用pH试纸测定溶液的pH时,正确的操作方法为在白瓷板或玻璃片上放一小片pH试纸,用玻璃棒蘸取待测液滴到pH试纸上,把试纸显示的颜色与标准比色卡比较,读出pH。不能将pH试纸伸入待测液中,以免污染待测液,图示操作错误;
B、二氧化碳不不能燃烧且不支持燃烧,验满的方法为:将燃着的木条放在集气瓶口,若木条熄灭,则说明已收集满二氧化碳气体,图示操作错误;
C、过滤液体时,要注意“一贴、二低、三靠”的原则,图中缺少玻璃棒引流,图示操作错误;
D、蒸发食盐水,用酒精灯的外焰加热蒸发皿,同时用玻璃棒不断搅拌,防止局部温度过高,造成液体飞溅,图示操作正确;
故选:D。
5. 下列物质的用途主要是由化学性质决定的是( )
A. 高分子分离膜可用于淡化海水B. 氧气可用于医疗急救
C. 氯化钠溶液可用于选种D. 大理石可用于建筑材料
【答案】B
【解析】
【分析】物理性质是物质不需要经过化学变化就表现出来的性质;化学性质是物质在化学变化中表现出来的性质。
【详解】A、高分子分离膜可用于淡化海水,利用分离膜可以实现仅允许水分子通过,将其它杂质过滤掉,物质的用途主要是由物理性质决定,不符合题意;
B、氧气可用于医疗急救,利用氧气可以供给呼吸,物质的用途主要是由化学性质决定,符合题意;
C、氯化钠溶液可用于选种,利用氯化钠溶于水增大水的密度,使不饱满的种子漂浮在水面,饱满的种子沉在水底,物质的用途主要是由物理性质决定,不符合题意;
D、大理石可用于建筑材料,利用大理石硬度大,物质的用途主要是由物理性质决定,不符合题意;
故选:B。
6. 幸福生活来源于劳动创造。下列劳动项目与所涉及的化学知识不相符的是( )
【答案】A
【解析】
【详解】A、用洗洁精清洗有油污的餐具,洗洁精清洗油污是利用了乳化原理,利用洗洁精能溶解油污,劳动项目与化学知识不相符,符合题意;
B、施用碳酸氢铵化肥后,及时盖土,碳酸氢铵受热易分解,所以施用碳酸氢铵化肥后,应及时盖土,否则产生氨气降低肥效,劳动项目与化学知识相符,不符合题意;
C、在玻璃杯中兑红糖水时用筷子搅拌,红糖能溶于水,搅拌可加速溶解,劳动项目与化学知识相符,不符合题意;
D、用布擦干淋湿的自行车,铁生锈的条件:在潮湿的空气中易生锈,淋湿的自行车要及时擦干,劳动项目与化学知识相符,不符合题意;
故选:A。
7. 化学用语是学习化学的重要工具。下列表述正确的是( )
A. 两个氢氧根离子:2HO-B. 苏打:NaHCO3
C. Fe2O3:氧化铁D. N原子的结构示意图:
【答案】C
【解析】
【详解】A、离子的表示方法:在该离子元素符号的右上角标上该离子所带的正负电荷数,数字在前,正负号在后,带一个电荷时,1通常省略,多个离子,就是在元素符号前面加上相应的数字;故两个氢氧根离子表示为:2OH-,不符合题意;
B、苏打是碳酸钠的俗称,碳酸钠中钠元素显+1价,碳酸根离子显-2价,化学式为:Na2CO3,不符合题意;
C、Fe2O3可读作氧化铁或三氧化二铁,符合题意;
D、氮是7号元素,在原子中,质子数=原子序数=核外电子数,故氮原子核外电子排布为2、5,故氮原子结构示意图为:,不符合题意。
故选C。
8. 如图是人们常使用的打火机,按下开关释放液态丁烷,电火花引燃丁烷气体,松开开关停止释放丁烷,火焰熄灭。下列说法正确的是( )
A. 按下开关,释放的液态丁烷变成气态,丁烷分子的体积变大了
B. 松开开关,火焰熄灭,是因为可燃物丁烷没有释放出来
C. 电火花引燃丁烷,是使丁烷的着火点升高了
D. 使用的金属罩是为了防止液态丁烷溢出
【答案】B
【解析】
【详解】A、分子间有间隔,按下开关释放液态丁烷,丁烷分子的间隔变大,分子的体积不变,故说法不正确;
B、松开开关火焰熄灭,是因为断绝了丁烷的来源,没有了可燃物,故说法正确;
C、电火花引燃丁烷时,使丁烷的温度升高,达到了着火点,着火点是物质的属性,一般不变,故说法不正确;
D、使用的金属罩是为了防止外部的空气将火焰吹灭,故说法不正确。
故选B。
9. 丹青是我国古代绘画中常用的颜色,“丹”指朱砂(主要成分是硫化汞)。如图表示硫、汞在元素周期表中的信息以及它们的粒子结构示意图。下列说法错误的是( )
A. 硫化汞的化学式为HgSB. 硫、汞都属于非金属元素
C. 1个硫原子中有16个质子D. 汞的相对原子质量为200.6
【答案】B
【解析】
【详解】A、硫原子的最外层有6个电子,在化学反应中易得到2个电子而显-2价;汞原子的最外层有2个电子,在化学反应中易失去最外层的2个电子而显+2价,依据化合物中各元素正负化合价代数和为0可知:硫化汞的化学式为HgS,说法正确;
B、硫含有“石”字旁,属于非金属元素,汞属于金属元素,说法错误;
C、由硫原子结构示意图可知:1个硫原子中有16个质子,说法正确;
D、由汞在元素周期表中的信息可知:元素名称正下方的数字表示汞的相对原子质量,汞的相对原子质量为200.6,说法正确;
故选:B。
10. 用太阳能作热源以铁的氧化物循环分解水的过程如图所示。下列说法错误的是( )
A. Fe3O4是催化剂
B. FeO是中间产物
C. 过程I的化学方程式为
D. 该过程可将太阳能全部转化为化学能
【答案】D
【解析】
【分析】过程I方程式:,过程II方程式:,Fe3O4为整个过程的催化剂,FeO是中间产物。
【详解】A、Fe3O4是催化剂,说法正确;
B、FeO是中间产物,说法正确;
C、过程I的化学方程式为,说法正确;
D、该过程不可将太阳能全部转化为化学能,反应过程中由能量耗散,说法错误;
故选:D。
11. 下列实验目的通过对应的实验方法不能达到的是( )
【答案】A
【解析】
【详解】A、除去CO气体中少量的CO2,将混合气体通过灼热的氧化铜,一氧化碳与氧化铜在加热条件下反应生成铜和二氧化碳,除去的是一氧化碳,实验方案不能达到实验目的;
B、区分化肥K2SO4和(NH4)2SO4,取样,与熟石灰混合研磨,闻气味,有刺激性气味的是(NH4)2SO4,没有刺激性气味的是K2SO4,实验方案能达到实验目的;
C、鉴别蚕丝制品和合成纤维,灼烧,闻气味,有烧焦羽毛气味是蚕丝,没有烧焦羽毛气味的是合成纤维,实验方案能达到实验目的;
D、验证质量守恒定律,称量铁钉与硫酸铜溶液反应前后的质量,该反应没有气体生成,也没有气体参与反应,可用于验证质量守恒定律,实验方案能达到实验密度;
故选:A。
12. 如图为A、B两种固体物质的溶解度曲线。下列说法正确的是( )
A. A物质的溶解度大于B物质的溶解度
B. t1℃时,A、B两种溶液中溶质的质量分数相同
C. 分离A、B两物质采用的主要方法是蒸发结晶。
D. t2℃时的A、B饱和溶液降温到t1℃时,仍是饱和溶液
【答案】D
【解析】
【详解】A、溶解度大小受温度影响,不指明温度,无法比较溶解度大小,说法错误;
B、由溶解度曲线可知:t1℃时,A、B两种固体物质溶解度相等,即该温度下,A、B两种饱和溶液中溶质的质量分数相同,说法错误;
C、由溶剂的曲线可知:A、B两种物质溶解度随温度升高而增大,且A物质溶解度增大幅度较大,分离A、B两物质采用的主要方法降温结晶,说法错误;
D、由溶解度曲线可知:A、B两种物质溶解度随温度降低而减小,t2℃时的A、B饱和溶液降温到t1℃时,仍是饱和溶液,说法正确;
故选:D。
13. 下列物质在给定条件下能实现转化的是( )
A. SSO3Na2SO4B. FeFe2O3FeCl3
C. CCOCO2 D. CaOCa(OH)2NaOH
【答案】C
【解析】
【详解】A、硫燃烧生成二氧化硫,二氧化硫与氢氧化钠溶液反应生成亚硫酸钠和水,物质在给定条件下不能实现转化,不符合题意;
B、铁在氧气中燃烧生成四氧化三铁,四氧化三铁与稀盐酸反应生成盐和水,物质在给定条件下不能实现转化,不符合题意;
C、碳不充分燃烧生成一氧化碳,一氧化碳燃烧生成二氧化碳,物质在给定条件下能实现转化,符合题意;
D、氧化钙与水反应生成氢氧化钙,氢氧化钙溶液与氯化钠溶液不反应,物质在给定条件下不能实现转化,不符合题意;
故选:C。
14. 借助氧气传感器探究分子的运动。如图所示,收集一塑料瓶氧气按图一组装依次进行以下三个实验:①敞口放置;②双手捂在塑料瓶外;③将塑料瓶的瓶口朝下、测得瓶内氧气的体积分数随操作时间变化的曲线如图2所示。下列说法错误的是( )
A. 整个实验过程中氧气分子都在运动
B. NP段与MN段比较,可说明温度升高,分子运动速度加快
C. PQ段氧气的体积分数减少过快的原因是氧气的密度比空气大
D. 实验③因氧气不断溢出最终会导致瓶中氧气的体积分数为0
【答案】D
【解析】
【分析】MN段表示敞口放置;NP段表示双手捂在塑料瓶外;PQ段表示将塑料瓶的瓶口朝下。
【详解】A、分子是不断运动的,整个实验过程中氧气分子都在运动,说法正确;
B、NP段是双手捂在塑料瓶的外壁上,温度升高,气体受热膨胀,分子间隔变大,能量越多,运动速率越快,氧气逸出的越多,体积分数越小,NP段与MN段比较,可说明温度升高,分子运动速度加快,说法正确;
C、PQ段是将塑料瓶的瓶口朝下,由于氧气密度比空气大,会从瓶口逸出运动到空气中,说法正确;
D、由图2可知:实验③因氧气不断溢出最终会导致瓶中氧气的体积分数不为0,说法错误;
故选:D。
第Ⅱ卷(非选择题,共58分)
二、(本题只有1个小题,共11分)
15. 根据图文回答问题。
(1)“可乐”是常见饮料,打开瓶盖会自动喷出。
①“可乐”属于______(填“纯净物”或“混合物”);
②“可乐"中气体的溶解度随压强减小而______(填“增大”或“减小”);
③“可乐”的pH范围为2.2~4.9,呈______(填“酸“碱”或“中”)性;打开瓶盖一会后,“可乐”的pH将______(填“升高”“降低”或“不变”)。
(2)共享单车为绿色出行提供了方便。
①属于合成材料的是______(填编号);
②制作车架的铝合金的硬度比铝______(填“大”或“小”);
③制作脚踏板的塑料具有______(填“热塑”或“热固”)性;
④制作轮胎的合成橡胶具有的优良性能有______(任写一种)。
(3)中国古代有许多发明创造与化学工艺有关。如出土的青铜雁鱼灯造型优美,设计巧妙。
①雁鱼灯出土时表面有些部分出现绿色锈蚀,该绿色固体的主要成分为Cu2(OH)2CO3,该绿色固体是铜与空气中的二氧化碳、氧气和______反应生成的;
②雁鱼灯的灯罩可自由开合,以调节进风量的大小。当看到大量黑烟时,应______(填“扩大”或“缩小”)进风口;
③“淆水”用作燃料,其组成中含有硫元素。燃烧产生的废气中含有污染性气体______(填化学式)会使水体呈酸性,需要经常换水。
【答案】(1)①. 混合物 ②. 减小 ③. 酸 ④. 升高
(2)①. ①③④ ②. 大 ③. 热固 ④. 耐磨##高弹性
(3)①. 水##H2O ②. 扩大 ③. SO2
【解析】(1)①“可乐”中含有水、二氧化碳、食品添加剂等,是由多种物质组成的物质,属于混合物;
②气体溶解度随温度减小而增大,随压强减小而减小,“可乐"中气体的溶解度随压强减小而减小;
③“可乐”的pH范围为2.2~4.9,pH<7,呈酸性;打开瓶盖一会后,碳酸分解生成水和二氧化碳气体,碳酸浓度减小,“可乐”的pH将升高。
(2)①合成材料包括塑料、合成橡胶和合成纤维,则属于合成材料的是①③④;
②合金的硬度比其组分金属硬度大,制作车架的铝合金的硬度比铝大;
③制作脚踏板的塑料具有热固性,塑料一经成型,受热不变形。
④合成橡胶的优良性能有耐磨、高弹性等。
(3)①依据质量守恒定律可知:化学变化前后元素的种类不变,Cu2(OH)2CO3,该绿色固体是铜与空气中的二氧化碳、氧气和水反应生成的;
②雁鱼灯的灯罩可自由开合,以调节进风量的大小。当看到大量黑烟时,此时燃烧不充分,氧气不足,应扩大进风口;
③“淆水”用作燃料,其组成中含有硫元素,燃烧产生的废气中含有污染性气体SO2,会使水体呈酸性,需要经常换水。
三、(本题只有1个小题,共12分)
16. 硫酸、氢氧化钠是常见的酸和碱。
(1)硫酸中所含根的符号是______,氢氧化钠的俗称是______(任写一种)。
(2)将浓硫酸稀释和将固体氢氧化钠溶解都会______(填“吸”或“放”)热;稀释浓硫酸时要将浓硫酸缓慢注入水中,其原因是______。
(3)欲配制100g质量分数为16%的NaOH溶液,需称取NaOH固体的质量为______g;其操作如图所示,正确的操作顺序为______(填标号)。
(4)现将上述配制的NaOH溶液全部用于中和稀硫酸,试用化学方程式计算,最多能中和H2SO4的质量是多少?
【答案】(1)①. ②. 火碱##烧碱##苛性钠
(2)①. 放 ②. 浓硫酸稀释稀释时会放出大量的热,且硫酸的密度比水大,防止局部受热不均匀,造成液体溅出
(3)①. 16 ②. EABDC
(4)解:设最多能中和H2SO4的质量是
答:最多能中和H2SO4的质量是19.6g。
【解析】(1)硫酸是由氢离子和硫酸根离子构成的化合物,硫酸中所含根的符号是,氢氧化钠的俗称是火碱、烧碱、苛性钠。
(2)将浓硫酸稀释和将固体氢氧化钠溶解都会放热;稀释浓硫酸时要将浓硫酸缓慢注入水中,其原因是浓硫酸稀释稀释时会放出大量的热,且硫酸的密度比水大,防止局部受热不均匀,造成液体溅出。
(3)配制100g质量分数为16%NaOH溶液,需称取NaOH固体的质量=;其操作如图所示,首先计算配制溶液所需氯化钠和水的质量,再称量所需的氯化钠和量取水,最后进行溶解,正确的操作顺序为EABDC。
(4)解析见答案。
四、(本题包括2个小题,共23分)
17. 某校化学实验室开放日,老师为了让同学们灵活掌握常见气体的制取,提供了常见的仪器组装装置,如图所示。但只提供了两瓶无标签的试剂,一瓶是固体,一瓶是液体。
回答下列问题。
(1)制备气体的装置选______(填编号);
(2)将制得的气体直接通入澄清石灰水中,无明显变化说明该气体不是______(填化学式);。
(3)于是同学们进行猜想与探究。
(4)若用装置C收集气体时,待集气瓶里的水排完后,______(填操作),把集气瓶移出水槽,正(或倒)放在桌上。
【答案】(1)B
(2)CO2
(3)①. 氧气 ②. ③. C或E ④. 将带火星的木条伸入集气瓶中,若木条复燃,则说明该气体为氧气 ⑤. 氢气
(4)在水面下用玻璃片盖住瓶口
【解析】(1)只提供了两瓶无标签的试剂,一瓶是固体,一瓶是液体,反应物为固体和液体,则制备气体的装置可选择B;
(2)二氧化碳能使澄清石灰水变浑浊,将制得的气体直接通入澄清石灰水中,无明显变化说明该气体不是二氧化碳,化学式为CO2;
(3)氢气、氧气都能通过固体和液体反应制得,则制取的气体可能是氧气,过氧化氢在二氧化锰的催化下分解生成氧气和水,化学方程式为:,氧气密度比空气大,氧气不易溶于水,可选择向上排空气法活排水法收集,收集装置可选择C或E;氧气具有助燃性,检验的方法为:将带火星的木条伸入集气瓶中,若木条复燃,则说明该气体为氧气;制取的气体还可能是氢气,锌和稀硫酸反应生成硫酸锌和氢气;
(4)若用装置C收集气体时,待集气瓶里的水排完后,在水面下用玻璃片盖住瓶口,把集气瓶移出水槽,正(或倒)放在桌上。
18. Ⅰ、2023年春节期间,我国南方普降大雪,瑞雪兆丰年。但也给人们出行带来诸多不便。在道路除雪过程中,融雪剂发挥了很大的作用。某公司生产的融雪剂主要由NaCl、NaNO3、MgCl2、CuSO4中的两种物质组成。小明为探究其成分,设计并完成了下图所示实验。
回答下列问题:
(1)白色沉淀a是______(填化学式);
(2)融雪剂中一定不存在的成分是______(填名称);
(3)融雪剂的组成可能是(Ⅰ)______、(Ⅱ)______;从利于植物生长的角度看,使用第______(填“(Ⅰ)”或“(Ⅱ)”)种融雪剂更好。
(4)③中反应的化学方程式为______,其基本反应类型为______。
Ⅱ、A~H是初中化学常见物质,其相互转化关系如图所示(部分反应物、生成物略去)。其中A是人体胃液中帮助消化的物质,B可用于改良酸性土壤,H是白色沉淀。
回答下列问题:
(5)A化学式为______。
(6)写出反应②、反应④的化学方程式:
②______;
④______。
(7)为了实现反应⑤,可加下列物质中的______(填编号)。
a.CO b.CO2 C.Na2CO3溶液
(8)工业上可用物质E代替CO冶炼金属,是利用E具有______(填“氧化性”或“还原性”)。
【答案】(1)Mg(OH)2
(2)硫酸铜
(3)①. 氯化镁、氯化钠 ②. 氯化镁、硝酸钠 ③. (Ⅱ)
(4)①. ②. 复分解反应
(5)HCl
(6)①. ②.
(7)c
(8)还原性
【解析】(1)向加水后所得无色溶液中加入氢氧化钠溶液后得白色沉淀,形成的白色沉淀一定是由融雪剂中的成分跟氢氧根离子形成的,融雪剂中的成分中只有镁离子跟氢氧根离子才能形成白色沉淀a,可以确定融雪剂中一定含有氯化镁,氯化镁与氢氧化钠溶液反应生成氢氧化镁沉淀和氯化钠,白色沉淀a是氢氧化镁;向加氢氧化钠溶液后所得无色溶液中加入硝酸银溶液后得白色沉淀,融雪剂中的成分中氯离子跟银离子形成白色沉淀,融雪剂中含氯离子的化合物可能只有氯化镁,也可能既有氯化镁和氯化钠,融雪剂中只含两种成分,因此含氯化镁时,另外一种成分应该是氯化钠或硝酸钠.所以融雪剂的组成可能是氯化钠和氯化镁或硝酸钠和氯化镁。
(2)含有铜离子的溶液都是蓝色的,融雪剂加水溶解得无色溶液,可以确定融雪剂中不含硫酸铜。
(3)由小问1详解可知:融雪剂的组成可能是(Ⅰ)氯化镁、氯化钠、(Ⅱ)氯化镁、硝酸钠;从利于植物生长的角度看,使用第(Ⅱ)种融雪剂更好,因为硝酸钠中含有植物生长所需的氮元素。
(4)反应③是指硝酸银溶液和氯化钠溶液反应生成氯化银沉淀和硝酸钠,该反应化学方程式:,两种化合物彼此交换成分生成另外两种化合物的反应叫做复分解反应,该反应基本反应类型是复分解反应。
(5)A是人体胃液中帮助消化的物质,则为盐酸;B用于改良酸性土壤,因此是氢氧化钙,C、D是A,B反应产生的,C又能通电分解,因此C是水,则D是氯化钙;C通电分解生成氢气和氧气,盐酸与活泼金属反应可以生成氢气,故E是氢气,F为氧气;B,D都能生成白色沉淀H,故H是碳酸钙;二氧化碳和氢氧化钙反应产生碳酸钙,氯化钙和碳酸钠的反应产生碳酸钙沉淀和氯化钠,带入框图,推断合理。
A物质是盐酸,化学式为HCl。
(6)反应②是指水在通电条件下反应生成氢气和氧气,该反应化学方程式:;反应④是指二氧化碳与氢氧化钙溶液反应生成碳酸钙沉淀和水,该反应化学方程式:。
(7)反应⑤是指氯化钙转化为碳酸钙
a、一氧化碳与氯化钙溶液不反应,不能实现反应⑤,不符合题意;
b、二氧化碳与氯化钙溶液也不符合题意,不能实现反应⑤,不符合题意;
c、碳酸钠溶液与氯化钙溶液反应生成碳酸钙沉淀和氯化钠,能实现反应⑤,符合题意;
故选:c。
(8)工业上可用物质E代替CO冶炼金属,氢气能夺走金属氧化物中的氧元素,是利用氢气具有还原性。
五、(本题包括1个小题,共12分)
19. 学习小组利用数字化实验对二氧化碳的性质进行了探究。
【活动一】制取二氧化碳及含量的探究
(1)按照图A连接实验装置,检查该装置气密性的方法是______。
(2)利用装置A制备二氧化碳气体,分别用排水法和排空气法收集两锥形瓶气体备用,其中用排空气法收集时,选用的装置是______(填“B”或“C”);
(3)利用图D装置,分别将过量的NaOH溶液注入用排水法和排空气法收集的二氧化碳气体的锥形瓶中,采集数据,得到如图1所示的时间-压强曲线。
①用化学方程式解释压强变化的原因______;
②该实验说明用______(填“排水法”或“排空气法”)收集到的二氧化碳含量高,理由是______。
【活动二】对比探究二氧化碳的性质
改用3个250mL的烧瓶均收集满二氧化碳气体,按图2分别组装好装置(85mL液体分别是水、饱和石灰水、40%的氢氧化钠溶液),打开活塞,三位同学同时迅速将注射器内85mL不同液体注入各自烧瓶中,关闭活塞,同步采集数据;一段时间后,同时振荡烧瓶,整个过程所得数据绘制出图3所示的时间-压强曲线。
(4)曲线3代表的是加入的液体为______(填编号);
a.水 b.饱和石灰水 c.40%的氢氧化钠溶液
(5)AB段压强增大的原因可能是______。
(6)导致曲线1中CD段压强急速降低原因是______;若要进一步降低E点的方法是______。
(7)曲线2和曲线3差异较大的原因是______。
(8)根据图3所得曲线可以得出的结论是______(填编号)。
①二氧化碳能溶于水 ②二氧化碳能与水反应 ③饱和澄清石灰水可以用于检验二氧化碳
④二氧化碳能与氢氧化钠溶液反应 ⑤可用氢氧化钠溶液检验二氧化碳
【答案】(1)用止水夹夹紧胶皮管,轻推或轻拉注射器活塞,松开活塞后,如果活塞回到原来的位置,则气密性良好
(2)B
(3)①. ②. 排水法 ③. 注入氢氧化钠溶液后,排水法收集到的气体,锥形瓶内压强变化较大
(4)c
(5)在密闭的体系中,注入85mL液体导致压强增大
(6)①. 振荡烧瓶增大氢氧化钠溶液与二氧化碳气体接触面积,加快反应速率,导致压强急速降低 ②. 继续注入适量水,水和二氧化碳气体继续反应使压强更低
(7)氢氧化钠易溶于水,氢氧化钙微溶于水,相同质量的溶液,氢氧化钠能吸收更多二氧化碳,压强减小更多
(8)④
【解析】(1)按照图A所示连接实验装置,首先要形成密闭空间,所以用止水夹家住胶皮管,然后通过推拉注射器的活塞,看密闭空间的压强,具体检查该装置气密性的方法是:用止水夹夹紧胶皮管,轻推或轻拉注射器活塞,松开活塞后,如果活塞回到原来的位置,则气密性良好。
(2)二氧化碳的密度比空气大,用排空气法收集时,选用的装置是B。
(3)①分别将过量的NaOH溶液注入用排水法和排空气法收集的二氧化碳气体的锥形瓶中,采集数据,得到时间-压强曲线,氢氧化钠溶液与二氧化碳气体反应导致压强变化,该反应化学方程式:。
②由图排水法收集的二氧化碳引起的压强变化明显,说明该实验排水法收集到CO2的含量较高,理由:注入氢氧化钠溶液后,排水法收集到的气体,锥形瓶内压强变化较大。
(4)氢氧化钠易溶于水,氢氧化钙微溶于水,相同质量的溶液,氢氧化钠能吸收更多二氧化碳,压强减小更多,且氢氧化钠溶液中含有水,水也与二氧化碳发生反应,排出水对实验造成的影响;故选:c。
(5)AB段压强增大的原因可能是在密闭的体系中,注入85mL液体导致压强增大。
(6)3个250mL的烧瓶均收集满二氧化碳气体,按图2分别组装好装置(85mL液体分别是水、饱和石灰水、40%的氢氧化钠溶液),打开活塞,三位同学同时迅速将注射器内85mL不同液体注入各自烧瓶中,关闭活塞,同步采集数据;一段时间后,同时振荡烧瓶,振荡烧瓶增大氢氧化钠溶液与二氧化碳气体接触面积,加快反应速率,导致压强急速降低。若要进一步降低E点的方法是继续注入适量水,水和二氧化碳气体继续反应使压强更低。
(7)曲线2和曲线3差异较大的原因是氢氧化钠易溶于水,氢氧化钙微溶于水,相同质量的溶液,氢氧化钠能吸收更多二氧化碳,压强减小更多。
(8)①根据图3所得曲线得知压强减小,无法判断是二氧化碳溶于水导致压强减小,还是二氧化碳与水反应导致压强减小,不能得出结论;
②根据图3所得曲线得知压强减小,无法判断是二氧化碳溶于水导致压强减小,还是二氧化碳与水反应导致压强减小,不能得出结论;
③二氧化碳气体能使澄清石灰水变浑浊,但是图中只有压强变化,不能说明可用石灰水检验二氧化碳气体,不能得出结论;
④由二氧化碳与氢氧化钠溶液对应的曲线压强变化最大,可得出二氧化碳能与氢氧化钠溶液反应,能得出结论;
⑤二氧化碳与氢氧化钠溶液反应,没有明显现象,图中只有压强变化,不能用氢氧化钠溶液检验二氧化碳,不能得出结论;
故选:④。
选项
劳动项目
涉及的化学知识
A
用洗洁精清洗有油污的餐具
洗洁精能溶解油污
B
施用碳酸氢铵化肥后,及时盖土
碳酸氢铵不稳定
C
在玻璃杯中兑红糖水时用筷子搅拌
红糖能溶于水,搅拌可加速溶解
D
用布擦干淋湿的自行车
铁部件潮湿易生锈
选项
实验目的
实验方法
A
除去CO气体中少量的CO2
将混合气体通过灼热的氧化铜
B
区分化肥K2SO4和(NH4)2SO4
取样,与熟石灰混合研磨,闻气味
C
鉴别蚕丝制品和合成纤维
灼烧,闻气味
D
验证质量守恒定律
称量铁钉与硫酸铜溶液反应前后的质量
猜想
反应原理(化学方程式)
可选择的收集装置(填编号)
检验方法、现象、结论
制取的气体可能是______
______
______
______
制取的气体可能是______
——
相关试卷
这是一份[化学]四川省成都市金牛区2023-2024化学年九年级下学期化学期中模拟试题,共9页。试卷主要包含了填写答题卡的内容用2B铅笔填写,提前 xx 分钟收取答题卡等内容,欢迎下载使用。
这是一份2023-2024学年四川省成都市龙泉驿区九上化学期末统考模拟试题含答案,共7页。试卷主要包含了下列物质与化学符号完全符合的是,在化学反应前后,肯定不变的是等内容,欢迎下载使用。
这是一份2023-2024学年四川省成都市龙泉驿区化学九上期末达标检测试题含答案,共9页。试卷主要包含了考生必须保证答题卡的整洁等内容,欢迎下载使用。

