所属成套资源:高考化学 知识点专项
高考化学 氧化还原反应 专项训练(WORD版)
展开
这是一份高考化学 氧化还原反应 专项训练(WORD版),共8页。试卷主要包含了本质和特征,有关概念及其相互关系等内容,欢迎下载使用。
考点 氧化还原反应的概念和表示方法
1.本质和特征
2.有关概念及其相互关系
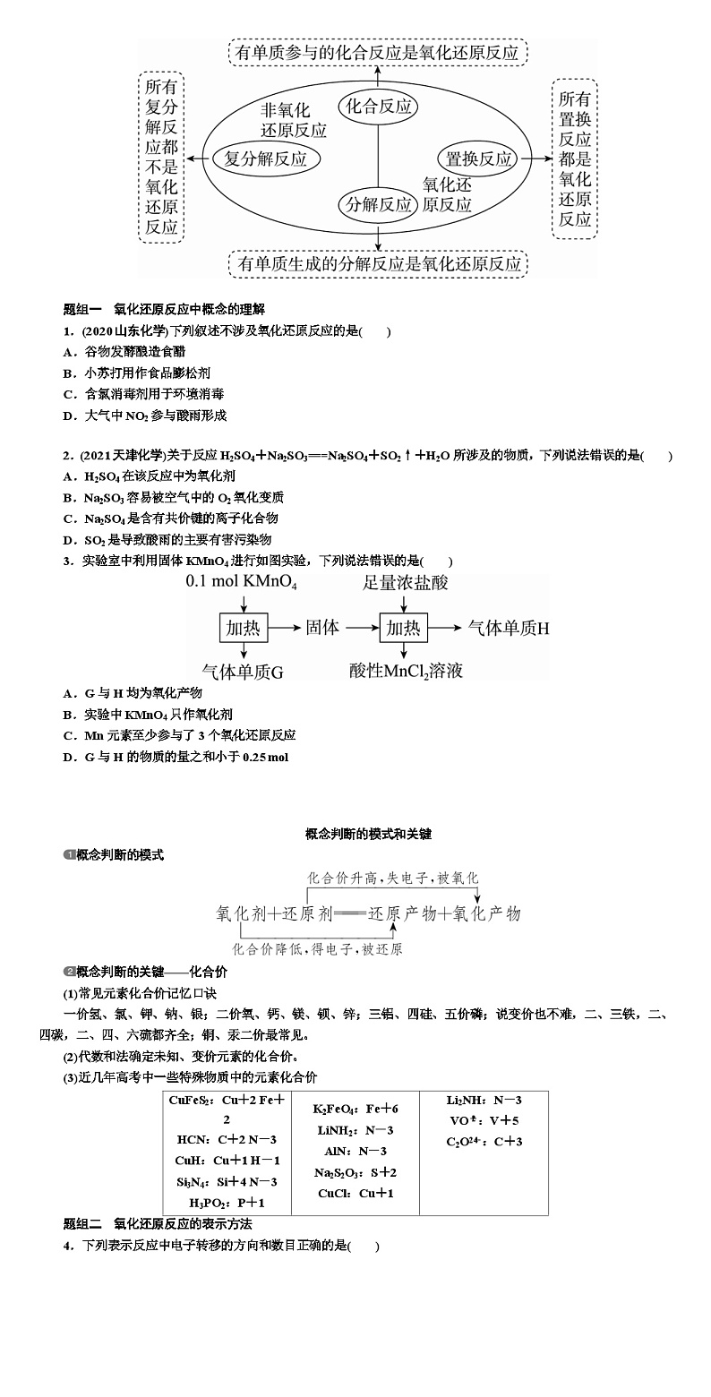
(1)氧化还原反应概念间的关系
熟记六个字:“升、失、氧;降、得、还”[元素化合价升高(降低)、失(得)电子,发生氧化(还原)反应]。
(2)有单质参与或生成的反应不一定是氧化还原反应,如3O2eq \(=====,\s\up17(放电))2O3。
(3)某元素由化合态变为游离态时,该元素不一定被还原,因为元素处于化合态时,其化合价可能为正价,也可能为负价。如Cu2+―→Cu时,铜元素被还原,Cl-―→Cl2时,氯元素被氧化。
3.氧化还原反应中电子转移的表示方法
(1)双线桥法
如用双线桥标出Cu与稀硝酸反应的化学方程式:
(2)单线桥法
如用单线桥标出Cu与稀硝酸反应的化学方程式:
4.氧化还原反应与四种基本反应类型的关系
题组一 氧化还原反应中概念的理解
1.(2020山东化学)下列叙述不涉及氧化还原反应的是( )
A.谷物发酵酿造食醋
B.小苏打用作食品膨松剂
C.含氯消毒剂用于环境消毒
D.大气中NO2参与酸雨形成
2.(2021天津化学)关于反应H2SO4+Na2SO3===Na2SO4+SO2↑+H2O所涉及的物质,下列说法错误的是( )
A.H2SO4在该反应中为氧化剂
B.Na2SO3容易被空气中的O2氧化变质
C.Na2SO4是含有共价键的离子化合物
D.SO2是导致酸雨的主要有害污染物
3.实验室中利用固体KMnO4进行如图实验,下列说法错误的是( )
A.G与H均为氧化产物
B.实验中KMnO4只作氧化剂
C.Mn元素至少参与了3个氧化还原反应
D.G与H的物质的量之和小于0.25 ml
概念判断的模式和关键
概念判断的模式
概念判断的关键——化合价
(1)常见元素化合价记忆口诀
一价氢、氯、钾、钠、银;二价氧、钙、镁、钡、锌;三铝、四硅、五价磷;说变价也不难,二、三铁,二、四碳,二、四、六硫都齐全;铜、汞二价最常见。
(2)代数和法确定未知、变价元素的化合价。
(3)近几年高考中一些特殊物质中的元素化合价
题组二 氧化还原反应的表示方法
4.下列表示反应中电子转移的方向和数目正确的是( )
5.(1)ClO2常用于水的净化,工业上可用Cl2氧化NaClO2溶液制取ClO2。写出该反应的离子方程式,用单线桥法标出电子转移的方向和数目:________________________________________________________________________
________________________________________________________________________。
(2)H2O2在Fe2(SO4)3催化下发生分解反应,写出H2O2分解反应方程式并用双线桥法标出电子转移的方向和数目:__________________________________。
考点 氧化性、还原性强弱规律及应用
1.常见的氧化剂与还原剂
(1)常见的氧化剂
(2)常见的还原剂
(3)具有中间价态的物质既有氧化性,又有还原性
其中Fe2+、SOeq \\al(2-,3)主要表现还原性,H2O2主要表现氧化性。
2.氧化性、还原性强弱的比较方法
物质氧化性或还原性的强弱取决于得失电子的难易,与得失电子的数目无关。如Al被氧化时产物为Al3+,失去3个电子,而Na被氧化时产物为Na+,只失去1个电子,但还原性Na>Al。
(1)依据氧化还原反应原理判断
还原剂+氧化剂―→氧化产物+还原产物
氧化性强弱:________>________。
还原性强弱:________>________。
(2)依据“二表”判断
①依据元素周期表判断
a.同主族元素从上到下对应单质的氧化性逐渐________,对应阴离子的还原性逐渐________。
eq \(―――――――――――――――――――→,\s\up17(F2 Cl2 Br2 I2 氧化性减弱),\s\d15(F- Cl- Br- I- 还原性增强))
b.同周期元素从左到右对应单质的还原性逐渐________,氧化性逐渐________。
eq \(――――――――――――――――――――――――――――→,\s\up17(Na Mg Al Si P S Cl2还原性减弱,氧化性增强))
②依据金属活动性顺序表判断
(3)依据反应的具体情况判断
①相同条件下与同一试剂反应:
a.一种物质反应,另一种物质不反应。
如Na与冷水反应,Mg不反应。还原性:Na>Mg。
b.一种物质反应快(剧烈),另一种物质反应慢。
如Na、K与水反应,K反应剧烈。还原性:K>Na。
c.生成物的价态不同。
如,氧化性:Cl2>S。
②与同一试剂反应,反应条件不同。如H2+F2===2HF、H2+Cl2光照或加热,2HCl,氧化性:F2>Cl2。
(4)依据外界条件判断
3.氧化还原反应的规律及应用
(1)守恒规律
①化合价有升必有降,电子有得必有失。对于一个完整的氧化还原反应,化合价升降总数相等,电子得失总数相等。
②守恒规律eq \(――→,\s\up17(应用))eq \b\lc\{\rc\ (\a\vs4\al\c1(a.直接计算反应物或产物与转移电子,的数量关系。,如用铜电极电解Na2SO4溶液,其阳、,阴极产物及电子转移关系式:Cu2+~,2e-~H2~2OH-,b.配平氧化还原反应方程式))
(2)强弱规律
①具有较强氧化性的氧化剂跟具有较强还原性的还原剂反应,生成具有较弱还原性的还原产物和具有较弱氧化性的氧化产物。
②eq \a\vs4\al(强弱,规律)eq \(――→,\s\up17(应用))eq \b\lc\{\rc\ (\a\vs4\al\c1(a.判断某氧化还原反应中物质氧化性、,还原性的相对强弱,b.判断某氧化还原反应能否发生))
(3)转化规律
①氧化还原反应中,以元素相邻价态间的转化最易;同种元素不同价态之间若发生反应,元素的化合价只靠近而不交叉;同种元素相邻价态间不发生氧化还原反应。
②eq \a\vs4\al(转化,规律)eq \(――→,\s\up17(应用))eq \b\lc\{\rc\ (\a\vs4\al\c1(a.判断同种元素不同价态的物质间发生,氧化还原反应的可能性,b.根据化合价判断反应体系中的氧化剂、,还原剂及氧化产物、还原产物。如对于,反应6HCl浓+NaClO3===NaCl+,3Cl2↑+3H2O中,氧化剂为NaClO3,还,原剂为HCl,氧化产物和还原产物都为Cl2))
[
(4)先后规律
①一种氧化剂同时和几种还原剂相遇时,优先与还原性最强的还原剂发生反应;同理,一种还原剂遇到多种氧化剂时,优先与氧化性最强的氧化剂反应。
②先后规律eq \(――→,\s\up17(应用))可判断物质发生氧化还原反应的先后顺序。
题组一 氧化性、还原性强弱的比较
1.(2022青岛一模)FeS活化过硫酸盐(S2Oeq \\al(2-,8))产生的自由基·SOeq \\al(-,4)和·OH能有效降解有机污染物(原理如图),pH>8.5时自由基氧化能力更强。下列说法错误的是( )
A.反应①的化学方程式:Fe2++S2Oeq \\al(2-,8)===Fe3++·SOeq \\al(-,4)+SOeq \\al(2-,4)
B.氧化能力:H2O2>·OH>S2Oeq \\al(2-,8)
C.初始保持溶液为酸性有利于提供更多的Fe2+
D.S2Oeq \\al(2-,8)中存在极性共价键和非极性共价键
常见物质氧化性、还原性强弱顺序
氧化性:(1)KMnO4>Cl2>Br2>Fe3+>I2>S(2)eq \b\lc\{\rc\}(\a\vs4\al\c1(HNO3,浓H2SO4))>Fe3+
还原性:Cl-稀HNO3;还原性:浓HCl>稀HCl
温度
同一种物质,温度越高其氧化性越________。如热的浓硫酸的氧化性比冷的浓硫酸的氧化性强
酸碱性
如NOeq \\al(-,3)在酸性条件下氧化性________,Fe2+在碱性条件下还原性________
离子
SOeq \\al(2-,4)
SOeq \\al(2-,3)
NOeq \\al(-,3)
NOeq \\al(-,2)
Cl-
c/(ml·L-1)
8.35×10-4
6.87×10-6
1.5×10-4
1.2×10-5
3.4×10-3
相关试卷
这是一份高考化学 氧化还原反应 专项训练(WORD版) 答案解析,共3页。试卷主要包含了电子转移 变化 2,答案等内容,欢迎下载使用。
这是一份高考化学 化学物质及其变化 专项训练(WORD版),共15页。试卷主要包含了物质的组成,理解几组概念,物理性质与变化之间的关系,分类是化学学习和研究的常用方法,下列物质应用错误的是等内容,欢迎下载使用。
这是一份高考化学 物质的量 专项训练(WORD版),共10页。试卷主要包含了物质的量,阿伏加德罗常数,摩尔质量,下列说法不正确的是,设NA为阿伏加德罗常数的值,利用相关知识填空等内容,欢迎下载使用。

