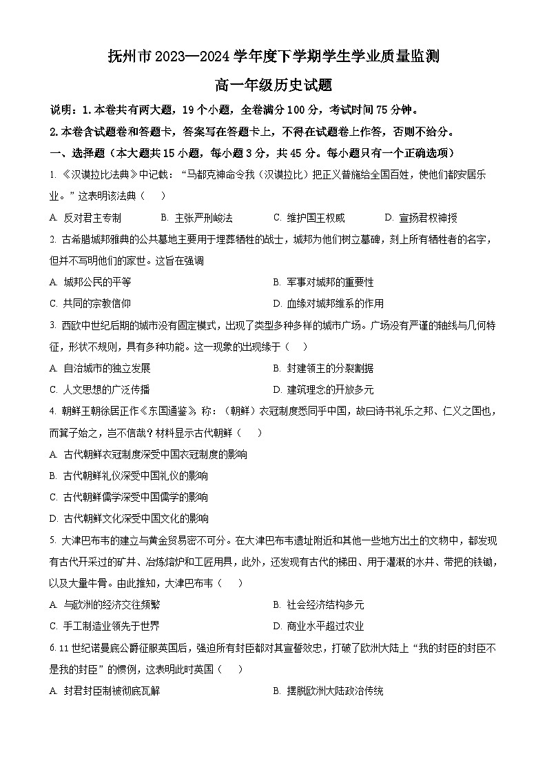
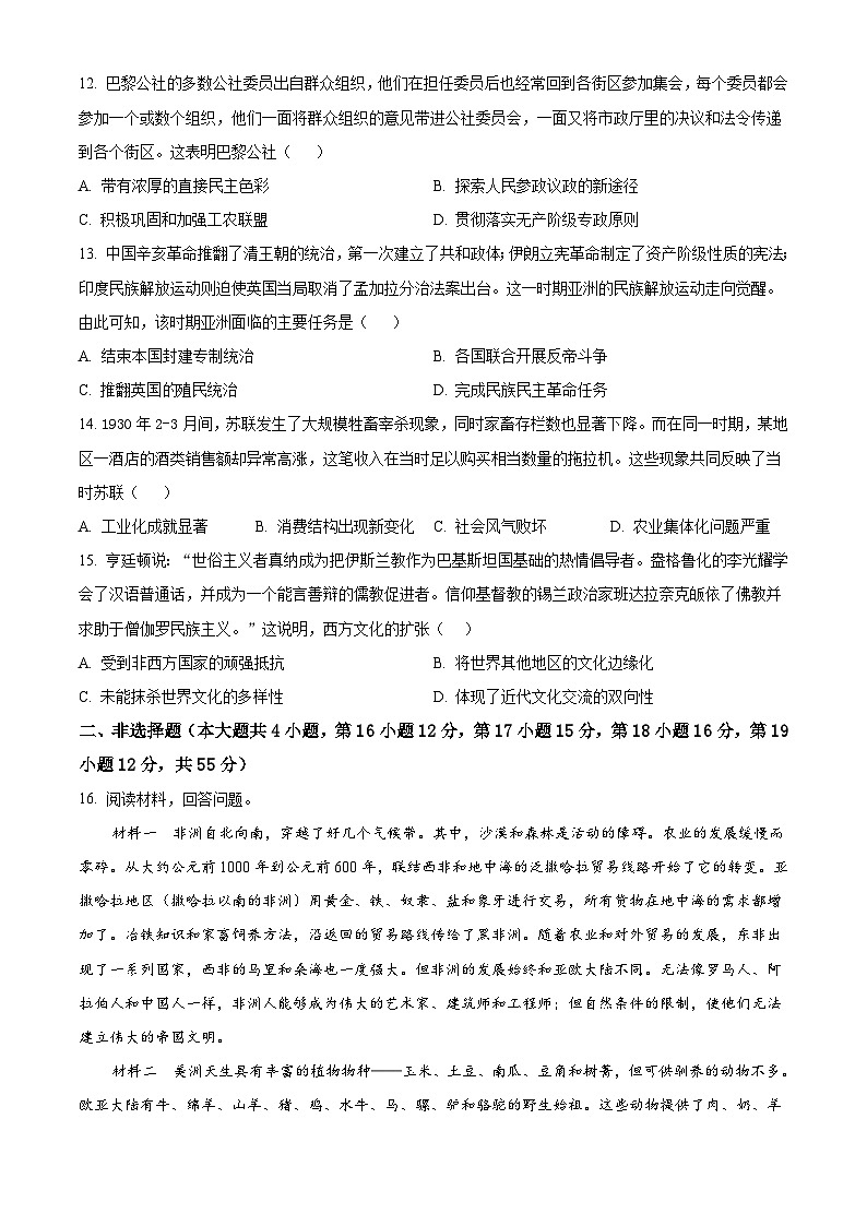
还剩5页未读,
继续阅读
江西省抚州市2023-2024学年高一下学期期末考试 历史试题 Word版含答案
展开相关试卷
江西省抚州市2023-2024学年高一下学期期末考试历史试题(Word版附解析):
这是一份江西省抚州市2023-2024学年高一下学期期末考试历史试题(Word版附解析),共20页。试卷主要包含了 马克思曾经指出, “毛里求斯”名称的变化等内容,欢迎下载使用。
江西省抚州市金溪县第一中学2023-2024学年高一下学期期中历史试题(原卷版+解析版):
这是一份江西省抚州市金溪县第一中学2023-2024学年高一下学期期中历史试题(原卷版+解析版),文件包含江西省抚州市金溪县第一中学2023-2024学年高一下学期期中历史试题原卷版docx、江西省抚州市金溪县第一中学2023-2024学年高一下学期期中历史试题解析版docx等2份试卷配套教学资源,其中试卷共20页, 欢迎下载使用。
2023-2024学年江西省抚州市第一学期高一期末学生学业质量监测历史试题含答案:
这是一份2023-2024学年江西省抚州市第一学期高一期末学生学业质量监测历史试题含答案,共9页。试卷主要包含了选择题,非选择题等内容,欢迎下载使用。

