初升高物理衔接讲义 15 牛顿第一定律 牛顿第三定律(教师版+学生版)
展开1、 物体在不受力或受到平衡力作用下都会保持静止状态或匀速直线运动状态
2、牛顿第一定律:一切物体在没有受到外力作用的时候,总保持静止状态或匀速直线运动状态。(牛顿第一定律是在经验事实的基础上,通过进一步的推理而概括出来的,因而不能用实验来证明这一定律)。
3、惯性:物体保持运动状态不变的性质叫惯性。牛顿第一定律也叫做惯性定律。
4、物体平衡状态:物体受到几个力作用时,如果保持静止状态或匀速直线运动状态,我们就说这几个力平衡。当物体在两个力的作用下处于平衡状态时,就叫做二力平衡。
5、二力平衡的条件:作用在同一物体上的两个力,如果大小相等、方向相反、并且在同一直线上,则这两个力二力平衡时合力为零。
高中知识预习:
1、牛顿第一定律
(1)建立过程:根据伽利略斜面实验等进行推理、归纳、总结得到。
(2)内容:一切物体总是保持匀速直线运动状态或静止状态,直到有外力迫使它改变这种状态为止。
(3)意义:牛顿第一定律指出了物体具有惯性,同时也指出物体的运动状态是可以改变的,而改变物体的运动状态需要外力,为牛顿第二定律的得出指明了方向。
伽利略理想斜面实验
在完全没有摩擦的情况下,不管第二个斜面的倾斜度多么小,球在第二个斜面上总要达到相同的高度。最后,如果第二个斜面的倾斜度完全消除了,那么球从第一个斜面上滚下来之后,将以恒定的速度在无限长的平面上永远不停地运动下去。打破了自亚里士多德以来长时期的错误观念:力是物体运动的原因。
对牛顿第一定律的理解
(1)明确了惯性的概念:定律的前半句话“一切物体总保持匀速直线运动状态或静止状态”,揭示了物体所具有的一个重要的属性—惯性,即物体保持匀速直线运动状态或静止状态的性质,牛顿第一定律指出一切物体在任何情况下都具有惯性.因此牛顿第一定律又叫惯性定律。
(2)揭示了力和运动的关系:定律的后半句话“除非作用在它上面的力迫使它改变这种运动状态”,实质上是揭示了力和运动的关系,即力是改变物体运动状态的原因,而不是维持物体运动的原因.
(3)反映了物体不受外力时的运动状态:匀速直线运动或静止(即原来运动的保持其速度不变;原来静止的保持静止).不受外力作用的物体是不存在的,但物体所受外力的合力为零与不受外力在效果上是等效的,这就使牛顿第一定律具有了实际意义.
2、 惯性 物体保持原来的匀速直线运动或静止状态的性质叫做惯性.
对惯性的理解 :
(1)物体保持原来的匀速直线运动或静止状态的性质叫惯性.
(2)惯性是物体的固有属性,一切物体都具有惯性.
(3)惯性与物体的运动状态及受力无关,由质量惟一量度.
有的同学总认为:“惯性与物体的运动有关,速度大惯性就大,速度小,惯性就小”,理由是物体运动速度越大,越不容易停下来,速度越小越容易停下来.产生这种错误认识的原因是“把惯性大小理解为把物体从运动改变为静止的难易程度”.事实上,在受到相同阻力的情况下,速度不同质量相同的物体,在相同时间内速度的减小量是相同的,这说明质量相同的物体,它们改变运动状态的难易程度—惯性是相同的,与它们的速度无关.
做一做:下面几个有趣的实验,对加深惯性概念的感性认识也许会有帮助。
如图4—1所示,小车上放一个带轮的木块,使木块与小车均处于静止状态。当突然起动小车时,木块由于惯性将相对小车向后运动。
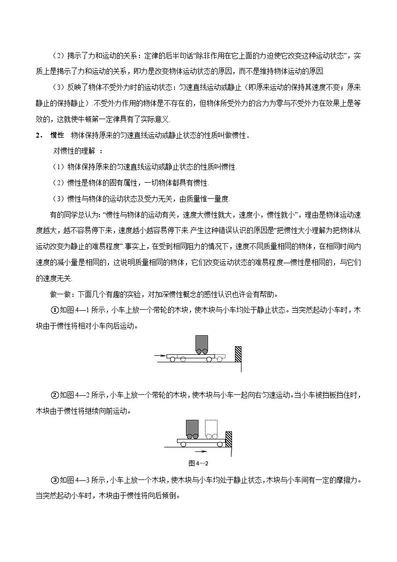
如图4—2所示,小车上放一个带轮的木块,使木块与小车一起向右匀速运动。当小车被挡板挡住时,木块由于惯性将继续向前运动。
图4—2
如图4—3所示,小车上放一个木块,使木块与小车均处于静止状态,木块与小车间有一定的摩擦力。当突然起动小车时,木块由于惯性将向后倾倒。
如图4—4所示,小车上放一个木块,使木块与小车一起向右匀速运动,木块与小车间有一定的摩擦力。当小车被挡板挡住时,木块由于惯性将向前倾倒。
如图4—5所示,小车上放一碗水,使碗与小车均处于静止状态,碗与小车间有一定的摩擦力。当突然起动小车时,碗中的水由于惯性将向后泼出。
如图4—6所示,小车上放一碗水,使碗与小车一起向右匀速运动,碗与小车间有一定的摩擦力。当小车被挡板挡住时,碗中的水由于惯性将向前泼出。
图4—6
3、 关于物体运动状态的描述与变化
一个物体,如果它的速度的大小和方向都保持不变,则这个物体的运动状态保持不变,也就是说我们是用速度这个矢量来描述物体的运动状态的.
物体运动状态的改变,就是指物体的速度发生了变化.由于速度是矢量,既有大小,又有方向,只要其中之一发生了变化,物体的运动状态就发生了变化.这时物体运动状态的改变有三种情况:①只是速度大小改变,方向不变;②只是速度方向改变,大小不变;③速度的大小和方向都改变.
课程要求
1.知道伽利略和亚里士多德对力和运动的关系的不同认识,知道伽利略的理想实验及其推理过程和结论,知道理想实验是科学研究的重要方法.
2.理解牛顿第一定律的内容和意义.
3.知道什么是惯性,会正确解释有关惯性的现象.
典例剖析
[典例1]以下说法中正确的是( )
A.牛顿第一定律反映了物体不受外力作用时的运动规律
B.不受外力作用时,物体运动状态保持不变是由于物体具有这样的性质,即惯性
C.在水平面上滑动的木块最终要停下来,是由于没有外力维持木块运动
D.物体运动状态发生变化时,必定受到外力的作用
【答案】ABD.
【解析】牛顿第一定律描述的是一种理想的情况—物体不受任何外力作用,物体将保持静止状态或匀速直线运动状态不变.实际的情况是物体都要受到外力的作用,只要物体所受的外力的合力为零,物体就保持静止或匀速直线运动状态不变,所以A正确;物体的运动并不需要力来维持,而是由物体本身所固有的一种属性—惯性来维持的,力是改变物体运动状态的原因,所以B、D均正确;C项中木块最终要停下来的原因是:木块在运动过程中,受到摩擦阻力的作用,即木块受到的外力的合力不为零所导致的,所以是错误的。
【误区警示】:对于力和运动的关系,一个典型错误认识就是:力是维持物体运动的原因,从而在本题中误选C.对C的正确理解是:木块慢慢停下来不是因为不受外力,恰恰是因为受到了阻力使它的速度不断减小.
[典例2]火车在长直轨道上匀速行驶,门窗紧闭的车厢内有一人竖直向上跳起,发现仍落回到车上原处,这是因为( )
A. 人跳起后,厢内空气给他向前的力,使他随同火车一起向前运动
B. 人跳起的瞬间,车厢的地板给他一个向前的力,推动他随火车一起向前运动
C. 人跳起后,车继续向前运动,所以人落地必定偏向后面一些,只是由于时间很短,偏后的距离不明显而已
D. 人从起跳到落地,由于惯性,在水平方向上人和车始终具有相同的速度
【答案】D
【解析】根据牛顿第一定律进行判断。在匀速行驶、门窗紧闭的车厢内,有一人竖直向上跳起,由于人跳起后在水平方向不受外力的作用,人原来与火车具有相同的水平速度,故人的惯性使人在水平方向上保持这样的速度,而火车做匀速运动速度也不变,因此当人落地时,仍在原处。
[典例3]力改变物体运动状态举例:
[典例4]物体具有保持原来匀速直线运动状态或静止状态的性质称为惯性.下列有关惯性的说法中,正确的是( )
A.乘坐汽车时系好安全带可减小惯性
B.运动员跑得越快惯性越大
C.宇宙飞船在太空中也有惯性
D.汽车在刹车时才有惯性
【答案】C
【解析】 乘坐汽车时系好安全带,不是可以减小惯性,而是在紧急刹车时可以防止人由于惯性飞离座椅,所以A错误;质量是物体惯性大小的唯一量度,与物体的速度的大小无关,所以B、D错误;一切物体都有惯性,在太空中宇宙飞船的质量是不变的,所以其惯性也不变,所以C正确.
对点精练
一、不定项选择题
一位同学说,被向上抛出的物体,在空中向上运动时,肯定受到了向上的作用力,否则它不可能向上运动。你认为他的说法对吗?为什么?
【答案】见解析
【解析】该同学的说法不对。物体向上运动是因为物体具有惯性,物体“想”保持它的运动状态不变,并没有受到向上的作用力。物体受到向下的重力作用,因而物体向上做减速运动。
2. 关于惯性,以下说法正确的是( )
A. 人在走路时没有惯性,被绊倒时才有惯性
B. 百米赛跑到达终点时不能立即停下来是由于有惯性,停下来后也就没有惯性了
C. 物体在不受外力作用时有惯性,受到外力作用后惯性就被克服了
D. 物体的惯性与物体的运动状态及受力情况均无关
【答案】D
【解析】 惯性是物体本身的一种属性,与物体的运动状态无关,与物体受力无关,质量是物体惯性大小的唯一量度,惯性不能被克服。
3. 下列物理现象中,可以用牛顿第一定律解释的是( )
A.必须有力作用在物体上,物体才能运动,没有力的作用,物体就要静止下来
B.物体如果向正北方向运动,其受外力方向必须指向正北
C.如果没有外力作用,运动的物体将继续以同一速度沿着一条直线运动,既不会停下来,也不会偏离原来的方向
D.力不是维持物体运动的原因,而是改变物体运动状态的原因
【答案】CD
【解析】一切物体总保持匀速直线运动状态或静止状态不变,直到有外力迫使它改变这种状态为止.没有外力作用时,物体可以做匀速直线运动,不一定静止,故A错误;物体向正北方向做匀速直线运动时,可以不受外力,当有向正北方向力的作用时,它向北运动的速度会变大,当有向正南方向力的作用时,它向北运动的速度会减小,但仍可以向正北方向运动,B错误;C、D两种说法均符合牛顿第一定律,C、D正确.
4. 下列情况中,物体运动状态发生变化的是( )。
A. 火车进站时B. 汽车转弯时 C. 匀速上升的电梯
D. 将物体沿水平方向抛出,物体在空中飞行时
【答案】 A、B、D
【解析】物体运动状态变化取决于速度是否变化,选项A是速度大小发生变化,选项B是速度方向发生了变化,选项C是速度不变,选项D是速度大小、方向都变化,故选A、B、D。
5. 以下说法正确的是( )。
A. 物体所受合外力越大,其运动状态改变越快
B. 物体同时受到几个力作用时,其运动状态可能保持不变
C. 物体运动状态改变时,物体一定受到外力作用
D. 物体的运动状态发生变化时,物体所受外力也会随之发生变化
【答案】A、B、C
【解析】力是改变物体运动状态的原因,力越大,运动状态改变越快,A对。物体运动状态是否改变,取决于它受的合外力,如果合外力为零,物体的运动状态不会改变,B正确。物体的运动状态发生变化,则物体一定受合外力的作用,但物体所受合外力不一定是变化的,C对D错。
从水平匀速向右飞行的飞机上按相等的时间间隔,依次放出a、b、c三个球,不考虑空气阻力,站在地面上的人看到它在空中的排列情况是下图中的哪一个?( )
【答案】 B
【解析】飞机上释放(非抛出)的球都具有与飞机相同的水平速度,在水平方向上,a、b、c三个球以相同的速度做匀速直线运动,故三个球一定在飞机的正下方,三球连线是一条竖直线。
7. 对于一些实际生活中的现象,某同学试图从惯性角度加以解释,其中正确的是( )
A.采用了大功率的发动机后,某些一级方程式赛车的速度甚至能超过某些老式螺旋桨飞机的速度,这表明:可以通过科学进步使小质量的物体获得大惯性
B.“强弩之末,势不能穿鲁缟”,这表明强弩的惯性减小了
C.货运列车运行到不同的车站时,经常要摘下或加挂一些车厢,这会改变它的惯性
D.自行车转弯时,车手一方面要适当的控制速度,另一方面要将身体稍微向里倾斜,这是为了通过调控人和车的惯性达到安全行驶的目的
【答案】C
【解析】惯性是物体的固有属性,大小只与物体的质量有关,质量越大,惯性越大,与其他任何因素均无关,故A、B错误;摘下或加挂一些车厢,改变了质量,从而改变了惯性,故C正确;人和车的质量不变,则其惯性不变,故D错误.
8. 火车在平直轨道上沿直线匀速前进,在密封的没有空气流动的车厢内点燃了一支卫生香,则车里乘客看到卫生香所冒的烟的运动情况应是( )。
A. 一边上升一边向前飘 B. 一边上升一边向后飘
C. 只是上升不向任何一边飘 D. 无法确定
【答案】 C
【解析】 我们看到的烟是由一些极小的颗粒组成的,由于上下空气温度的不同,烟上升。而刚冒出的烟在离开卫生香时已具有和车同样的速度,故烟竖直上升。
9. 在车厢的顶板上用细绳挂着一个小球,如图所示,在下列情况下可对车厢的运动情况得出怎样的判断:
(1)细线竖直悬挂__________。
(2)细线向图中左方偏斜__________。
【答案】(1)车厢静止或做匀速直线运动
(2)车厢水平向右加速运动或向左减速运动
【解析】 作用在小球上只能有两个力:小球所受的重力mg、细线对它的拉力F。根据这两个力是否处于平衡状态,可判断小球所处的状态,从而可得出车厢的运动情况。
(1)当细线竖直悬挂时,小球所受重力mg和拉力F在一直线上,如图甲所示,且小车在上下方向不可能运动,所以小球水平方向不受外力,小球处于平衡状态,车厢静止或做匀速直线运动。
(2)当细线左偏时,小球所受重力mg和拉力F不在同一直线上,如图乙所示,小球不可能处于平衡状态。因为力是使物体产生加速度的原因,小球一定向着所受合力方向(水平向右)产生加速度,所以车厢水平向右做加速运动或水平向左做减速运动。
10. 把一本较厚重的书用细绳扎一圈,然后将细绳的一端悬挂起来,另一端用手牵着。先迅速用力将细绳一拽,看看细绳的哪一段断开,再来一次,但注意拉力慢慢逐渐加大,直到细绳被拉断,看看又是细绳的哪一段断开。比较两次拉断细绳的结果,想想这是为什么。
【答案】见解析
【解析】拉力慢慢增大,由平衡知识知,细绳上段承受的拉力为书的重力和手对绳的拉力之和,下段细绳承受的拉力等于手对绳的拉力,所以慢慢增大拉力,则上段细绳将断开。当迅速用力拉绳,则下段细绳将断开。由于书本较厚重,惯性较大,其运动状态难以改变,在迅速拉绳的瞬间,书本可以认为固定不动,所以下段细绳承受的拉力将比上段细绳承受的拉力大,因此下段细绳将会断开。
11.气球吊着一个物体匀速上升,突然吊物体的绳子断了,物体将( )
A.立即做自由落体运动 B.由于惯性,继续向上运动
C.由于惯性,继续向上做匀速运动 D.以上说法都不对
【答案】D
【解析】物体将会先上升,后下降.物体和气球一起向上运动,绳子断时,物体由于惯性,还要保持原来的运动状态继续向上运动,但在重力的作用下速度减小,最后下落.
故选:D.
12.如图所示,在平直的轨道上,密闭的车厢向右做匀加速直线运动。某时刻起车厢顶上P点连续处掉下几个水滴并都落到车厢的地板上下列说法正确的是:( )
A.这几个水滴都落到P点正下方的O点
B.这几个水滴都落到OA之间的同一点
C.这几个水滴都落到OB之间的同一点
D.这几个水滴不可能落到同一点
O
A
B
P
a
v
【答案】C
【解析】车在水平方向上运动,油滴下落的过程中,在竖直方向上做的就是自由落体运动,
根据自由落体运动的规律可得,油滴运动的时间是相同的,在水平方向上,油滴离开车之后就是匀速运动,但此时车还是匀加速运动,油滴相对于车厢在水平方向上的位移就是油滴在水平方向上多走的位移,
即△x=1/2 at2
由于时间和加速度都会确定不变的,所以三滴油会落在同一点,即在落在OB间同一位置上,所以C正确.
13.如图所示,重球系于细绳DC下端,重球下再系一根同样的绳BA,下列说法正确的是( )
A.在绳的A端缓慢增加拉力,结果CD绳先断
B.在绳的A端缓慢增加拉力,结果AB绳先断
C.在绳的A端突然猛一拉,结果AB绳先断
D.在绳的A端突然猛一拉,结果CD绳先断
【答案】AC
【解析】 受力如图所示,在绳的A端缓慢增加拉力,使得重球在足够的时间发生了微小的位移,这个过程进行缓慢,可以认为重球始终处于平衡状态,即FT2=FT1+mg,随着FT1增大,FT2也增大且FT2总是大于FT1,所以CD绳先被拉断,A项正确,B项错误;若在A端猛拉,由于重球质量很大,力的作用时间极短,由于惯性,故重球向下的位移极小(可以看成运动状态未来得及改变)以致上段绳的拉力几乎未增加,FT1已达到极限程度,故AB绳先断,C项正确,D项错误.
14.小轩很喜欢爸爸新买的数码照相机,在旅途中拍下了直线行驶的火车内桌面上塑料杯不同瞬间的状态,如图中的甲、乙、丙所示.则下列关于火车运动状态的判断可能正确的是( )
A.甲图中火车在匀速运动,乙图中火车突然向左加速,丙图中火车突然向左减速
B.甲图中火车在匀速运动,乙图中火车突然向右加速,丙图中火车突然向左加速
C.甲图中火车在匀速运动,乙图中火车突然向右减速,丙图中火车突然向右加速
D.甲图中火车在匀速运动,乙图中火车突然向左加速,丙图中火车突然向右减速
【答案】AC
【解析】题图甲中,塑料杯相对于桌面的位置没有发生改变,因此它们的运动状态是相同的,说明此时在匀速运动,题图乙中,塑料杯向右倾倒,说明火车突然向左加速(或向右减速),因为,火车突然向左加速时,塑料杯的下部由于摩擦也随着加速,而上部由于惯性仍保持原来的运动状态,所以才会向右倾倒,火车向右减速时的情形也可用类似的方法解释;题图丙中,塑料杯向左倾倒,说明火车突然向左减速(或向右加速),因为,火车突然向左减速时,塑料杯的下部由于摩擦也随着减速,而上部由于惯性仍保持原来的运动状态,所以才会向左倾倒,火车向右加速时的情形也可用类似的方法解释.所以,题图甲中火车在匀速运动,题图乙中火车突然向左加速(或向右减速),题图丙中火车突然向左减速(或向右加速),选项A、C正确.
15.如图所示,在瓶内装满水,将乒乓球用细线拴住并按入水中,线的另一端固定在瓶盖上.盖上瓶盖并将瓶子翻转,乒乓球将浮在水中.用手托着瓶子水平向右做加速直线运动,乒乓球在瓶中的位置会如何变化?解释你所观察到的现象.
【解析】因为水的质量大于乒乓球的质量,所以水的惯性大于乒乓球的惯性.当用手托着瓶子水平向右做加速直线运动时,水相对瓶子向左移动时,将挤压乒乓球,使乒乓球相对瓶子向右移动.
【答案】见解析
阅读材料9:牛顿生平(一)
少年牛顿
1642年的圣诞节前夜,在英格兰林肯郡沃尔斯索浦的一个农民家庭里,牛顿诞生了.牛顿是一个早产儿,出生时只有3磅重,接生婆和他的双亲都担心他是否能活下来,谁也没有料到这个看起来微不足道的小东西会成为了一位震古烁今的科学巨匠,并且竟活到了85岁的高龄.
牛顿出生前3个月父亲就去世了.在他两岁的时候,母亲改嫁.从此牛顿便由外祖母抚养.11岁时,母亲的后夫去世,牛顿才回到了母亲身边.大约从5岁开始,牛顿就被送到公立学校读书,12岁时进入中学.少年时的牛顿并不是神童,他资质平常,成绩一般,但他喜欢读书,喜欢看一些介绍简单机械模型制作方法的读物,并从中受到启发,自己动手制作些奇奇怪怪的小玩意,如风车、木钟、折叠式提灯等.药剂师的房子附近正在建造风车,小牛顿把风车的原理搞透后,自己也制作了一架小风车,推动他的风车转动的,不是风,而是小动物.他将老鼠绑在一架有轮子的踏车上,然后在轮子的前面放一粒玉米,刚好那地方是老鼠可望而不可及的位置.老鼠想吃玉米,就不停的跑动,于是轮子就不停的转动.他还制作了一个小水钟,每天早上,小水钟会自动滴水到他的脸上,催他起床.
后来,迫于生活,母亲让牛顿辍学在家务农.但牛顿对务农并不感兴趣,一有机会就埋首书卷.每次,母亲叫他和她的佣人上市场熟悉做交易的生意经时,他就恳求佣人一个人上街,自己躲在树后看书.有一次,牛顿的舅父起了疑心,就跟踪牛顿上市镇去,他发现他的外甥伸着腿,躺在草地上,正在聚精会神地钻研一个数学问题。牛顿的好学精神感动了舅父,于是舅父劝服了母亲让牛顿复学.牛顿又重新回到了学校,如饥似渴的吸取着书本上的营养。
牛顿第三定律
知识精讲
牛顿第三定律:两个物体之间的作用力和反作用力总是大小相等,方向相反,作用在同一条直线上,用公式表示,即F=-F′(负号表示方向相反).
1.对牛顿第三定律应从以下几点加以理解:
(1)同时性:作用力与反作用力总是成对出现,同时产生、同时变化、同时消失.所谓作用力和反作用力是人为的名称,究竟哪个力是作用力,哪个力是反作用力,可任意选择,没有主次之分。当确定其一为研究对象时,它受到的力即为作用力,而另一个力为反作用力。
(2)同一性:作用力和反作用力是同一性质的力,即作用力是万有引力,反作用力也是万有引力;作用力是弹力,反作用力也是弹力;作用力是摩擦力,反作用力也是摩擦力。
(3)异体性:作用力和反作用力分别作用在两个不同的物体上,各自对自己的受力物体产生作用效果,所以它们产生的作用效果不会抵消,即作用力与反作用力永远不能相互抵消,永远也达不到所谓平衡。
(4)普遍性:物体间的相互作用力可以是接触力,也可以是非接触力.作用力和反作用力的关系适用于静止物体之间,也适用于运动物体之间,与物体的运动状态无关,与参考系的选择也无关.在经典力学讨论的范围内,牛顿第三定律有其普遍意义。
头和球各受力 力传感器显示作用力和反作用力等大反向
2.作用力与反作用力跟一对平衡力的区别
特别提醒:区别作用力、反作用力与平衡力的方法是:看两个力是作用在一个物体上,还是分别作用在相互作用的两个物体上,但是作用在两个物体上不能说就是作用力反作用力,还必须是因互相作用而产生。
课程要求
1.知道力的作用是相互的,知道作用力和反作用力的概念.
2.理解牛顿第三定律的确切含义,能用它解决简单的问题.
说明:
1.学生在初中已经学过力是物体的相互作用,因此理解牛顿第三定律的内容并不困难.也可以告诉学生,作用力和反作用力是一对性质相同的力,它们同时产生、消失,但不要求学生硬记.
2.不能区分平衡力跟作用力和反作用力,这是初学者普遍存在的问题.因此,教材安排了几个题目,以期能把这个问题弄清楚.
3.一个物体静止地放在水平支持物或者挂在悬绳上,物体对支持物的压力或者对悬绳的拉力等于物体的重量,在第一章要求学生作为事实接受下来.学习了牛顿第三定律之后,应该要求学生对此有所理解.为此,在节后的练习中安排了两个题目(第4、5两题),要求学生自己证明.据了解,学生不习惯作证明,所以要求学生独立地证明,对培养学生的推理能力是有好处的.
区分平衡力跟作用力和反作用力.
典例剖析
[典例1]物体静止在斜面上,以下几种分析中正确的是 ( )
A.物体受到的静摩擦力的反作用力是重力沿斜面的分力
B.物体所受重力沿垂直于斜面的分力就是物体对斜面的压力
C.物体所受重力的反作用力就是斜面对它的静摩擦力和支持力这两个力的合力
D.物体受到的支持力的反作用力,就是物体对斜面的压力
【答案】D
【解析】物体受到的静摩擦力的反作用力是物体对斜面的静摩擦力.故A错误.物体对斜面的压力在数值上等于物体所受重力沿垂直于斜面的分力.故B错误.物体所受的重力的反作用力是物体对地球的吸引力.故C错误.选D
[典例2]甲、乙二人拔河,甲拉动乙向左运动,下面说法中正确的是 ( )
A.做匀速运动时,甲、乙二人对绳的拉力大小一定相等
B.不论做何种运动,根据牛顿第三定律,甲、乙二人对绳的拉力大小一定相等
C.绳的质量可以忽略不计时,甲乙二人对绳的拉力大小一定相等
D.绳的质量不能忽略不计时,甲对绳的拉力一定大于乙对绳的拉力
【答案】AC
【解析】甲、乙两人对绳的拉力都作用在绳上,即不是作用力和反作用力.B项错误.做匀速运动时,绳子受力平衡,即甲、乙两人对绳的拉力大小一定相等,A项正确。绳的质量可以忽略不计时,绳子所受合力为零。甲、乙二人对绳的拉力大小一定相等. C项正确.绳的质量不能忽略不计时,如果有加速度,当加速度向右时,乙对绳的拉力大于甲对绳的拉力.故D项不正确.选AC
[典例3]如图所示,水平力F把一个物体紧压在竖直的墙壁上静止不动,下列说法中正确的是( )
A.作用力F跟墙壁对物体的弹力是一对作用力与反作用力
B.作用力F与物体对墙壁的压力是一对平衡力
C.物体的重力跟墙壁对物体的静摩擦力是一对平衡力
D.物体对墙壁的压力与墙壁对物体的弹力是一对作用力与反作用力
【答案】CD
【解析】作用力F跟墙壁对物体的弹力是作用在同一物体上,大小相等,方向相反,在一条直线上,是一对平衡力,因此A错误;作用力F作用在物体上,而物体对墙壁的弹力作用在墙壁上,这两个力不能成为平衡力(且由于不是两个物体间的相互作用力,因此也不是作用力和反作用力),故B错误;在竖直方向上,物体受重力,方向竖直向下,还受墙壁对物体的静摩擦力,方向竖直向上,由于物体处于平衡状态,所以这两个力是一对平衡力,故C正确;物体对墙壁的压力与墙壁对物体的弹力是两个物体间的相互作用力,因此是一对作用力与反作用力,故D正确.故选CD.
点评:一对作用力和反作用力与一对平衡力最直观的区别就是作用点的区别.二力平衡时,此两力作用点一定是同一物体;作用力和反作用力的作用点一定是分别在两个物体上;但作用点分别在两个物体上且大小相等,方向相反的一对力不一定就是作用力与反作用力,还要看它们是否是因相互作用而产生的。
[典例4]汽车拉着拖车在平直的公路上运动,下面说法正确的是:( )
A.汽车能拉动拖车向前运动是因为汽车对拖车的拉力大于拖车对汽车的拉力
B.汽车先对拖车施加拉力,然后才产生拖车对汽车的拉力
C.只有匀速前进时,汽车对拖车的拉力等于拖车对汽车的拉力
D.任何运动情况下,汽车对拖车的拉力都等于拖车对汽车的拉力
【答案】D
【解析】汽车能拉动拖车向前运动是因为汽车对拖车的拉力大于拖车所受的阻力,选项A错误;汽车对拖车的拉力和拖车对汽车的拉力是作用力和反作用力,一定是同时产生,在任何情况下都是大小相等方向相反,选项BC错误D正确。
对点精练
1.一天,下着倾盆大雨,某人乘坐列车时发现车厢的双层玻璃窗内积水了,列车进站过程中,他发现水的形状应是( )
【答案】C
【解析】列车进站减速,水要保持原来运动状态,故前倾,双层玻璃中的水有相对列车向前运动的趋势,所以使前进方向水增高,选C.
2.如图所示,在水平地面上的一名滑板运动员双脚站在滑板上以一定的速度向前滑行,在横杆前起跳并越过杆,从而使运动员与滑板分别从杆的上、下方通过.假设运动员和滑板在运动过程中受到的各种阻力忽略不计,运动员能顺利完成该动作,最终仍能落在滑板原来的位置,要使这个表演成功,运动员在起跳的过程中有( )
A.双脚对滑板的作用力方向竖直向上
B.运动员对滑板的作用力大小等于运动员的重力
C.跳起之前运动员只受两个力作用
D.滑板对运动员的作用力方向向上偏前
【答案】C
【解析】因为运动员在滑板向上的作用力下跳起,由作用力与反作用力的关系可知,双脚对滑板的作用力竖直向下,A错误;由于滑板对运动员的作用力大于运动员的重力,所以运动员对滑板的作用力大于运动员的重力,B错误;跳起之前,运动员只受两个力作用,C正确;滑板对运动员的作用力竖直向上,运动员能向前运动是因为其惯性,D错误.
3.如图所示,有两个穿着溜冰鞋的人站在冰面上,当其中一个人A从背后轻轻推另一个人B时,两个人都会向相反方向运动,这是因为A推B时( )
A.A与B之间有相互作用力
B.A对B的作用在先,B对A的作用在后
C.B对A的作用力小于A对B的作用力
D.A对B的作用力和B对A的作用力是一对平衡力
【答案】A
【解析】A推B时,A与B之间有相互作用力,作用力与反作用力同时产生,大小相等,分别作用在不同的物体上,选项A正确,B、C、D错误。
4.跳高运动员蹬地后上跳,在起跳过程中( )
A.运动员蹬地的作用力大小大于地面对他的支持力大小
B.运动员蹬地的作用力大小等于地面对他的支持力大小
C.运动员所受的支持力和重力相平衡
D.运动员所受的合力一定向上
【答案】BD
【解析】运动员蹬地的作用力与地面对他的支持力是作用力和反作用力,大小相等、方向相反,B正确;运动员起跳过程,是由静止获得速度的过程,因而有竖直向上的加速度,合力竖直向上,运动员所受的支持力大于重力,D正确.
5.下列关于牛顿第三定律所涉及的作用力、反作用力有关说法正确的是( )
作用力、反作用力总是等大反向,所以合力为零,可以抵消;
作用力、反作用力总是等大反向,所以做功的代数和为零;
作用力、反作用力总是等大反向,作用时间相同,冲量的矢量和为零;
人对地球的作用力小于地球对人的作用力。
【答案】C
【解析】虽然作用力、反作用力总是等大反向,但是分别作用在施力物体和受力物体上,所以不能抵消,A错误;虽然作用力、反作用力总是等大反向,但是施力物体和受力物体的位移不一定等大反向,所以做功的代数和不一定为零,B错误;作用力、反作用力总是等大反向,作用时间相同,冲量总是等大反向,矢量和为零,C正确;作用力、反作用力总是等大反向,与物体的质量无关,D错误。
6.如图所示,一个劈形物ABC各面光滑,放在固定的斜面上,AB成水平并放上一个光滑小球,把物体ABC从静止开始释放,则小球在碰到斜面以前的运动轨迹是( )
A.沿斜面的直线 B.竖直的直线
C.弧形曲线 D.折线
【答案】B
【解析】因小球在物体ABC上从静止释放过程中,水平方向不受力的作用,由于惯性,水平方向仍保持静止而没有运动,所以小球在碰到斜面前的运动轨迹是竖直线,故选B项.
7.根据牛顿运动定律,以下说法中正确的是( )
A.人只有在静止的车厢内,竖直向上高高跳起后,才会落在车厢的原来位置
B.人在沿直线匀速前进的车厢内,竖直向上高高跳起后,将落在原来位置
C.人在沿直线加速前进的车厢内,竖直向上高高跳起后,将落在起跳点的后方
D.人在沿直线减速前进的车厢内,竖直向上高高跳起后,将落在起跳点的后方
【答案】BC
【解析】由于惯性,人竖直向上跳起后水平方向的速度与人跳起时车的速度相等,故车静止时或做匀速直线运动时,人均落在原来的位置,故A错误,B正确;当车加速前进时,人竖直跳起后,水平方向以此时该车的速度做匀速直线运动,而车做加速直线运动,故人将落在起跳点的后方,C正确;同样的道理,可分析D错误.
8.利用牛顿第三定律,有人设计了一种交通工具,在平板车上装了一个电风扇,风扇运转时吹出的风全部打到竖直固定在小车中间的风帆上,靠风帆受力而向前运动,如图所示.对于这种设计,下列分析中正确的是( )
A.根据牛顿第二定律,这种设计能使小车运行
B.根据牛顿第三定律,这种设计能使小车运行
C.这种设计不能使小车运行,因为它违反了牛顿第二定律
D.这种设计不能使小车运行,因为它违反了牛顿第三定律
【答案】D
【解析】风扇运转时,风扇对空气有作用力,同时空气对风扇也有反作用力,空气对帆有作用力,帆、风扇都固定在车上,那么对小车分析,受到空气对车上的帆和空气对风扇的方向相反、大小相等的作用力,小车受力平衡,车不动,正确选项为D.
9.如图所示,某人用轻绳拉着小车在平直路面上匀速运动。下列说法正确的是( )
A.人拉绳的力和绳拉车的力是一对作用力和反作用力
B.人拉绳的力和绳拉人的力是一对平衡力
C.绳拉车的力和车拉绳的力不一定同时产生、同时消失
D.人拉绳的力和绳拉车的力一定大小相等
【答案】D
【解析】本题考查相互作用力与平衡力的区别。人拉绳的力和绳拉人的力是一对作用力和反作用力,人拉绳和车拉绳的力是一对平衡力,故选项A、B错误;绳拉车的力和车拉绳的力是一对作用力和反作用力,一定同时产生、同时消失,选项C错误;人拉绳的力和车拉绳的力大小相等,而车拉绳的力与绳拉车的力大小相等,故选项D正确。
10.如图所示,我国有一种传统的民族体育项目叫做“押加”,实际上相当于两个人拔河,如果甲、乙两人在“押加”比赛中,甲获胜,则下列说法中正确的是( )
A.甲对乙的拉力大于乙对甲的拉力,所以甲获胜
B.当甲把乙匀速拉过去时,甲对乙的拉力大小等于乙对甲的拉力大小
C.当甲把乙加速拉过去时,甲对乙的拉力大小大于乙对甲的拉力大小
D.甲对乙的拉力大小始终等于乙对甲的拉力大小
【答案】BD
【解析】物体的运动状态是由其自身的受力情况决定的,只有当物体所受的合外力不为零时,物体的运动状态才会改变,不论物体处于何种状态,物体间的作用力与反作用力总是大小相等,方向相反,但由于它们作用在不同的物体上,其效果可以不同。甲加速前进的原因是甲受到的地面的摩擦力大小大于绳子对甲的拉力大小;乙加速后退的原因是绳子对乙的拉力大小大于乙受到的地面的摩擦力大小;但是,根据牛顿第三定律,甲对乙的拉力大小始终等于乙对甲的拉力大小。A、C错误,B、D正确。
11.大人能拉动小孩,而小孩不能拉动大人,可见,大人拉小孩的力比小孩拉大人的力大.还有,用手打人,总是被打的人感到痛,甚至受伤.可见,作用力大于反作用力.因此牛顿第三定律不成立.你认为这种看法对吗?为什么?
【答案】见解析
【解析】这些看法不对.大人拉小孩与小孩拉大人的力为一对作用力与反作用力大小相等、方向相反,大人没动,因拉力与摩擦力平衡,而小孩受到的拉力大于地面给他的摩擦力,改变了运动状态.用手打人,手对被打的人与被打的人对手之间的力为一对作用力与反作用力依然大小相等,之所以被打的人感到痛是因为受力部位不同,肌肉承受能力不同.
阅读材料10: 牛顿生平(二)
求学岁月
牛顿19岁时进入剑桥大学,成为三一学院的减费生,靠为学院做杂务的收入支付学费.在这里,牛顿开始接触到大量自然科学著作,经常参加学院举办的各类讲座,包括地理、物理、天文和数学.牛顿的第一任教授伊萨克·巴罗是个博学多才的学者.这位学者独具慧眼,看出了牛顿具有深邃的洞察力、敏锐的理解力.于是将自己的数学知识,包括计算曲线图形面积的方法,全部传授给牛顿,并把牛顿引向了近代自然科学的研究领域.
后来,牛顿在回忆时说道:“巴罗博士当时讲授关于运动学的课程,也许正是这些课程促使我去研究这方面的问题.”
当时,牛顿在数学上很大程度是依靠自学.他学习了欧几里德的《几何原本》、笛卡儿的《几何学》、沃利斯的《无穷算术》、巴罗的《数学讲义》及韦达等许多数学家的著作.其中,对牛顿具有决定性影响的要数笛卡儿的《几何学》和沃利斯的《无穷算术》,它们将牛顿迅速引导到当时数学最前沿—解析几何与微积分.1664年,牛顿被选为巴罗的助手,第二年,剑桥大学评议会通过了授予牛顿大学学士学位的决定.
正当牛顿准备留校继续深造时,严重的鼠疫席卷了英国,剑桥大学因此而关闭,牛顿离校返乡。家乡安静的环境使得他的思想展翅飞翔,以整个宇宙作为其藩篱。这短暂的时光成为牛顿科学生涯中的黄金岁月,他的三大成就:微积分、万有引力、光学分析的思想就是在这时孕育成形的,可以说此时的牛顿已经开始着手描绘他一生大多数科学创造的蓝图。
类别
不同点
作用力与反作用力
平衡力
作用对象
两个力分别作用在两个物体上
两个力作用在同一个物体上
作用时间
同时产生,同时变化,同时消失
不一定同时产生或同时消失
力的性质
一定是同性质的力
不一定是同性质的力
作用效果
因为一对作用力与反作用力作用在两个物体上,各自产生作用效果,故不能作为使物体平衡的条件
一对平衡力的作用效果是使物体处于平衡状态,合力为零
初升高物理衔接讲义 10 摩擦力(教师版+学生版): 这是一份初升高物理衔接讲义 10 摩擦力(教师版+学生版),文件包含初升高物理衔接讲义10摩擦力教师版docx、初升高物理衔接讲义10摩擦力学生版docx等2份学案配套教学资源,其中学案共19页, 欢迎下载使用。
初升高物理衔接讲义 09 弹力(教师版+学生版): 这是一份初升高物理衔接讲义 09 弹力(教师版+学生版),文件包含初升高物理衔接讲义09弹力教师版docx、初升高物理衔接讲义09弹力学生版docx等2份学案配套教学资源,其中学案共16页, 欢迎下载使用。
初升高物理衔接讲义 08 力的概念、重力(教师版+学生版): 这是一份初升高物理衔接讲义 08 力的概念、重力(教师版+学生版),文件包含初升高物理衔接讲义08力的概念重力教师版docx、初升高物理衔接讲义08力的概念重力学生版docx等2份学案配套教学资源,其中学案共20页, 欢迎下载使用。

