所属成套资源:2024年中考化学实验攻略
专题5 气体的制备实验(含答案)【实验攻略】备战2024年中考化学实验
展开
这是一份专题5 气体的制备实验(含答案)【实验攻略】备战2024年中考化学实验,文件包含专题5气体的制备实验原卷版实验攻略备战2024年中考化学实验docx、专题5气体的制备实验解析版实验攻略备战2024年中考化学实验docx等2份试卷配套教学资源,其中试卷共53页, 欢迎下载使用。
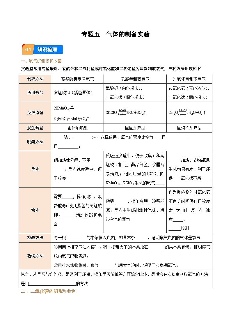
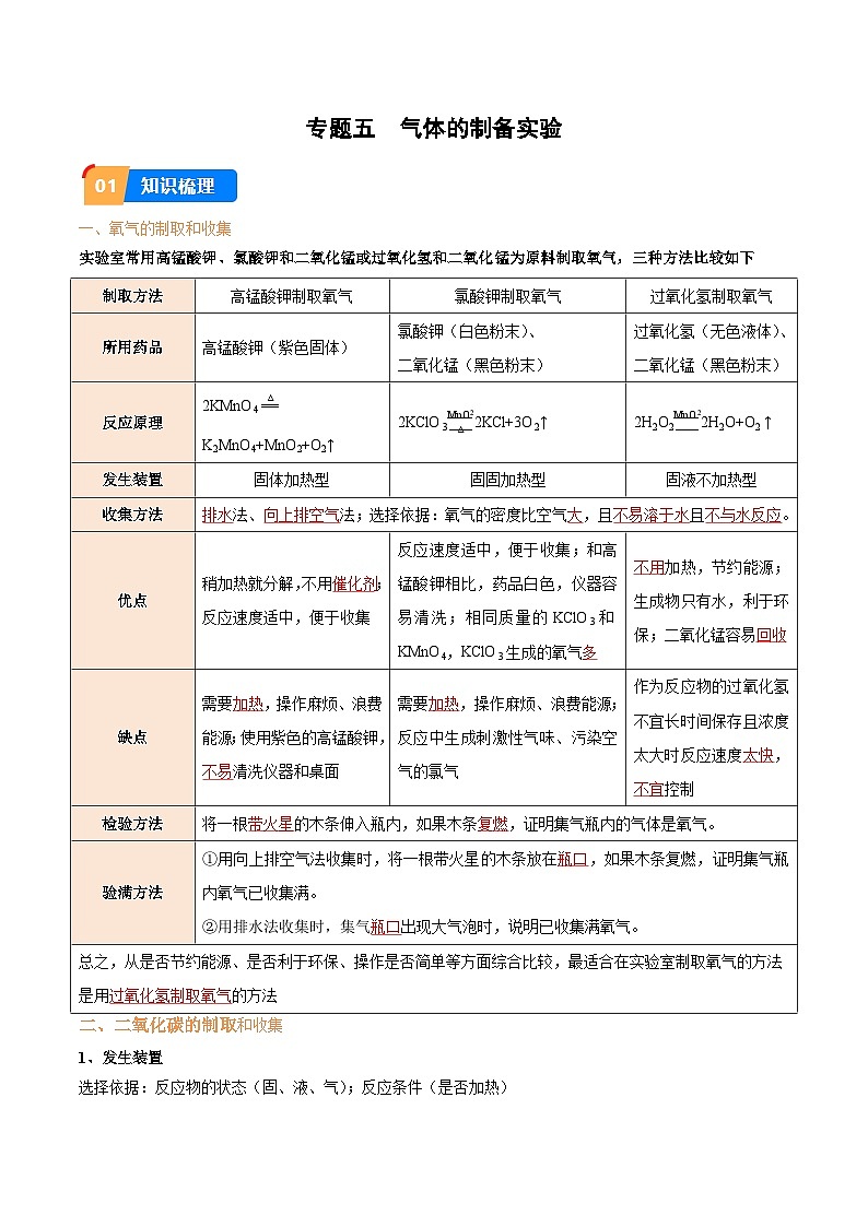
一、氧气的制取和收集
实验室常用高锰酸钾、氯酸钾和二氧化锰或过氧化氢和二氧化锰为原料制取氧气,三种方法比较如下
二、二氧化碳的制取和收集
1、发生装置
选择依据:反应物的状态(固、液、气);反应条件(是否加热)
(1)固固加热型如图
应用:高锰酸钾制氧气、氯酸钾制氧气
注意:试管口略向下倾斜
(2)固液常温型如图:
应用:大理石(石灰石)和稀盐酸制二氧化碳
补充改进装置:
块状大理石和稀盐酸制二氧化碳的装置改进,可实现固液的分离和接触,从而控制反应的开始和停止。
2、收集装置
选择依据:气体的溶解性;气体的密度(气体相对分子质量与空气平均相对分子质量29相比判断)
3、检验与验满方法
(1)检验方法:将制得的气体通入澄清石灰水,若澄清石灰水变浑浊,则证明是二氧化碳。
(2)验满方法:用燃着的木条,放在集气瓶口,木条熄灭,证明二氧化碳气体已经收集满。
三、氢气、氯气、氨气的制取和收集
题型01 氧气的制取和收集
典例分析
【例1】如图所示为实验室中常见的气体制备和收集装置,请回答下列问题:
(1)标号仪器①的名称是 集气瓶 。
(2)实验室收集一瓶较纯净的氧气,在图一中选择装置 E (填字母序号)。
(3)若用A装置加热高锰酸钾制取氧气,该装置需要改进的地方是 在试管口塞一团棉花 ,其反应的符号表达式或化学方程式为 KMnO4K2MnO4+MnO2+O2或2KMnO4K2MnO4+MnO2+O2↑ 。
(4)若用图二中的装置收集氧气,应从 a (选填“a”或“b”)端通入气体,检验氧气是否集满的操作方法是 把带火星的木条靠近b端,若木条复燃,证明收集满 。
(5)甲烷(CH4)在实验室里可用排水法或向下排空气法收集,请你根据甲烷的收集方法,推测甲烷具有的性质是 bd (填字母序号)。
a.无色无味
b.密度小于空气
c.可燃性
d.难溶于水
【答案】(1)集气瓶;
(2)E;
(3)在试管口塞一团棉花;KMnO4K2MnO4+MnO2+O2或2KMnO4K2MnO4+MnO2+O2↑;
(4)a;把带火星的木条靠近b端,若木条复燃,证明收集满;
(5)bd。
【解析】(1)根据仪器的结构特点判断,仪器①的名称是集气瓶;
(2)氧气不易溶于水,实验室收集一瓶较纯净的氧气,可选择排水集气法,故选装置E;
(3)用A装置加热高锰酸钾制取氧气时,应该在试管口塞一团棉花,防止加热时高锰酸钾粉末进入导管;高锰酸钾受热分解生成锰酸钾、二氧化锰和氧气,反应的符号表达式为:KMnO4K2MnO4+MnO2+O2,化学方程式为:2KMnO4K2MnO4+MnO2+O2↑;
(4)氧气的密度比空气大,故应从长导管进气,即由a端进气;根据氧气的助燃性,验满的方法为:把一根带火星的木条靠近b端,如果木条复燃,说明已收集满;
(5)甲烷可用排水法收集,说明甲烷气体不溶于水或难溶于水;甲烷能用向下排空气法收集,说明甲烷气体密度比空气小且不与空气中成分发生反应,故选:bd。
变式训练
【变式1-1】用高锰酸钾制取氧气有如下操作步骤(请填写完成空格):
① 连接 仪器,②检查装置的 气密性 ,③装药品,④把试管固定在 铁架台 上,⑤点燃 酒精灯 ,⑥用排水集气法收集,⑦熄灭酒精灯,⑧把 导管 撤离水面。
(1)生成氧气的文字表达式为 高锰酸钾锰酸钾+二氧化锰+氧气 ,该反应属于 分解 反应(填基本反应类型)。
(2)检验氧气的方法 将带火星的木条伸入瓶中,若木条复燃,说明是氧气 。
【答案】连接;气密性;铁架台;酒精灯;导管;
(1)高锰酸钾锰酸钾+二氧化锰+氧气;分解;
(2)将带火星的木条伸入瓶中,若木条复燃,说明是氧气。
【解析】用高锰酸钾制取氧气,①连接仪器,②检查装置的气密性,③装药品,④把试管固定在铁架台上,⑤点燃酒精灯,⑥用排水集气法收集,⑦熄灭酒精灯,⑧把
导管撤离水面。
(1)高锰酸钾在加热条件下生成锰酸钾、二氧化锰和氧气,反应的文字表达式为:高锰酸钾锰酸钾+二氧化锰+氧气;该反应符合“一变多”的形式,属于分解反应。
(2)检验氧气,可将带火星的木条伸入瓶中,若木条复燃,说明是氧气。
【变式1-2】化学是一门以实验为基础的科学,化学所取得的丰硕成果,是与实验的重要作用分不开的。结合如图回答问题。
(1)写出指定仪器的名称:① 试管 ;② 集气瓶 。
(2)写出实验室中通过A制取氧气的化学方程式: 2KMnO4K2MnO4+MnO2+O2↑ 。实验室用高锰酸钾制取氧气时,可选用的收集装置是 A (填字母代号)。用排水法收集氧气完毕后,停止实验时要先 将导管移出水面 ,然后 熄灭酒精灯 ,防止 水槽中的水倒吸入热的试管中 ,使试管破裂。
(3)工业上用分离液态空气制取氧气,它与实验室制取氧气的本质区别是: 工业制氧气属于物理变化,实验室制氧气属于化学变化 。
(4)重铬酸铵为桔黄色粉末,加热至180℃时可分解得到氮气,利用重铬酸铵在实验室制取少量氮气,其发生装置应选择 A (填字母代号)。
(5)已知一氧化氮气体难溶于水,密度比空气略大,在空气中一氧化氮容易与氧气发生反应生成二氧化氮,则收集一氧化氮气体时应选用图中装置 E (填字母代号)。
【答案】(1)试管;集气瓶;
(2)2KMnO4K2MnO4+MnO2+O2↑;A;将导管移出水面;熄灭酒精灯;水槽中的水倒吸入热的试管中;
(3)工业制氧气属于物理变化,实验室制氧气属于化学变化;
(4)A;
(5)E。
【解析】(1)由图可知,仪器①为试管;仪器②为集气瓶。
(2)A装置为加热固体的实验装置,且试管口塞一团棉花,适用于高锰酸钾制取氧气,高锰酸钾加热生成锰酸钾、二氧化锰和氧气,反应的化学方程式为:2KMnO4K2MnO4+MnO2+O2↑;该反应为加热固体,则发生装置选A;用排水法收集气体时,为了防止水槽中的水倒吸入热的试管中,引起试管炸裂,实验结束时应先将导管移出水面,再熄灭酒精灯。
(3)工业上用分离液态空气制取氧气,属于物理变化,而实验室制取氧气是化学变化。
(4)制取氮气的反应为加热固体的反应,发生装置选A。
(5)一氧化氮气体难溶于水,密度比空气略大,在空气中一氧化氮容易与氧气发生反应生成二氧化氮,则应选用排水法收集,则收集装置选E。
题型02二氧化碳的制取和收集
典例分析
【例2】根据如图实验回答问题。
(1)A中,发生反应的化学方程式为 CaCO3+2HCl═CaCl2+H2O+CO2↑ 。
(2)得出“CO2能与水发生化学反应”的结论,依据的现象是 干燥的紫色石蕊纸花不变红,湿润的紫色石蕊纸花变红 ;CO2与水反应的化学方程式为 CO2+H2O═H2CO3 。
(3)D中,燃着的蜡烛由下至上依次熄灭,可得出CO2具有的性质是 CO2不支持燃烧也不能燃烧,密度比空气的大 。
【答案】(1)CaCO3+2HCl═CaCl2+H2O+CO2↑;
(2)干燥的紫色石蕊纸花不变红,湿润的紫色石蕊纸花变红;CO2+H2O═H2CO3;
(3)CO2不支持燃烧也不能燃烧,密度比空气的大。
【解析】(1)大理石和稀盐酸发生反应的化学方程式为CaCO3+2HCl═CaCl2+H2O+CO2↑。
(2)得出“CO2能与水发生化学反应”的结论,依据的现象是 干燥的紫色石蕊纸花不变红,湿润的紫色石蕊纸花变红;CO2与水反应的化学方程式为CO2+H2O═H2CO3。
(3)D中,燃着的蜡烛由下至上依次熄灭,可得出CO2具有的性质是CO2不支持燃烧也不能燃烧,密度比空气的大。
故答案为:(1)CaCO3+2HCl═CaCl2+H2O+CO2↑;
(2)干燥的紫色石蕊纸花不变红,湿润的紫色石蕊纸花变红;CO2+H2O═H2CO3;
(3)CO2不支持燃烧也不能燃烧,密度比空气的大。
变式训练
【变式2-1】请根据下列(图A﹣D)实验室常见的装置,回答以下问题。
实验一:制取气体
(1)实验室制取二氧化碳的化学方程式 CaCO3+2HCl═CaCl2+H2O+CO2↑ 。
(2)装置B不易完成实验,小明改进装置如图一所示,与装置A相比,该装置的优点是 ①② (填序号)。
①便于添加液体药品
②控制反应速率
③控制反应的发生和停止
④让产物气体更纯净
(3)若用装置D收集CO2,则应从 a 处(选填“a”、“b”)进气。
实验二:验证质量守恒定律(碳酸钠和稀盐酸的反应)
(1)若选择装置C完成实验,实验后发现天平指针偏右,可能原因是 ①④ (填序号)。
①反应后未关闭K1
②反应后未打开K2
③有气体生成的反应本身不遵循质量守恒定律
④反应前,未检查装置气密性
(2)考虑到该反应十分剧烈,小红改进装置如图二所示,但气球存在 浮力 的影响也可能造成天平指针偏右。
(3)最终,小君设计装置和药品放置方式如图三,则锥形瓶中最好加入药品 氢氧化钠溶液 (填名称)。
【答案】见试题解答内容
【解析】实验一:(1)实验室制取CO2的反应原理是大理石(或石灰石)与稀盐酸反应生成氯化钙、水和二氧化碳,反应的化学方程式为:CaCO3+2HCl═CaCl2+H2O+CO2↑。
故答案为:CaCO3+2HCl═CaCl2+H2O+CO2↑。
(2)改进的装置如图一所示,长颈漏斗内液体流下,当液体溢满试管后与固体接触,反应开始,可以控制反应的速率、便于添加液体药品。
故答案为:①②;
实验二:(1)若选择装置C完成实验,实验后发现天平指针偏右,可能原因是反应生成的气体跑掉了。
故答案为:①④;
(2)该反应中碳酸钠和盐酸反应生成了二氧化碳气体,生成的气体使气球膨胀,膨胀的气球会产生一定的浮力,造成左侧质量减小,指针向右偏转;
故答案为:浮力;
(3)为了防止生成的二氧化碳气体跑掉,可以在锥形瓶内放置氢氧化钠溶液来吸收二氧化碳气体。
故答案为:氢氧化钠溶液。
【变式2-2】如图是某同学设计的实验室制取二氧化碳的发生和收集装置。请完成下列问题。
(1)写出图中a仪器的名称: 长颈漏斗 ;
(2)锥形瓶底部应放入的药品是 大理石(或石灰石) ;
(3)该装置的优点是 节约药品 ;
(4)发生和收集装置的连接方法是b接 c (填“c”或“d”)。
【答案】(1)长颈漏斗;
(2)大理石(或石灰石);
(3)节约药品;
(4)c。
【解析】(1)图中a仪器的名称是长颈漏斗;
(2)实验室常用大理石(或石灰石)和稀盐酸反应制取二氧化碳,大理石(或石灰石)放置在锥形瓶里,稀盐酸从长颈漏斗中加入;
(3)该装置的优点是节约药品;
(4)二氧化碳的密度比空气大,收集气体时应该长进短出,发生和收集装置的连接方法是b接c。
故答案为:
(1)长颈漏斗;
(2)大理石(或石灰石);
(3)节约药品;
(4)c。
题型03氢气、氯气、氨气的制取和收集
典例分析
【例2】化学社团的同学利用图1~2所示的仪器或装置表演化学魔术。请根据实验回答相关问题:
魔术1:点燃肥皂泡
(1)实验室制取氢气的化学方程式为 Zn+H2SO4=ZnSO4+H2↑ 。
(2)从魔术安全的角度考虑,需要控制产生氢气的多少,为此制取氢气的发生装置最好选择B,理由是 能够控制反应的速率 。
(3)用装置E蘸取肥皂水,吹出大大的肥皂泡飞向高处,然后用燃烧的木条靠近肥皂泡,肥皂泡被点爆。装置E中生石灰的作用是 干燥氢气 ;通过该实验可得出氢气的两条性质是 ①氢气的密度比空气小,②氢气在空气能够被点燃 。
魔术2:隔空引爆气球
(4)实验室常用二氧化锰固体和浓盐酸,在加热的条件下反应制取氯气,反应的化学方程式为MnO2+4HCl(浓) X+Cl2↑+2H2O.则X为 MnCl2 ;其发生装置应选用D,选择的依据是 反应物是固体和液体,反应条件是加热 。
(5)用气球收集氢气和氯气(体积比为1:1)的混合气体,按如图2所示进行表演,结果气球发生强烈爆炸。据此你认为氢气和氯气混合发生化学反应的条件是 强光照射 ;该反应属于化合反应,则该反应的化学方程式为 H2+Cl22HCl 。
【答案】见试题解答内容
【解析】(1)实验室常用稀硫酸和锌反应生成硫酸锌和氢气,反应的化学方程式为:Zn+H2SO4=ZnSO4+H2↑;
(2)从魔术安全的角度考虑,需要控制产生氢气的多少,为此制取氢气的发生装置最好选择B,理由是:装置B能够控制反应的速率;
(3)生石灰能和水反应,因此装置E中生石灰的作用是干燥氢气;通过该实验可得出氢气的两条性质是:①氢气的密度比空气小,②氢气在空气能够被点燃;
(4)由MnO2+4HCl(浓)X+Cl2↑+2H2O可知,反应前后氧原子都是2个,氢原子4个反应前氧原子是2个,反应前锰原子1个,反应后应该是1个,包含在X中,氯原子都是4个,反应后应该是4个,包含在X中2个,X的化学式是MnCl2;其发生装置应选用D,选择的依据是反应物是固体和液体,反应条件是加热;
(5)用气球收集氢气和氯气(体积比为1:1)的混合气体,按如图2所示进行表演,结果气球发生强烈爆炸。据此可知氢气和氯气混合发生化学反应的条件是强光照射;氢气和氯气在强光照射的条件下生成氯化氢气体,反应的化学方程式为:H2+Cl22HCl。
变式训练
【变式2-1】用“化学视角”认识身边的物质,水是人类的宝贵资源。
(1)①城市生活用水是经自来水厂净化处理过的。净化水的主要操作步骤有沉降、 过滤 、吸附、消毒、煮沸。
②氯气也可用作自来水的消毒剂,实验室制取氯气的化学方程式为:MnO2+4HCl(浓)=X+Cl2↑+2H2O,X的化学式为 MnCl2 。
③如图1中,电源正极产生的气体与负极产生的气体的体积比是 1:2 。
(2)如图2为a、b、c三种物质的溶解度曲线,回答下列问题:
①t2℃时,a、b、c三种物质的饱和溶液降温到t1℃,所得溶液中溶质质量分数由大到小的顺序是 b>a>c 。
②下列说法不正确的是 AD (选填序号)。
A.t1℃时,a、c两种溶液的溶质质量分数相等
B.t2℃时,将30ga物质加入50g水中充分溶解,所得溶液质量为75g
C.将t2℃的a、b、c三种物质的饱和溶液恒温蒸发等质量的水,析出溶质的质量:a>b>c
D.将t1℃时,等质量的b、c饱和溶液升温至t2℃时,所得溶液中溶质的质量b<c
【答案】(1)①过滤;
②MnCl2;
③1:2;
(2)①b>a>c;
②AD。
【解析】(1)①净化水的主要操作步骤有沉降、过滤、吸附、消毒、煮沸;
②根据反应前后原子的种类和数量不变,反应前有1个锰原子、2个氧原子、4个氢原子、4个氯原子,反应后有2个氧原子、4个氢原子、2个氯原子,因此缺少1个锰原子、2个氯原子,X的化学式为MnCl2;
③在电解水的实验中,两电极相连的玻璃管上方产生的气体是氧气和氢气,一段时间后,氧气和氢气的体积比约为1:2;
(2)①t2℃时,a、b、c三种物质的饱和溶液降温到t1℃,a、b两种物质仍是饱和溶液,且b的质量分数大于a,c为不饱和溶液,因此所得溶液中溶质质量分数由大到小的顺序是b>a>c;
②A、t1℃时,a、c两种饱和溶液的溶质质量分数相等,故选项说法错误;
B、t2℃时,a物质的溶解度为50g,将30ga物质加入50g水中充分溶解,只能溶解25g的a物质,所得溶液质量为75g,故选项说法正确;
C、将t2℃的a、b、c三种物质的质量分数为a>b>c,溶质质量分数越大,析出的溶质越大,饱和溶液恒温蒸发等质量的水,析出溶质的质量:a>b>c,故选项说法正确;
D、将t1℃时,等质量的b、c饱和溶液升温至t2℃时,b变为不饱和溶液,c有溶质析出,所得溶液中溶质的质量b>c,故选项说法错误;
故选:AD。
【变式2-2】实验室常用下列装置制取气体,请你根据所学知识回答下列问题:
(1)写出编号所指仪器的名称① 铁架台 ;② 长颈漏斗 。
(2)以上装置图中有两处明显的错误,请你找出一处错误的地方并进行改正 A中试管口向上倾斜了,应略向下倾斜(或E中导气管没有伸到集气瓶底部,应伸到瓶底) 。
上述装置改进后,请继续回答下列问题:
(3)装置B、C都可以用来制取二氧化碳气体,若用装置B制取二氧化碳,隔板上方应放置的固体药品是 大理石或石灰石 。比较B、C两个装置的不同,指出B装置的一个突出优点 可以控制反应的发生与停止 。
(4)氨气(NH3)是一种极易溶于水的气体,密度比空气小,实验室常用加热氯化铵(固体)和碱石灰(固体)混合物的方法制取氨气。制取氨气应选择的发生装置 A 、收集装置 D或G (填序号)。
【答案】(1)铁架台;长颈漏斗;
(2)A中试管口向上倾斜了,应略向下倾斜(或E中导气管没有伸到集气瓶底部,应伸到瓶底);
(3)大理石或石灰石;可以控制反应的发生与停止;
(4)A;D或G。
【解析】(1)仪器①是铁架台,②是长颈漏斗;故答案为:铁架台;长颈漏斗;
(2)图中有两处明显的错误并改正如下:A中试管口向上倾斜了,应略向下倾斜;E中导气管在瓶口,应伸到瓶底;故答案为:A中试管口向上倾斜了,应略向下倾斜(或E中导气管没有伸到集气瓶底部,应伸到瓶底);
(3)实验室中常用大理石或石灰石与稀盐酸反应来制取二氧化碳,隔板上方应放置的固体药品是大理石或石灰石;比较B、C两个装置的不同,B装置的突出优点是可以控制反应的发生与停止;故答案为:大理石或石灰石;可以控制反应的发生与停止;
(4)实验室常用加热氯化铵(固体)和碱石灰(固体)混合物的方法制取氨气,该反应属于固体加热型,制取氨气应选择的发生装置A;氨气(NH3)是一种极易溶于水的气体,密度比空气小,可采用向下排空气法来收集氨气;故答案为:A;D或G。
1.结合“加热高锰酸钾制氧气”的实验,回答下列问题:
(1)为什么可以用向上排空气法收集氧气 氧气密度比空气的密度略大 。
(2)实验结束后整理仪器发现试管炸裂,试分析原因(写出一条即可) 试管口略向上倾斜(答案合理即可) 。
【答案】(1)氧气密度比空气的密度略大;
(2)试管口略向上倾斜(答案合理即可)。
【解析】(1)氧气密度比空气的密度略大,故可以用向上排空气法收集氧气;
(2)实验结束后整理仪器发现试管炸裂,可能是试管口略向上倾斜,冷凝水倒流,炸裂试管,也可能是未预热,试管受热不均炸裂等。
故答案为:(1)氧气密度比空气的密度略大;
(2)试管口略向上倾斜(答案合理即可)。
2.请回答下列问题。
(1)小青同学用量筒量取液体时,仰视读数为20mL,倒出一部分液体后,俯视读数10mL,则小青同学倒出液体的体积 大于 (填“大于”“小于”或“等于”)10mL。
(2)做硫在氧气中燃烧实验时,在集气瓶中放入少量水,其目的是 吸收SO2,防止污染空气 。
(3)实验室制取二氧化碳一般不选用碳酸钠粉末和稀盐酸,其原因是 反应速率过快 。
【答案】(1)大于;
(2)吸收SO2,防止污染空气;
(3)反应速率过快。
【解析】(1)用量筒量取液体时,量筒要放平,读数时视线应与凹液面最低处相平;如果仰视液面,读数比实际偏低,若俯视液面,读数比实际偏大;小青同学用量筒量取液体时,仰视读数为 20mL,其读数会比实际偏小,那么实际体积应大于20mL;倒出一部分液体后,俯视读数10mL,其读数会比实际偏大,那么实际体积应小于10mL;则该学生实际倾倒的液体体积大于10mL;故答案为:大于;
(2)硫在氧气中燃烧生成二氧化硫,二氧化硫能溶于水,所以在集气瓶中放入少量水,是为了吸收SO2,防止污染空气;故答案为:吸收SO2,防止污染空气;
(3)实验室制取二氧化碳一般不选用碳酸钠粉末和稀盐酸,是因为反应速率过快,不利于气体的收集;故答案为:反应速率过快。
3.“追梦”活动小组在实验室中制取氧气并探究其性质,请根据如图所示装置回答问题。
(1)实验室制取氧气的方法有多种,例如:
①加热分解高锰酸钾固体
②利用二氧化锰作催化剂分解过氧化氢溶液
若用方法①制取氧气应选用的发生装置是 A (选填字母序号),选择时考虑的因素是 药品状态和反应条件 ;若用方法②制取氧气,其反应原理用化学方程式表示为 2H2O22H2O+O2↑ 。
(2)可用E装置收集氧气,原因是 氧气不易溶于水且不与水反应 ;用F装置探究氧气性质时,发现铁丝剧烈燃烧,反应的化学方程式为 3Fe+2O2Fe3O4 ,由此得出氧气具有的化学性质是 助燃性 。
【答案】(1)A;药品状态和反应条件;2H2O22H2O+O2↑;
(2)氧气不易溶于水且不与水反应;3Fe+2O2Fe3O4;助燃性。
【解析】(1)实验室加热分解高锰酸钾固体制取氧气,属于固体加热反应,应固体加热型装置,则若用方法①制取氧气应选用的发生装置是A,选择时考虑的因素是药品状态和反应条件,过氧化氢溶液在二氧化锰催化的作用下生成水和氧气,反应的化学方程式为2H2O22H2O+O2↑;
(2)可用E装置排水法收集氧气是利用氧气不易溶于水且不与水反应的性质,用F装置探究氧气性质时,发现铁丝剧烈燃烧,原因是铁丝在氧气中燃烧生成四氧化三铁,反应的化学方程式为3Fe+2O2Fe3O4,由此得出氧气具有的化学性质是助燃性。
故答案为:
(1)A;药品状态和反应条件;2H2O22H2O+O2↑;
(2)氧气不易溶于水且不与水反应;3Fe+2O2Fe3O4;助燃性。
4.如图1是几种实验室制取气体的发生装置和收集装置,请回答下列问题:
(1)写出如图1中标有数字①的仪器名称: 长颈漏斗 。
(2)实验室用双氧水和二氧化锰制取氧气时应选用 B (填字母序号)做发生装置,若要制得8g氧气,则消耗 17 克过氧化氢。
(3)F是一种可用于集气、洗气等的多功能装置,若将F装置内装满水,再连接量筒,用可用于测定不溶于水且不与水反应的气体的体积,测量时气体应从 b (填“a”或“b”)进入集气瓶中。
(4)实验室用高锰酸钾制取氧气时,应选用的发生装置是 A (填字母序号),排水法收集气体时要等气泡 连续并比较均匀地放出时再开始收集 ,写出该反应的化学方程式 2KMnO4K2MnO4+MnO2+O2↑ 。
(5)如用D装置收集氧气,检验氧气是否收集满的方法是 把带火星木条放在集气瓶口,若木条复燃,则集满 。
(6)化学兴趣小组的同学分别将O2传感器探头和CO2传感器探头放在如图2所示的集气瓶里,要测得两装置用排空气法分别收集两种气体时,开始阶段甲装置气体浓度大于乙,过了一段时间乙装置气体浓度大于甲。请你解释其中的原因 开始阶段甲装置气体浓度大于乙是因为甲装置里原有的是空气,本身就还有21%的氧气,过了一段时间乙装置气体浓度大于甲的原因是二氧化碳密度与空气密度差别大,利于瓶内原有空气的排出,二氧化碳浓度提升明显 (假设单位时间进入两个集气瓶中的气体体积相等)。
【答案】(1)长颈漏斗;
(2)B;17;
(3)b;
(4)A;连续并比较均匀地放出时再开始收集;2KMnO4K2MnO4+MnO2+O2↑;
(5)将燃着的(或带火星)木条放在集气瓶口,若木条燃烧更旺或复燃则氧气集满;
(6)开始阶段甲装置气体浓度大于乙是因为甲装置里原有的是空气,本身就还有21%的氧气,过了一段时间乙装置气体浓度大于甲的原因是二氧化碳密度与空气密度差别大,利于瓶内原有空气的排出,二氧化碳浓度提升明显。
【解析】(1)图1中标有数字①的仪器名称是长颈漏斗;
(2)实验室用双氧水和二氧化锰制取氧气,属于固、液常温型,适合用装置B作发生装置;
设制取8g氧气需要过氧化氢的质量为x。
2H2O22H2O+O2↑
68 32
x 8g
x=17g;
(3)排出水的体积等于产生氧气的体积,气体不溶于水且不与水反应,密度比水小,测量时气体应从b进入集气瓶中;
(4)高锰酸钾制取氧气,属于固、固加热型,适合用装置A作发生装置;为了防止收集到的氧气不纯,排水法收集气体时要等气泡连续并比较均匀地放出时再开始收集;高锰酸钾在加热的条件下生成锰酸钾、二氧化锰和氧气,反应的化学方程式为:2KMnO4K2MnO4+MnO2+O2↑;
(5)氧气的密度比空气大,具有助燃性,如用D装置收集氧气,检验氧气是否收集满的方法是:把带火星木条放在集气瓶口,若木条复燃,则集满;
(6)开始阶段甲装置气体浓度大于乙,过了一段时间乙装置气体浓度大于甲的原因是:开始阶段甲装置气体浓度大于乙是因为甲装置里原有的是空气,本身就还有21%的氧气,过了一段时间乙装置气体浓度大于甲的原因是二氧化碳密度与空气密度差别大,利于瓶内原有空气的排出,二氧化碳浓度提升明显。
5.二氧化碳的制取和性质是初中化学实验的重要内容。根据如图回答有关问题。
(1)装置C中标号①的仪器名称为 集气瓶 ;
(2)某同学欲用大理石与稀盐酸混合制取二氧化碳,应选用的发生装置和收集装置的组合是 BC (填字母);
(3)实验室检验一瓶气体是否为O2的方法是将带火星的木条伸入集气瓶内,若观察到 带火星的木条复燃 ,则该气体为氧气。
【答案】(1)集气瓶;
(2)BC;
(3)带火星的木条复燃。
【解析】(1)装置C中标号①的仪器名称为集气瓶;
(2)实验室用大理石与稀盐酸制取二氧化碳气体,反应不需要加热,是固液常温制取气体,因此应该用B作为发生装置;因为二氧化碳的密度比空气大,可以用向上排空气法收集,因此应该用C作为收集装置,故应选用的发生和收集装置的组合是BC;
(3)氧气具有助燃性,实验室检验一瓶气体是否为O2的方法是将带火星的木条伸入集气瓶内,若观察到带火星的木条复燃,则该气体为氧气。
6.氢气被看作是理想的能源。氢气的制取和储存是氢能源利用领域的研究热点。
Ⅰ.氢气的制取
(1)科学家正致力于研究在催化剂和光照条件下分解水制氢气。写出该反应的文字表达式 水氢气+氧气 ,该反应 吸收 (填“放出”或“吸收”)能量。
(2)水热分解可得氢气,高温下水分解体系中微粒含量与温度的关系如图所示。
微粒的含量=
图中曲线A、B对应的微粒依次是 H、O (填符号)。
Ⅱ.氢气的储存
(3)一种镁铜合金可用于储氢。
①将镁、铜单质按比例在一定温度下熔炼得到上述合金。熔炼时须通入氩气,其目的是 防止熔炼时镁、铜与空气反应 。
②350℃时,该镁铜合金与氢气反应,生成了一种仅含Mg、H两种元素的化合物,其中氢元素的质量分数为7.7%。该化合物的化学式为 MgH2 。
【答案】(1)水氢气+氧气;吸收;
(2)H、O;
(3)①防止熔炼时镁、铜与空气反应;
②MgH2。
【解析】(1)在催化剂和光照条件下分解水制氢气,同时生成氧气,该反应需要吸收能量;该反应的文字表达式为:水氢气+氧气;
(2)由化学反应的实质可知,每个水分子会分解为2个氢原子和1个氧原子,由图可知,A的数目大于B的数目,所以图中曲线A、B对应的微粒依次是氢原子、氧原子;微粒符号表示为:H、O;
(3)①氩气的化学性质很稳定,所以将镁、铜单质按比例在一定温度下熔炼得到上述合金。熔炼时须通入氩气的目的是防止熔炼时镁、铜与空气反应;
②该化合物中镁原子与氢原子的个数比为::≈1:2,所以该化合物的化学式为MgH2。
7.一天,小明的父亲说,地里的庄稼要施用氮肥了。于是小明和父亲到县城农资站。农资站售卖的氮肥有两种,碳酸氢铵(NH4HCO3)和尿素[CO(NH2)2]。父亲正为难如何选择时,小明说,今天的天气闷热,碳酸氢铵受热容易分解,回家路上会有损失;还有,咱这儿的土壤普遍呈碱性,适合施用尿素。建议父亲购买尿素。
(1)碳酸氢铵和尿素,其中氮元素的质量分数较大的是 尿素 。
(2)碳酸氢铵受热容易分解,反应有氨气(NH3)生成。根据碳酸氢铵的组成,碳酸氢铵受热分解的化学方程式是 NH4HCO3NH3↑+CO2↑+H2O 。
(3)下面的对照实验可以证明,小明的建议是正确的。
【答案】(1)尿素;
(2)NH4HCO3NH3↑+CO2↑+H2O;
(3)氢氧化钙(或熟石灰);刺激性气味。
【解析】(1)碳酸氢铵中,氮元素的质量分数为≈17.7%;尿素中,氮元素的质量分数为≈46.7%,其中氮元素的质量分数较大的是尿素;故答案为:尿素;
(2)碳酸氢铵受热容易分解生成氨气、水和二氧化碳气体,化学方程式为NH4HCO3NH3↑+CO2↑+H2O;故答案为:NH4HCO3NH3↑+CO2↑+H2O;
(3)碳酸氢铵是一种铵态氮肥,与碱性物质反应会释放出有刺激性气味的氨气,而尿素无此性质,因此鉴别碳酸氢铵与尿素的方法是分别取少量碳酸氢铵和尿素,依次与具有碱性的少量熟石灰混合,在研钵里研磨,碳酸氢铵的现象是有刺激性气味的气体产生而尿素没有;故答案为:氢氧化钙(或熟石灰);刺激性气味。
8.实验室常用下列装置来制取氧气:
(1)写出图中有标号仪器的名称:a 酒精灯 。
(2)实验室用过氧化氢溶液制取氧气时,可选用的发生装置是 B (填序号);收集较纯净的氧气可选用的收集装置是 C (填序号)。反应的化学方程式是 2H2O22H2O+O2↑ ,属于 分解 反应(填化学基本反应类型),二氧化锰起到了 催化 作用。
(3)用E装置收集氧气的依据是 氧气密度比空气大 ,检验氧气是否集满的方法是 把带火星的木条放在集气瓶口,如果带火星的木条复燃,说明已经收集满 。
(4)实验室里,常用氯化铵晶体跟氢氧化钙粉末混合加热制取氨气。它是一种无色的,有刺激性气味的,密度比空气小,能溶于水且能跟水反应生成氨水的气体,制取氨气过程中还有氯化钙和水生成。
实验室制取氨气的发生装置,可选用 A ,收集氨气可选用 D 。
【答案】(1)酒精灯。
(2)B;C;2H2O22H2O+O2↑;分解;催化。
(3)氧气密度比空气大;把带火星的木条放在集气瓶口,如果带火星的木条复燃,说明已经收集满。
(4)A;D。
【解析】(1)a是酒精灯。
故答案为:酒精灯。
(2)实验室用过氧化氢溶液制取氧气时,可选用的发生装置是B;收集较纯净的氧气可选用的收集装置是C。反应的化学方程式是2H2O22H2O+O2↑,属于分解反应,二氧化锰起到了催化作用。
故答案为:B;C;2H2O22H2O+O2↑;分解;催化。
(3)用E装置收集氧气的依据是氧气密度比空气大,检验氧气是否集满的方法是把带火星的木条放在集气瓶口,如果带火星的木条复燃,说明已经收集满。
故答案为:氧气密度比空气大;把带火星的木条放在集气瓶口,如果带火星的木条复燃,说明已经收集满。
(4)用氯化铵晶体跟氢氧化钙粉末混合加热制取氨气,实验室制取氨气的发生装置,可选用A,氨气是能溶于水且能跟水反应生成氨水的气体,不能用排水法收集,可以用向下排空气法收集,收集氨气可选用D。
故答案为:A;D。
9.如图是实验室制取气体常用的装置,请结合装置回答有关问题:
(1)比较过氧化氢溶液和高锰酸钾制取氧气的方法,两者相同的是 C (填序号);
A.发生装置相同
B.都可用二氧化锰作催化剂
C.反应基本类型相同
D.完全反应后剩余固体成分相同
(2)氨气(NH3)是一种极易溶于水,且密度比空气小的气体,实验室常用加热氯化铵与碱石灰固体的方法制取氨气,应选择的装置组合是 BE (填序号);
(3)常温下用块状固体和液体反应制取气体时,改用C装置(多孔隔板用来放块状固体)代替B装置的优点是 ③ (选填序号)。
①可以随时加液
②可以控制反应速率
③可以控制反应发生与停止
【答案】(1)C;
(2)BE;
(3)③。
【解析】(1)如果用双氧水和二氧化锰制氧气就不需要加热,过氧化氢在二氧化锰做催化剂的条件下生成水和氧气,属于分解反应;如果用高锰酸钾制氧气就需要加热,高锰酸钾受热分解生成锰酸钾、二氧化锰、氧气,属于分解反应;故答案为:C;
(2)实验室常用加热氯化铵与碱石灰固体的方法制取氨气,因此需要加热;氨气(NH3)是一种极易溶于水,且密度比空气小的气体,因此只能用向下排空气法收集;故答案为:BE;
(3)常温下用块状固体和液体反应制取气体时,改用C装置(多孔隔板用来放块状固体)代替B装置的优点是:可以控制反应发生与停止;故答案为:③。
10.实验室用图装置制取氧气。
①搭建图4装置时,调整升降台是为了用酒精灯的 外焰 (选填“外焰”、“内焰”或“焰心”)进行加热,请书写用该装置制备氧气的化学方程式 2KClO32KCl+3O2↑ 。
②该实验选择排水法收集氧气是依据氧气的 物理性质 (选填“物理性质”或“化学性质”),液面的位置应位于 a (选填“a”、“b”或“c”)。
③向试管中加入药品后,加热并收集氧气,所得氧气纯度较低,这是由于未进行 检查装置的气密性 实验操作。
【答案】①外焰;2KClO32KCl+3O2↑;
②物理性质;a;
③检查装置的气密性。
【解析】①搭建图4装置时,调整升降台是为了用酒精灯的外焰加热;如果用氯酸钾和二氧化锰制氧气就需要加热,氯酸钾在二氧化锰做催化剂和加热的条件下生成氯化钾和氧气,配平即可;故答案为:外焰;2KClO32KCl+3O2↑;
②该实验选择排水法收集氧气是依据氧气的物理性质;液面的位置应位于a处;故答案为:物理性质;a;
③向试管中加入药品后,加热并收集氧气,所得氧气纯度较低,这是由于未进行检查装置的气密性的实验操作;故答案为:检查装置的气密性。
11.如图为实验室常用仪器和实验装置的示意图,根据题意回答问题。
(1)写出标号①的仪器名称: 烧杯 。
(2)实验室用装置A制取CO2的原料为 石灰石或大理石、稀盐酸 (填物质名称),发生反应的化学方程式为 CaCO3+2HCl=CaCl2+H2O+CO2↑ 。若将装置A改为装置B,其优点是 控制反应发生与停止 。若用装置C收集CO2,气体应从 a (填“a”或“b”)端通入。
(3)实验室常用固体硫化亚铁(FeS)和稀硫酸在常温下制得硫化氢气体(H2S),同时生成FeSO4。硫化氢是一种有臭鸡蛋气味的有毒气体,可溶于水,密度比空气大。
①实验室制取H2S可选用装置A为发生装置的理由是 反应物是固体,反应条件是常温 。
②某同学用D、E、F装置组合收集H2S。E装置的作用是防倒吸,则虚线框内最合适的装置是 乙 (填“甲”或“乙”)。
③已知H2S+2NaOH═Na2S+2H2O,则P装置的作用是 吸收硫化氢,防止污染空气 。
(4)工业上,煅烧石灰石(主要成分是碳酸钙)可制得生石灰和二氧化碳。充分煅烧含碳酸钙80%的石灰石10t,则理论上可制得氧化钙的质量是多少(假设杂质不发生反应)?
【答案】(1)烧杯;
(2)石灰石或大理石、稀盐酸,CaCO3+2HCl=CaCl2+H2O+CO2↑;控制反应发生与停止;a;
(3)①反应物是固体,反应条件是常温;
②乙;
③吸收硫化氢,防止污染空气。
(4)4.48t。
【解析】(1)通过分析题中所指仪器的名称和作用可知,标号①的仪器名称是:烧杯;
(2)实验室用装置A制取CO2的原料为石灰石或大理石、稀盐酸,碳酸钙和盐酸反应生成氯化钙、水和二氧化碳,化学方程式为:CaCO3+2HCl=CaCl2+H2O+CO2↑;若将装置A改为装置B,优点是:控制反应发生与停止;若用装置C收集CO2,气体应从a端通入;
(3)①实验室制取H2S可选用装置A为发生装置的理由是:反应物是固体,反应条件是常温;
②某同学用D、E、F装置组合收集H2S。E装置的作用是防倒吸,则虚线框内最合适的装置是乙;
③已知H2S+2NaOH═Na2S+2H2O,则P装置的作用是:吸收硫化氢,防止污染空气。
(4)设理论上可制得氧化钙的质量是x。
CaCO3CaO+CO2↑
100 56
80%×10t x
=
x=4.48t
12.某化学兴趣小组进行气体制取和性质检验的实验活动,相关装置如图所示,请回答下列问题。
实验Ⅰ:二氧化碳的制取
(1)仪器①的名称是 铁架台 。
(2)实验室制取二氧化碳发生装置可选用图甲中的 B (选填“A”或“B”)。组装好实验装置,加入药品前必须进行的一项操作是 检查装置的气密性 。
实验Ⅱ:氧气的制取和性质检验
图乙是一套集氧气制取和性质检验于一体的实验装置,澄清石灰水可“一液多用”。
(3)D装置中发生反应的化学方程式为 2H2O22H2O+O2↑ 。
(4)当氧气集满后,将木炭点燃,缓慢伸入E瓶中,瓶内观察到现象为 木炭剧烈燃烧,发出白光,放出大量热,澄清石灰水变浑浊 。
(5)继续用E装置收集氧气,做铁丝燃烧实验,此实验中澄清石灰水的作用是 防止反应生成的高温熔融物溅落,使集气瓶炸裂 。
【答案】(1)铁架台;
(2)B;检查装置的气密性;
(3)2H2O22H2O+O2↑;
(4)木炭剧烈燃烧,发出白光,放出大量热,澄清石灰水变浑浊;
(5)防止反应生成的高温熔融物溅落,使集气瓶炸裂。
【解析】(1)通过分析题中所指仪器的名称和作用可知,仪器①为是铁架台;
(2)实验室制取二氧化碳,常用的药品是稀盐酸和大理石(或石灰石);实验室制取二氧化碳所用药品状态为固体和液体,反应条件不需要加热,应选择固液不加热型装置,故选B;该装置用于制取二氧化碳气体,所以需要保证装置的气密性,以防气体逸出;
(3)过氧化氢在二氧化锰作催化剂的条件下分解生成水和氧气,化学方程式为:2H2O22H2O+O2↑;
(4)木炭在氧气中燃烧时,木炭剧烈燃烧,发出白光,放出大量热,且生成的二氧化碳能使澄清石灰水变浑浊,所以可观察到澄清石灰水变浑浊;
(5)铁丝燃烧会生成炙热的四氧化三铁,此实验中澄清石灰水的作用是防止反应生成的高温物质溅落瓶底,使集气瓶炸裂。
13.某研究性学习小组欲利用下列装置进行相关气体制取的探究,请你分析并填空。
(1)写出图中带标号仪器的名称:② 水槽 。
(2)实验室想要制取并收集二氧化碳,选择的装置有 BE 。
(3)组装好装置,在制取气体前应进行的操作是 检查装置气密性 。
(4)实验室制取二氧化碳时,发生反应的化学方程式 CaCO3+2HCl=CaCl2+H2O+CO2↑ 。
(5)甲烷是一种无色、无味、难溶于水的气体,实验室用加热无水醋酸钠和碱石灰的固体混合物的方法制取甲烷,则实验室制取并收集较纯的甲烷应选择的装置组合是 AC 。
(6)能用D装置收集的气体应具备的性质是 密度比空气小,且不与空气中成分反应 。
【答案】(1)水槽;
(2)BE;
(3)检查装置气密性;
(4)CaCO3+2HCl═CaCl2+H2O+CO2↑;
(5)AC;
(6)密度比空气小,且不与空气中成分反应。
【解析】(1)仪器②是水槽;
(2)实验室制取二氧化碳的反应物是固体和液体,反应条件是常温,二氧化碳密度比空气大,溶于水,所以选择的装置组合是BE;
(3)组装好装置,在制取气体前应进行的操作是检查装置气密性;
(4)实验室中制取二氧化碳常用大理石或石灰石和稀盐酸反应来制取,同时生成氯化钙、水,反应的化学方程式是:CaCO3+2HCl=CaCl2+H2O+CO2↑。
(5)实验室用加热无水醋酸钠和碱石灰的固体混合物的方法制取甲烷,属于固体加热型,应该选择A装置来制取;甲烷是一种难溶于水的气体,收集较纯的甲烷可选用排水法,故实验室制取并收集较纯的甲烷应选择的装置组合是AC;
(6)能用向下排空气法收集的气体密度比空气小,且不与空气中成分发生反应。
14.总结概括是学习的一种能力:酸和碱的化学性质是我们近期学习的重点,下列关于酸碱化学性质的应用进行分类。
(1)根据对应用途总结出是属于酸的化学性质还是碱的化学性质:
你的分类依据是都属于① 碱的化学性质 的应用;选出的序号是② CD ;
(2)按照组成可以把酸分为:含氧酸(如:硫酸H2SO4,碳酸H2CO3)和无氧酸(如:盐酸HCl)H2SiO3的名称是① 硅酸 ,请你写出H2SiO3与氢氧化钙溶液反应的化学方程式 H2SiO3+Ca(OH)2=CaSiO3+2H2O ,反应前后③ 没有 (填“有”或“没有”)元素化合价发生变化。
【答案】(1)碱的化学性质;CD(或酸的化学性质ABDE);
(2)硅酸;H2SiO3+Ca(OH)2=CaSiO3+2H2O;没有。
【解析】(1)分类依据是都属于碱的化学性质的应用;选出的序号是CD;
(2)按照组成可以把酸分为:含氧酸(如:硫酸H2SO4,碳酸H2CO3)和无氧酸(如:盐酸HCl)H2SiO3的名称是硅酸,H2SiO3与氢氧化钙溶液反应生成硅酸钙和水,化学方程式为:H2SiO3+Ca(OH)2=CaSiO3+2H2O,反应前后没有元素化合价发生变化。
故答案为:(1)碱的化学性质;CD(或酸的化学性质ABDE);
(2)硅酸;H2SiO3+Ca(OH)2=CaSiO3+2H2O;没有。
15.(1)下列实验能够直接用于验证质量守恒定律的是 B (填字母)
(2)实验室常用二氧化锰与浓盐酸反应制取氯气,其化学方程式为:MnO2+4HCl(浓) MnCl2+Cl2↑+2X,可知X的化学式为 H2O ;
(3)图2所示是A、B、C三种物质的溶解度曲线,据此图回答:
①t1℃时,A、B、C三种物质的溶解度由大到小的顺序是 C>B>A
②t2℃时,将30gA放入100g水中,充分搅拌后,所得溶液的溶质质量分数是 20% ;
③t3℃时,将等质量A、B两种物质的饱和溶液降温到t2℃时,析出晶体质量较大的是 A ;
④t3℃时,将25gC放入100g水中,充分搅拌后得到C的饱和溶液,在不改变溶剂量的前提下,将其变为不饱和溶液的方法是 降温至低于t2℃ 。
【答案】见试题解答内容
【解析】(1)下列实验能够直接用于验证质量守恒定律的是:B,因为A中有气体加入、D中有气体放出,不是在密闭容器中;C中没有发生化学反应;故答案为:B;
(2)根据质量守恒定律,等号两边的原子种类和数目不变,在MnO2+4HCl(浓) MnCl2+Cl2↑+2X中,X是水;故答案为:H2O;
(3)图2所示是A、B、C三种物质的溶解度曲线,①t1℃时,A、B、C三种物质的溶解度由大到小的顺序是C>B>A;②t2℃时,将30gA放入100g水中,充分搅拌后,所得溶液的溶质质量分数=;③t3℃时,将等质量A、B两种物质的饱和溶液降温到t2℃时,析出晶体质量较大的是A,因为A的溶解度受温度的影响较大;④t3℃时,将25gC放入100g水中,充分搅拌后得到C的饱和溶液,在不改变溶剂量的前提下,将其变为不饱和溶液的方法是:降温至低于t2℃;故答案为:①C>B>A;②20%;③A;④降温至低于t2℃;
16.根据图示回答下列问题:
(1)图A中观察到的实验现象说明燃烧的条件之一是 温度达到着火点 ;
(2)图B中俯视读数,所得读数将 偏大 (填“偏大”、“偏小”或“不变”);
(3)图C中①的名称 铁架台 ;
(4)实验室用双氧水制取氧气并得到平稳气流,选择的发生装置为 F (填序号,下同);已知氨气极易溶于水,实验室用氯化铵固体和氢氧化钙粉末加热制取氨气,则制取装置为 C、H 。
【答案】见试题解答内容
【解析】(1)图A中观察到乒乓球碎片、滤纸碎片先后燃烧起来,说明燃烧的条件之一是温度达到着火点。
故填:温度达到着火点。
(2)图B中俯视读数,所得读数将偏大。
故填:偏大。
(3)图C中①的名称是铁架台。
故填:铁架台。
(4)实验室用双氧水制取氧气并得到平稳气流,选择的发生装置为F,是因为通过注射器能够控制液体药品流量,从而能够控制反应速率,得到平稳气流;
实验室用氯化铵固体和氢氧化钙粉末加热制取氨气,则发生装置应该用C;
氨气极易溶于水,不能用排水法收集,密度比空气小,可以用向下排空气法收集,即用H装置收集。
故填:F;C、H。
17.随着世界人口的增长,人类对农产品需求量增大,增施化肥逐渐成为农作物增产的最有力措施。几位同学假期到水肥一体示范农场参加劳动实践,带回三种(氯化铵、碳酸铵和尿素)失去标签的氮肥样品进行鉴别实验,三种样品分别标号为1、2、3。
【提出问题】如何鉴别出三种肥料?
【查阅资料】①铵盐能与碱反应放出氨气:②AgCl不溶于稀硝酸。
【实验探究】
【交流讨论】
有同学提出,甲同学的实验操作其实还可以更简单些,你认为更简单的操作是 各取少量样品于试管中,加入足量水溶解,分别滴加稀硝酸,再滴加硝酸银溶液,观察现象 。
【拓展思考】
乙同学分别向三种溶液中滴加石蕊溶液,现象如图,试判断,长期施用 氯化铵 (填名称)氮肥土壤容易酸化。往变蓝的(NH4)2CO3溶液滴加 C (填序号)溶液会逐渐变红。
A.K2SO4 B.NaCl C.CaCl2 D.Na2CO3
【答案】【实验探究】
2号氮肥无明显现象;硝酸银;NH4Cl+AgNO3═AgCl↓+NH4NO3或(NH4)2CO3+2AgNO3═Ag2CO3↓+2NH4NO3;氯化铵。
【交流讨论】
各取少量样品于试管中,加入足量水溶解,分别滴加稀硝酸,再滴加硝酸银溶液,观察现象。
【拓展思考】
氯化铵;C。
【解析】【实验探究】
故答案为:2号氮肥无明显现象;硝酸银;NH4Cl+AgNO3═AgCl↓+NH4NO3或(NH4)2CO3+2AgNO3═Ag2CO3↓+2NH4NO3;氯化铵。
【交流讨论】
更简单的操作是各取少量样品于试管中,加入足量水溶解,分别滴加稀硝酸,产生气泡的是碳酸铵,再滴加硝酸银溶液,产生白色沉淀的是氯化铵,无明显现象的是尿素。
故答案为:各取少量样品于试管中,加入足量水溶解,分别滴加稀硝酸,再滴加硝酸银溶液,观察现象。
【拓展思考】
乙同学分别向三种溶液中滴加石蕊溶液,现象如图,试判断,长期施用氯化铵土壤容易酸化,是因为氯化铵溶液尿素石蕊变红色,说明氯化铵溶液显酸性。往变蓝的(NH4)2CO3溶液滴加氯化钙溶液会逐渐变红,是因为碳酸铵和氯化钙反应生成碳酸钙沉淀和氯化铵,氯化铵溶液显酸性。
故答案为:氯化铵;C。
18.某化学兴趣小组的同学利用下列实验装置,开展气体制取和有关性质的研究。请结合下列实验装置,回答有关问题。
(1)写出图中标有序号的仪器名称:① 锥形瓶 。
(2)实验室若用B装置制取氧气,请写出反应的符号表达式: H2O2H2O+O2 。实验过程中发现长颈漏斗没有伸入液面以下,会造成的后果可能是 氧气从长颈漏斗泄漏,无法收集 。实验室若用A装置制取氧气,请写出反应的符号表达式: KClO3KCl+O2 。
(3)若用G装置盛满水收集氧气,则气体应从 b (填a或b)端通入,若用装置D收集氧气,如何验满: 带火星的木条置于瓶口,木条复燃,则已集满 。
(4)实验室要做铁丝燃烧实验,最好选用装置 F 收集氧气,细铁丝在H装置中燃烧可观察到的现象是 剧烈燃烧,火星四射,放出热量,有黑色固体生成 ,写出铁丝燃烧的符号表达式 Fe+O2Fe3O4 。做铁丝燃烧试验时集气瓶底部放少量水的作用 防止高温固体物落于瓶底,造成集气瓶炸裂 。
(5)C装置与B装置相比,其优点是(写一点即可) 可以控制反应速率 。
【答案】见试题解答内容
【解析】(1)①为固液反应容器锥形瓶;
故答案为:锥形瓶。
(2)B为固液不加热发生装置,因此选择过氧化氢溶液和二氧化锰制取氧气,过氧化氢在二氧化锰催化作用下反应生成水和氧气,书写符号表达式不需要配平和气体符号,所以符号表达式为H2O2H2O+O2;此时装置未密闭,氧气从长颈漏斗泄漏,氧气便无法收集;A为固体加热发生装置,且没有棉花,故选氯酸钾和二氧化锰制取氧气,氯酸钾在二氧化锰催化作用下加热反应生成氯化钾和氧气,书写符号表达式不需要配平和气体符号,所以符号表达式为KClO3KCl+O2;
故答案为:H2O2H2O+O2;氧气从长颈漏斗泄漏,无法收集;KClO3KCl+O2。
(3)氧气不易溶于水,且密度比水小,因此从短口b进气;氧气可使带火星木条复燃,所以将带火星木条置于瓶口,观察是否复燃,判断是否集满;
故答案为:b;带火星的木条置于瓶口,木条复燃,则已集满。
(4)铁丝燃烧需要留有少量水,吸收热量,所以选择排水法收集装置收集氧气,故选F;铁丝在氧气中燃烧时,燃烧剧烈,火星四射,放出热量,并且生成的四氧化三铁为黑色固体,所以还可以看到黑色固体生成;铁和氧气在点燃条件下反应生成四氧化三铁,书写符号表达式不需要配平,所以符号表达式为Fe+O2Fe3O4;反应生成的固体温度较高,若直接接触瓶底,造成局部过热,引起炸裂,加入水后,可以吸收热量,避免集气瓶炸裂;
故答案为:F;剧烈燃烧,火星四射,放出热量,有黑色固体生成;Fe+O2Fe3O4;防止高温固体物落于瓶底,造成集气瓶炸裂。
(5)C装置带有分液漏斗,分液漏斗的活塞开关可以控制加入液体的量,从而控制反应速率;
故答案为:可以控制反应速率。
19.根据如图回答问题
(1)仪器a的名称为 长颈漏斗 。
(2)实验室用高锰酸钾制取氧气的化学方程式为 2KMnO4K2MnO4+MnO2+O2↑ ;所选用的装置是 BD或BE (填字母序号)。
(3)实验室制取CO2所选用的装置是 AD (填字母序号),检验CO2气体的方法是该气体通入澄清的石灰水中,写出该反应的化学方程式 CO2+Ca(OH)2=CaCO3↓+H2O 。
【答案】见试题解答内容
【解析】(1)长颈漏斗方便加液体药品,故答案为:长颈漏斗;
(2)如果用高锰酸钾制氧气就需要加热,高锰酸钾受热分解生成锰酸钾和二氧化锰和氧气,要注意配平;氧气的密度比空气的密度大,不易溶于水,因此能用向上排空气法和排水法收集;故答案为:2KMnO4K2MnO4+MnO2+O2↑;BD或BE;
(3)实验室制取CO2,是在常温下,用大理石或石灰石和稀盐酸制取的,碳酸钙和盐酸互相交换成分生成氯化钙和水和二氧化碳,因此不需要加热;二氧化碳能溶于水,密度比空气的密度大,因此只能用向上排空气法收集;二氧化碳一般用澄清的石灰水检验:把气体通入澄清的石灰水中,石灰水变浑浊,就证明是二氧化碳;故答案为:AD;CO2+Ca(OH)2=CaCO3↓+H2O;
20.如图所示为实验室中常见的气体制备、净化、干燥和收集实验的部分仪器(组装实验装置时,可重复选择仪器)。试根据题目要求,回答下列问题:
(1)以石灰石和稀盐酸为原料,在实验室制取并收集干燥纯净的二氧化碳气体。
①仪器A中发生的化学反应方程式是 CaCO3+2HCl=CaCl2+H2O+CO2↑ ;
②所选仪器的连接顺序应为: ABCF ;
③为证明二氧化碳能和水反应,可将二氧化碳气体通入装置 E 中(填装置字母)
(2)小明同学欲利用锌粒和稀硫酸制备的氢气来测定某氧化铜和铜的混合物样品中铜单质的质量分数。仪器连接顺序为:A→C1→D→C2→C3 (已知:CuO+H2Cu+H2O,其中 C1、C2、C3为浓硫酸洗气瓶)。
①D处大玻璃管内可以观察到的现象是 黑色固体变为红色 。
②若不连接装置C,根据完全反应后C2装置的质量变化测定样品中铜单质的质量分数,则计算出样品中铜单质的质量分数将 偏小 (填“偏大”“偏小”“不受影响”之一)
【答案】见试题解答内容
【解析】(1)①反应物是碳酸钙和盐酸,生成物是氯化钙、水和二氧化碳,化学方程式为:CaCO3+2HCl=CaCl2+H2O+CO2↑;
②要收集干燥、纯净的二氧化碳气体,首先要把挥发出来的氯化氢气体吸收掉,可用饱和的碳酸氢钠溶液吸收,再用浓硫酸干燥,最后用向上排空气法收集,故顺序为:ABCF;
③二氧化碳溶于生成碳酸能使紫色石蕊试液变红色,为证明二氧化碳能和水反应,可将二氧化碳气体通入装置E中;
(2)①D处大玻璃管内可以观察到的现象是黑色粉末变成红色;
②若不连接装置C,氢气中的水蒸气进入C2,使生成水的质量变大,通过化学方程式计算出来的氧化铜的质量变大,则计算出样品中铜单质的质量分数将变小。
制取方法
高锰酸钾制取氧气
氯酸钾制取氧气
过氧化氢制取氧气
所用药品
高锰酸钾(紫色固体)
氯酸钾(白色粉末)、
二氧化锰(黑色粉末)
过氧化氢(无色液体)、二氧化锰(黑色粉末)
反应原理
2KMnO4eq \\ac(\s\up6(△),\(==,===))K2MnO4+MnO2+O2↑
2KClO3eq \\ac(\s\up6(MnO2),\s\up1(───),\s\d1(───),\s\d6(△))2KCl+3O2↑
2H2O2eq \\ac(\s\up6(MnO2),\s\up1(───),\s\d1(───))2H2O+O2 ↑
发生装置
固体加热型
固固加热型
固液不加热型
收集方法
排水法、向上排空气法;选择依据:氧气的密度比空气大,且不易溶于水且不与水反应。
优点
稍加热就分解,不用催化剂;反应速度适中,便于收集
反应速度适中,便于收集;和高锰酸钾相比,药品白色,仪器容易清洗;相同质量的KClO3和KMnO4,KClO3生成的氧气多
不用加热,节约能源;生成物只有水,利于环保;二氧化锰容易回收
缺点
需要加热,操作麻烦、浪费能源;使用紫色的高锰酸钾,不易清洗仪器和桌面
需要加热,操作麻烦、浪费能源;反应中生成刺激性气味、污染空气的氯气
作为反应物的过氧化氢不宜长时间保存且浓度太大时反应速度太快,不宜控制
检验方法
将一根带火星的木条伸入瓶内,如果木条复燃,证明集气瓶内的气体是氧气。
验满方法
①用向上排空气法收集时,将一根带火星的木条放在瓶口,如果木条复燃,证明集气瓶内氧气已收集满。
②用排水法收集时,集气瓶口出现大气泡时,说明已收集满氧气。
总之,从是否节约能源、是否利于环保、操作是否简单等方面综合比较,最适合在实验室制取氧气的方法是用过氧化氢制取氧气的方法
适合制取少量气体
适合制取大量气体
长颈漏斗可随时添加液体药品,注意下端管口液封
分液漏斗可控制加液体的速率,从而控制反应速率
注射器可控制加入液体的速率,从而控制反应速率
开始:打开弹簧夹,液体从长颈漏斗流下,淹没过石灰石,反应开始;
开始:打开弹簧夹
开始:打开弹簧夹,液体淹没固体
开始:将布袋子浸入溶液中
开始:将试管浸入液体中
停止:夹紧弹簧夹,液体由于气体压强回流回长颈漏斗,液体液面低于隔板固液分离,反应停止
停止:关闭弹簧夹
停止:关闭弹簧夹,液体压入左侧
停止:提起布袋子离开液面
停止:提起试管离开液面
排水集气法
向上排空气法
向下排空气法
适合气体溶解度小
不与水反应的气体
适合密度比空气大
不与空气反应的气体
适合密度比空气小
不与空气反应的气体
注意事项:导管口出现连续均匀的气泡时开始收集;集气瓶口有大量气泡往外冒时气体收集满
注意事项:导管伸入集气瓶底部,以保证排尽集气瓶中空气。
注意事项:导管伸入集气瓶底部,以保证排尽集气瓶中空气。
①所有气体从短管进②V排出的水=V气体
为防止气体溶解在水中,水面放一层植物油隔绝二者;集气瓶上端若有空气,不影响收集的气体的体积数据,但是要影响手机的气体的纯度
气体进入集气瓶后出现在装置下端气体的验满在另一侧出气口
气体进入集气瓶后出现在装置上端气体的验满在另一侧出气口
气体
氢气
氯气
氨气
所用药品
锌(固体)、稀硫酸(液体)
二氧化锰(固体)、浓盐酸(液体)
氯化铵(固体)、氢氧化钙(固体)
反应原理
Zn+HSO4 (稀)=ZnSO4+H2↑
MnO2+4HCl(浓)eq \\ac(\s\up6(△),\(==,===))MnCl2+Cl2 +2H2O
2NH4C1+Ca(OH)2eq \\ac(\s\up6(△),\(==,===))CaCl2+2NH3↑+2H2O
发生装置
固液不加热型
固液加热型
固固加热型
收集方法
向下排空气法、排水法
向上排空气法(溶于水,不能用排水法)
向下排空气法(溶于水,不能用排水法)
实验步骤
实验现象
实验结论
分别取少量碳酸氢铵和尿素,依次与具有碱性的少量 氢氧化钙(或熟石灰) 混合,在研钵里研磨。
碳酸氢铵的现象是有 刺激性气味 的气体产生而尿素没有。
碳酸氢铵与碱性物质接触,能生成氨气,氨气会脱离土壤,降低肥力。而尿素则不会这样。所以小明的建议正确。
A.盐酸除铁锈
B.锌与稀硫酸制取氢气
C.氢氧化钠溶液吸收二氧化硫
D.熟石灰处理硫酸厂废水
E.大理石与稀盐酸制取二氧化碳
实验操作
现象
解释和结论
(1)甲同学各取少量样品于研钵中,加入熟石灰,研磨
2号氮肥无明显现象
2号氮肥是尿素
(2)另取少量1号和3号样品于试管中,加足量水溶解,加入 硝酸银 溶液。
1号和3号都出现白色沉淀
写出其中一个化学方程式 NH4Cl+AgNO3═AgCl↓+NH4NO3或(NH4)2CO3+2AgNO3═Ag2CO3↓+2NH4NO3 。
(3)过滤得步骤(2)产生的沉淀,分别滴加过量稀硝酸
1号沉淀不溶解,3号沉淀溶解并有气泡。
1号氮肥是 氯化铵 。
实验操作
现象
解释和结论
(1)甲同学各取少量样品于研钵中,加入熟石灰,研磨
2号氮肥无明显现象
2号氮肥是尿素
(2)另取少量1号和3号样品于试管中,加足量水溶解,加入硝酸银溶液。
1号和3号都出现白色沉淀,是因为硝酸银和氯化铵反应生成白色沉淀氯化银和硝酸铵,和碳酸铵反应生成白色沉淀碳酸银和硝酸铵
反应的化学方程式是NH4Cl+AgNO3═AgCl↓+NH4NO3、(NH4)2CO3+2AgNO3═Ag2CO3↓+2NH4NO3。
(3)过滤得步骤(2)产生的沉淀,分别滴加过量稀硝酸
1号沉淀不溶解(沉淀是氯化银),3号沉淀溶解并有气泡(沉淀是碳酸银)。
1号氮肥是氯化铵。
相关试卷
这是一份专题03 与压强有关的实验(含答案)【实验攻略】备战2024年中考化学实验,文件包含专题03与压强有关的实验原卷版实验攻略备战2024年中考化学实验docx、专题03与压强有关的实验解析版实验攻略备战2024年中考化学实验docx等2份试卷配套教学资源,其中试卷共35页, 欢迎下载使用。
这是一份专题02 气体制取装置的探究-【实验攻略】备战2024年中考化学实验探究一题多设问(含答案),文件包含专题02气体制取装置的探究-实验攻略备战2024年中考化学实验探究一题多设问原卷版docx、专题02气体制取装置的探究-实验攻略备战2024年中考化学实验探究一题多设问解析版docx等2份试卷配套教学资源,其中试卷共32页, 欢迎下载使用。
这是一份专题02 微型实验-【实验攻略】备战2024年中考化学实验新考法(含答案),文件包含专题02微型实验-实验攻略备战2024年中考化学实验新考法原卷版docx、专题02微型实验-实验攻略备战2024年中考化学实验新考法解析版docx等2份试卷配套教学资源,其中试卷共29页, 欢迎下载使用。

