[物理]陕西省韩城市2023-2024学年高二下学期期中考试试题(解析版)
展开第Ⅰ卷(选择题 共46分)
一、选择题(本大题共10小题,计46分。第1~7题只有一项符合题目要求,每小题4分;第8~10题有多项符合题目要求,全部选对的得6分,选对但不全的得3分,有选错或不选的得0分)
1. 如图所示,光滑水平面上一子弹水平射入木块后留在木块内,现将子弹、弹簧和木块作为一系统,则从子弹开始射入木块到弹簧压缩到最短的整个过程中系统( )
A. 动量和机械能均守恒
B. 动量守恒,机械能不守恒
C. 动量不守恒,机械能守恒
D. 动量不守恒,机械能也不守恒
【答案】D
【解析】此系统在从子弹开始射入到弹簧被压缩至最短的整个过程中水平方向受到墙壁对系统的向右的作用力,所以系统的动量不守恒;子弹在进入木块的过程中要产生热能,所以子弹与木块组成的系统有一定的动能损失,所以系统的机械能也不守恒。
故选D。
2. 下列说法中,属于简谐运动的是( )
A. 图甲中,小球在粗糙水平面上左右振动
B. 图乙中,小球在竖直方向上下振动
C. 图丙中,小球沿固定粗糙斜面上下振动
D. 图丁中,小球在固定弧面上大幅度左右振动
【答案】B
【解析】AC.做简谐运动的弹簧振子,系统的机械能保持不变,小球在粗糙水平上或者斜面上振动时,机械能减小,故AC错误;
B.当小球处于平衡位置时,有
若小球偏离平衡位置的位移为x时,有
故B正确;
D.当小球在固定且光滑的弧面上做小角度摆动时,小球的运动才属于简谐运动,故D错误。
故选B。
3. 做简谐运动的弹簧振子,当它每次经过同一位置时,下列说法正确的是( )
A. 动能不同B. 动量相同
C. 动量大小相等D. 回复力不同
【答案】C
【解析】动量是矢量,经过同一位置时,可能方向不同,导致动量不相同,而经过同一位置时,速度大小相等,动能一定相同,动量大小相等。因为回复力与位移成正比,所以经过同一位置回复力相同。
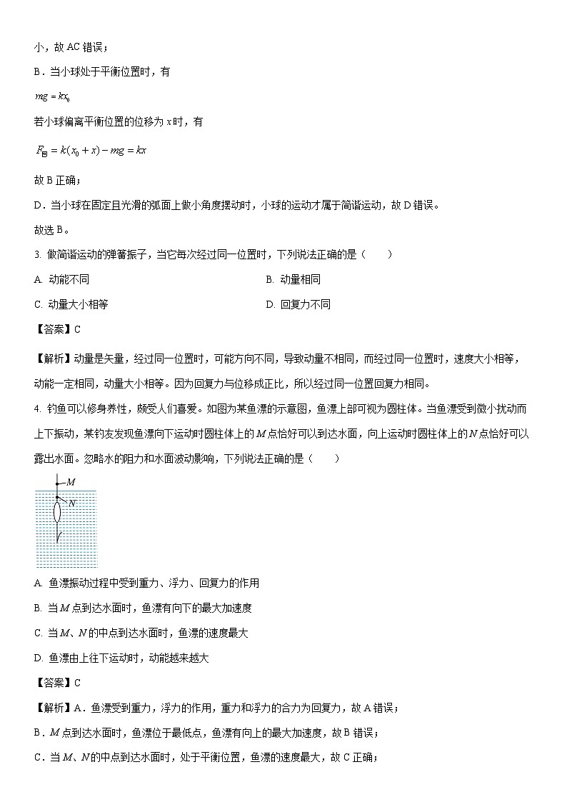
4. 钓鱼可以修身养性,颇受人们喜爱。如图为某鱼漂的示意图,鱼漂上部可视为圆柱体。当鱼漂受到微小扰动而上下振动,某钓友发现鱼漂向下运动时圆柱体上的M点恰好可以到达水面,向上运动时圆柱体上的N点恰好可以露出水面。忽略水的阻力和水面波动影响,下列说法正确的是( )
A. 鱼漂振动过程中受到重力、浮力、回复力的作用
B. 当M点到达水面时,鱼漂有向下的最大加速度
C. 当M、N的中点到达水面时,鱼漂的速度最大
D. 鱼漂由上往下运动时,动能越来越大
【答案】C
【解析】A.鱼漂受到重力,浮力的作用,重力和浮力的合力为回复力,故A错误;
B.M点到达水面时,鱼漂位于最低点,鱼漂有向上的最大加速度,故B错误;
C.当M、N的中点到达水面时,处于平衡位置,鱼漂的速度最大,故C正确;
D.鱼漂由最高点往最低点运动时,动能先增大后减小,故D错误。
故选C。
5. 2023年7月20日21时40分,神舟十六号航天员景海鹏、朱杨柱、桂海潮密切协同,进行了八个小时的太空行走,圆满完成出舱活动全部既定任务。喷气背包作为航天员舱外活动的主要动力装置,它能让航天员保持较高的机动性。如图所示,一个连同装备总质量为的航天员,装备内有一个喷嘴可以使压缩气体以相对空间站的速度喷出。航天员在距离空间站处与空间站处于相对静止状态,航天员完成太空行走任务后,必须向着返回空间站方向的反方向释放压缩气体,才能回到空间站,喷出的气体总质量为,返回时间约为( )
A. 100sB. 200sC. 300sD. 400s
【答案】D
【解析】取喷出的气体速度方向为正方向,根据动量守恒定律可得
航天员匀速返回空间站所需要的时间
联立得
6. 一摆长为的单摆在驱动力作用下的振动图像如图所示,重力加速度取,取,则下列说法正确的是( )
A. 该单摆的固有周期为
B. 该单摆振动的频率为
C. 若仅增大驱动力的频率,该单摆摆动的幅度将减小
D. 若仅减小驱动力的频率,该单摆的固有周期将变大
【答案】C
【解析】A.单摆的固有周期只与摆长和当地的重力加速度有关,即
故A错误;
B.该单摆在驱动力作用下做受迫振动,振动周期如图可知为
频率为
故B错误;
C.该单摆的固有频率为
当驱动力的频率越接近固有频率时,单摆的振幅越大,当驱动力的频率等于固有频率时,单摆的振幅最大,即共振现象,所以若仅增大驱动力的频率,则驱动力的频率远离固有频率,该单摆摆动的幅度将减小,故C正确;
D.单摆的固有周期只与摆长和当地的重力加速度有关,与驱动力的频率无关,所以若仅减小驱动力的频率,该单摆的固有周期不变,故D错误。
故选C。
7. 如图甲所示,一小物块在水平向右的推力F作用下从A点由静止开始向右做直线运动,力F的大小随时间变化的规律如图乙所示,钢块的质量,与台面间的动摩擦因数,。则小物块在时刻的速度( )
A. B.
C. D.
【答案】D
【解析】物体受到的最大静摩擦
推力F与t的关系为
当推力F大于最大静摩擦时,物体开始运动
解得
内,物块根据动量定理可得
,推力F的冲量为
解得
故ABC错误,故D正确。
8. 图所示,一小球(可视为质点)在B、C(未画出)两点之间做简谐运动,,BC的中点O为平衡位置(即位移为零的位置),取向右为正方向,质点的位移—时间关系式为,则下列说法正确的是( )
A. 时,质点在B点
B. 时,质点正向右运动
C. 时,质点的加速度为0
D. 内,质点的加速度方向与速度方向始终相同
【答案】AB
【解析】A.t=0.1s时,有
质点在B点,故A正确;
B.质点的周期为
t=0.12s时,质点由B点正向O点运动运动,即质点正向右运动。故B正确。
C.t=0.2s时,有
质点在C点,加速度最大,故C错误;
D.0~0.1s内,质点由C点运动到B点,质点的加速度方向与速度方向先相同再相反,故D错误;
9. 如图所示,质量为的小球B静止在水平地面上,大小相同的小球A水平向右运动与小球B发生对心碰撞,碰撞前、后两球的图像如图所示,重力加速度g取。下列说法正确的是( )
A. 碰后小球A反向弹回
B. 小球A的质量为
C. 小球B与地面间的动摩擦因数为0.016
D. 小球A、B发生的是弹性碰撞
【答案】BC
【解析】A.由图可知碰前,碰后,,碰后A球速度方向没变,故A错误;
B.由动量守恒得
解得
故B正确;
C.由碰前图像可得A球的加速度
由A球虚线可得经5s后B球速度减为0,可得,B球的加速度大小为,小球B与地面间的动摩擦因数为0.016,故C正确;
D.碰前碰后系统动能关系为
小球A、B发生的是非弹性碰撞,故D错误。
故选BC。
10. 小车静止在光滑水平面上,站在车上的人练习打靶,靶装在车上的另一端,如图所示。已知车、人、枪和靶的总质量为M(不含子弹),每颗子弹质量为m,共n发。打靶时枪口到靶的距离为d。若每发子弹打入靶中后就留在靶里,且待前一发打入靶中后再打下一发。以下说法中正确的是( )
A. 待打完n发子弹后,小车将以一定的速度向右匀速运动
B. 待打完n发子弹后,小车应停在射击之前的位置
C. 在每一发子弹射击过程中,小车所发生的位移相同,大小均为
D. 若其中一发子弹的发射速度斜向上,当子弹到达空中最高点时,小车的速度不为零
【答案】CD
【解析】AB.子弹、枪、人、车系统所受的合外力为零,系统的动量守恒,子弹射击前系统的总动量为零,子弹射入靶后总动量也为零,故小车仍然是静止的。在子弹射出枪口到打入靶中的过程中,小车向右运动,所以第n发子弹打入靶中后,小车应停在原来位置的右方。待打完n发子弹后,小车将静止不动,故AB错误;
C.设子弹出口速度为v,车后退速度大小为,以向左为正,根据动量守恒定律,有
子弹匀速前进的同时,车匀速后退,故有
解得
,
故车后退位移大小为
故C正确;
D.若其中一发子弹的发射速度斜向上,当子弹到达空中最高点时,子弹在水平方向有速度,由子弹、枪、人、车组成的系统水平方向动量守恒可知,小车的速度不为零,故D正确。
故选CD。
第Ⅱ卷(非选择题 共54分)
二、实验探究题(本大题共2小题,计18分)
11. 某实验小组利用单摆测量当地重力加速度的值。
(1)为了较精确地测量重力加速度的值,以下四种单摆组装方式,应选择__________。(填序号)
A. B.
C. D.
(2)在某次实验中,由于没有游标卡尺,实验中将悬点到小球最低点的距离作为摆长l,测得多组周期T和l的数据,作出图像,如图所示,实验得到的图像为__________(选填“a”“b”或“c”);小球的直径为__________,求出当地重力加速度大小为__________(保留两位有效数字)。
(3)若测定的g的数值比当地公认值大,造成的原因可能是__________。(多选,填正确选项前的字母)
A. 测摆长时摆线拉得过紧
B. 开始计时时,过早按下秒表
C. 实验时误将49次全振动记为50次
D. 摆线上端悬点未固定,振动中出现松动,使摆线长度增加了
【答案】(1)D (2)c 1.2 9.9 (3)AC
【解析】(1)为了减小阻力对实验的影响,应选用小钢球,在固定摆线时,应采用夹子夹紧防止摆动中摆线长发生变化。
(2)[1][2][3]由单摆周期
可得
图像与纵轴交于正半轴,故图像为c。根据图像可知,小球半径为0.6cm,所以小球直径为1.2cm。根据
解得
(3)A.根据可得
测摆线长时摆线拉得过紧,使摆线长度偏大,导致g测量值偏大,故A正确;
B.开始计时,秒表过早按下,使T测量值偏大,导致g值偏小,故B错误;
C.由
误将49次全振动数为50次,使得T值偏小,导致g测量值偏大,故C正确;
D.摆线上端悬点未固定,摆动过程中出现松动,L测量值偏小,导致g测量值偏小,故D错误。
故选AC。
12. 某同学用如图甲所示的装置来“验证动量守恒定律”,在气垫导轨右端固定一弹簧,滑块b的右端有粘性强的物质。用天平测出图中滑块a和挡光片的总质量为,滑块b的质量为。
(1)实验及分析过程如下:
①打开气泵,调节气垫导轨,轻推滑块,当滑块上的遮光片经过两个光电门的遮光时间__________时,可认为气垫导轨水平。
②用游标卡尺测得遮朮条宽度d如图乙所示,则__________。设挡光片通过光电门的时间为,挡光片的宽度为d,则滑块通过光电门的速度__________(用d,表示)。
③将滑块b置于两光电门之间,将滑块a置于光电门1右侧,然后推动滑块a水平压缩弹簧,撤去外力后,滑块a在弹簧弹力的作用下向左弹射出去,通过光电门1后继续向左滑动并与滑块b发生碰撞。
④两滑块碰撞后粘合在一起向左运动,并通过光电门2。
⑤实验后,分别记录下滑块a的挡光片通过光电门1的时间和两滑块一起运动时挡光片通过光电门2的时间。
⑥实验中若等式__________(用、、、和d表示)成立,即可验证动量守恒定律。
(2)若两滑块碰撞后的总动量略小于碰撞前的总动量,其可能的原因是____________________。(写出一种即可)
【答案】(1)相等 (2)若系统在两滑块相互作用后的总动量略小于碰撞前的总动量,其可能的原因是系统受到导轨的摩擦阻力,合外力不为0。
【解析】(1)[1]在步骤①中气垫导轨安装时应保持水平状态,滑块在导轨上应做匀速直线运动,故滑块上的挡光片通过两光电门的时间相等。
[2]由游标卡尺读数规则可得
[3]由于挡光片的宽度比较小,故挡光片通过光电门的时间比较短,因此可将挡光片通过光电门的平均速度看成滑块通过光电门的瞬时速度,故滑块通过光电门的速度可表示为
[4] 滑块a碰前通过光电门1的瞬时速度为
碰后两滑块粘在一起通过光电门2的瞬时速度为
根据动量守恒可得
(2)若系统在两滑块相互作用后的总动量略小于碰撞前的总动量,其可能的原因是系统受到导轨的摩擦阻力,合外力不为0。
三、计算题(本大题共3小题,计36分。解答应写出必要的文字说明、方程式和重要的演算步骤,有数值计算的题,答案中必须明确写出数值和单位)
13. 如图甲所示,光滑水平面上有一处于原长状态的弹簧,其左端与一固定立柱相连,右侧与一静止的小球相连。现将小球向右拉至M点后,由静止释放小球。以O点为坐标原点,水平向右为x轴的正方向,小球向左经过O点时为时刻,小球的振动图像如图乙所示。求:
(1)O、M两点间的距离;
(2)弹簧振子简谐运动的位移与时间的关系式;
(3)该振子在0-5s的总路程。
【答案】(1);(2);(3)
【解析】(1)O、M两点间的距离即位弹簧振子的振幅A,由图乙可知
(2)振子的振动周期为
简谐运动的位移与时间的关系式为
由图乙可知,时
代入位移与时间的关系式得
故
(3)时
0-4s的路程为
4s-5s的路程为,故0-5s的总路程为
14. 蹦床是运动员在一张绷紧的弹性网上蹦跳、翻滚并做各种空中动作的运动项目。一个质量为的运动员,从离水平网面高处自由下落,着网后沿竖直方向蹦回到离水平网面高处。已知运动员与网接触的时间为,重力加速度。不计空气阻力,求:
(1)运动员自由下落过程中,重力对运动员的冲量;
(2)运动员与网接触过程中,网对运动员的平均作用力的大小。
【答案】(1),方向竖直向下;(2)1200N
【解析】(1)根据
解得
则可得重力对运动员的冲量为
方向竖直向下;
(2)设运动员从h1处下落,刚触网的速度为
方向向下;运动员反弹到达高度h2,离网时速度为
方向向上;设向上方向为正,
由动量定理有
在接触网的过程中,运动员受到向上的弹力F和向下的重力mg,
则有
解得
15. 如图所示,质量m=2kg的滑块B静止放置于光滑平台上,B的左端固定一轻质弹簧。平台右侧有一质量M=6kg的小车C,其上表面与平台等高,小车与水平面间的摩擦不计。光滑圆弧轨道半径R=1.6m,连线PO与竖直方向夹角为60°,另一与B完全相同的滑块A从P点由静止开始沿圆弧下滑。A滑至平台上挤压弹簧,弹簧恢复原长后滑块B离开平台滑上小车C且恰好未滑落,滑块B与小车C之间的动摩擦因数μ=0.75,g取10m/s2,A、B可视为质点,求:
(1)滑块A刚到平台上的速度大小;
(2)该过程中弹簧弹性势能的最大值;
(3)小车C的长度。
【答案】(1);(2);(3)
【解析】(1)滑块A自P点滑至平台过程中,由动能定理有
解得,滑块A刚到平台上的速度大小为
(2)当A、B速度大小相等时弹簧弹性势能最大,由动量守恒定律有
由能量守恒定律有
带入数据联立解得,该过程中弹簧弹性势能的最大值为
(3)弹簧恢复原长时B与A分离,设分离时A的速度为,B的速度为,由动量守恒和机械能守恒有
解得
B恰好未从小车C上滑落,即B到小车C右端时二者速度相同,由动量守恒有
解得,B到小车C右端时二者相同的速度为
由能量守恒有
又
可得,小车C的长度为
2023-2024学年陕西省韩城市高一(下)期中考试物理试卷(含解析): 这是一份2023-2024学年陕西省韩城市高一(下)期中考试物理试卷(含解析),共16页。试卷主要包含了单选题,多选题,填空题,实验题,计算题等内容,欢迎下载使用。
陕西省韩城市2023-2024学年高二下学期期中考试物理试题(原卷版+解析版): 这是一份陕西省韩城市2023-2024学年高二下学期期中考试物理试题(原卷版+解析版),文件包含陕西省韩城市2023-2024学年高二下学期期中考试物理试题原卷版docx、陕西省韩城市2023-2024学年高二下学期期中考试物理试题解析版docx等2份试卷配套教学资源,其中试卷共23页, 欢迎下载使用。
陕西省韩城市2023-2024学年高一下学期期中考试物理试题: 这是一份陕西省韩城市2023-2024学年高一下学期期中考试物理试题,共8页。试卷主要包含了如图所示,质量为m的小球等内容,欢迎下载使用。

