所属成套资源:2025年高考语文一轮复习知识清单
专题02:信息类文本信息筛选、整合、辨析-2025年高考语文一轮复习知识清单(解析版)
展开
这是一份专题02:信息类文本信息筛选、整合、辨析-2025年高考语文一轮复习知识清单(解析版),共28页。试卷主要包含了考点解读,解题要领,知识储备等内容,欢迎下载使用。
一、考点解读
筛选信息,就是在阅读过程中根据阅读目的取舍信息的思维活动,捕捉和选取那些有效的、符合阅读目的的重要的语句,体会有关语句的隐含信息,舍弃那些缺乏关联性或无关紧要的内容。
整合信息,就是根据一定的阅读目的和要求,将文中相关而又分散的信息集中起来,并加以处理,即整理、综合、转换的过程。
二、解题要领
细读每个选项内容后,接着从全方位对原文的相关信息进行分析比对。信息类文本阅读的大部分选项信息跨度大、综合性强,表述语句比较长,与选项内容相关的信息往往分散在多个段落或者一个段落的不同位置。可以运用“切片比对分析法”来解答此题。即将选项拆解,切分成若干片段,逐一与分散在原文各处的相应词语、句子所在区域信息作比对,最后判断二者的说法是否吻合。
三、知识储备
(一)统观结构意识
首先整体浏览文本,把握中心话题;然后圈画关键词句,概括材料大意;最后依据中心话题,整理出阐释中心话题的角度。力求读懂文本,关注论述类文本的核心概念、关键语句、论点、论据和论证方法,或实用类文本的事实报道或科普知识。其中材料的标题和出处有助于把握文本的中心话题甚至是作者的立场态度。
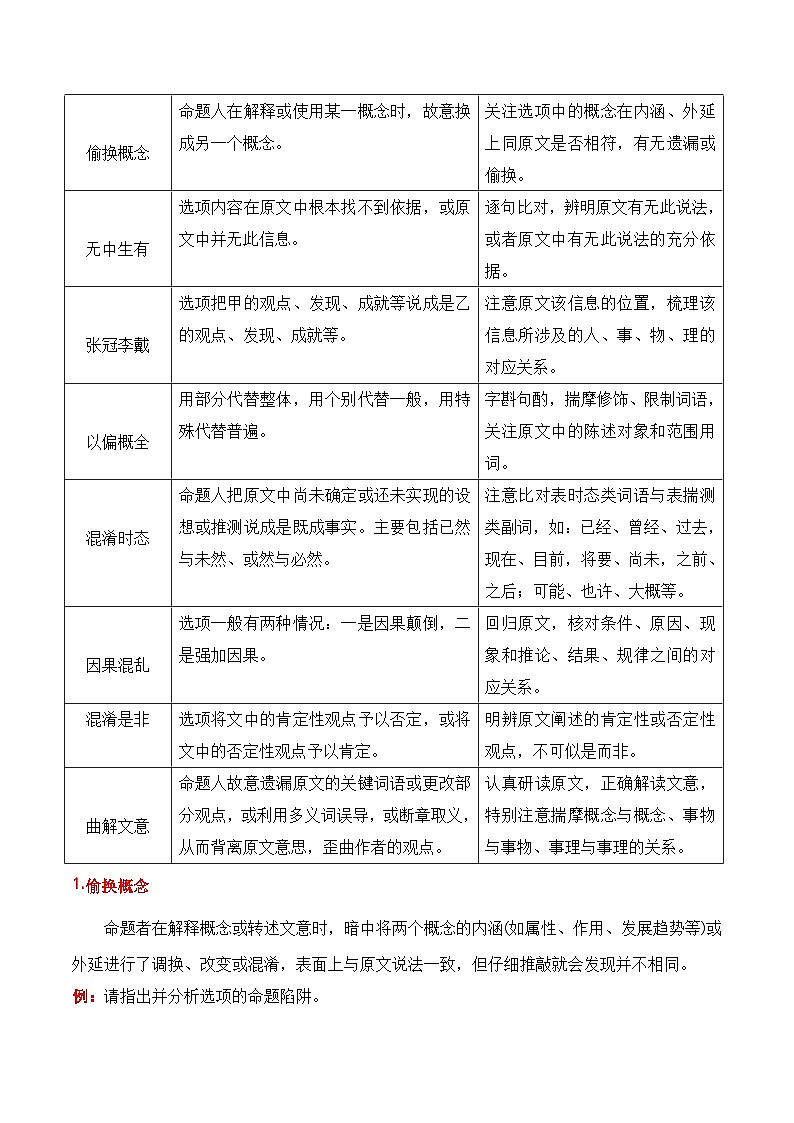
(二)明辨八大陷阱
命题人所设置的一个“不符合原文意思的”选项(或“不正确的一项”)中,错误信息往往是一个点或者某种关系,并非处处有错。这个错点就是命题人在转述原文意思时使用一些“手段”故意曲解的信息片段。常用的六种“手段”与常见的八种设误类型以及辨析方法如下:
(1)常用设误手段
(2)常见设误类型与辨析方法
1.偷换概念
命题者在解释概念或转述文意时,暗中将两个概念的内涵(如属性、作用、发展趋势等)或外延进行了调换、改变或混淆,表面上与原文说法一致,但仔细推敲就会发现并不相同。
例:请指出并分析选项的命题陷阱。
[选项] 美术馆所收藏、陈列的部分艺术品的真实性值得怀疑,因为实物并不等同于原物。
[原文] 把实物当作原物的倾向,在美术史领域根深蒂固。事实上,实物并不等于原物,我们需要对美术史中“原物”的概念进行反思,对美术馆藏品的直觉上的完整性提出质疑。这种反思和质疑并不是要否定这些藏品,恰恰相反,它们可以在更大程度上发挥藏品作为历史材料的潜在意义。一旦美术史家取消“实物”和“原物”之间的等号,他们就必须认真考虑和重构二者间的历史关系。这会引导他们发现很多以前不曾想到的问题,其核心就是美术的“历史物质性”。
答案 偷换概念。“美术馆所收藏、陈列的部分艺术品的真实性值得怀疑”错误。原文第一段认为,“实物并不等于原物”,因而需要质疑的是“美术馆藏品的直觉上的完整性”,而非“美术馆所收藏、陈列的部分艺术品的真实性”。
2.无中生有(于文无据)
干扰项的内容在原文中根本找不到依据,也不能从原文信息中推断出来,即原文中并无此意,而是命题者凭空捏造出某种意思用来迷惑考生的。这类选项若脱离文本去根据个人经验或常识判断,很可能会误认为正确,迷惑性较强。
例:请指出并分析选项的命题陷阱。
[选项]艺术品在流传中经历的各种转换和变化,使得它们获得了更有价值的生命。
[原文] 所有这些转化都可以成为美术史研究的课题,这些研究所探求的不再是一件作品的原始动机和创作,而是它的流传、收藏和陈列——它的持续的和变化中的生命。
答案 选项采用“改变”的命题手段设误。“使得它们获得了更有价值的生命”于文无据,文中并未提及这种生命比原初状态“更有价值”,而应该是另一种不同的价值。选项“于文无据”。
3.张冠李戴
命题者设置选项时,在表述对象上设置干扰,将此人表述成彼人,将此事物表述成彼事物,将事物的此方面表述成彼方面,比如把某一时间、地点,说成另一时间、地点。
例:请指出并分析选项的命题陷阱。
[选项]与《古文观止》相比,真德秀编选的《文章正宗》的弊病在于:选文的时代范围窄、道学气息重、分类复杂。
[原文] (第三段)自从韩愈提倡古文以后,古文的选本在《古文观止》前早已有了,像宋朝真德秀的《文章正宗》选录《左传》《国语》到唐朝末年的作品,《古文观止》的选文从《左传》开始,就是本于《文章正宗》。
(第五段)萧统的《文选》分很多门类,烦琐不堪;真德秀的《文章正宗》古文部分分辞令、议论、叙事三类。《古文观止》不分类,按时代先后排列,从中可看出古代文章演变的迹象。
答案 选项采用“调换”“拼凑”的命题手段设误。“选文的时代范围窄、道学气息重、分类复杂”说法错误。由文章第五段“萧统的《文选》分很多门类,烦琐不堪”,“《文章正宗》古文部分分辞令、议论、叙事三类”可知,选项“张冠李戴”,将“《文选》”说成“《文章正宗》”。
4.以偏概全
命题者设计选项时故意增删、改动文中表示范围限制或表示程度轻重的词语干扰考生,主要以部分代整体(或相反)、以个别代一般(或相反)、以特殊代普遍(或相反)等,从而使考生作出错误的判断。
例:请指出并分析选项的命题陷阱。
[选项]《古文观止》编者识力不高主要表现在历史见识方面,如认为《答苏武书》并非伪作,所选宋人作品持论偏颇且占比失当。
[原文] 不过此书也有缺点,约略说来如下:一、编者识力不高。像李陵《答苏武书》,历来都疑为后人伪托,此书也加选录。还有宋朝人论历史人物的文章,往往抓住一点发议论,并不能够真正考虑当时历史的全面情况。这类文章也选多了。
答案 选项采用“改变”的命题手段设误。“所选宋人作品持论偏颇且占比失当”错误。原文只是说所选的宋朝人论历史人物的文章持论偏颇,并非所选取的宋人作品都持论偏颇,这里属于“以偏概全”。
5.混淆时态
命题者故意把“未然”(尚未确定或还未实现或推测)说成“已然”(既成事实),或者把“或然”(可能发生的情况)转述为“必然”(必定发生的情况);也可能反之,将“已然”说成“未然”,把“必然”说成“或然”。
例:请指出并分析选项的命题陷阱。
[选项] 信息化实现了人的自由全面发展,正是因为有了这样的共识,所以人们开始沉醉于数字化信息带来的快感。
[原文] 从人的发展的角度来说,人们,包括大多数学者普遍认为信息化为实现人的自由全面发展奠定了基础。有了这样的共识,人们放松而理所当然地沉醉于数字化信息带给我们的奇妙、自由、淋漓的快感。
答案 混淆时态。选项采用“改变”的命题手段设误。原文“信息化为实现人的自由全面发展奠定了基础”,说明了信息化是实现人的自由全面发展的重要条件,并未说已经“实现了”;而选项“信息化实现了人的自由全面发展”则是说“已经实现了”,将未然当成了已然。
6.因果混乱(强加因果)
命题者在设置选项时有意混淆各种关系,比如,将并列说成转折,将递进说成并列,或者将条件说成结果,将假设说成现实,将充分(必要)条件说成必要(充分)条件。还要特别注意因果关系的两种情况:一是因果的颠倒,指选项在因果(或条件)关系上,故意把原材料中的“因”(或条件)变成了“果”,或把“果”变成了“因”(或条件)等;二是强加因果关系,即把无因果关系的两个事物说成有因果关系。
例:请指出并分析选项的命题陷阱。
[选项]中外文明交融推动瓷器从单色走向多彩,从而推动了当时的社会向多元转型。
[原文] 一般来说,一个时代有一个时代的文化,而时尚兴盛则是社会快速变化的标志。因此,瓷器的演变之所以引人注目,还在于它与中国传统社会从单一向多元社会的转型同步。瓷器的演变与社会变迁有着千丝万缕的联系,这使我们对明代有了新的思考和认识。如果说以往人们所了解的明初是一个复兴传统的时代,其文化特征是回归传统,明初往往被认为是保守的,那么青花瓷的例子,则可以使人们对于明初文化的兼容性有一个新的认识。事实上,与明代中外文明的交流高峰密切相关,明代中国正是通过与海外交流而走向开放和进步的,青花瓷的两次外销高峰就反映了这一点。第一次在亚非掀起了中国风,第二次则兴起了欧美的中国风。可见,明代不仅是中国陶瓷史上的一个重大转折时期,也是中国传统社会的重要转型时期。正是中外文明的交融,成功推动了中国瓷器从单色走向多彩的转型,青花瓷以独特方式昭示了明代文化的演变过程,成为中国传统社会从单一走向多元的例证。
答案 强加因果。从原文最后一句话可知,青花瓷“从单色走向多彩的转型”,只是“中国传统社会从单一走向多元的例证”,而不是“推动了当时的社会向多元转型”的条件。“从而”一词强加因果。
7.混淆是非
命题者设置选项时,在事物的性质上设置干扰,有意将阅读材料中肯定了的事物加以否定,或者将否定了的事物加以肯定。
例:请指出并分析选项的命题陷阱。
[选项]原料本土化等因素使青花瓷发展进入新阶段,此时青花瓷与外来文化已无关系。
[原文] 作为中外文明交融的结晶,青花瓷真正成为中国瓷器的主流,则是因为成化年间原料本土化带来了民窑青花瓷的崛起。民窑遍地开花、进入商业化模式之后,几乎形成了青花瓷一统天下的局面。一种海外流行的时尚由此成为中国本土的时尚,中国传统的人物、花鸟、山水,与外来的伊斯兰风格融为一体,青花瓷成为中国瓷器的代表,进而走向世界,最终万里同风,成为世界时尚。
答案 混淆是非。选项采用“添加”“改变”的命题手段设误。选项前半句正确,后半句混淆是非。命题者添加否定词“无”将原文“一种海外流行的时尚由此……世界时尚”一句肯定此时青花瓷与外来文化融合的意思变成了否定两者之间有关系。
8.曲解文意
选项中的观点与原文不一致,错误项故意更换个别关键字词或说法,造成一字、一词之差或说法相异,从而背离原文意思,歪曲作者观点。
例:请指出并分析选项的命题陷阱。
[选项]历代藏家和帝王在古画上盖章、题跋,导致这些画作的原初状态已不可考。
[原文] 需要强调的是,这种“历史物质性”的转换并非是少数作品的特例。一幅卷轴画可能在它的流传和收藏过程中并没有发生形态上的重大变化,但是各代的藏家在上面盖上图章、写下题跋,尤其是乾隆等帝王把这类操作全面系统化之后,即使形状未改但也是面貌已非。
答案 曲解文意。“原初状态已不可考”错误。原文是“各代的藏家在上面盖上图章、写下题跋,尤其是乾隆等帝王把这类操作全面系统化之后,即使形态未改但也是面貌已非”,强调面貌改变大,而不是“原初状态已不可考”。
(3)比对角度
1.比对词语
比对的词语有:
①表范围、程度的词语。如:全部、都、会、一些、部分、相关、所有、必须、一定、严重、非常、可能、似乎等。
这类词语涉及部分与整体(把部分说成整体,或把整体说成部分)、扩大与缩小(任意扩大或缩小外延现象)、偶尔与经常、轻度与严重等。辨析方向为混淆范围、以偏概全。
②表时间的词语。如:已经、将要、完成、成功、尚未等。
这类词语涉及把原文中尚未实现或尚未确定的设想或推测说成既成事实,即已然与未然、或然与必然。辨析方向为混淆时态等。
③表指代的词语。如:之、其、此、彼、那、该等。
这类词语涉及原文中的“指代内容”有误,或是类别上的,或是程度上的,或是陈述对象方面的等。辨析方向为偷换概念、张冠李戴等。
④表是非的词语。如:没有、没、无、无非、拒绝、妨碍、无可厚非、无可非议等。
此类词语涉及将原文中肯定了的事物或观点加以否定,或者将原文中否定了的事物或观点予以肯定,即肯定与否定颠倒。辨析方向为混淆是非、无中生有等。
例1.
选项:从原因看,技术崇拜过分强调日新月异的现代技术对艺术创作和传播的作用,许多时候源于艺术生产中的技术消费。
原句:在现代社会,技术的日新月异造就了人们对技术的盲目崇拜,以至于许多人没有察觉艺术生产正在出现一个颠倒:许多时候,技术植入艺术的真正原因其实是工业社会的技术消费,而不是艺术演变的内在冲动。
比对结果:(×)
理由:原文是“技术植入艺术的真正原因其实是工业社会的技术消费”,选项将“工业社会”改成了“艺术生产”,偷换概念。
例2.
选项:艺术品总能上升到“终极关怀”的高度来加以理解。
原句:一部优秀的艺术品,哪怕是写平平常常的事物,也总能上升到“终极关怀”的高度加以理解。
比对结果:(×)
理由:原文是指“一部优秀的艺术品”,到了选项中没有“优秀的”限制了,无形中扩大了范围。
例3.
选项:在科学本身的领域里,科学家构建严谨完整的科学体系所用到的概念是不充分表达个人感情的。
原句:它为建立它的贯彻一致的体系所用到的概念是不表达什么感情的。
比对结果:(×)
理由:原句是“不表达”,选项是“不充分表达”,程度显然是不同的。
例4.
选项:围棋发源于上古时期的结绳而治、河图洛书和周易八卦,其形制弈法等都饱含着文明母体的基因和特征。
原句:围棋极可能源自上古时期的结绳而治、河图洛书和周易八卦,因为其形制、内涵与中华文明的源头相符。
比对结果:(×)
理由:选项删去了原句中的“极可能”,把或然变成了必然。
例5.
选项:利用磁共振进行的研究已经证实:拥有联觉能力的人,除了看到数字和字母时,大脑中与形状处理相关的皮层区域会被激活外,与颜色认知相关的V4区域也同时被激活。
原句:利用磁共振进行的研究似乎可以证实以下的假设:对于正常人来说,当看到数字和字母时,大脑中与形状处理相关的皮层区域就会被激活。但如果是一位拥有联觉能力的人,除了上述区域外,与颜色认知相关的V4区域也同时被激活。
比对结果:(×)
理由:原句中的“似乎”变成了选项中的“已经”,或然变成了已然。
例6.
选项:进行时态的特点是能借鉴小说的写法,使散文更像小说,并使散文的场景、结构、节奏都发生相应改变,它既是一种手段,也是一种思维方式。
原句:所谓进行时态的散文写作,不仅是一种手段,更重要的是一种思维方式。当读者迷惑:现在有些散文,为什么写得像小说,是对小说的借鉴吧?我认为不是。
比对结果:(×)
理由:选项“借鉴小说的写法”说法错误,原句中的“我认为不是”已经鲜明地表达了作者的否定态度。
2.比对关系
比对关系既要注意选项中句与句之间、分句与分句之间的关系,也要注意原文在表述相关信息时句与句之间、分句与分句之间的关系,看选项中表述的关系是否符合原文中的逻辑关系。
比对关系分两步:第一步,逐项审查每一个选项有几个分句(包括句子),分句与分句之间是什么关系(重点抓关联词),一般有因果、条件、假设、目的等关系,但以因果关系居多。第二步,比对每一分句的意义在原文是否有依据,分句与分句之间的逻辑关系在原文中是否有依据。尤其要关注因果关系,是否出现强加、倒置不当等现象。
比对的关系有:
①因果关系。设误情况有:一是因果颠倒,把“因”的语句错断为“果”,“果”的语句错断为“因”;二是强加因果,就是把没有因果关系的硬说成是因果关系;三是偷换原因,选项与原文的“果”一样,但选项把原文中的“因”给换掉了。辨析方向为因果颠倒、强加因果。
②假设关系。设误情况有:一是把假设前提下的结果变成了现实,二是变换了假设前提,三是把假设关系变成其他关系。辨析方向为不合逻辑、无中生有。
③条件关系。设误情况有:两个分句间或把充分条件换成了必要条件,或把必要条件换成了充分条件。辨析方向为说法绝对、不合逻辑。
④递进关系。设误情况有:转换了前后两个分句之间的递进关系,或把递进关系变成了其他关系。辨析方向为不合逻辑。
例7.
选项:隐性知识主要是长期积累的主观知识,因而“只能意会不可言传”。
原句:隐性知识是高度个人化的知识,有其自身的特殊含义,因此很难规范化,也不易传递给他人,也就是我们常说的“只能意会不可言传”。隐性知识是一种主观的、基于长期经验积累的知识,不能用几个词、几句话、几组数据或公式来表达,内容有十分特殊的含义。
比对结果:不一致
理由:隐性知识“只能意会不可言传”的原因是它是“高度个人化的知识,有其自身的特殊含义”,而不是因为它“主要是长期积累的主观知识”,选项属“因果失当”。
例8.
选项:明代中期,吴门画派的花鸟画由于创作风格一开始就标新立异,所以取得了最高成就。
原句:明代中期,文人越来越多地参与花鸟画创作,他们的创作风格一开始就与院体画大相径庭,最有代表性的是吴门画派。……他们的花鸟画在吸收前代大师成果的基础上发展出鲜明的个性特征,在美术史上颇有影响。
比对结果:不一致
理由:强加因果,“标新立异”不是取得成就的原因,二者没有必然的联系。吴门画派也没有取得“最高成就”,只是“在美术史上颇有影响”。
例9.
选项:资源外延小于环境,主要分为生产资源和生活资源。只有改变获取资源的手段,才能使人与自然不再对立。
原句:一般来说,环境比资源外延要大,但更重要的是,资源是人掠夺的对象,……不管手段如何,人与自然的关系是对立的。
比对结果:不一致
理由:原句用的是“不管……”,选项用“只有……才……”表述,这既改变了原句关系,更改变了结果。
例10.
选项:生命的“神”如果脱离了“形”而独立存在,则形神失调,人体就会产生疾病。
原句:神不能脱离形体单独存在,有形才能有神;神是形的生命体现,形没有神的依附就是徒存躯壳。形神和谐是健康的象征,形神失调是疾病的标志。
比对结果:不一致
理由:无中生有,根据原句可知,选项中“如果……则……”的假设推导关系不存在。
例11.
选项:作家树立了与时代积极互动的理念,在创作实践中就能做到以人民为中心。
原句:文艺界普遍认识到,只有与身处的时代积极互动,深刻回应时代重大命题,才会获得艺术创作的蓬勃生机。
比对结果:不一致
理由:“在创作实践中就能做到以人民为中心”说法过于绝对,原句使用的关联词语 “只有……才……”表示“与身处的时代积极互动,深刻回应时代重大命题”是“获得艺术创作的蓬勃生机”的必要条件,而不是充分条件。
3.比对依据和结论
比对依据和结论,一看所述原因或条件文中是否有依据,二看所述结果(结论)文中是否有依据,三看原因或条件与结果或结论之间是否有合理的逻辑关系。
例12.
选项:审美的环境保护”理念中“美”的构成是丰富的,它高于科学的“真”的保护,因而保护环境首先要考虑人工美的因素。
原句:在诸多关于环境保护的理念中,“审美的环境保护”理念有积极意义。这里“美”的构成是丰富的,既有来自生态方面自然方面的美,也有文明方面的人工的美。这样,“审美的环境保护”不仅包含了以生态平衡为最高原则的科学的“真”的保护,而且高于“真”的保护。比如,城市中的湖水被严重污染了,按“真”的保护,主要在治理污染,在一定程度上恢复它的生态平衡;而按审美的保护原则,不仅要治理污染,还要进一步做一些美化,如湖岸栽花、湖中养鱼建亭等。
比对结果:(×)
理由:选项由“审美的环境保护”推出“保护环境首先要考虑人工美的因素”的结论是有违作者观点的。原句说保护环境首先要“治理污染”,其次要“进一步做一些美化”。
(2024·浙江宁波·二模)阅读下面的文字,完成下面小题。
材料一
①宇宙中的碳自诞生之始就具有“建筑师”潜力,奠定了地球生命总建筑师的角色基础,碳的流动紧密结合了生物演化与居于引导地位的地球物理力量。生命总是驱动着地质发展,也为地质发展所驱策,碳在生物之中的流动,靠着自然界的无生命力量和生命演化缠绕在一起,短期碳循环可以从几分之一秒延续到数十年、数百年,而长期碳循环则涵盖岩石圈和板块运动的领域,包含风化与沉积,能够延续数千万年。大气中的碳含量在每个地质时间尺度上都是相互配合的,通常以气温变动为先导,但工业时代之后就不再是这样了,人类工业活动对气候秩序的改变,比板块运动和岩石风化速度要快得多。人类做出的每样东西,大部分不是由碳组成,就是以碳的火焰打造而成。工业活动逆转了光合作用,把氧气和硬质碳变回二氧化碳,人为影响抹消了生物与地质时间尺度的界限。在短暂的时间里,人类从一种有影响力的物种变成地球演化和地质变化最有力的推手,我们影响这个星球的程度,不论在范围还是强度上都是很独特的,除了陨石撞击以外,应该只有人类能够将地质速度提升到这么快,而工业成为影响生物与地质之间交互作用的最主要因素。
②人类知识转变为发明随后获得经济价值的模式,是通过基础科学激发科技创新的模式,资源、知识和工具滋生出更多的资源、知识和工具,以难以量化的方式改变了地球表面和大气。由于碳累积值动辄以百万年为尺度,因此长期的碳循环总是容易被忽视,进而让长期碳循环加速到进入短期循环的路线。随着人类火焰蔓延和经济之手的挑拨,在工业蜡烛越来越大的时代,我们自认为人类的生活方式和持续性比大部分其他物种的生存更加重要,但是,自然界没有所谓的人类发展的中心法则,人类才智的成就促使科技跃进,对地球产生的影响也正在反噬人类自身,逐渐走向自毁之路,新一轮的碳反思正在发生。
③在碳科学上的无知常常阻碍人们在遏制气候变化上所做的努力,而学术上的分裂直接影响着气候变化问题的解决方案。地球气候并不是自行稳定的系统,总是捉摸不定的,就算没有突然的打击,即便轻推几下也会有强烈的非线性变化,甚至进入混乱时期,在人为辐射效应、火山压力来源以及太阳能改变的共同作用下,生态系统的生存难度大大增加。如果国际气候协议的约束成功,《京都议定书》会让二氧化碳排放量稳定处于1990年的水准,但事实是,之后的排放量已经提升了35%。也能逆转城市负面形象。
④全球变暖造成的变化已经威胁到现代文明发展的限度和潜力,地球气温比前工业时期上升了二摄氏度,科学帮助我们对这个星球发的高烧做出了诊断,而科学也是减缓气温加速上升的唯一希望。科学技术将非自然选择强加给生物,不断涌入大气的碳将给后代造成不可挽回的损失。如果我们足够快地开始行动,就能减缓我们对碳循环的冲击,而不必牺牲工业化火焰,行之有效的方案能够把文明转换到另一个不会让地球枯萎的能量系统上。
(节选自《读书》2023年第12期《碳循环的真相——从生命基础到文明威胁》)
材料二
①长期以来,工业文明发展依靠化石能源,造成了环境、气候恶劣等阻碍人类生存发展的现象。为解决上述难题,全球聚焦节能减排、实现碳达峰等目标,共同致力于加快绿色低碳转型和可持续发展经济以有效解决全球变暖问题。中国作为全球能源消耗大国,也一直在积极采取措施,控制碳排放量,努力构建一个节能低碳且可持续发展的经济体系。中国不仅于2016年签署了应对全球气候变化的《巴黎协定》,而且在2020年第七十五届联合国大会上提出目标:提高国家自主贡献力度,采取更加有力的政策和措施,二氧化碳排放力争于2030年前达到峰值,努力争取2060年前实现碳中和。
②为贯彻落实低碳可持续发展战略,电能的清洁性、安全性和便捷性等优势支撑了其在中国碳减排过程中代替其他能源的关键地位。电能的经济效率能达到石油的3.2倍、煤炭的17.27倍,即1吨标准煤当量电力所创造的经济价值与3.2吨标准煤当量的石油、17.27吨标准煤当量的煤炭创造的经济价值相同。因此,中国从2013年陆续出台并落实电能替代政策,在各领域开展电能替代工程,提升电能替代技术,以期改变能源结构,促使能源发展方向的转变。电能替代虽然在能源清洁化转型上具有巨大的优势,但在其经济性与能源供给上仍然存在一定的问题。一方面,电能替代可以给社会带来经济收益和社会效益,但因其成本高、发展环境要求高,必须有相关的政策支持才能推动实施;另一方面,经济社会的发展、基础设施建设的完善以及技术水平的革新将使得全社会电气化水平迅速增长,电能利用设备在生产生活领域相继大规模普及,这在客观上提升了全国的电能替代程度,同时也使得全社会用电量将显著增加,对电源供给侧造成一定的压力。因此,在电能替代大规模普及的未来,如何协调电力与其他能源在我国能源结构中的比例,最终在保证能源系统安全和经济发展的前提下实现“碳达峰、碳中和”目标成为目前需要关注的重要议题。
(节选自《生态经济》2022年第38卷)
1.下列对原文相关内容的理解,不正确的一项是( )
A.碳是地球生命的总建筑师,它靠着自然界的无生命力量和生命演化纠缠在一起,在生物中流动。
B.自然界其实没有所谓人类发展的中心法则,人类的持续性也不比大多数其他物种的生存更加重要。
C.《京都议定书》虽然已经签署,但没有发挥相应的约束作用,之后全球碳排放仍然大幅升高。
D.电能具有清洁性、安全性和便捷性等优势,且经济效率高,在我国碳减排过程中处于首要地位。
【答案】1.D
【解析】1.本题考查学生理解文章内容,筛选并整合文中信息的能力。
D.“首要地位”错误。由原文“电能的清洁性、安全性和便捷性等优势支撑了其在中国碳减排过程中代替其他能源的关键地位”可知,电能在我国碳减排过程中处于关键地位。
故选D。
(2024·四川雅安·三模)阅读下面文字,完成小题。
先秦儒家的政治思想是一种以伦理为基点和中心的伦理型政治哲学,其伦理原则与政治原则是相融相通的。伦理型政治即王道政治,其特点是任德不任力,依仁不依霸,强调以德服人,以仁、礼治天下。这种伦理本位的政治思想产生于人类主体意识和民本观念的觉醒。中国从夏、殷到周,人的思想意识从尊天、尊神逐步发展到尊人,治国理念也从重刑罚、轻仁德逐步向轻刑罚、重仁德发展。如《礼记·表记》所指出的,“夏道尊命”,教人敬畏天命;“殷人尊神”,教人尊崇神灵而相对轻视礼乐;“周道尊礼尚施”,教人以礼,导人以德。周代社会文明已具有了较强的人文理性精神,仁德意识明显提高,统治者尤为重视以德治国。
最早系统地将伦理与政治融为一体的是孔子。孔子深入总结夏、殷、周三代的治国思想和经验,提出了“为政以德”的思想。《论语》有言:“为政以德,譬如北辰,居其所而众星共之。”统治者只要施行德政,就自然可以远者来近者亲,受到全天下的拥护。孔子还将施政的过程与统治者的德行修养完全结合起来。其曰:“其身正,不令而行;其身不正,虽令不从。”在孔子看来,统治者的个人德性在为政中是至关重要的,统治者只有具备了仁德,贯彻忠怒之道,才有资格为政,才会受到民众的诚心拥戴。
到了孟子,则为仁政找到了自然善的人性依据,从人的道德心理和道德情感入手,将儒家的伦理政治内化为人心的自觉选择。孟子明确提出:“人性之善也,犹水之就下也。人无有不善,水无有不下。”他认为人天然性善,生而即有“恻隐”等四端之心。所以,“有不忍人之心,斯有不忍人之政矣。以不忍人之心,行不忍人之政,治天下可运之掌上”。而能否真正贯彻仁政就是国家政权存亡兴衰的根本,因此,《孟子》有言:“三代之得天下也以仁,其失天下也以不仁,国之所以废兴存亡者亦然。”
儒家发展到战国后期的荀子,关于天下统一与秩序重建的思路则出现了一个大的转折。荀子援法入礼,强调“隆礼至法则国有常”“治之经,礼与刑”,主张治国之道在于礼法并用,以礼为“治之始”,法为“治之端”,兼采儒法两家。荀子思想的现实主义品格决定了他对先秦儒家思孟一派强调人之善性发掘的理想化思路的扬弃。他基于“人之性恶,其善者伪也”的人性认识而融合了法家的法治思想,基于儒家伦理至上的德性主义精神传统而坚持礼乐的象征意味及其对社会的垂范警示意义,以及理性的自我调节对人类行为的控制能力,并以之消解律法制约对人的情感与道德的漠视。因此,儒家的伦理型政治思想到了荀子这里,可以说是作了一个博采众家之长的总结并发展到了一个新阶段,对后世的政治思想及形态产生了重要影响。
大体说来,先秦儒家政治思想虽然随着时代的发展而有所衍化流变,但人(民)本主义、实用理性、政德与私德的统一仍是它一以贯之的理论特征。
(摘编自《先秦儒家政治思想的衍变与特点》)
2.下列关于原文内容的理解和分析,不正确的一项是( )
A.先秦儒家的政治思想以伦理为本位,其产生离不开人类主体意识和民本观念的觉醒。
B.先秦时期社会的人文理性精神很强,各诸侯国统治者都具有仁德意识,重视以德治国。
C.孟子主张从人的道德心理和道德情感入手,将儒家伦理政治内化为人心的自觉选择。
D.孔子、孟子和荀子都强调仁德在君王为政方面的作用,他们认为政德与私德是统一的。
【答案】2.B
【解析】2.本题考查学生理解文章内容,筛选并整合文中信息的能力。
B.原文“周代社会文明已具有了较强的人文理性精神,仁德意识明显提高,统治者尤为重视以德治国。”选项“先秦时期”“各诸侯国统治者都具有仁德意识”扩大范围。
故选B。
(2024·陕西西安·二模)阅读下面的文字,完成下面小题。
人对美的认识有相对与绝对之分,把这两者推向极端,就成为美学中的相对主义与绝对主义。
在中国美学史上,儒学对美的主张,基本上属于绝对论,如孔子对“韶乐”的评价就是“尽善尽美”。而道家则是相对论者,如老子认为美与丑是相对而言的,而且是可以转换的,没有丑,即无所谓美,所以只知美之谓美,也就无所谓美了;如果一味地追求美,超过了美的界限,美就可能转化为丑。因为“有无相生,难易相成,长短相较……”,这是事物发展的普遍规律,是合乎辩证法的。这些思想对于建立朴素的、辩证的美学观很有意义。根据这些思想,进一步提出“大音希声,大象无形”“大巧若拙,大辩若讷”“信言不美,美言不信”等思想。
庄子进一步发展了老子的“自然”“无为”的思想,大力攻击文章礼乐有失性命之情,并把老子的朴素辩证法思想发展为相对主义。如在《知北游》中提出:“天地有大美而不言,四时有明法而不议,万物有成理而不说。圣人者,原天地之美而达万物之理,是故至人无为,大圣不作,观乎天地之谓也”。他把美与无为密切结合起来,以此得出天地之美与万物之理,发展了道家归真返璞的思想。在庄子看来,人只有达到听其自然,超乎一切利害得失,才能排除一切痛苦,实现超脱,以达到无我之境,才能“澹然无极而众美从之”。庄子这些思想,对后世美学思想的发展产生着重要的影响。但他从另一方面,把老子的相对论发展为相对主义,如在《齐物论》中提出“毛嫱、丽姬,人之所美也,鱼见之深入,鸟见之高飞。”在《至乐》篇中也讲到同样的事实,指出:“《成池》《九韶》之美,张之洞庭之野,鸟闻之而飞,兽闻之而走,鱼闻之而下入,人卒闻之,相与还而观之。”在这里阐发了他的美的相对性的观点,而且把相对性引向相对主义。美具有相对性是对的,但引向极端而成为相对主义则是错误的。毛嫱、丽姬之美,是客观存在,《成池》《九韶》之美,也是客观的事实,是人们之共识。庄子以相对主义否认美的绝对性,把一个正确的原则引向错误的道路;而且把人和动物相提并论,从根本上否认了审美是人所独有的,这是我们所不能同意的。
当然,同属一个景物,反映在不同境遇不同心态人的身上,可能有不同的体验。范仲淹在《岳阳楼记》中记述“淫雨霏霏”与“春和景明”引起人们两种不同的情感体验,而这两种不同的情感体验,又都与个人的主观遭遇有关。假如不是“迁客骚人”的话,即是遇上前一种景象,也不一定会产生“满目萧然,感极而悲”的情感;相反,如果自身是“迁客骚人”,即使遇到后一种景象,也很难产生“心旷神怡,宠辱偕忘,把酒临风,其喜洋洋”的情感。由此可见,景物是客观的存在,而感受则是主观的体验,美感是具有相对性的。范仲淹最后的结论是“古仁人之心,或异二者之为”,他们“不以物喜,不以己悲”,不受主客观的影响,能够做到“先天下之忧而忧,后天下之乐而乐”,正确处理景物与情感的关系,提高主观认识,辩证地处理相对性与绝对性的关系。所以客观事物的美与丑,反映在情感上的苦与乐,都存在有相对性与绝对性的复杂关系。作为一个有担当的作家,应当站在社会进步的立场上,捕捉生活中美好的事物,给以艺术加工,使其典型化,理想化,用以教育群众,鼓舞人们前进,推动社会发展。
(摘选自黄济《教育哲学通论》)
3.下列关于原文内容的理解和分析,正确的一项是( )
A.人对美的认识有相对与绝对之分,在中国美学史上,儒家对美的认识不如道家客观合理。
B.因为庄子发展了老子朴素辩证法思想,所以他对后世美学思想的发展产生着重要的影响。
C.庄子相对主义错在否认美的相对性,而且把人和动物相提并论,否认审美是人所独有的。
D.迁客骚人面对“淫雨霏霏”“春和景明”景象都可能产生“满目萧然,感极而悲”的情感。
【答案】3.D
【解析】3.本题考查学生理解文章内容,筛选并整合文中信息的能力。
A.比较不当。老子的美学主张比儒家客观,不等于道家比儒家客观。
B.因果分析不当。原文第三段论述庄子美学思想先分说三点,然后总说,B项前半句是第一点,后半句是总说,是部分原因与总结果的组合。
C.“否认美的相对性”错误。原文“庄子以相对主义否认美的绝对性”可知否定的是美的绝对性。而且“把人和动物相提并论,否认审美是人所独有的”不属于相对主义的错误。
故选D。
(2024·湖南长沙·一模)阅读下面的文字,完成各题。
材料一:
学术研究是人所从事的具有知识生产属性的认识活动。哲学认识论揭示:使用认识工具是认识活动必不可少的手段,认识工具不同,认识的方式和效果也不同。人工智能作为重要的认识工具,对学术研究无疑具有重要的意义,这在“人工智能驱动的科学研究”中已有充分体现。生成式AI作为人工智能发展的前沿成果,具有与人进行流畅对话的功能、文本生成能力和相关的理解和推理能力,从而在此基础上具有进行知识生产的效能,使其可以被应用于人类的学术研究,发挥前所未有的作用。同任何技术的使用都包含积极和消极的双重效应一样,生成式AI作为学术研究的新型工具被使用时,也具有双重效应:“助力”和“替代”。客观地认识这种双重效应,对于更好地发挥其在学术研究中的积极作用具有重要意义。
学术研究是一项探新或创造活动,在初始阶段需要以大量的文献阅读、信息检索和资料整理作为必不可少的准备条件。可以说,传统的学术研究耗时最多的就是相关文献的阅读、理解和整理,这个过程也是知识的学习、资料的搜集、视野的拓展、问题的发现乃至观点的形成和理据的寻获过程,因此,阅读量与研究质量密切相关。足够的阅读才能明了研究的现状,找出未解决的问题所在,从而确定合适的研究主题,并通过旁征博引为自己主张的观点获取支持,如此等等。同时,如果用于阅读的时间和精力过多,必然减少其他环节的投入,从而影响学术研究的“产出效率”。更何况,在信息和数据呈海量增长的背景下,人们常常感到学术性阅读无从下手,仅靠常规的、传统的阅读很难穷尽所有的相关文献,或者对文献的相关程度难以分辨。为此,生成式AI的介入,可以在“助”读上为人提供新的帮助。例如,用大数据训练生成式AI大模型,形同让它储存和“阅读”海量的学术文献,可以帮助人们分析某一课题的大量文本和数据,提取其中有价值的信息和关键的资料,辅助人们快速找到所需要的学术资源和内容。借助它来“助”读学术论文,可以帮助人们对论文进行总结或概括,或从长篇文章中归纳提炼出核心思想或观点,使人迅速直达其要义,形成对文章要点的快速把握;它甚至可以“一网打尽”地采集和提供所需资料,并能对资料加以梳理,如对其自动化分类、标注和索引,从而帮助人们有效管理和组织大量的文献资料。另外,整合了搜索引擎的生成式AI,还可以帮助人们及时获得最新的相关信息,掌握最新的学术前沿。通过凡此种种的助读,生成式AI可以助力人们有效应对信息爆炸的挑战,大大降低学术研究中信息获取和处理的时间和成本,帮助研究者扩展阅读面,提高阅读速度,加深和加快对相关领域的理解和掌握,为尽早进入学术创新的环节提供条件。
而助读的过度使用或极端泛化,就是“替”读:人将学术研究中的文献阅读完全交由智能机器去完成,人则只利用由智能机器概括的要点与结论,只接受大模型为其提炼或“浓缩”出来的“精华”,久而久之就可能丧失阅读能力,也丧失基于阅读而带来的知识增长和能力提升。阅读的过程也是学习的过程,阅读就是通过新信息的输入来激活既有知识结构,进而产生如同皮亚杰所说的“同化与顺应”交织的观念建构过程,这就是生成新知识的过程。如果用生成式大模型完全替代人的阅读,就会使人失去在不断的“同化与顺应”过程中建构新知识的机会。“机器读原文,人只读要点”的阅读方式,也不利于人对知识的全面吸收,犹如只喝浓缩的果汁而不吃原生的水果,也形同只输营养液而不吃食物来获得养分,久而久之必然会导致知识上的“营养不良”。
(摘编自黄时进《“助”与“替”:生成式AI对学术研究的双重效应》)
材料二:
日益繁荣的AIGC无疑会对内容创作产生重要影响,首先,人工智能拥有类似研究者的观点输出能力,可以成为合作生产、学术检索、观点碰撞的参与主体。其次,人工智能拥有空前强大的研究能力。人工智能调用的知识远远超过人类,在数据搜集、编写程序方面具有优势。最后,人工智能有着深度介入的可能。人工智能技术的使用不仅仅局限于学术生产环节,其在学术评价、学术传播环节也可以搜集信息、抓取文献。总之,AIGC的强大能力为原有学术内核中的“人-人”关系走向“人-机”关系提供了可能。
基于这一内核关系的变化,行动层面的各个环节也将发生改变,进而影响整个学术生态。在此之前,有必要就行动层面的概念加以定义。学术生产指的是从事学术活动的研究者以学术创新为追求,对学术发展的再生产价值。学术传播则指的是学术活动参与者和学术生产者通过各种活动,将学术产品进行共享的过程。学术评价则是学术共同体在日常运作中的内在机制,学术产品通过评价获得承认,学术活动通过评价得以调节。从内核层面来看,随着AIGC的发展,原有的“人—人”逐渐向“人—机”开始转变。从行动层面来看,“人—机”关系带来了学术生产、学术评价、学术传播方面的变革。从结果来看,变革结果可以被分为两个方面,一方面是助益、一方面是隐忧。具体如图1所示。
AIGC的发展有望赋予人工智能和人类一样的思考和创作能力,向着通用型人工智能持续迈进。未来,人类必须学会如何与人工智能并存,并在这个过程中不断思考如何赢得尊严。但无论如何,我们应当对未来持有审慎的乐观。只要合理使用,人工智能将首先带来解放而不是枷锁。
(摘编自骆飞《人工智能生成内容(AIGC)对学术生态的影响与应对》)
4.下列对材料相关内容的理解和分析,不正确的一项是( )
A.生成式AI作为最重要的认识工具,被应用于学术研究,发挥着前所未有的作用。
B.任何技术都包含着积极和消极的双重影响,生成式AI在使用过程中自然不例外。
C.只有充足的阅读才能明晰研究现状,但耗时不可过多,不然会影响“产出效率”。
D.学术内核的转变将会带来行动层面各个环节的变革,其结果既有助益又有隐忧。
【答案】4.A
【解析】4.本题考查学生理解文章内容、筛选并整合文中信息的能力。
A.“生成式AI作为最重要的认识工具”错,文中只是谈到“生成式AI作为人工智能发展的前沿成果”,并未谈到生成式AI是最重要的认识工具。
故选A。
(2024·浙江温州·三模)阅读下面的文字,完成下面小题。
材料一:
从盲盒的热卖到卡游的火爆,都似乎表明年轻消费者热衷于为“情绪”买单,这种购买热情也释放出千亿赛道的市场潜力,带动“拒绝em”(拒绝情绪消极)、“逢考必过”等商品的热销。这些产品的特性在于引发快乐及其它正面情感。《中国国民心理健康报告(2021——2022)》显示,18岁至34岁的青年焦虑平均水平显著高于成人期的其他年龄段。面对工作、学业等带来的紧张和压力,年轻人开始寻找解压方式,甚至花钱为“疗愈”买单。
近年来,人们把能满足情绪和情感需要的消费行为,通俗地归为“情绪消费”。在古代社会,人们就已经开始通过购物来表达和满足自己的情绪和情感需要。时代变迁,商业社会的发展推动了情绪消费的演变。随着19世纪大众媒体的兴起,广告开始利用人们的情绪和情感,使用温馨、浪漫等情感手段来推销产品。进入20世纪,随着心理学的发展,商家开始利用心理学原理来设计产品和制定营销策略。他们发现消费者在购买产品时会受到情感因素的影响,于是开始利用积极的情感化语言和图像来吸引消费者。
随着人们生活水平的提高和消费观念的转变,消费心理也在不断变化,以“悦己”为目的满足情绪需求的消费越来越重要。消费者在购买商品时不仅仅关注商品的功能和价格,还会考虑商品是否能够满足自己的情感需求。情绪商品能够引发消费者的情感共鸣,让消费者在购买和使用的过程中产生愉悦、感动等积极的情感体验。
例如去年夏天,“多巴胺”穿搭以高饱和度色彩席卷了各个社交平台,几个月后,美拉德色系又在秋冬大行其道。为什么人们越来越喜爱彩色?高饱和的明媚色彩可以给人们带来活力与生机。萌宠亦成为年轻人缓解压力、寻求陪伴和寄托情感的对象。在祈福消费中,也透露出为情绪买单的现象。下单“好运喷雾”,好比收获一张幸运符,在参加考试等重要事情之前,给自己“喷”一下, 就会觉得好运降临, 信心和动力更足。
随着95后,00后消费力的崛起。意味着与数字世界共生长的一代人正式进场。他们的个性不趋同。喜欢有创意的内容和有趣的事物。对小众新奇的情绪商品的兴趣自然高于一般人。这些看似小众无厘头的消费,却有着不低的交易额,或带给人幽默,或给予人松弛,或呈现着对不完美的包容。
在消费者群体方面,年轻消费者是情绪消费的主力军。人们在社交媒体上分享自己的情绪消费体验和情感故事,找到志同道合的伙伴,这种互动不仅增强了他们的归属感和认同感,更让情绪消费成为一种文化现象。
在快节奏的现代生活中,年轻人时常面临种种压力和焦虑,而情绪商品消费恰恰为他们提供了一个情感的出口,他们不再满足于物质的堆砌,“该省省,该花花”。
(摘编自雷玄《“情绪消费”的深层动力》)
材料二:
当95后和00后消费者成为主力军,他们的消费需求与习惯正在重塑着消费市场。年轻一代的消费观既不像上一代的始终节俭,不会单纯为了省钱而委屈自己,也不会为了追求所谓的潮流,而让自己陷入囊中羞涩的窘境。《2023青年消费调研》显示,49.3%的受访青年在部分品类上消费变多的主要原因是这件商品或服务能够为自己提供情绪价值;41.6%的受访青年表示支出更多是因为自己在今年产生了新的爱好。
相比于上一代人更加强调的“勤俭持家”和“细水长流”,年轻一代“取悦自我”的价值观在消费领域表现尤为突出。一些悦己的消费品交易额出现大幅上涨,如零食、香水香氛、鲜花、宠物、盲盒和自我成长课程等。只要通过消费能够让自我身心愉悦,那么当代的年轻人并不介意花费时间耐心等待,更不介意拿出真金白银疯狂抢购。
消费心态的变化,首先同经济发展的不同阶段有关。年轻群体出生的年代,物质生活水平已经超越父辈,这使得年轻群体的消费观不会被“勤俭持家”与“物资匮乏”等因素所过度限制。其次,越来越多的年轻人开始反思消费主义,思考“买买买”背后的真正意义,不盲目跟风,也不被消费主义所裹挟。第三,年轻人热衷通过消费表达对生活的态度和主张,面对竞争日益激烈的社会和工作,试图寻找一片独属自己内心的空间和宁静,希望在自己的圈子里获得满足感和认可感。
(摘编自胡光旗《年轻人为何更愿为情绪价值买单?》)
5.下列对原文相关内容的理解和分析,不正确的一项是( )
A.年轻人热衷于为能引发快乐等正面情感的商品买单,对此类商品的购买热情将使消费市场更广阔。
B.消费心理发生变化的当下,消费者对商品的选择,由原来的追求功能转向了满足自身的情感需求。
C.正在重塑消费市场的年轻一代,既有属于自己的消费观,也不排斥上一代人“勤俭持家”的理念。
D.从消费中获得情绪价值,让自我身心愉悦,是年轻人应对竞争日益激烈的社会和工作的一种方式。
【答案】5.B
【解析】5.本题考查学生筛选并辨析信息的能力。
B.“由原来的追求功能转向了满足自身的情感需求”错,从文中“消费者在购买商品时不仅仅关注商品的功能和价格,还会考虑商品是否能够满足自己的情感需求”可知,说明“追求功能”和“满足自身的情感需求”都是考虑内容,并非“转向”。
故选B。
(2024·安徽·二模)阅读下面的文字,完成小题。
材料一
肥胖正在要我们的命。世界各地的人们正在食用过多的错误食物,这为全球健康灾难打下了基础。超过20亿人处于超重或肥胖状态,超过3.4亿5—19岁的儿童和青少年超重或肥胖,占全球这一年龄群体人口的18%,而在1975年,这个比例只有4%。这不再是富裕世界的独有问题:超过1000万非洲儿童处于超重或肥胖状态。高达20%的全球医疗保健支出被用于肥胖问题,包括预防和治疗肥胖或者相关疾病,比如心脏病和Ⅱ型糖尿病。政府预算正在像腰围一样危险地膨胀。这个无法回避的问题是高脂肪高糖分食物造成的。我们选择这类食物的一个原因在于,它们通常比更有营养、脂肪较少的食物便宜。另一个驱动力是味道:我们觉得这些食物比扁豆、甘蓝和芹菜更加可口。实际上,研究表明,我们不仅认为不健康的食物更加可口,而且更喜欢吃被我们认为不健康的食物。
对抗肥胖最常见的策略是通过奖励或惩罚诱导我们回避可口的食物。一些国家通过征收糖税以及其他管理措施激励食品制造商减少脂肪和糖分的含量。基于自我克制的饮食计划已经发展了几十年。父母将西兰花隐藏在意面酱中,或者承诺提供甜食奖励,以便让孩子摄入西兰花。这些策略似乎都不太奏效。虽然每年有数十亿美元被用在饮食计划、替代食品和泻药上,但是肥胖率仍然在持续上升。更加成功的方法是改变我们对于低糖低脂营养食物的看法。我们需要让好东西产生吸引力。
一系列实验展示了人类大脑在受到合适激励时多么容易改变品味。研究人员让被试者品尝两杯相同的葡萄酒,并且宣称两个杯子里装的是价格不同的产品。被试者表示,在饮用他们所认为更加昂贵的葡萄酒时,他们感到更加快乐。这不是想象的作用。当他们在功能性磁共振扫描仪中进行同样的实验时,饮用他们所认为的昂贵葡萄酒的被试者大脑中与快乐体验相关的区域出现了更加活跃的神经活动,他们的确更加享受这种味道。巧克力实验也得到了相同的结果。看起来,当我们拥有享受预期时,我们更容易享受某种事物。这一现象适用于很多领域,被称为“安慰剂效应”。这是因为,从生物学上说,快乐本身不是目的,而是一种机制,是为了劝说我们追求对进化有用的目标。这种机制可以得到重新校正。这意味着如果你能说服自己相信西兰花很好吃,你就会发现西兰花真的很好吃,你的前额叶皮层也会真的出现与快乐相关的神经活动。
对于对西兰花具有固定看法的成年人来说,这项技巧很难实施。不过,如果我们接受这个研究结论,我们也许可以更好地鼓励孩子接受健康饮食。我们并不是出生时就知道我们喜欢吃什么,这是我们从父母和周围人那里学到的。通过奖励或恐吓方式让孩子吃绿叶蔬菜或者将蔬菜藏在蛋糕里的标准技巧只会强化“健康食物很难吃”的预期,使之成为自我实现的预言。相反,如果父母和其他健康饮食倡导者能够传达“健康食物很美味”这一观点,那么根据葡萄酒实验,孩子可能真的会发现它们很美味,并且形成持续一生的健康饮食习惯。
我完全承认,这件事说起来容易,做起来难。不过,研究表明,如果在蔬菜旁边画上蔬菜的卡通人物形象,或者赋予蔬菜吸引人的有趣名字,比如“透视胡萝卜”,那么小学生就会自愿食用更多蔬菜。父母可以充当孩子的榜样,热情地谈论菠菜和糙米,将孩子最喜欢的玩具或布娃娃与花椰菜联系起来,将蘑菇和核桃作为奖励。我们也许可以对我们自己的大脑使用相同的魔法。斯坦福心理系的研究人员调查了名称和标签对于食物选择的影响。他们为大学食堂里随机选择的蔬菜贴上了“放纵式”标签,比如“具有柑橘光泽的古怪胡萝卜”“爆炸性辣椒和用酸橙调味的怪异甜菜”“激情迸发的可爱青豆”。在另一些时候,他们为制作方式完全相同的蔬菜贴上了标准的或者听上去很健康的标签,比如“青豆”或者“碳水化合物含量较少的青豆”。他们观察到,在使用“放纵式”标签时,选择蔬菜的人数和蔬菜摄入总量分别增长了25%和23%。同标准标签相比,强调健康属性的标签并不能使蔬菜更受欢迎,这一发现为传统公共卫生策略带来了重大挑战。如果你不能说服理性的斯坦福学生为了自己的健康选择蔬菜,这种方法就不太可能适用于更加广泛的群体。研究表明,为蔬菜赋予吸引人的名字是个更加有效的方法。
你可能读到过关于人类长期喜爱糖分和脂肪的论述,但是没有神经学证据表明大脑不能通过训练喜欢上卷心菜而不是蛋糕。我们是杂食动物,我们应该可以食用任何食物。“我们努力食用更多蔬菜,但我们没有努力让自己更加喜欢蔬菜,”食物记者比•威尔逊反思道,“这也许是因为,人们几乎普遍相信,我们不可能习得新的口味,摆脱之前的口味。不过,事实恰恰相反。”
(摘编自赫克托•麦克唐纳《后真相时代》,刘清山译)
6.下列对原文相关内容的理解和分析,不正确的一项是( )
A.虽然高脂肪高糖类食物是不利于健康的,但因这类食物价格便宜且味道可口,依然受到人们的喜爱。
B.“如果你相信西兰花很好吃,就会发现西兰花真的很好吃”这一结论有实验依据且符合生物学机制。
C.通过改变人们对健康食物味道的认知来改变食物选择的方法适应于儿童,而不太适合于成年人。
D.强调健康属性的标签并未使蔬菜更受欢迎,所以用说理的办法不会改变人们对于食物的选择。
【答案】6.D
【解析】6.本题考查学生理解文章内容,筛选并整合文中信息的能力。
D.“用说理的办法不会改变人们对于食物的选择”错误。由原文“这种方法就不太可能适用于更加广泛的群体”可知,说理的方法对某种人群还是有一定效果的。
故选D。设误手段
删
漏
改
凑
变
造
具体阐释
删除原文的定语、状语、补语成分,从而改变原意。
只强调问题的一个方面,有意漏掉重要信息,造成断章取义。
改换词语(名词、代词、副词、关联词等),导致曲解文意。
随意拼凑,东拉西扯,无中生有,错位组合,使原意被扭曲。
改变句子顺序或句间关系,使逻辑关系与原文不一致或不合事理。
臆造出原文没有的结果、结论或事实,混淆是非。
设误类型
错点设置
辨析方法
偷换概念
命题人在解释或使用某一概念时,故意换成另一个概念。
关注选项中的概念在内涵、外延上同原文是否相符,有无遗漏或偷换。
无中生有
选项内容在原文中根本找不到依据,或原文中并无此信息。
逐句比对,辨明原文有无此说法,或者原文中有无此说法的充分依据。
张冠李戴
选项把甲的观点、发现、成就等说成是乙的观点、发现、成就等。
注意原文该信息的位置,梳理该信息所涉及的人、事、物、理的对应关系。
以偏概全
用部分代替整体,用个别代替一般,用特殊代替普遍。
字斟句酌,揣摩修饰、限制词语,关注原文中的陈述对象和范围用词。
混淆时态
命题人把原文中尚未确定或还未实现的设想或推测说成是既成事实。主要包括已然与未然、或然与必然。
注意比对表时态类词语与表揣测类副词,如:已经、曾经、过去,现在、目前,将要、尚未,之前、之后;可能、也许、大概等。
因果混乱
选项一般有两种情况:一是因果颠倒,二是强加因果。
回归原文,核对条件、原因、现象和推论、结果、规律之间的对应关系。
混淆是非
选项将文中的肯定性观点予以否定,或将文中的否定性观点予以肯定。
明辨原文阐述的肯定性或否定性观点,不可似是而非。
曲解文意
命题人故意遗漏原文的关键词语或更改部分观点,或利用多义词误导,或断章取义,从而背离原文意思,歪曲作者的观点。
认真研读原文,正确解读文意,特别注意揣摩概念与概念、事物与事物、事理与事理的关系。
相关试卷
这是一份重难点01 信息类文本信息的筛选与整合2024年高考语文专练(新高考专用),文件包含重难点01现代文阅读I之文本信息的筛选与整合原卷版docx、重难点01现代文阅读I之文本信息的筛选与整合解析版docx等2份试卷配套教学资源,其中试卷共46页, 欢迎下载使用。
这是一份2024高考复习第二轮 专题03 文学类文本阅读常设考点:筛选整合文本信息(解析版),共62页。试卷主要包含了文学类文本阅读等内容,欢迎下载使用。
这是一份高考语文论述类文本阅读考点训练:筛选并整合信息,共21页。试卷主要包含了阅读下面的文字,完成下面小题,阅读下面的文字,完成小题,阅读下面的文字,完成下列小题等内容,欢迎下载使用。

