


湖南省长沙市第一中学、长沙市一中城南中学等多校2023-2024学年高二下学期期中考试生物试卷(含答案)
展开一、单选题
1.某同学把制酒产生的酒糟和水搅拌后,封存在缸中,一段时间后开缸,香气扑鼻,经检测,该过程中产生了醋。下列相关分析正确的是( )
A.产生醋的主要原因是把酒糟封存在缸中
B.利用酒糟制成醋的本质是微生物将糖直接转为乙酸
C.发酵产生醋酸的菌种可能来源于空气中
D.醋酸菌的最适生长温度为28℃
2.下列关于微生物培养的基本操作技术的叙述,正确的是( )
A.牛肉膏蛋白胨培养基中牛肉膏和蛋白胨都提供了维生素
B.细菌的个体比酵母菌的小,不能用计数板进行观察计数
C.常用的灭菌方法有煮沸灭菌、干热灭菌、灼烧灭菌
D.发酵生产中,谷氨酸棒状杆菌在中性、酸性、碱性条件下均易形成谷氨酸
3.DNA的粗提取与鉴定实验中,用于溶解DNA和鉴定DNA的物质分别是( )
A.体积分数为95%的冷酒精和二苯胺试剂
B.的NaCl溶液和体积分数为95%的冷酒精
C.的NaCl溶液和二苯胺试剂
D.研磨液和体积分数为95%的冷酒精
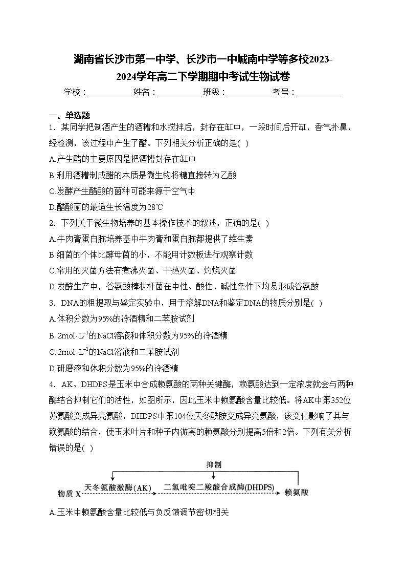
4.AK、DHDPS是玉米中合成赖氨酸的两种关键酶,赖氨酸达到一定浓度就会与两种酶结合抑制它们的活性,如图所示,因此玉米中赖氨酸含量比较低。将AK中第352位苏氨酸变成异亮氨酸,DHDPS中第104位天冬酰胺变成异亮氨酸,该变化影响了其与赖氨酸的结合,使玉米叶片和种子内游离的赖氨酸分别提高5倍和2倍。下列有关分析错误的是( )
A.玉米中赖氨酸含量比较低与负反馈调节密切相关
B.要替换AK、DHDPS中的氨基酸需要通过改造相应基因来实现
C.改造后的AK和DHDPS活性提高,导致玉米合成赖氨酸的能力增强
D.改造后的AK和DHDPS空间结构改变,与赖氨酸结合的能力降低
5.应用胚胎工程技术培育良种牛的过程如图所示。下列叙述错误的是( )
A.过程①表示同期发情处理
B.过程②表示发情配种或人工授精
C.若过程③中再采用胚胎分割技术,则可得到遗传信息相同的后代
D.优良后代1、2的繁殖方式分别是有性生殖、无性生殖
6.下列有关多细胞生物细胞生命历程的叙述,正确的是( )
A.细胞分化会使多细胞生物体中的细胞种类增多
B.细胞衰老后细胞中的酶活性降低,呼吸速率加快
C.细胞坏死是受基因决定的细胞自动结束生命的过程
D.细胞癌变后细胞膜上的糖蛋白等物质会明显增多
7.某实验小组为模拟噬菌体侵染细菌实验,用、分别标记T2噬菌体,然后侵染未标记的大肠杆菌,如图所示。短暂保温后,进行搅拌、离心,检测沉淀物和上清液中的放射性。下列叙述正确的是( )
A.、标记的分别是噬菌体的蛋白质和DNA
B.甲组产生的子代噬菌体均被所标记
C.乙组上清液的放射性低于沉淀物的
D.甲组沉淀物的放射性高于上清液的
8.下列有关生物学实验及观察指标的叙述,错误的是( )
A.AB.BC.CD.D
9.自然状态下,冬小麦等植物需要经过春化作用(经低温诱导促使植物开花的作用)才能开花。科研人员发现,连续20天给冬小麦使用一定浓度的赤霉素(GA)处理,冬小麦不经过春化作用也能开花。下列相关叙述错误的是( )
A.冬小麦的开花不仅受环境因素的影响,也受GA的调节
B.低温可能会诱导冬小麦的相关基因表达来增加GA的含量
C.GA主要由根冠、根尖合成,可以促进种子萌发、开花等
D.温度会通过影响冬小麦的光合作用影响其生长
10.松墨天牛和松材线虫都能从松树的筛管中吸取汁液,影响松树的生长。松墨天牛幼虫会分泌信息素吸引松材线虫进入天牛气管,寄生在天牛气管中的松材线虫能释放信息素,促进天牛体内蜕皮素的合成,缩短天牛从幼虫发育到成虫的时间。松墨天牛成虫体表所携带的蓝变菌可使松树质地变软,有利于松材线虫侵入松树。下列分析错误的是( )
A.松墨天牛和松材线虫与松树的关系均属于寄生
B.松墨天牛与松材线虫间存在双向信息传递
C.松墨天牛分泌的信息素对松材线虫有利,对其自身不利
D.诱杀松墨天牛可减缓松材线虫对松树的危害
11.某地区尝试推广“猪—沼—果”生态农业模式,以减少化肥的使用。该生态农业模式如图所示,已知果园中的落叶以及杂草可作为猪的饲料,腐果、落叶和猪产生的粪便等可作为原料生产沼气和沼肥。下列叙述正确的是( )
A.沼渣中的无机盐可以肥树,提高了果树对沼渣中能量的利用率
B.输入该果园生态系统的能量为果树固定的太阳能
C.建立沼气池实现了该果园生态系统的物质和能量的循环利用
D.该生态农业模式实现了对能量的多级利用
12.在江西省宜春市靖安县发现的纯种大鲵野生种群为一新种——江西大鲵。这是我国首个遗传身份明确且在野外稳定繁殖的大鲵纯种种群。下列有关野生大鲵的保护的说法,错误的是( )
A.可通过建立野生大鲵繁育中心使其达到一定的数量
B.保护野生大鲵最有效的措施是建立野生大鲵动物园
C.保护野生大鲵需要加强其栖息环境的管理和保护
D.可制定相应的法规,加强宣传,禁止非法捕捞野生大鲵
13.蔗糖分子在叶肉细胞内合成后会跨膜运输至筛管细胞,再运输到块茎或种子等部位被利用、储存。蔗糖载体可协同和蔗糖的跨膜运输,过程如图所示。下列相关叙述错误的是( )
A.ATP—酶转运的过程伴随着ATP的水解
B.依赖膜上的通道蛋白跨膜转运至筛管细胞
C.蔗糖载体运输蔗糖的跨膜运输依赖膜两侧的浓度差
D.叶肉细胞内的pH升高不利于蔗糖输出到筛管细胞
二、多选题
14.甲状腺激素(TH)在人及动物生命活动中有重要功能,其合成与分泌有复杂的调节机制,如图所示,其中TRH、TSH分别表示促甲状腺激素释放激素、促甲状腺激素。下列相关叙述错误的是( )
A.人体中TH作用的靶细胞种类多于TRH作用的靶细胞种类
B.图中直接作用于甲状腺的信号分子或物质只有TSH和
C.若人体吸收的过少,则体内TSH的含量会比正常人的低
D.应急情况下GHRIH的含量会增加,进而促进垂体分泌TSH
15.卡铂为一种广谱抗肿瘤药,其通过抑制DNA复制来起效。卡铂微溶于水,其在水溶液中不稳定,溶液中的也会促进其分解。临床上用5%的葡萄糖溶液与卡铂制成试剂后用于注射治疗。某生物小组为验证卡铂试剂的作用,进行了如图所示的实验。下列说法错误的是( )
A.宫颈癌细胞培养过程中会出现贴壁生长及接触抑制现象
B.①组属于对照组,②组中的M可为5%的葡萄糖溶液
C.培养宫颈癌细胞时的气体环境是95%的空气和5%的二氧化碳
D.本实验的预期结果为①组的癌细胞数目低于②或③组的
16.制备单克隆抗体的过程如图所示,所制得的抗体为鼠源性抗体。下列有关叙述正确的是( )
A.图中注射特定的抗原使小鼠产生体液免疫
B.图中B淋巴细胞分泌的抗体不一定都能特异性结合注射的抗原
C.图中获得的鼠源性抗体可直接与药物结合用于人体疾病的治疗
D.图中①过程获得的融合细胞培养时不一定都能无限增殖
三、填空题
17.某二倍体昆虫的体色黑色(H)对灰色(h)为显性,等位基因H/h位于性染色体上。回答下列问题:
(1)为确定该昆虫的性别决定方式,实验小组用纯合的黑色雄虫与纯合的灰色雌虫杂交,若子代表现为________,则为XY型;若子代表现为________,则为ZW型。
(2)探究得知该种昆虫的性别决定方式为XY型。体色还受位于常染色体上的等位基因A、a控制。基因a能抑制基因H的表达而表现为灰色,基因A没有此效应。某黑色雌虫与黑色雄虫杂交,中灰色雄虫的比例为5/16。
①亲本雌雄个体的基因型分别为________、________。
②的灰色个体中,雄虫共有________种基因型,纯合雌虫的比例为________。
四、读图填空题
18.神经元之间通过突触传递信息的示意图如图所示。
5-羟色胺(5-HT)是一种能使人产生愉悦情绪的神经递质。为探索情绪低落的发生与5-HT的关系,科研人员进行了相关研究。回答下列问题:
(1)在神经元中,5-HT合成后储存在________内,接受刺激后,5-HT以________的方式释放到突触间隙中。
(2)神经元静息电位的维持主要与________有关。5-HT与突触后膜的受体结合后,引起大量内流,使突触后神经元产生________。结合题图分析,释放的5-HT发挥作用后,其去路是________。
(3)情绪是大脑的高级功能之一。人们遇到精神压力、生活挫折、疾病等情况时,常会产生消极的情绪,从而影响学习和生活。试提出一项减少和应对情绪波动的措施:_________________________________________________。
19.某个湖泊经历了漫长的时间最终演变为一片森林,演替过程大体经历从湖泊到沼泽再到草原,最后到森林这几个阶段。湖泊阶段生物群落中几种生物的关系如图所示,图中数据表示某种重金属的含量。回答下列相关问题:
(1)决定群落性质最重要的因素是________,上述群落中的鱼A和鱼B的种间关系为________。
(2)图中随着营养级变化,数值的变化特点是________,这种现象称为________。
(3)从湖泊到沼泽再到草原,最后到森林的演替属于________演替。若演替至草原阶段时,人类在该草原上过度放牧,则该草原会逐渐荒漠化,这说明了人类活动对群落演替的影响为________。
(4)若研究从草原到森林过程中土壤小动物类群丰富度的变化,不适于用样方法调查的原因是________,利用诱虫器采集土壤小动物的原理是________。
(5)鸬鹚等捕食者存在的生态意义有________(答出2点)。
20.为探究全球气候变暖对海水立体养殖的影响,研究者将某海域的海水引入人工开挖的20个小池塘,并将20个小池塘均分成两组,对照组保持环境温度,实验组温度始终比对照组温度高4℃(利用温控装置)。在小池塘表层养殖海带等大型藻类,海带下面挂笼养殖滤食小型浮游植物的牡蛎,底层养殖以底栖微藻、生物遗体残骸等为食的海参。一段时间以后,统计小池塘中浮游植物和浮游动物的相对生物量,结果如图所示。回答下列问题:
(1)从生态系统的组成成分看,海带等大型藻类属于________________,海参属于________。
(2)该图结果说明________。
(3)环境中的二氧化碳被藻类固定的方式是________(填生理过程),若升高温度以后浮游植物的光合作用增强,但浮游植物的相对生物量减少,则其主要原因可能是升高温度促进了浮游植物自身的________作用,且升高的幅度大于光合作用升高的幅度。
(4)在构建海水立体养殖生态系统时,要确定每种生物之间的合适比例,这体现了生态工程的________原理。若养殖的海带数量过多,则会造成牡蛎减产,从种间关系的角度分析,原因是________________________。
21.研究者培育出了转K基因的植株。图1、图2分别表示在该培育过程中构建的含K基因的DNA片段和Ti质粒。回答下列问题:
(1)图中启动子的作用是________,组成T-DNA的基本单位是________。为使K基因定向连接到质粒中,应选用的限制酶组合为________,不选用EcRⅠ或NtⅠ的原因是________。
(2)引物的作用是________。扩增含K基因的DNA片段时,需要在PCR仪中加入的引物是________。
(3)培育转K基因植株的过程中,K基因导入植物细胞的方法是________法;由图可知,在
培养该转基因植物时,为得到含K基因的愈伤组织,培养基中须加入________进行筛选。
参考答案
1.答案:C
解析:醋酸菌是需氧型细菌,产生醋的主要原因不是把酒糟封存在缸中,A项错误。根据题干信息可知,醋酸菌可能将乙醇转为了乙酸,B项错误。多数醋酸菌的最适生长温度为30~35℃,D项错误。
2.答案:A
解析:细菌可以利用细菌计数板计数,B项错误。煮沸是消毒,不是灭菌,C项错误。发酵生产中,谷氨酸棒状杆菌在中性和弱碱性条件下均易形成谷氨酸,D项错误。
3.答案:C
解析:DNA的粗提取与鉴定实验中,研磨液有利于充分研磨,DNA不溶于酒精,能溶解DNA和鉴定DNA的物质分别是2ml・L-1的NaCl溶液和二苯胺试剂,C项符合题意。
4.答案:C
解析:由题可知,赖氨酸与AK.DHDPS结合,抑制它们的活性从而使反应速率下降,属于负反馈调节。改造AK和DHDPS可借助蛋白质工程技术。改造后的AK和DHDPS的空间结构改变,与赖氨酸结合的能力降低。C项符合题意。
5.答案:D
解析:优良后代1、2的繁殖过程都经历了受精作用,因此都是有性生殖,D项错误。
6.答案:A
解析:细胞分化会使多细胞生物体中的细胞种类增多,细胞衰老后细胞中的多种酶活性会降低,呼吸速率会减弱。细胞凋亡是受基因决定的细胞自动结束生命的过程。细胞癌变后细胞膜上的糖蛋白等物质会减少。A项符合题意。
7.答案:D
解析:32P、35S标记的分别是噬菌体的DNA和蛋白质。甲组产生的子代噬菌体中只有部分被32P所标记。乙组上清液的放射性高,甲组沉淀物的放射性高,D项符合题意。
8.答案:C
解析:酵母菌进行有氧呼吸或无氧呼吸都会产生二氧化碳,二氧化碳能使石灰水变浑浊,C项符合题意。
9.答案:C
解析:一定浓度的GA处理冬小麦,冬小麦不经过春化作用也能开花,表明GA能产生与春化作用相同的效果,所以春化作用可能诱导了GA的产生,增加了GA的含量。GA主要由幼根、幼芽、未成熟的种子合成,C项符合题意。
10.答案:C
解析:松墨天牛分泌的信息素对松材线虫有利,松材线虫能释放信息素,促进天牛体内蜕皮素的合成,有利于天牛从幼虫发育到成虫,C项错误。
11.答案:D
解析:果树利用沼渣中的无机盐不能提高果树对沼渣中能量的利用率,A项错误。进入该果园生态系统的能量主要是果树、杂草等生产者固定的太阳能,B项错误。建立沼气池促进了该果园生态系统的物质循环,能量不能循环利用,C项错误。
12.答案:B
解析:保护野生大鲵最有效的措施是就地保护,B项错误。
13.答案:B
解析:K+逆浓度梯度跨膜进入筛管细胞,运输方式为主动运输,依赖膜上载体蛋白的协助,B项符合题意。
14.答案:BCD
解析:TRH的靶器官是垂体,TH的靶细胞几乎为全身的细胞。由题图可知,直接作用于甲状腺的信号分子或物质有神经递质、TSH、I-。若人体吸收的I-过少,则会导致TH含量减少,对垂体的反馈抑制作用减弱,进而使垂体分泌的TSH增多。应急情况下机体会通过促进GHRIH的分泌,进而抑制垂体分泌TSH。综上所述,B.C、.D项符合题意。
15.答案:AD
解析:癌细胞能无限增殖,癌细胞培养过程中不会出现接触抑制现象,A项错误。本实验的预期结果为①组的癌细胞数目高于②或③组的,D项错误。
16.答案:ABD
解析:鼠源性抗体不可直接与药物结合用于人体疾病的治疗,C项错误。
17.答案:(1)雌虫为黑色、雄虫为灰色;雌虫和雄虫均为黑色
(2)AaXHXh;AaXHY;4;1/7
解析:(1)若基因位于X染色体上,黑色雄虫(XHY)与灰色雌虫(XhXh)杂交,子代雌虫为黑色(XHXh)、雄虫为灰色(XHY)。若基因位于乙染色体上,黑色雄虫(ZHZH)与灰色雌虫(ZhW)杂交,子代雌虫为黑色(ZHW)、雄虫为黑色(ZHZh)。
(2)亲本雌雄个体的基因型分别为AaXHXh、AaXHY。F1的灰色个体(AAXhY、AaXhY、aa__,占7/16)中,雄虫的基因型为A_XhY、aaXHY和aaXhY,纯合雌虫的基因型为aaX"X",占1/7。
18.答案:(1)突触小泡;胞吐
(2)K+外流;动作电位(或兴奋);被降解,被转运体转运回收
(3)适量运动,建立和维持良好的人际关系
解析:神经元静息电位的维持主要与K+外流有关。5-HT与突触后膜的受体结合后,引起Na+大量内流,使突触后神经元产生兴奋。结合图示分析,释放的5-HT发挥作用后,部分被酶降解,部分被转运体转运回突触前神经元。
19.答案:(1)物种组成;种间竞争
(2)随着营养级的增加,数值在增大;生物富集
(3)次生;人类活动会使群落演替按照不同于自然演替的方向进行
(4)土壤小动物有较强的活动能力且身体微小;土壤小动物具有趋暗、趋湿、避高温的特点
(5)有利于保持群落内物种的丰富度、促进被捕食者种群发展、与被捕食者表现出协同进化
解析:物种组成是区别不同群落的重要特征,也是决定群落性质最重要的因素。该湖泊有一定的土壤条件,还可能保留了植物的种子或其他繁殖体,所以该演替属于次生演替。土壤小动物有较强的活动能力且身体微小,因此不适合用样方法进行调查,用诱虫器采集土壤小动物是利用了土壤小动物具有趋暗、趋湿、避高温的特点。
20.答案:(1)生产者;消费者和分解者
(2)温度高于环境温度时,浮游植物和浮游动物的相对生物量均减少
(3)光合作用;呼吸
(4)整体;海带与小型浮游植物为种间竞争关系,海带数量增多会导致小型浮游植物数量减少,牡蛎与小型浮游植物为捕食关系,牡蛎的食物减少,导致牡蛎的产量降低
解析:从生态系统的组成成分看,海带等大型藻类是自养生物,属于生产者,海参以底栖微藻、生物遗体残骸为食,说明海参属于消费者和分解者。浮游植物积累的有机物的量等于该植物光合作用产生的有机物的量减去呼吸作用消耗的有机物的量,若升高温度以后浮游植物的光合作用增强,但浮游植物的相对生物量减少,则其主要原因可能是升高温度促进了浮游植物自身的呼吸作用,且升高的幅度大于光合作用升高的幅度。
21.答案:(1)驱动目的基因(或K基因)转录出mRNA脱氧核苷酸BamHI和SacI若选用EcRI或NtI,则会破坏K基因
(2)使DNA聚合酶从引物的3'端开始连接脱氧核苷酸引物2和引物3
(3)农杆菌转化潮霉素
解析:(1)启动子是RNA聚合酶识别和结合的部位,能驱动目的基因转录出mRNA,组成T-DNA的基本单位是脱氧核苷酸。为使K基因定向连接到质粒中,应选用的限制酶组合是BamHI和SacI,若选用EcRI或NtI,则会破坏K基因,若选用HindI,则会导致重组质粒中不含启动子。
(2)引物的作用是使DNA聚合酶从引物的3’端开始连接脱氧核苷酸。扩增含K基因的DNA片段时,需要在PCR仪中加入的引物是引物2和引物3。
(3)卡那霉素抗性基因不能随T-DNA转入植物染色体;潮霉素抗性基因位于T-DNA,可随T-DNA转入植物染色体并表达。在培养该转基因植物时,为得到含K基因的愈伤组织,培养基中须加入潮霉素进行筛选。
选项
实验名称
观察指标
A
用斐林试剂检测生物组织中的还原糖
是否出现砖红色沉淀
B
研究植物细胞的吸水和失水
原生质层的位置变化
C
探究酵母菌细胞呼吸的方式
石灰水是否变浑浊
D
观察根尖分生组织细胞的有丝分裂
细胞中染色体的存在状态
湖南省长沙市开福区湖南省长沙市第一中学2023-2024学年高二下学期期末生物试卷: 这是一份湖南省长沙市开福区湖南省长沙市第一中学2023-2024学年高二下学期期末生物试卷,共28页。试卷主要包含了单项选择题,不定项选择题,非选择题等内容,欢迎下载使用。
湖南省长沙市第一中学2023-2024学年高二下学期期末考试生物试题: 这是一份湖南省长沙市第一中学2023-2024学年高二下学期期末考试生物试题,文件包含湖南省长沙市第一中学2023-2024学年高二下学期期末考试生物试题pdf、参考答案pdf等2份试卷配套教学资源,其中试卷共11页, 欢迎下载使用。
2024长沙一中、长沙一中城南中学等多校高二下学期期中考试生物试题含答案: 这是一份2024长沙一中、长沙一中城南中学等多校高二下学期期中考试生物试题含答案,文件包含湖南省长沙市第一中学长沙市一中城南中学等多校2023-2024学年高二下学期期中考试生物试题无答案docx、湖南省长沙市第一中学长沙市一中城南中学等多校2023-2024学年高二下学期期中考试生物试题答案pdf等2份试卷配套教学资源,其中试卷共8页, 欢迎下载使用。