2024年黑龙江省哈尔滨市南岗区FF联盟中考一模生物试题(解析版)
展开1.答卷前,考生务必将自己的姓名、准考证号填写在答题卡上。
2.回答选择题时,选出每小题答案后,用铅笔把答题卡上对应题目的答案标号涂黑,如需改动,用橡皮擦干净后,再选涂其它答案标号。回答非选择题时,将答案写在答题卡上,写在本试卷上无效。
3.考试结束后,将本试卷和答题卡一并交回。
1. 在培养皿底部铺上棉花,放上西瓜种子,进行如下实验,有关叙述正确的是( )
A. 实验的目的是研究种子萌发与光照、温度、水分的关系
B. 材料要选择完整的活力的种子,并保证一定的数量
C. 甲组与丁组可以构成对照,说明西瓜子发芽需要光照和潮湿的条件
D. 实验表明西瓜种子萌发与温度无关
【答案】B
【解析】
【分析】种子的萌发的外界条件为适量的水分、适宜的温度和充足的空气;自身条件是有完整而有活力的胚及胚发育所需的营养物质.而探究这些条件时我们用对照实验的方法,探究实验应时变量应唯一.
A、因为在该实验中,没有设置温度变量,故不能探究种子萌发与温度有关,故不符合题意;
B.据种子萌发的内在条件可知,种子要保持完整,具有活力,并保证一定的数量,故符合题意;
C.甲组与丁组不可以构成对照,因为有两个变量光照和水分,不能说明西瓜种子发芽需要光照和潮湿的条件,故不符合题意;
D.该实验中,没有体现出温度的变化对种子萌发的影响,故不符合题意;
【点睛】考查种子萌发的外界条件。
2. 最近,部分国家出现了一种新型传染病-中东呼吸综合征.下列措施中,属于切断传播途径的是( )
A. 建议广大民众积极锻炼身体,增强体质
B. 许多科研机构积极行动,努力研制对该病的疫苗
C对患者和疑似患者进行隔离、检查、治疗
D. 对医院、火车站、机场等重点区域进行严格消毒
【答案】D
【解析】
试题分析:建议广大民众积极锻炼身体,增强体质,提高对传染病的抵抗力避免感染,因此属于保护易感人群,不是切断传播途径,A不正确;许多科研机构积极行动,努力研制对该病的疫苗,注射疫苗提高对传染病的抵抗力避免感染,因此属于保护易感人群,不是切断传播途径,B不正确;对患者和疑似患者进行隔离、检查、治疗,属于控制传染源,不是切断传播途径,C不正确;对医院、火车站、机场等重点区域进行严格消毒,属于切断传播途径,D正确。
考点:传染病的预防措施。
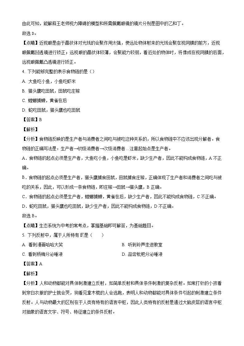
3. 王老师在改作业时自言自语道:“老了,作业本上的字都看不清了,放远点就好了.”由此可知,能解释王老师视力障碍的模型和所需佩戴眼镜的镜片分别是右图中的( )
A甲和丙 B. 甲和丁
C. 乙和丙 D. 乙和丁
【答案】D
【解析】
【分析】视觉形成过程: 光线→角膜→瞳孔→晶状体(折射光线)→玻璃体(支撑、固定眼球)→视网膜(形成物像)→视神经(传导视觉信息)→大脑视觉中枢(形成视觉)。当睫状体放松时,晶状体比较薄对光的偏折能力变小,远处物体射来的光刚好会聚在视网膜上,眼球可以看清远处的物体;当睫状体收缩时,晶状体变厚,对光的偏折能力变大,近处物体射来的光会聚在视网膜上,眼睛就可以看清近处的物体。
由题意“作业本上的字都看不清了,放远点就好了”可知,王老师患了远视眼。
乙图的入射光线会聚在视网膜的后方,所以乙图表示了远视眼的成像情况,也是老花眼成像情况;为了使光线会聚在原来的会聚点前面的视网膜上,就需要在光线进入人的眼睛以前会聚一下,因此佩戴对光线具有会聚作用的凸透镜来矫正。
丙透镜中间薄,边缘厚,是凹透镜;丁透镜中间厚,边缘薄,是凸透镜;
由此可知,能解释王老师视力障碍的模型和所需佩戴眼镜的镜片分别是图中的乙和丁。
故选D。
【点睛】近视眼是由于晶状体对光线的会聚作用太强,使远处物体射来的光线会聚在视网膜的前方,近视眼佩戴凹透镜进行矫正;远视眼的晶状体较薄,会聚能力较弱,看近处的物体时,将像成在视网膜的后面,远视眼佩戴凸透镜进行矫正。
4. 下列能够完整的表示食物链的是()
A. 大鱼吃小鱼,小鱼吃虾米
B. 猫头鹰吃田鼠,田鼠吃庄稼
C. 螳螂捕蝉,黄雀在后
D. 蛇吃田鼠,猫头鹰也吃田鼠
【答案】B
【解析】
【分析】食物链反映的是生产者与消费者之间吃与被吃这种关系的,所以食物链中不应该出现分解者。食物链的正确写法是:生产者→初级消费者→次级消费者…注意起始点是生产者。
A.食物链的起点必须是生产者,大鱼吃小鱼,小鱼吃是虾米,缺少生产者,因此不能构成食物链,A不正确。
B.食物链的起点必须是生产者,猫头鹰捕食田鼠,田鼠捕食庄稼,正确体现了生产者和消费者之间吃与被吃的关系,因此,可以形成一条食物链,即庄稼→田鼠→猫头鹰,B正确。
C.食物链的起点必须是生产者,螳螂捕蝉,黄雀在后,缺少生产者,因此不能构成食物链,C不正确。
D.蛇吃田鼠,猫头鹰也吃田鼠,缺少生产者,因此不能构成食物链,D不正确。
故选B。
【点睛】生态系统为中考的常考点,掌握基础即可解答,为基础题目。
5. 下列反射中,属于人所特有是( )
A. 看到漫画哈哈大笑B. 听到铃声走进教室
C. 看到杨梅分泌唾液D. 品尝枇杷分泌唾液
【答案】A
【解析】
【分析】人和动物都能对具体刺激建立反射,如简单反射和具体条件刺激的复杂反射。如常打针的小孩看到穿白衣服的护士就会哭,狗看见拿木棍的人会逃跑,表明人和动物都能对具体条件引起的刺激建立条件反射。人与动物最大的区别在于人类有特有的语言中枢,因此人类特有的反射是通过大脑皮层的语言中枢对抽象的语言文字、符号、特征建立的条件反射。
品尝枇杷分泌唾液、看到杨梅分泌唾液、听到铃声走进教室,都是由具体条件刺激引起的反射,人和动物共有;看漫画时哈哈大笑是通过大脑皮层的语言中枢形成的人类特有的反射,属于人所特有的。
故选A。
【点睛】解答此类题目的关键是理解人类特有的条件反射是有语言中枢参与的反射。
6. 小明用亚甲基蓝溶液给临时装片中的口腔上皮细胞染色,下列操作正确的是( )
A. 滴在①处,将装片左端略提起B. 滴在①处,吸水纸放置在④处
C. 滴在①处,吸水纸放置在③处D. 滴在①③处,将装片左右晃动
【答案】C
【解析】
【分析】本题考查的是制作口腔上皮临时装片的实验步骤,简记为:擦→滴→漱→刮→涂→盖→染。只要熟练掌握制作人体口腔上皮细胞临时装片的正确步骤,就能熟练作答。
在染色过程中,应把染液滴在盖玻片的一侧,用吸水纸从另一侧吸引,直到染液浸润到标本的全部;所以应将亚甲基蓝溶液滴在①处,吸水纸放置在③处吸引,②或④处空间太小不适宜滴加染液。故选C。
【点睛】熟练掌握临时装片制作的步骤和要求。
7. 下列农业生产措施与所依据的生物学原理,对应错误的是( )
A. 幼苗带土移栽是为了保护幼根和根毛,与降低蒸腾作用没有直接关系
B. 储藏甘薯、白菜的窖必须留有通风孔,主要是为了增加氧气促进呼吸作用
C. 合理密植可充分利用光照,提高作物产量
D. 春季早播前松土和覆盖地膜,是为了给种子的萌发提供充足的空气和适宜的温度
【答案】B
【解析】
幼苗带土移栽是为了保护幼根和根毛,提高幼苗的成活率,与降低蒸腾作用没有直接关系,A正确;
储存甘薯、白菜的窖必须留有通风孔,是为了散失呼吸作用产生的热量,降低植物的呼吸作用,而不是为了增加氧气促进呼吸作用,B错误;
合理密植可充分利用光照,提高作物产量,C正确;
春季早播前松土和覆盖地膜,是为了给种子的萌发提供充足的空气和适宜的温度,D正确。
8. 如图所示,说法错误的一项是()
A. a代表的生理过程是细胞分裂B. b代表的生理过程是细胞分化
C. c代表的生理过程是细胞分化D. c过程形成了组织
【答案】B
【解析】
【分析】(1)细胞分裂就是一个细胞分成两个细胞过程,细胞分裂使细胞数目增多;(2)细胞分化是指细胞在生长过程中细胞的形态、结构和功能发生变化的过程,细胞分化形成了不同的组织,如动物的肌肉组织、上皮组织、神经组织和结缔组织,植物的保护组织、营养组织、分生组织和输导组织;(3)新分裂产生的细胞体积很小,需要不断从周围环境中吸收营养物质,并且转变成组成自身的物质,体积逐渐增大,这就是细胞的生长。
a代表的生理过程是细胞分裂,使细胞数目增多,A正确;b代表细胞的生长,使细胞的体积增大,B错误;c代表的生理过程是细胞分化,其结果是形成了不同的组织,CD正确。
【点睛】解答此类题目的关键是理解掌握细胞分化的概念和特点。
9. “尝试与错误”是常见的学习行为之一,对这种行为表述正确的是
A. 越低等的动物“尝试与错误”的次数越多、学习能力越强
B. 越低等的动物“尝试与错误”的次数越少、学习能力越强
C. 越高等的动物“尝试与错误”的次数越多、学习能力越弱
D. 越高等的动物“尝试与错误”的次数越少、学习能力越强
【答案】D
【解析】
【分析】动物的行为按获得途径不同可分为先天性行为和学习行为。先天性行为指动物生来就有的、由体内遗传物质决定的行为,而学习行为是动物出生后在成长的过程中通过环境因素的影响,由生活经验和“学习”逐渐建立起来的,是在先天性行为的基础上建立的一种新的行为,也称为后天性行为。动物越高等,学习能力越强,适应环境能力也就越强。
根据分析可知:动物的先天性行为受遗传物质控制,动物的学习行为是在遗传因素的基础上,通过环境因素的作用,由生活经验和学习获得的,因此动物的行为与遗传物质有关。动物越高等,“尝试与错误”的次数越少,学习能力越强。故D符合题意。
【点睛】解答此类题目的关键是理解动物行为获得途径和特点。
10. 肾脏的结构和功能的基本单位是( )
A. 肾单位B. 肾小球C. 肾小管D. 肾小囊
【答案】A
【解析】
【分析】泌尿系统包括肾脏、输尿管、膀胱和尿道组成,肾脏是形成尿的主要器官。
肾脏的结构和功能的基本单位是肾单位,肾单位由肾小管、肾小球和肾小囊组成。
故选A。
11. 园艺师能将一株单颜色的野菊花,培育成具有多种颜色、多个花朵的“塔菊”,采用的是下列哪一项技术( )。
A. 利用种子繁殖B. 扦插C. 嫁接D. 压条
【答案】C
【解析】
【分析】无性生殖:不经过两性生殖细胞的结合,由母体直接产生新个体,这种生殖方式称为无性生殖。无性生殖产生的后代,只具有母体的遗传特性。如植物中的扦插,嫁接等繁殖方式。从本质上讲,是由体细胞进行的繁殖就是无性生殖。主要种类包括:分裂生殖、孢子生殖、出芽生殖、营养生殖(嫁接、压条、扦插等)、组织培养和克隆等。无性生殖的优点:后代保持亲本优良性状,繁殖速度快等。有性生殖:由两性生殖细胞结合形成受精卵,再由受精卵发育成新个体的生殖方式属于有性生殖。有性生殖的后代,具有双亲的遗传特性。如植物用种子繁殖后代。
扦插一般是指把植物的茎进行切断,经过处理之后,插在土壤中,然后每一段枝条都可以生根发芽,长出一个新的植株。压条是将植物的枝、蔓压埋于湿润的基质中,待其生根后与母株割离,形成新植株的方法。又称压枝。成株压条率高,但繁殖系数小,多在用其他方法繁殖困难,或要繁殖较大的新株时采用。嫁接概念:把一个植物体的芽或枝,接在另一个植物体上,使结合在一起的两部分长成一个完整的植物体。接上去的芽或枝叫作接穗,被接的植物体叫作砧木,分类:枝接和芽接。因此要想让一株菊花植株上可以开出多种颜色花朵的“塔菊”,就可以使用几种颜色的菊花的枝或芽做接穗,嫁接到一棵野生菊花植株上即可,可见C符合题意。
故选C。
12. 下列对探究动物绕道取食实验实验结果的分析,不正确的是( )
A. 动物的绕道取食是一种学习行为
B. 丙的学习能力最强
C. 动物的行为与遗传物质无关
D. 动物越高等,“尝试与错误”的次数越少
【答案】C
【解析】
【分析】动物的学习行为是在遗传因素的基础上,通过环境因素的作用,由生活经验和学习获得的。不同的动物,学习能力是不同的,动物越高等,学习能力越强。
A.动物的绕道取食是由生活经验获得的,是一种学习行为,故A正确。
B.丙学会绕道取食所经历的尝试与错误的次数最少,所以丙的学习能力最强,故B正确。
C.动物的先天性行为受遗传物质控制,动物的学习行为是在遗传因素的基础上,通过环境因素的作用,由生活经验和学习获得的,因此动物的行为与遗传物质有关,故C错误。
D.动物越高等,学习能力越强,“尝试与错误”的次数越少,故D正确。
故选C。
13. 如图为植物的几种生殖方式,有关叙述不正确的是( )
A. ③是扦插,能保留母体的优良性状B. ①②③都是无性生殖
C. ①是组织培养,可以培育植物新品种D. ②是嫁接,属于人工营养繁殖
【答案】C
【解析】
【分析】生殖过程中有无两性生殖细胞的结合是有性生殖和无性生殖的根本区别。有性生殖是指由亲本产生的有性生殖细胞,经过两性生殖细胞(例如精子和卵细胞)的结合,成为受精卵,再由受精卵发育成为新的个体的生殖方式。由图可知:①是组织培养,②是嫁接,③是扦插。
③是扦插,能保持母本的优良性状,故A正确;①组织培养、②嫁接、③扦插都没有经过两性生殖细胞的结合,都属于无性生殖,故B正确;植物的组织培养是在无菌的条件下,将植物的茎尖、茎段或是叶片等切成小块,培养在特制的培养基上,通过细胞的增殖和分化,使它逐渐发育成完整的植物体。组织培养属于无性生殖的范畴。利用组织培养技术,可以保持亲本的优良性状;在短时间内大批量的培育出所需要的植物新个体,但是不能培育植物新品种,故C错误;嫁接是营养繁殖,属于无性生殖,故D正确。故选C。
【点睛】生殖过程中有无两性生殖细胞的结合是有性生殖和无性生殖的根本区别。
14. 保护动物多样性,保护濒危物种最为有效的措施是()
A. 建立自然保护区B. 把濒危物种迁出原地
C. 建立濒危物种种质库D. 把濒危物种移入动物园、植物园、水族馆
【答案】A
【解析】
【分析】保护生物多样性的措施有:
(1)就地保护:主要形式是建立自然保护区,是保护生物多样性最有效的措施。
(2)迁地保护:将濒危生物迁出原地,移入动物园、植物园、水族馆和濒危动物繁育中心,进行特殊的保护和管理,是对就地保护的补充。
(3)建立濒危物种种质库,保护珍贵的遗传资源。
(4)加强教育和法制管理,提高公民的环境保护意识。
保护生物的多样性,我们在遗传物质、物种和生态环境三个层次上制定了保护战略和不同的措施,其中包括就地保护和异地保护以及法制教育和管理等。就地保护即建立自然保护区,把包含保护对象在内的一定面积的陆地或水体划分出来,进行保护和管理,是保护生物多样性最为有效的措施。异地保护是指把濒危物种迁出原地,移入动物园、水族馆和濒危动物繁育中心,进行特殊的保护和管理。A符合题意。
【点睛】解题的关键是掌握了保护生物多样性的基本措施。
15. 如图为生物兴趣小组设计的实验装置,其中不科学的是( )
A. 验证光合作用需要光B. 验证光合作用需要二氧化碳
C. 验证呼吸作用产生二氧化碳D. 验证蒸腾作用产生水
【答案】D
【解析】
【分析】本题考查与植物光合作用、呼吸作用、蒸腾作用有关实验的探究方法。一个探究实验中只能有一个实验变量,其他因素均处于相同理想状态,这样便于排除因其他因素的存在而影响、干扰实验结果的可能。
A.该实验中用不透光的锡箔片把一片叶的部分区域从上、下两面遮盖,部分叶片遮光,还有部分叶片没有遮光,这样处理可以形成见光和不见光的对照实验,此实验的变量是光。该实验现象能说明光合作用需要光,故A正确。
B.该实验装置内的氢氧化钠溶液能够吸收空气中的二氧化碳,从而验证光合作用的原料是二氧化碳,故B正确。
C.种子萌发时,有机物彻底分解产生二氧化碳,将萌发的种子瓶内气体通入澄清石灰水,变浑浊(二氧化碳具有使澄清石灰水变浑浊的特性),该装置是验证种子萌发时释放二氧化碳的实验,故C正确。
D.植物进行蒸腾作用的主要器官是叶,图中用塑料袋将植物连同盆土一同罩住,这样塑料袋内壁的水珠不能确定是来自叶片的蒸腾作用还是来自土壤中的水分,故D错误。
故选D。
16. 图表示的是模拟膈肌运动的示意图,有关叙述中不正确的是( )
A. 图甲表示呼气,肺内气压大于外界气压
B. 图甲中膈肌舒张,肺内容积缩小
C. 图乙表示吸气,外界气压小于肺内气压
D. 图乙中膈肌收缩,肺内容积扩大
【答案】C
【解析】
【分析】平静吸气时,呼吸肌收缩,引起胸腔前后、左右及上下径均增大,胸廓容积增大,肺随之扩张,造成肺内气压小于外界气压,外界气体进入肺,形成主动的吸气动;当膈肌和肋间外肌舒张时,肋骨与胸骨因本身重力而回位,结果胸廓容积缩小,肺也随之回缩,造成肺内气压大于外界气压,肺内气体排出肺,形成被动的呼气运动。
A.甲图中气球内的气压大于外界气压,表示呼气,A正确。
B.甲图中膈肌顶部升高,肺缩小,表示呼气,B正确。
C.乙图表示吸气,外界气压的于肺内气压,C错误。
D.乙图中膈肌顶部下降,肺扩张,肺内容积扩大,表示吸气,D正确。
故选C。
17. 人体内骨骼肌所接受的刺激来自( )
A. 体内刺激B. 体外刺激C. 骨骼肌内部D. 神经传导的兴奋
【答案】D
【解析】
【分析】人体的任何一个动作,都是在神经系统的支配下,由于骨骼肌收缩,并且牵引了所附着的骨,绕着关节活动而完成的。
骨骼肌有受刺激而收缩的特性,当骨骼肌受神经传来的刺激收缩时,就会牵动着它所附着的骨绕着关节活动,于是躯体就产生了运动。但骨骼肌只能收缩牵拉骨而不能将骨推开,因此,一个动作的完成总是由两组肌群相互配合活动共同完成的。在运动中,神经系统起调节作用,骨骼肌起动力作用,骨起杠杆作用,关节起支点作用。所以在人体内,骨骼肌所接受的刺激来自神经传来的兴奋。故选D。
【点睛】此题考查了运动的有关知识。明确运动产生的过程是解决此题的关键。
18. 人体具有保卫自身的三道防线,第一道防线是( )
A. 皮肤和黏膜B. 免疫器官C. 体液中的杀菌物质和吞噬细胞D. 免疫细胞
【答案】A
【解析】
试题分析:皮肤和黏膜是构成了保卫人体的第一道防线.它们不仅能阻挡病原体侵入人体,而且它们的分泌物还有杀菌作用;黏膜的某些附属物有阻挡和清除异物的作用;体液中的杀菌物质和吞噬细胞构成了保卫人体的第二道防线.体液中的一些杀菌物质能破坏多种病菌的细胞壁,使病菌溶解而死亡;吞噬细胞能吞噬和消灭侵入人体的病原体;免疫器官和免疫细胞共同组成人体的第三道防线。因此人体的第一道防线是皮肤和黏膜。
故选A。
【考点定位】人体的免疫功能。
【名师点睛】掌握人体三道防线的组成和功能是解答此类题目的关键。
19. 下列生物中属于单细胞生物的是( )
A. 白鳍豚B. 蘑菇C. 草履虫D. 绿萝
【答案】C
【解析】
【分析】生物可以根据构成的细胞数目分为单细胞生物和多细胞生物。单细胞生物只由单个细胞组成,全部生命活动在一个细胞内完成。
单细胞生物虽然只由一个细胞构成,但也能完成营养、呼吸、排泄、运动、生殖和调节等生命活动。常见的单细胞生物有酵母菌、草履虫、衣藻、眼虫、变形虫等。白鳍豚为多细胞动物;蘑菇是多细胞真菌;绿萝是多细胞植物,故C正确,ABD错误。
故选C。
20. 下列需要用调查法完成的是( )
①人口数量
②中学生早餐种类
③探究草履虫对刺激的反应
④校园内的生物
A. ①②③④B. ①②④C. ①②③D. ②③
【答案】B
【解析】
【分析】调查法是生物学上常用的方法,要掌握调查法的目的和具体做法。
为了达到设想的目的,制定某一计划,全面或比较全面地收集研究对象的某一方面情况的各种材料,并作出分析、综合,得到某一结论的研究方法,称为调查法。它的目的可以是全面把握当前的状况,也可以是为了揭示存在的问题,弄清前因后果,为进一步的研究或决策提供观点和论据。①人口数量、②中学生早餐种类、④校园内的生物有必要进行调查,而③探究草履虫对刺激的反应需要观察或是查阅资料来完成,B正确。
【点睛】掌握调查法的特点是解题的关键。
21. 吃桑葚时手指会被染成紫色,果盘内也有少量的紫色汁液,这些汁液来自于果实细胞的( )
A. 细胞膜B. 线粒体C. 液泡D. 细胞核
【答案】C
【解析】
试题分析:液泡中含有细胞液,有各种味道的物质及营养物质,所以果盘内的少量紫色汁液,主要来自于桑葚细胞的液泡。故C正确。细胞膜的功能是控制物质进出细胞,故A错误。线粒体是呼吸作用的场所,故B错误。细胞核功能是,储存遗传信息,控制细胞生命活动,故D错误。
考点:植物细胞的基本结构。
22. 生物多样性不包括( )
A. 遗传多样性B. 运动方式多样性C. 生态系统多样性D. 物种多样性
【答案】B
【解析】
生物多样性通常有三个主要的内涵,即生物种类的多样性、基因(遗传)的多样性和生态系统的多样性。基因的多样性决定了生物种类的多样性;生物种类的多样性组成了不同的生态系统;生态系统的多样性是指生物群落及其生态过程的多样性,以及生态系统的环境差异、生态过程变化的多样性是指生物所生存的生态环境类型的多样性等。
故选B。
23. 一个完整生态系统的组成应包括( )
A. 物质循环和能量流动
B. 生物成分、食物链、食物网
C. 生产者、消费者和分解者
D. 生产者、消费者和分解者及非生物成分
【答案】D
【解析】
一个完整的生态系统包括生物部分和非生物部分,生物部分由生产者、消费者和分解者组成,非生物部分是指生物生活的环境,故选项D正确。
【考点定位】生态系统的组成
【名师点睛】本题主要考查生态系统的组成相关知识,要求学生熟记生态系统的各部分组成成分。
24. 水生植物水毛茛伸出水面的叶同浸没在水中的叶外表不同的原因是( )
A. 遗传的普遍性B. 环境对性状的影响
C. 变异D. 基因的作用
【答案】B
【解析】
【分析】
环境中影响生物生活的各种因素分为非生物因素和生物因素.非生物因素包括:光、温度、水、空气、土壤等。
水生植物是一种水生植物,伸出水面的叶片呈扁平状,可以接受更多的光照有利于水毛茛的光合作用;水生植物上面有感受水多少的感受器官,当叶子完全浸在水中时,叶子就发生形状的改变呈丝状,以减少水流的冲击,接受更多的光照,以适应水中的生活。
故选B。
【点睛】解答此类题目的关键是运用所学知识对某些自然现象做出科学的解释。
25. 通常人手被扎时会出现缩手反射,但在医院采集指血时不会缩手。下列叙述不正确的是
A. 缩手反射的感受器在皮肤B. 缩手反射的神经中枢在脊髓
C. 缩手反射属于复杂反射D. 采血时不缩手是由于受到大脑的控制
【答案】C
【解析】
【分析】(1)反射分为非条件反射和条件反射,非条件反射是指人生来就有的先天性反射,是一种比较低级的神经活动,由大脑皮层以下的神经中枢参与即可完成,条件反射是人出生以后在生活过程中逐渐形成的后天性反射,是在非条件反射的基础上,经过一定的过程,在大脑皮层参与下完成的,是一种高级的神经活动,是高级神经活动的基本方式;
(2)反射弧是反射活动的结构基础,包括:①感受器:感受刺激,将外界刺激的信息转变为神经的兴奋;②传入神经:将兴奋传入神经中枢;③神经中枢:对兴奋进行分析综合;④传出神经:将兴奋由神经中枢传至效应器;⑤效应器:对外界刺激作出反应。
缩手反射的感受器在皮肤,神经中枢在脊髓,是非条件(简单)反射。大脑皮层是调节人体生理活动的最高级中枢,它可控制脊髓内的低级中枢,手指被扎时会出现缩手反射,但在手指上针刺取血时不会缩手,是因为大脑皮层控制脊髓内的中枢使手不缩回。
【点睛】本题考查反射弧结构和功能及非条件(简单)反射和条件(复杂)反射。理解掌握这些基础知识并能够正确识图是解答此题的关键。
26. 下图是人体的心脏结构示意图,据图回答:
(1)心房与心室之间、心室与动脉之间具有防止血液倒流的_____,心脏的四个腔中心肌壁最厚的是_____。
(2)血液流经肺后,氧气经过_____壁和毛细血管壁进入血液中,血液变为含氧丰富的_____血。
(3)血液流经肾脏后,经肾小球和肾小囊内壁的滤过作用得到原尿,原尿再经过_____的重吸收后得到尿液,尿液跟原尿相比不含有的成分是_____。糖尿病患者肌肉注射胰岛素后,胰岛素最先到达心脏的_____中。
【答案】 ①. 瓣膜 ②. 左心室 ③. 肺泡 ④. 动脉 ⑤. 肾小管 ⑥. 葡萄糖 ⑦. 右心房
【解析】
【分析】血液在心脏和全部血管所组成的管道中进行的循环流动,叫作血液循环。根据血液循环的途径不同,可以分为体循环和肺循环两部分。(1)体循环:血液由左心室进入主动脉,再流经全身的各级动脉、毛细血管网、各级静脉,最后汇集到上、下腔静脉,流回到右心房。这一循环途径叫做体循环。在体循环中,当血液流经身体各部舒组织细胞周围的毛细血管时,不仅把运来的营养物质输送给细胞,把细胞产生的二氧化碳等废物带走,而且红细胞中的血红蛋白把它所结合的氧气释放出来,供细胞利用。这样血液就由动脉血变成了静脉血。
(2)肺循环:流回右心房的血液,经右心室压入肺动脉,流经肺部的毛细血管网,再由肺静脉流回左心房,这一循环途径称为肺循环。肺循环以右心室为起点,静脉血射入肺动脉,再流经肺部毛细血管网。在这里,肺泡和毛细血管中的静脉血进行了气体交换,二氧化碳由血液进入到肺泡中,氧气从肺泡进入毛细血管里的血液中。这样,原来含氧气较少的静脉血变成了含氧气较多的动脉血。动脉血经肺静脉流同左心房,完成了肺循环。
(1)心脏的四个腔中,壁最厚的是左心室;心房与心室之间有房室瓣,心室与动脉之间有动脉瓣,都能防止血液倒流。
(2)流经的血液经肺流回左心室,属于肺循环,当血液流经肺后,氧气经过肺泡壁和毛细血管壁进入血液中,血液由静脉血变成动脉血。
(3)尿的形成过程包括肾小球和肾小囊壁的过滤和肾小管的重吸收作用两个生理过程。当血液流经肾小球时,除血液中的血细胞和大分子的蛋白质外,其他成分都可以滤过到肾小囊腔内形成原尿,因此健康人的尿液与血浆相比不含有的成分大分子是蛋白质。当原尿流经肾小管时,其中大部分水、部分无机盐和全部葡萄糖被重新吸收回血液,剩下的尿素、一部分无机盐和水形成了尿液。因此与原尿相比,正常人的尿液中不含有的成分是葡萄糖。肌肉注射胰岛素后,胰岛素经下腔静脉流回心脏,首先到达心脏的右心房。
【点睛】熟练掌握心脏的结构及血液循环路线。
27. 下图表示的是生态系统中各种生物之间的关系。根据图回答下列问题。
(1)组成生态系统的成分除生物外,还有阳光,空气,水等___________成分 。
(2)生态系统中的生物成分当中动物属于__________________ 。
(3)填写图中的食物链:___________________
(4)生物圈中生态系统种类多种多样。被称为《绿色水库》的是__________________。
【答案】 ①. 非生物 ②. 消费者 ③. 植物→幼虫→鸟 ④. 森林生态系统
【解析】
【分析】(1)生态系统包括生物成分和非生物成分,非生物成分主要包括:光,水,温度,空气,土壤等,生物成分包括生产者、消费者和分解者。生产者主要指绿色植物,能够通过光合作用制造有机物,为自身和生物圈中的其他生物提供物质和能量;消费者主要指各种动物,在促进生物圈中的物质循环起重要作用;分解者是指细菌和真菌等营腐生生活的微生物,它们能将动植物残体中的有机物分解成无机物归还无机环境,促进了物质的循环。
(2)食物链是生态系统的营养结构,是生产者和消费者由于食物关系而形成的链条。起点是生产者,依次是初级消费者,次级消费者…终点是最高级别的消费者,中间用箭头连接,箭头总是指向捕食者。
(3)生物圈中的生态系统多种多样,在自然界中有重要的作用,例如森林生态系统有“绿色水库”之称;湿地生态系统被誉为“自然之肾”。
(1)生态系统包括生物成分和非生物成分。生产者、消费者和分解者属于生物成分;光,水,温度,空气,土壤等属于非生物成分。
(2)生态系统中,消费者主要指各种动物,在促进生物圈中的物质循环起重要作用。
(3)按照起点是生产者,依次是初级消费者,次级消费者…终点是最高级别的消费者的次序不难发现该图中的食物链:植物→幼虫→鸟。
(4)生物圈中生态系统多种多样,在自然界中有重要的作用,例如森林生态系统有“绿色水库”之称;湿地生态系统被誉为“自然之肾”。
【点睛】此题综合考查生态系统的组成及各部分的作用,生态系统中的食物链和食物网,生态系统中的类型,需逐一分析解答。
28. 科研人员利用生长状况良好的菠菜作为实验材料进行探究实验,请分析回答。
(1)科研人员取三支试管,各加入等量检测二氧化碳浓度的指示剂(无二氧化碳时,指示剂呈紫色,随着二氧化碳浓度增加,指示剂会逐渐变为红色、黄色)取大小和生长状况相同的三片新鲜菠菜叶分别放入A、B、C试管中,并做如下处理(如下图所示)静置5小时后,指示剂颜色的变化如下表所示。
①本实验的实验变量是________。通过对各试管指示剂颜色变化的分析,可得出的结论是________。
②A试管中指示剂呈现紫色,说明该装置中无二氧化碳,原因是________。
③B试管中指示剂呈现黄色,说明该装置中有较多的二氧化碳,原因是________。
(2)科研人员在24小时期间,跟踪测量一株菠菜二氧化碳的吸收净量和放出净量,实验结果如图所示。
①一天中,植物光合作用等于呼吸作用的时间点是________。
②该曲线图能说明植物正在迅速生长, 依据是________。
③分析曲线图上字母代表的各时间点,菠菜一天中在________时间段只进行呼吸作用。
【答案】 ①. 光照强度 ②. 光合作用越弱,光合作用越弱(光照强度越强,光合作用越强) ③. 叶片光合作用吸取二氧化碳的量大于呼吸作用释放二氧化碳的量,将二氧化碳耗尽 ④. 无光,叶片不进行光合作用,只进行呼吸作用释放二氧化碳 ⑤. 18:00和6:00(C点和F点) ⑥. 一天中,植物光合作用制造有机物的量大于呼吸作用分解有机物的量 ⑦. DE
【解析】
(1)①图乙中A、B、C是一组对照实验,变量是光照强度。根据表中的实验现象可见:光照强度越强,光合作用越强。
②A装置中的植物在有光的条件下,既进行光合作用,也进行呼吸作用,由于光合作用吸收二氧化碳的量大于呼吸作用释放的二氧化碳,所以装置中无二氧化碳,A试管中指示剂呈现紫色。
③B装置无光,叶不能进行光合作用,只进行呼吸作用释放二氧化碳,所以B试管中指示剂呈现黄色。
(2)①据图2可见:图中C(18:00)和E(6:00)光合作用和呼吸作用相等。
②据图2可见:一天中植物进行光合作用制造的有机物的量大于呼吸作用分解的有机物的量,有机物有所积累,所以植物正在迅速生长。
③据图2可见:图中DE段植物只进行呼吸作用。
29. 请阅读下面科普文章
流行性感冒(简称流感)是由流感病毒引起的急性呼吸道感染,传染性强、传播速度快。流感病毒的遗传物质结构简单,较易发生变异,导致后代的“外貌”发生改变。流感病毒的“易容术”常常使今年研制的疫苗到明年就没有效果了。科研人员希望研发一种通用疫苗,应对多种变异的流感病毒。
研究发现,流感病毒表面有两种重要蛋白(如右图所示),分别是血凝素(HA蛋白)和神经氨酸酶(NA蛋白),其中HA蛋白是被人体的免疫系统识别,引发强烈免疫反应的关键蛋白。HA蛋白由“冠盖”和“茎秆”组成,外形像蘑菇。冠盖部分能引发强烈的免疫反应,且频繁发生变异;茎秆部分相对保守并被冠盖遮掩,仅能引起微弱的免疫反应。科研人员想到研发一种不带有冠盖、仅保留茎秆的疫苗,这样既可以使疫苗有效,也能使疫苗对多种流感病毒有效。
这一思路虽然前途光明,但茎秆隐藏于冠盖下,往往不容易被免疫系统识别,并且冠盖与茎秆之间的关系近似于唇亡齿寒,如果去掉冠盖的话,剩下的茎秆会变得非常不稳定,甚至散架,从而无法引起人体的免疫反应,也就奢谈制备通用疫苗的愿望了。
经过反复研究,研究人员最终巧妙地将H1N1流感病毒HA蛋白的茎秆和铁蛋白结合在一起,制造出一种新的纳米颗粒(即通用疫苗)。这种纳米颗粒,很好地解决了茎秆被冠盖遮蔽的问题。
接下来的动物实验发现,接种了纳米颗粒的一组小鼠,对H1N1流感病毒有免疫力,且体内抗流感病毒抗体水平是传统疫苗的34倍。科研人员将该纳米颗粒接种到另一组小鼠体内后,再给它们注射致死剂量的H5N1禽流感病毒,结果所有小鼠都存活了下来。这表明用H1N1病毒制备的纳米颗粒能让小鼠有效抵御H5N1病毒侵染。
通用疫苗的研发虽然取得了令人兴奋的进展,但从动物实验到人类临床应用还要进行人体内的安全性和有效性测试等工作,这还需要数年时间才能使通用疫苗造福人类。
结合文章内容回答下列问题。
(1)据文中介绍,流感病毒进入人体后,易引发强烈免疫反应的是病毒结构中的___________。
(2)流感病毒“外貌”多变,产生这种变异的根本原因是病毒的________容易发生改变。
(3)接种疫苗的小鼠,体内能产生相应的抗体,这属于________免疫。
(4)用小鼠进行的动物实验,不仅证明了新研制疫苗的有效性,还初步检验了该疫苗的通用性,得出这两个结论的证据是____________________________、_____________________。
(5)人在感染流感病毒后,可能会出现打喷嚏、流鼻涕、咳嗽等症状,应主动戴口罩,以减少____________(选填“传染源”或“病原体”)的散播。
【答案】 ①. HA蛋白(冠盖) ②. 遗传物质 ③. 特异性 ④. 有效性:接种了纳米颗粒的小鼠,体内抗流感抗体水平是传统疫苗的34倍 ⑤. 通用性:科研人员还将该纳米颗粒接种到小鼠体内后,再给它们注射致死剂量的H5N1禽流感病毒,结果所有小鼠都存活了下来。或:使用H1N1病毒制备的纳米颗粒能让小鼠有效抵御H5N1病毒侵染 ⑥. 病原体
【解析】
【分析】病毒是一类没有细胞结构的简单的特殊生物,它们的结构基本相似,没有细胞结构,主要由蛋白质的外壳和内部的遗传物质组成。
(1)据文中介绍,病毒有蛋白质外壳和内部的遗传物质组成。流感病毒进入人体后,易引发强烈免疫反应的是病毒结构中的HA蛋白(冠盖)。
(2)流感病毒产生变异的根本原因是病毒的遗传物质容易发生改变。
(3)疫苗进入人体后会刺激淋巴细胞产生一种抵抗该病原体的特殊蛋白质,叫做抗体,抗体能够协助吞噬细胞来消灭特定的病原体,这种免疫类型只对特定病原体起作用,属于特异性免疫。
(4)用小鼠进行的动物实验,不仅证明了新研制疫苗的有效性,还初步检验了该疫苗的通用性,得出这两个结论的证据是①有效性:接种了纳米颗粒的小鼠,体内抗流感抗体水平是传统疫苗的34倍;②通用性:科研人员还将该纳米颗粒接种到小鼠体内后,再给它们注射致死剂量的H5N1禽流感病毒,结果所有小鼠都存活了下来。或:使用H1N1病毒制备的纳米颗粒能让小鼠有效抵御H5N1病毒侵染。
(5)人在感染流感病毒后,可能会出现打喷嚏、流鼻涕、咳嗽等症状,应主动戴口罩,减少与他人近距离谈话时间、减少密切接触机会,以减少病原体的散播。
【点睛】病毒的形态结构及生命活动特点,传染病的预防措施,人体特异性免疫和非特异性免疫。
30. 请阅读下面有关艾滋病的资料,分析并回答问题:
世界卫生组织将每年的12月1日定为世界艾滋病日。艾滋病是由艾滋病病毒引起的。当艾滋病病毒侵入人体后,会破坏人体的免疫系统,降低人体抵御疾病的能力,最终,患者易发生多种感染导致死亡。
(1)艾滋病能够在人与人之间传播,属于__________。
(2)艾滋病患者是引起艾滋病的_________。
(3)艾滋病病毒没有_________结构,它主要由蛋白质外壳和内部____________构成。
(4)作为中学生,你觉得应该用什么态度对待艾滋病患者?________________________
【答案】(1)传染病(2)传染源
(3) ①. 细胞 ②. 蛋白质
(4)对于艾滋病感染者,我们不应歧视他们,而应鼓励他们勇敢面对,并给予他们温暖和关爱
【解析】
【分析】艾滋病是获得性免疫缺陷综合症的简称,是由人类缺陷病毒(HIV)引起的一种严重威胁人类健康的传染病。艾滋病病毒主要存在于感染者和病人的血液、精液、阴道分泌物、乳汁中。
【小问1】
艾滋病能够在人与人之间传播,具有流行性、传染性的特点,属于传染病。
【小问2】
传染源是指能够散播病原体的人或动物,艾滋病患者是引起艾滋病的传染源。
【小问3】
艾滋病病毒没有细胞结构,由蛋白质外壳和遗传物质组成。
【小问4】
同艾滋病患者交谈、握手拥抱、同吃同饮、共用厕所和浴室、共用教室、公共交通工具、娱乐设施等日常生活接触不会被感染艾滋病病毒;因此对艾滋病患者不要有惧怕心理,不要歧视、不孤立艾滋病患者;与他们和谐相处;给他们以精神和心理的支持以及力所能及的帮助。
31. 今年,我国部分省份相继发现人感染H7N9禽流感病例,该病是由H7N9禽流感病毒引起的,它通常只感染鸟类,少见情况会感染人、猪、马等哺乳动物。专家介绍说:“对于所有的流感,我们都建议两条预防原则:两勤三早。”“两勤”就是勤洗手、勤通风,“三早”就是早发现、早诊断、早隔离治疗。目前,为预防H7N9禽流感,科研人员正努力研制疫苗。根据上述资料,请回答:
(1)H7N9禽流感的病原体是____________________。
(2)预防禽流感,要做到“三早”,这属于传染病预防措施中的________________。
(3)科研人员正在努力研制疫苗。接种疫苗后,可刺激人体内的__________产生相应的抗体,从而提高对特定传染病的抵抗力。利用接种疫苗使人体获得免疫,通过这种方式获得的免疫属于___________免疫。
(4)加强体育锻炼可以强身健体,有效地提高免疫力,人的运动主要依赖于运动系统,它主要由___________________ 组成,其中起支点作用的是__________。
【答案】 ①. H7N9流感病毒 ②. 控制传染源 ③. 淋巴细胞 ④. 特异性 ⑤. 骨、关节、肌肉 ⑥. 关节
【解析】
【分析】传染病指由病原体引起的,能在生物之间相互传播的疾病,传染病有传染性和流行性特点。传染病流行的三个基本环节是:传染源、传播途径和易感人群。预防传染病的措施有:控制传染源、切断传播途径、保护易感人群。特异性免疫是指第三道防线,产生抗体,消灭抗原,是出生后才有的,只能对特定的病原体有防御作用,是患过这种病或注射过疫苗后获得的。抗体是指抗原物质侵入人体后,刺激淋巴细胞产生的一种抵抗该抗原物质的特殊蛋白质,可与相应抗原发生特异性结合的免疫球蛋白,主要分布在血清中,也分布于组织液及外分泌液中。引起淋巴细胞产生抗体的抗原物质就是抗原,抗原包括进入人体的微生物等病原体、异物、异体器官等。人和脊椎动物的运动系统由骨、骨连结和骨骼肌组成,人体的任何一个动作,都是在神经系统的支配下,由于骨骼肌收缩,并且牵引了所附着的骨,绕着关节活动而完成的。
(1)传染病指由病原体引起的,能在生物之间相互传播的疾病,病原体有细菌、病毒和寄生虫等生物,H7N9禽流感的病原体是H7N9流感病毒。
(2)预防传染病的措施有控制传染源、切断传播途径、保护易感人群。预防禽流感,要做到“三早”,这属于传染病预防措施中的控制传染源。
(3)疫苗是由减毒的、灭活的病原体制成的生物制品,但依然是病原体,进入人体后不会使人得病,但能刺激免疫细胞产生相应的抗体,则这种疫苗相当于抗原,其产生的抗体只对引起H7N9禽流感的病原体起作用,对其他病原体无效,可见其免疫作用是特定的,有针对性的,属于特异性免疫。因此,科研人员正在努力研制疫苗。接种疫苗后,可刺激人体内的淋巴细胞产生相应的抗体,从而提高对特定传染病的抵抗力。利用接种疫苗使人体获得免疫,通过这种方式获得的免疫属于特异性免疫。
(4)人和脊椎动物的运动系统由骨、骨连结和骨骼肌组成,人体的任何一个动作,都是在神经系统的支配下,由于骨骼肌收缩,并且牵引了所附着的骨,绕着关节活动而完成的。因此,加强体育锻炼可以强身健体,有效地提高免疫力,人的运动主要依赖于运动系统,它主要由骨、关节、肌肉组成,其中起支点作用的是关节。
【点睛】解题的关键是理解运动系统的组成和功能,传染病的概念及预防措施,抗原和抗体的概念,免疫的类型及特点。装置
场所
温度
棉花状态
数日后现象
甲
光照
23℃
潮湿
全部发芽
乙
光照
23℃
干燥
没有发芽
丙
黑暗
23℃
潮湿
全部发芽
丁
黑暗
23℃
干燥
没有发芽
动物种类
甲
乙
丙
完成取食前的尝试次数
51
28
4
试管
A
B
C
指示剂颜色变化
紫色
黄色
红色
2024年哈尔滨市南岗区初一(下)期末生物试题及答案: 这是一份2024年哈尔滨市南岗区初一(下)期末生物试题及答案,共7页。
2024年黑龙江省绥化市中考二模生物试题(原卷版+解析版): 这是一份2024年黑龙江省绥化市中考二模生物试题(原卷版+解析版),文件包含2024年黑龙江省绥化市中考二模生物试题原卷版docx、2024年黑龙江省绥化市中考二模生物试题解析版docx等2份试卷配套教学资源,其中试卷共34页, 欢迎下载使用。
2024 年黑龙江省中考生物模似试卷(解析版): 这是一份2024 年黑龙江省中考生物模似试卷(解析版),共20页。试卷主要包含了考生必须保证答题卡的整洁等内容,欢迎下载使用。

