


还剩14页未读,
继续阅读
所属成套资源:2024-2025学年高中政治统编版选择性必修三练习题(40份)
成套系列资料,整套一键下载
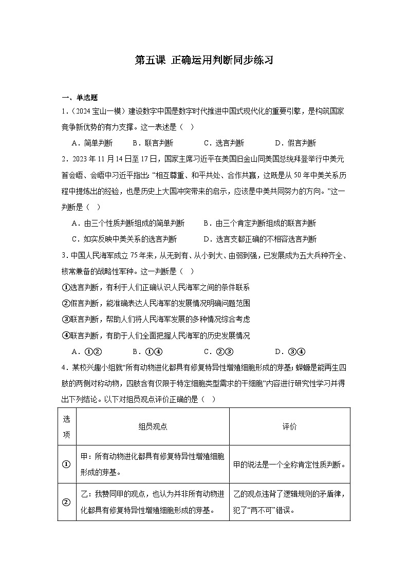
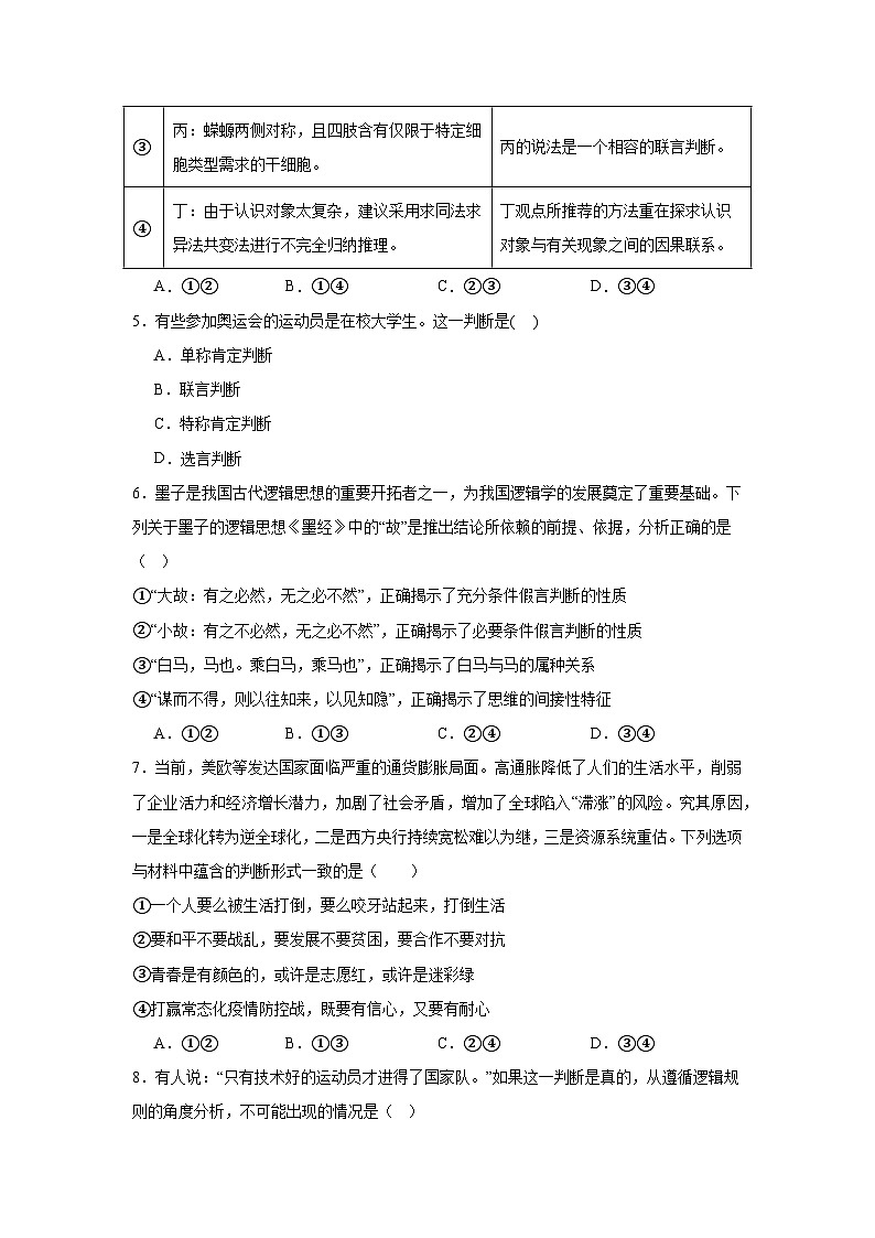
第五课 正确运用判断同步练习-2023-2024学年高中政治统编版选择性必修三逻辑与思维
展开
这是一份第五课 正确运用判断同步练习-2023-2024学年高中政治统编版选择性必修三逻辑与思维,共17页。
相关资料
更多
这是一份第五课 正确运用判断同步练习-2023-2024学年高中政治统编版选择性必修三逻辑与思维,共17页。
注册成功